Ока в Новосибирске

Клуб Окаводов Новосибирска
Текущее время: 01 окт 2025, 15:18

Часовой пояс: UTC + 7 часов




Начать новую тему Ответить на тему  [ Сообщений: 11838 ]  На страницу Пред.  1 ... 486, 487, 488, 489, 490, 491, 492 ... 592  След.

Актуальная статистика (не забывайте изменять статус!)
Собрал и буду собирать еще (соседу, свату, брату) 23%  23%  [ 56 ]
Собрал одно ЗУ 21%  21%  [ 49 ]
Уже собираю 28%  28%  [ 67 ]
Интересуюсь, размышляю - собирать или нет. Наверное буду. 27%  27%  [ 64 ]
Не буду собирать это устройство. 1%  1%  [ 3 ]
Всего голосов : 239
Автор Сообщение
СообщениеДобавлено: 17 окт 2019, 23:35 
Не в сети
Site Admin
Аватара пользователя

Зарегистрирован: 10 апр 2007, 22:36
Сообщения: 11282
Откуда: Новосибирск, Дзержинский
Авто: ВАЗ-21043
Имя: Алексей
NuSen писал(а):
Ну когда сдергиваем (бп запущен), реле вольтметра тоже переключается

При сдергивании крокодилов с клемм АКБ? Как?? Какая связь? Я ничего не понимаю.

_________________

Поблагодарить автора:
Контакты:
Телеграмм: alexSh154
Вконтакте
Одноквассники
Instagram


Вернуться к началу
 Профиль  
 
СообщениеДобавлено: 17 окт 2019, 23:46 
Не в сети
Заслуженный участник Клуба ЗУ-ОКА275

Зарегистрирован: 19 июл 2017, 00:16
Сообщения: 1022
Имя: Валерий
Крокодилы подключены, аккумулятора нет. Решили запитать схему, запитали. Черт дернул отключить крокодилы во время работы схемы. Или тоже самое с подключением крокодилов во время работы схемы (тоже черт дернул подключить).

Я вообще изначально думал, что вопрос поднялся со скачком именно при включенном бп и если сдергивать или подключать крокодилы. Перечитал все, да, все же скачок во время вкл с подключенными крокодилами.

Не знаю, кому первей к врачу нужно. :-D


Вернуться к началу
 Профиль  
 
СообщениеДобавлено: 17 окт 2019, 23:53 
Не в сети
Site Admin
Аватара пользователя

Зарегистрирован: 10 апр 2007, 22:36
Сообщения: 11282
Откуда: Новосибирск, Дзержинский
Авто: ВАЗ-21043
Имя: Алексей
NuSen писал(а):
Черт дернул отключить крокодилы во время работы схемы. Или тоже самое с подключением крокодилов во время работы схемы

Ну это исключительно всё на совести TL494 и скорости прохождения переходных процессов в ней. Чем больше ёмкость с 2 на 3ю ногу TL494, тем тормозней она реагирует. За то свистов минимум или вообще полная тишина. Конденсатор, который мы проверяем, намертво подключен или на выход силового БП, или на клеммы АКБ (а при включенном силовом реле это всё соединено вместе), и потому лишние эти 50-100 мкФ ни на что не влияют (это можно считать прибавкой к выходным электролитам силового БП). Потому я и заглючил,мол, вообще какая связь? Понятно теперь :) :-[ В любом случае спасибо за осциллограммы! Еще бы как-то узнать время перекидки контактов реле К1 (вольтметров). Пытался прикинуть по осциллограммам и получается какая-то чушь в виде 250 мсек. Это никак не вяжется в формулу скорости разряда кондесатора на заранее известное сопротивление нагрузки. А 2 мсек, это скорость нарастания всплеска, и это как-бы тоже не то.

_________________

Поблагодарить автора:
Контакты:
Телеграмм: alexSh154
Вконтакте
Одноквассники
Instagram


Вернуться к началу
 Профиль  
 
СообщениеДобавлено: 18 окт 2019, 00:40 
Не в сети
Заслуженный участник Клуба ЗУ-ОКА275

Зарегистрирован: 19 июл 2017, 00:16
Сообщения: 1022
Имя: Валерий
oka275 писал(а):
Еще бы как-то узнать время перекидки контактов реле К1 (вольтметров).
Подсоединил два щупа осциллографа. Желтый на PC5 (сигнал вкл реле), синий на выход БП (крокодилы подключены).
Включаю, сначала сигнал PC5, потом, после щелчка силового реле, появляется напряжение на выходе.
Разница между сигналами 3 мс, то есть силовое реле переключается за 3 мс. Скачка напряжения нет (на входе диф усилителя конденсаторы 2 по 1000 мкф).
Вложение:
4мс.jpg
4мс.jpg [ 270.17 КБ | Просмотров: 8831 ]

Отключается за 4 мс..
Вложение:
44.jpg
44.jpg [ 272.75 КБ | Просмотров: 8821 ]

Не соображу, как проверить реле вольтметра отдельно, есть мысли куда подключить второй щуп (и вообще, есть в этом необходимость)?


Последний раз редактировалось NuSen 21 окт 2019, 00:20, всего редактировалось 5 раз(а).

Вернуться к началу
 Профиль  
 
СообщениеДобавлено: 18 окт 2019, 00:41 
Не в сети
Уже был(а), и не раз, и не два

Зарегистрирован: 02 авг 2017, 15:31
Сообщения: 98
Откуда: Харьков
Авто: Ford Fusion
Имя: Андрей
Что то я не пойму, из-за чего весь геморой? Чем не устраивает стандартная авторская схема? У варианта с одним вольтметром минимальные преимущества(если есть вообще?), из-за этого стоит столько заморачиваться?
Какая то мышиная возня, не понятно ради чего.
Алексей, лучше потратьте свое время на исполнение тех хотелок, которые были озвучены уже давно. Что бы проект был завершен окончательно.
С уважением, дабы не обиделся никто.


Вернуться к началу
 Профиль  
 
СообщениеДобавлено: 18 окт 2019, 08:30 
Не в сети
Site Admin
Аватара пользователя

Зарегистрирован: 10 апр 2007, 22:36
Сообщения: 11282
Откуда: Новосибирск, Дзержинский
Авто: ВАЗ-21043
Имя: Алексей
Andi писал(а):
лучше потратьте свое время на исполнение тех хотелок, которые были озвучены уже давно

Это никуда не денется. А ЗУ по схеме NuSen v.1.5, присланный мне на ознакомление, скоро придется отправлять обратно и тогда я не смогу совершить с ним всё, что планировал.

Andi писал(а):
Какая то мышиная возня, не понятно ради чего.

Может вы и правы. Жизнь вообще странная штука с бессмысленным концом.

_________________

Поблагодарить автора:
Контакты:
Телеграмм: alexSh154
Вконтакте
Одноквассники
Instagram


Вернуться к началу
 Профиль  
 
СообщениеДобавлено: 18 окт 2019, 16:04 
Не в сети
Постоянец

Зарегистрирован: 12 фев 2018, 03:58
Сообщения: 163
Откуда: Днепропетровск
Авто: Honda Accord
Имя: Олег
NuSen писал(а):
Скачка напряжения нет (на входе диф усилителя конденсаторы 2 по 1000 мкф).

Блин. А как же подключить эти 2 кондёра ближе к контактам? В моём нужно ставить 50 вольтовые. Или можно их отдельно, рядом с коммутатором закрепить и проводами подключить к контактам реле к1?


Вернуться к началу
 Профиль  
 
СообщениеДобавлено: 18 окт 2019, 16:08 
Не в сети
Site Admin
Аватара пользователя

Зарегистрирован: 10 апр 2007, 22:36
Сообщения: 11282
Откуда: Новосибирск, Дзержинский
Авто: ВАЗ-21043
Имя: Алексей
Думаю можно.

_________________

Поблагодарить автора:
Контакты:
Телеграмм: alexSh154
Вконтакте
Одноквассники
Instagram


Вернуться к началу
 Профиль  
 
СообщениеДобавлено: 18 окт 2019, 20:08 
Не в сети
Заслуженный участник Клуба ЗУ-ОКА275

Зарегистрирован: 19 июл 2017, 00:16
Сообщения: 1022
Имя: Валерий
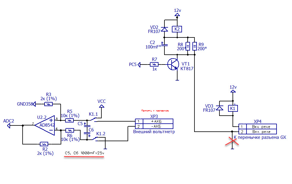
oka275
Я не знаю как сделано в имеющейся зарядке от coba57, но доработки должны выглядеть таким образом.
1. 2 вывод XP4 отключаем от земли и присоединяем его к коллектору VT1.
viewtopic.php?p=49638#p49638
viewtopic.php?p=49850#p49850
Если так не сделано, то при подключении крокодилов, силовой блок будет работать без контрольно.

2. Ставим конденсаторы на вход диф. усилителя.
Вложение:
Доработка реле вольтметра.jpg
Доработка реле вольтметра.jpg [ 90.42 КБ | Просмотров: 8786 ]


Последний раз редактировалось NuSen 19 окт 2019, 14:12, всего редактировалось 1 раз.

Вернуться к началу
 Профиль  
 
СообщениеДобавлено: 18 окт 2019, 21:04 
Не в сети
Постоянец

Зарегистрирован: 12 фев 2018, 03:58
Сообщения: 163
Откуда: Днепропетровск
Авто: Honda Accord
Имя: Олег
NuSen писал(а):
Если так не сделано, то при подключении крокодилов, силовой блок будет работать без контрольно.

Маленькое уточнение. Пака не будет включено силовое реле К2


Вернуться к началу
 Профиль  
 
СообщениеДобавлено: 18 окт 2019, 23:01 
Не в сети
Заслуженный участник Клуба ЗУ-ОКА275

Зарегистрирован: 19 июл 2017, 00:16
Сообщения: 1022
Имя: Валерий
Собрал в корпус, все работает без скачков.
При обычном включении и если подсоединять отсоединять крокодилы (вкл/выкл измерительного реле при вкл. бп).
Можно эту тему закрывать. :)


Вернуться к началу
 Профиль  
 
СообщениеДобавлено: 19 окт 2019, 11:37 
Не в сети
Site Admin
Аватара пользователя

Зарегистрирован: 10 апр 2007, 22:36
Сообщения: 11282
Откуда: Новосибирск, Дзержинский
Авто: ВАЗ-21043
Имя: Алексей
NuSen писал(а):
Собрал в корпус, все работает без скачков.
При обычном включении и если подсоединять отсоединять крокодилы (вкл/выкл измерительного реле при вкл. бп).
Можно эту тему закрывать. :)

Ну вот как быстро и удачно все закончилось! :-D

_________________

Поблагодарить автора:
Контакты:
Телеграмм: alexSh154
Вконтакте
Одноквассники
Instagram


Вернуться к началу
 Профиль  
 
СообщениеДобавлено: 19 окт 2019, 17:54 
Не в сети
Постоянец

Зарегистрирован: 12 фев 2018, 03:58
Сообщения: 163
Откуда: Днепропетровск
Авто: Honda Accord
Имя: Олег
Ёмкость двух последовательно подключённых конденсаторов, на 1000мкф каждый (как в новой схеме) составила 550мкф. А куда пропало ещё 1500мкф?


Вложения:
IMG_20191019_134859.jpg
IMG_20191019_134859.jpg [ 493.4 КБ | Просмотров: 8724 ]
Вернуться к началу
 Профиль  
 
СообщениеДобавлено: 19 окт 2019, 18:00 
Не в сети
Постоянец

Зарегистрирован: 11 ноя 2014, 18:10
Сообщения: 151
Откуда: Новосибирск
Авто: nissan patrol
Имя: Константин
Параллельное соединение конденсаторов увеличивает емкость, при последовательном уменьшается.Азы электроники! *DASH*


Вернуться к началу
 Профиль  
 
СообщениеДобавлено: 19 окт 2019, 18:09 
Не в сети
Постоянец

Зарегистрирован: 12 фев 2018, 03:58
Сообщения: 163
Откуда: Днепропетровск
Авто: Honda Accord
Имя: Олег
Нормально так уменьшает. На 75%.
Ну ладно. Пусть так будет


Вернуться к началу
 Профиль  
 
СообщениеДобавлено: 19 окт 2019, 18:16 
Не в сети
Постоянец

Зарегистрирован: 11 ноя 2014, 18:10
Сообщения: 151
Откуда: Новосибирск
Авто: nissan patrol
Имя: Константин
Емкость при последовательном подключении в вашем случае делится на 2, 1000 делим на 2 сколько?
Если емкости разные то там по формуле расчитывается.https://cxem.net/calc/capacitor_series_calc.php
https://cxem.net/calc/calc.php отличные онлайн калькуляторы, всегда пользуюсь, Алексей не сочти за рекламу.


Последний раз редактировалось uni-el 19 окт 2019, 18:21, всего редактировалось 1 раз.

Вернуться к началу
 Профиль  
 
СообщениеДобавлено: 19 окт 2019, 18:21 
Не в сети
Заслуженный участник Клуба ЗУ-ОКА275

Зарегистрирован: 19 июл 2017, 00:16
Сообщения: 1022
Имя: Валерий
Олег В
1. При параллельном подключении увеличивается емкость в 2 раза, напряжение остается неизменным.
2. При последовательном подключении, емкость уменьшается в 2 раза, напряжение увеличивается в 2 раза (если поставить по 50 вольт, как раз для твоего случая, "общая емкость" будет на напряжение 100 вольт).

И подсоединяй конденсаторы минус с минусом, неполярный делаем же (на фото тестер теста, вижу что соединенно минус с плюсом, как полярный).


Вернуться к началу
 Профиль  
 
СообщениеДобавлено: 19 окт 2019, 18:38 
Не в сети
Постоянец

Зарегистрирован: 12 фев 2018, 03:58
Сообщения: 163
Откуда: Днепропетровск
Авто: Honda Accord
Имя: Олег
Получается я могу поставить два 25в кондёра? У меня делитель настроен на 40в.
По минус к минусу я понял сразу. На фото выше они так и подключены. Минус с минусом. А плюсы воткнуты в тестер.)
Сижу читаю азы.))


Вернуться к началу
 Профиль  
 
СообщениеДобавлено: 19 окт 2019, 18:39 
Не в сети
Заслуженный участник Клуба ЗУ-ОКА275

Зарегистрирован: 19 июл 2017, 00:16
Сообщения: 1022
Имя: Валерий
Олег В писал(а):
Получается я могу поставить два 25в кондёра?
Получатся да.


Вернуться к началу
 Профиль  
 
СообщениеДобавлено: 19 окт 2019, 19:39 
Не в сети
Постоянец

Зарегистрирован: 12 фев 2018, 03:58
Сообщения: 163
Откуда: Днепропетровск
Авто: Honda Accord
Имя: Олег
Вывел на кондёры разъём, для подключения к контактам реле. Сами кондёры приклею на подложке сборки, рядом с коммутатором. :)
1000мкф 35в


Вложения:
IMG_20191019_153151.jpg
IMG_20191019_153151.jpg [ 308.37 КБ | Просмотров: 9237 ]
Вернуться к началу
 Профиль  
 
Показать сообщения за:  Поле сортировки  
Начать новую тему Ответить на тему  [ Сообщений: 11838 ]  На страницу Пред.  1 ... 486, 487, 488, 489, 490, 491, 492 ... 592  След.

Часовой пояс: UTC + 7 часов


Кто сейчас на конференции

Сейчас этот форум просматривают: нет зарегистрированных пользователей и гости: 3


Вы не можете начинать темы
Вы не можете отвечать на сообщения
Вы не можете редактировать свои сообщения
Вы не можете удалять свои сообщения
Вы не можете добавлять вложения

Найти:
Перейти:  
cron
Powered by phpBB® Forum Software © phpBB Group
Русская поддержка phpBB