Ока в Новосибирске

Клуб Окаводов Новосибирска
Текущее время: 25 май 2026, 09:39

Часовой пояс: UTC + 7 часов




Начать новую тему Ответить на тему  [ Сообщений: 11905 ]  На страницу Пред.  1 ... 519, 520, 521, 522, 523, 524, 525 ... 596  След.

Актуальная статистика (не забывайте изменять статус!)
Собрал и буду собирать еще (соседу, свату, брату) 24%  24%  [ 57 ]
Собрал одно ЗУ 21%  21%  [ 51 ]
Уже собираю 28%  28%  [ 66 ]
Интересуюсь, размышляю - собирать или нет. Наверное буду. 26%  26%  [ 63 ]
Не буду собирать это устройство. 1%  1%  [ 3 ]
Всего голосов : 240
Автор Сообщение
СообщениеДобавлено: 11 ноя 2020, 21:03 
Не в сети
Site Admin
Аватара пользователя

Зарегистрирован: 10 апр 2007, 22:36
Сообщения: 11266
Откуда: Новосибирск, Дзержинский
Авто: ВАЗ-21043
Имя: Алексей
мухомор писал(а):
Вольта.подал 10 вольт на резистор 2Ом, должно быть 5А, , но мультик показал 3,45А(перепроверить мультик не чем, может и врет). зарядник у меня максимально дает 13А мерю на выходе ОУ - показывает 3,45В. итого 3,45-2,6=850мВ/3,45=246мВ на 1А

Да, мне тоже не понятно этот фрагмент. Но если он не важен, то и ладушки.

мухомор писал(а):
проценты меняются и напряжение на выходе тоже, а на дисплее не меняется напряжение, показывает максимально возможное,

Проверьте обвязку MCP3208:

1. Напряжение питания
2. Наличие минуса на 14 и 9 ножках
3. Напряжение на 1 и 2 ножках (на одной из них должно быть напряжение, прямо пропорциональное протекающему через шунт току. То есть чем оно выше, тем выше напряжение на одной из ножек. При отсутствии тока должно быть напряжение средней точки, условное принятое примерно за 2.5 вольта).
4. Напряжение на 3 и 4 ножках (на одной из них должно быть напряжение, прямо пропорциональное напряжению на выходе силового БП. То есть чем оно выше, тем выше напряжение на одной из ножек).

мухомор писал(а):
В Вацапе написал

Ничего страшного. Я бы хотел извиниться за то, что не принял видеозвонок и вряд ли приму обычный звонок без предварительного уведомления. В последнее время телефон просто раскаляется от всякого рода мошенников, звонящих под личиной службы безопасности банков и тд. Всевозможная спам-защита активирована, но если злоумышленники свой телефонный номер раздобыли недавно, то он еще не значится в спам-листах, и значит велика вероятность их "просачивания" через подобные защиты. Я вчера аж офигел, думаю, уже и на вацап начали звонить, вот гады! Хорошо, что вы потом догадались сбросить в чат видеоролик, по которому я понял, что это свои.

_________________

Поблагодарить автора:
Контакты:
Телеграмм: alexSh154
Вконтакте
Одноквассники
Instagram


Вернуться к началу
 Профиль  
 
СообщениеДобавлено: 13 ноя 2020, 20:16 
Не в сети
Участник Клуба ЗУ-ОКА275

Зарегистрирован: 31 мар 2013, 17:10
Сообщения: 155
Откуда: Минск
Авто: Ситроен С4 Гранд Пик
Имя: Дмитрий
Ни чего себе вас там плющат,безопасность превыше всего.


Вернуться к началу
 Профиль  
 
СообщениеДобавлено: 15 ноя 2020, 17:49 
Не в сети
Участник Клуба ЗУ-ОКА275

Зарегистрирован: 23 янв 2018, 13:06
Сообщения: 125
Откуда: новокузнецк
Авто: subaru xv
Имя: Александр
Алексей, караул, ни чего не срастается. уже поменял ацп,(думал что он сдох) на 1 ногу уже и подавал через 10 ком 2,5 в, все равно не видит датчика тока, и напряжение на 3 ноге меняется а на лсд ни чего не меняется.казус какой-то, ведь раньше все работало на ура. Питание и масса на ацп где должно быть присутствует. Может мегу поменять или прошивку?


Вернуться к началу
 Профиль  
 
СообщениеДобавлено: 15 ноя 2020, 18:16 
Не в сети
Site Admin
Аватара пользователя

Зарегистрирован: 10 апр 2007, 22:36
Сообщения: 11266
Откуда: Новосибирск, Дзержинский
Авто: ВАЗ-21043
Имя: Алексей
Александр, а контроллер вентиляции определяется? Если нет, то что-то с шиной SPI-INPUT (20 ножка атмега32). Может быть там "сопелька". Если КВ определяется, а не видится только АЦП, то возможен обрыв дорожки между выше упомянутой ножкой Атмега32 и 12й ножкой MCP3208.

_________________

Поблагодарить автора:
Контакты:
Телеграмм: alexSh154
Вконтакте
Одноквассники
Instagram


Вернуться к началу
 Профиль  
 
СообщениеДобавлено: 18 ноя 2020, 08:00 
Не в сети
Участник Клуба ЗУ-ОКА275

Зарегистрирован: 23 янв 2018, 13:06
Сообщения: 125
Откуда: новокузнецк
Авто: subaru xv
Имя: Александр
Да, Алексей, вы меня снова носом натыкали, ведь все через лупу просматривал. а эту ногу на 32 не пропаял. не увидел.Спасибо великое, как доведу до завершения, вам отправлю своего напитку фирменного. Дочь у меня в Сибе учится, с ней и отправлю. Сейчас столкнулся с другой проблемкой: на плате коммутации с выхода ОУ выход 2,5В, после резюка 1К почему-то уже 1,7В без всякой нагрузки, закоротил, до резюка 10К доходит 2,5, а после него снова 1,7. Что удивительно, так это то, что на выход ОУ подпаял резюк(второй конец просто в воздухе) 1К,и поле него тоже 1,7В. Смотрел пдф ОУ, так там на выходе ток микроны, может здесь причина? Ни че ни понимаю


Вернуться к началу
 Профиль  
 
СообщениеДобавлено: 18 ноя 2020, 10:57 
Не в сети
Site Admin
Аватара пользователя

Зарегистрирован: 10 апр 2007, 22:36
Сообщения: 11266
Откуда: Новосибирск, Дзержинский
Авто: ВАЗ-21043
Имя: Алексей
мухомор писал(а):
вам отправлю своего напитку фирменного.

Ооо, заранее спасибо! Особенно в преддверии НГ! *DRINK*

мухомор писал(а):
Что удивительно, так это то, что на выход ОУ подпаял резюк(второй конец просто в воздухе) 1К,и поле него тоже 1,7В.

Это действительно странно. Ничего, кроме как нестандартного входного сопротивления мультиметра в голову ничего не приходит. Например, оно достаточно низкое, не как у остальных, и потому просаживает напругу. Есть чем еще померить? Ну или в противном случае резистор 1 кОм не соответствует заявленному. Например, он килоом на 100 или может вообще на мегаом.

_________________

Поблагодарить автора:
Контакты:
Телеграмм: alexSh154
Вконтакте
Одноквассники
Instagram


Вернуться к началу
 Профиль  
 
СообщениеДобавлено: 18 ноя 2020, 13:28 
Не в сети
Участник Клуба ЗУ-ОКА275

Зарегистрирован: 23 янв 2018, 13:06
Сообщения: 125
Откуда: новокузнецк
Авто: subaru xv
Имя: Александр
резюки все проверенные, прибора 2 шт (аппа и еше один средненькой китайский)
если цешка не видит, то хотя бы АЦПшка видила


Вернуться к началу
 Профиль  
 
СообщениеДобавлено: 18 ноя 2020, 16:27 
Не в сети
Site Admin
Аватара пользователя

Зарегистрирован: 10 апр 2007, 22:36
Сообщения: 11266
Откуда: Новосибирск, Дзержинский
Авто: ВАЗ-21043
Имя: Алексей
мухомор писал(а):
с выхода ОУ выход 2,5В, после резюка 1К почему-то уже 1,7В без всякой нагрузки,

Если резистор 1кОм работает без нагрузки, то все равно его нагружает внутреннее сопротивление мультиметра. Значит можно всё это представить в виде схемы, которую я привел ниже, где резистор 1 кОм имеет порядковый номер R1, а в роли R2 выступает внутреннее сопротивление мультиметра. Согласно закону Ома, его сопротивление составляет аж 2.2 кОм, хотя общепринятое сопротивление китайских мультиметров в режиме вольтметра составляет как правило ОТ 1 мОм (у моего недорогого VICTOR VC9808+ оно составляет 10мОм https://static.chipdip.ru/lib/784/DOC002784308.pdf )

Вложение:
img-2020-11-18-15-55-16.png
img-2020-11-18-15-55-16.png [ 21.82 КБ | Просмотров: 9195 ]


Вложение:

Скачайте файл, проверьте внутреннее сопротивление мультиметра. Возьмите батарейку 1.5в, замерьте напряжение на ней. Впишите в таблицу это напряжение вместе с цифрами после запятой. Затем возьмите резистор на 1 мегаом, замерьте его сопротивление. Вбейте полученные цифры в нужную графу. Затем замерьте напряжение ПОСЛЕ резистора, вбейте показания в файл - формула подскажет текущее внутреннее сопротивление вашего мультиметра. И если оно составляет мегаомы, я отказываюсь понимать в чём может быть причина описываемого глюка.

PS. В настоящее время в файл вбит пример, который вы описали выше (входное напряжение 2,5в, сопротивление 1ком (0,001 мегаом), напряжение после резистора) - формула подтверждает мой выше приведённый результат, что или мультиметр имеет внутреннее сопротивление 2.2 ком, или мои лыжи не едут. *SORRY* *SCRATCH* То есть или у мультиметра случилось "ку-ку", или проблема в чем-то другом, но по описанию вроде и проблемы больше нигде быть не может.

_________________

Поблагодарить автора:
Контакты:
Телеграмм: alexSh154
Вконтакте
Одноквассники
Instagram


Вернуться к началу
 Профиль  
 
СообщениеДобавлено: 18 ноя 2020, 16:34 
Не в сети
Участник Клуба ЗУ-ОКА275

Зарегистрирован: 23 янв 2018, 13:06
Сообщения: 125
Откуда: новокузнецк
Авто: subaru xv
Имя: Александр
сегодня проверю вечером, самому очень интересно, спасибо за внимание, Алексей


Вернуться к началу
 Профиль  
 
СообщениеДобавлено: 18 ноя 2020, 16:40 
Не в сети
Участник Клуба ЗУ-ОКА275

Зарегистрирован: 23 янв 2018, 13:06
Сообщения: 125
Откуда: новокузнецк
Авто: subaru xv
Имя: Александр
Еще проделал такой опыт вчера: собрал на макетке эту схему, с таким же ОУ, замеряю, до и после 1К, - 2,5В далее ставлю что был под рукой 15К,- тоже 2,5В, тут макетке была тинька 13, поставил после 15К ногу минусовую тиньки, и сново тот же эфект-1,7В, остальные ноги тиньки в воздухе


Вернуться к началу
 Профиль  
 
СообщениеДобавлено: 18 ноя 2020, 17:05 
Не в сети
Site Admin
Аватара пользователя

Зарегистрирован: 10 апр 2007, 22:36
Сообщения: 11266
Откуда: Новосибирск, Дзержинский
Авто: ВАЗ-21043
Имя: Алексей
мухомор писал(а):
собрал на макетке эту схему, с таким же ОУ, замеряю, до и после 1К, - 2,5В далее ставлю что был под рукой 15К,- тоже 2,5В

До этого было всё понятно. И логично.

мухомор писал(а):
, тут макетке была тинька 13, поставил после 15К ногу минусовую тиньки, и сново тот же эфект-1,7В, остальные ноги тиньки в воздухе

А тут мой пониматор сломался. Из текста понятно следующее: вы "вдули" +2.5в вольта через резистор 15кОм на минусовую ногу тиньки, при чем остальные её ноги "болтались" в воздухе. Вопрос: Правильно ли я понял? И если "да", то зачем? Какая логика вдувать плюс на минусовую ногу питания микроконтроллера? Это же не резистив, а кремний, то есть полупроводник. Там вообще неизвестно какое сопротивление получится! Очень подозрительно, что в результате получилось то же напряжение, что и в "боевой" плате. Совпадение? Что-то не верится. Возбуд ОУ? Не знаю. В общем, вопросов ещё больше. Ответов нет.

https://www.youtube.com/watch?v=rG2k2Z8IO04

_________________

Поблагодарить автора:
Контакты:
Телеграмм: alexSh154
Вконтакте
Одноквассники
Instagram


Вернуться к началу
 Профиль  
 
СообщениеДобавлено: 18 ноя 2020, 17:05 
Не в сети
Заслуженный участник Клуба ЗУ-ОКА275

Зарегистрирован: 19 июл 2017, 00:16
Сообщения: 1022
Имя: Валерий
мухомор
При отключенном питании от схемы, какое сопротивление показывает мультиметр между резистором и землей?
Вложение:
2020-11-18_14-00-00.jpg
2020-11-18_14-00-00.jpg [ 132.69 КБ | Просмотров: 9191 ]


Вернуться к началу
 Профиль  
 
СообщениеДобавлено: 18 ноя 2020, 18:37 
Не в сети
Участник Клуба ЗУ-ОКА275

Зарегистрирован: 23 янв 2018, 13:06
Сообщения: 125
Откуда: новокузнецк
Авто: subaru xv
Имя: Александр
Пришел домой с работы, показывает 56К, при подключенном разъеме ХР3 - 47К. А разве есть разница какую ногу тиньки подключить к резистору, если все остальные ноги в воздухе? Просто, я даже не задумывался какую ногу воткнуть, все одно- остальные ноги висят, она была рядом, я просто передвинул ее без задней мысли :-| Сегодня хочу на макетке попробовать совсем с другим ОУ, может эти ОУ, купленные на али типа левые?


Вернуться к началу
 Профиль  
 
СообщениеДобавлено: 18 ноя 2020, 19:41 
Не в сети
Заслуженный участник Клуба ЗУ-ОКА275

Зарегистрирован: 19 июл 2017, 00:16
Сообщения: 1022
Имя: Валерий
oka275
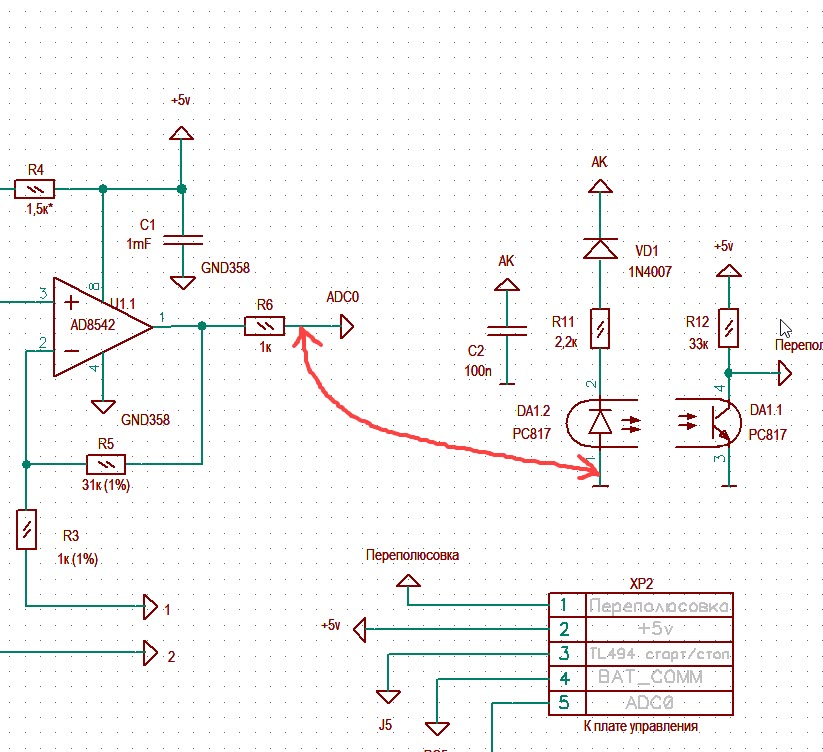
Если чисто теоретически подвести расчет, то сопротивление R6 (который стоит на выходе ОУ), не 1 кОм, а 1 МОм. Если это так, то сопротивление мультиметра рано 2,2 МОм (хотя это здесь и не нужно, это так, для справки).

Вложение:
2020-11-18_16-36-29.jpg
2020-11-18_16-36-29.jpg [ 22.71 КБ | Просмотров: 9170 ]


Надо выпаять этот резистор и померить!!


Вернуться к началу
 Профиль  
 
СообщениеДобавлено: 18 ноя 2020, 19:52 
Не в сети
Site Admin
Аватара пользователя

Зарегистрирован: 10 апр 2007, 22:36
Сообщения: 11266
Откуда: Новосибирск, Дзержинский
Авто: ВАЗ-21043
Имя: Алексей
мухомор писал(а):
А разве есть разница какую ногу тиньки подключить к резистору, если все остальные ноги в воздухе?

В смысле? Прям все-все? То есть одной ногой резистор 1 кОм припаян к выходу ОУ, другой ногой к микроконтроллеру, и эта его нога оказывается единственной подключенной? И в месте этого подключения вдруг напряжение было 2.5в, стало 1.7в при условии, что цепь через МК дальше никак не замыкается и ток просто течь не может? (утечку через влажность в воздухе я уж учитывать не буду). Да это просто против всех законов физики тогда. Я просто не придал этому значения.

_________________

Поблагодарить автора:
Контакты:
Телеграмм: alexSh154
Вконтакте
Одноквассники
Instagram


Вернуться к началу
 Профиль  
 
СообщениеДобавлено: 18 ноя 2020, 20:22 
Не в сети
Участник Клуба ЗУ-ОКА275

Зарегистрирован: 23 янв 2018, 13:06
Сообщения: 125
Откуда: новокузнецк
Авто: subaru xv
Имя: Александр
Да, Алексей все так, только я не паяю, а просто втыкаю на макетке. я сейчас воткнул 358 место 8542, и снова проверил тинькой, только теперь напряжение показало с минусовой ногой 1,2В. возможно и тогда с тем ОУ было такое напряжение, я на это особого внимания не обратил, просто увидел,что тоже падение напряжения имеет место


Вернуться к началу
 Профиль  
 
СообщениеДобавлено: 18 ноя 2020, 21:08 
Не в сети
Site Admin
Аватара пользователя

Зарегистрирован: 10 апр 2007, 22:36
Сообщения: 11266
Откуда: Новосибирск, Дзержинский
Авто: ВАЗ-21043
Имя: Алексей
В общем, не знаю. Напряжение - напряжением, но если в нем есть наличие какой-то частотной составляющей (возбуд, шумы какие-то), то мультиметр может себя вести неадекватно. Но все это где-то на грани фантастики. Больше не знаю что сказать.

_________________

Поблагодарить автора:
Контакты:
Телеграмм: alexSh154
Вконтакте
Одноквассники
Instagram


Вернуться к началу
 Профиль  
 
СообщениеДобавлено: 18 ноя 2020, 21:44 
Не в сети
Участник Клуба ЗУ-ОКА275

Зарегистрирован: 23 янв 2018, 13:06
Сообщения: 125
Откуда: новокузнецк
Авто: subaru xv
Имя: Александр
Алексей, если у вас имеется монтажная платка, поэкспериментировать не долго, тем паче и с любым другим ОУ.,я тупо уперся рогом в ворота.


Вернуться к началу
 Профиль  
 
СообщениеДобавлено: 18 ноя 2020, 21:55 
Не в сети
Site Admin
Аватара пользователя

Зарегистрирован: 10 апр 2007, 22:36
Сообщения: 11266
Откуда: Новосибирск, Дзержинский
Авто: ВАЗ-21043
Имя: Алексей
Хорошо, но завтра в течение дня. Какую КОНКРЕТНО схему надо воспроизвести? Нужен исчерпывающий ответ, не подразумевающий доп.вопросов. Просто я уже спать иду и если завтра они у меня возникнут (по номиналам или что-то еще), то время будет потеряно напрасно.

_________________

Поблагодарить автора:
Контакты:
Телеграмм: alexSh154
Вконтакте
Одноквассники
Instagram


Вернуться к началу
 Профиль  
 
СообщениеДобавлено: 18 ноя 2020, 22:18 
Не в сети
Заслуженный участник Клуба ЗУ-ОКА275

Зарегистрирован: 19 июл 2017, 00:16
Сообщения: 1022
Имя: Валерий
oka275 писал(а):
(по номиналам или что-то еще)
Вместо 1 кОм установить 1 МОм и данную проблему удастся воспроизвести.


Вернуться к началу
 Профиль  
 
Показать сообщения за:  Поле сортировки  
Начать новую тему Ответить на тему  [ Сообщений: 11905 ]  На страницу Пред.  1 ... 519, 520, 521, 522, 523, 524, 525 ... 596  След.

Часовой пояс: UTC + 7 часов


Кто сейчас на конференции

Сейчас этот форум просматривают: нет зарегистрированных пользователей и гости: 2


Вы не можете начинать темы
Вы не можете отвечать на сообщения
Вы не можете редактировать свои сообщения
Вы не можете удалять свои сообщения
Вы не можете добавлять вложения

Найти:
Перейти:  
Powered by phpBB® Forum Software © phpBB Group
Русская поддержка phpBB