Ока в Новосибирске

Клуб Окаводов Новосибирска
Текущее время: 03 апр 2026, 13:19

Часовой пояс: UTC + 7 часов




Начать новую тему Ответить на тему  [ Сообщений: 11899 ]  На страницу Пред.  1 ... 445, 446, 447, 448, 449, 450, 451 ... 595  След.

Актуальная статистика (не забывайте изменять статус!)
Собрал и буду собирать еще (соседу, свату, брату) 24%  24%  [ 57 ]
Собрал одно ЗУ 21%  21%  [ 50 ]
Уже собираю 28%  28%  [ 66 ]
Интересуюсь, размышляю - собирать или нет. Наверное буду. 26%  26%  [ 63 ]
Не буду собирать это устройство. 1%  1%  [ 3 ]
Всего голосов : 239
Автор Сообщение
СообщениеДобавлено: 20 мар 2018, 14:42 
Не в сети
Site Admin
Аватара пользователя

Зарегистрирован: 10 апр 2007, 22:36
Сообщения: 11260
Откуда: Новосибирск, Дзержинский
Авто: ВАЗ-21043
Имя: Алексей
О, у меня есть такой дисплей. Будет время - подключу, проверю.
Триггерная защита в режиме БП позволяет моментально отключать нагрузку в случае превышения заданного тока путем отключения реле. Повторное включение реле - как обычно, долгим нажатием на кнопку энкодера. Функция в ряде случаев весьма полезная.

_________________

Поблагодарить автора:
Контакты:
Телеграмм: alexSh154
Вконтакте
Одноквассники
Instagram


Вернуться к началу
 Профиль  
 
СообщениеДобавлено: 20 мар 2018, 16:18 
Не в сети
Постоянец

Зарегистрирован: 12 фев 2018, 03:58
Сообщения: 163
Откуда: Днепропетровск
Авто: Honda Accord
Имя: Олег
Цитата:
О, у меня есть такой дисплей. Будет время - подключу, проверю.

Вот такой у меня сейчас WH1602L-YGH-CT.
Цитата:
Триггерная защита в режиме БП позволяет моментально отключать нагрузку в случае превышения заданного тока путем отключения реле.
Спасибо. Теперь всё понятно...
Функция действительно полезная. К примеру- в случае попытки раскачать мёртвый АКБ. Выставляем 20в 1-2 А на такой акб и уходим, не переживая, что он в случае "оживления" закипит. :)


Вернуться к началу
 Профиль  
 
СообщениеДобавлено: 20 мар 2018, 17:18 
Не в сети
Уже был(а), и не раз, и не два

Зарегистрирован: 02 авг 2017, 15:31
Сообщения: 99
Откуда: Харьков
Авто: Ford Fusion
Имя: Андрей
У меня на WH1602L три точки.


Вернуться к началу
 Профиль  
 
СообщениеДобавлено: 20 мар 2018, 17:37 
Не в сети
Уже был(а), и не раз, и не два

Зарегистрирован: 02 авг 2017, 15:31
Сообщения: 99
Откуда: Харьков
Авто: Ford Fusion
Имя: Андрей
pereborka писал(а):
Twin20
Схема работает уже в железе и протестирована. Без Л.И. тут не обошлось.

Этот вариант работает только для устройства с одним вольтметром?


Вернуться к началу
 Профиль  
 
СообщениеДобавлено: 20 мар 2018, 17:41 
Не в сети
Заслуженный участник Клуба ЗУ-ОКА275

Зарегистрирован: 06 апр 2017, 23:31
Сообщения: 255
Откуда: г. Москва
Авто: HONDA JAZZ
Имя: Дмитрий
Andi
Не только. На схеме внизу информация, как подключить в схеме Алексея.


Вернуться к началу
 Профиль  
 
СообщениеДобавлено: 20 мар 2018, 22:00 
Не в сети
Заслуженный участник Клуба ЗУ-ОКА275

Зарегистрирован: 19 июл 2017, 00:16
Сообщения: 1022
Имя: Валерий
oka275 писал(а):
Была целая баталия и даже был опрос "Английский или Podklu4ite?", в котором варианты за чистый английский получили подавляющее большинство.
Тут прямо демократия, выборы пардон, голосование там и все такое. :)
Жаль, что не учитывается голос меньшинства. :(


Вернуться к началу
 Профиль  
 
СообщениеДобавлено: 20 мар 2018, 22:21 
Не в сети
Site Admin
Аватара пользователя

Зарегистрирован: 10 апр 2007, 22:36
Сообщения: 11260
Откуда: Новосибирск, Дзержинский
Авто: ВАЗ-21043
Имя: Алексей
NuSen писал(а):
Жаль, что не учитывается голос меньшинства.

Тогда смысл в голосовании? Кроме того, никто Вам не мешает быть в числе большинства. ;) Для этого нужно просто купить нормальный дисплей (пусть и не OLED, который действительно стоит не гуманных денег). Хотя все относительно в нашей жизни.

_________________

Поблагодарить автора:
Контакты:
Телеграмм: alexSh154
Вконтакте
Одноквассники
Instagram


Вернуться к началу
 Профиль  
 
СообщениеДобавлено: 20 мар 2018, 22:24 
Не в сети
Заслуженный участник Клуба ЗУ-ОКА275

Зарегистрирован: 19 июл 2017, 00:16
Сообщения: 1022
Имя: Валерий
Есть у меня нормальные, дело в том, что и не нормальных не мало. А лаконичный английский, не впечатляет. :)


Вернуться к началу
 Профиль  
 
СообщениеДобавлено: 20 мар 2018, 22:32 
Не в сети
Site Admin
Аватара пользователя

Зарегистрирован: 10 апр 2007, 22:36
Сообщения: 11260
Откуда: Новосибирск, Дзержинский
Авто: ВАЗ-21043
Имя: Алексей
NuSen писал(а):
А лаконичный английский, не впечатляет.

Во-во, на всех не угодишь :) Одному одно, другому другое. Потому и принято определение большинства.

_________________

Поблагодарить автора:
Контакты:
Телеграмм: alexSh154
Вконтакте
Одноквассники
Instagram


Вернуться к началу
 Профиль  
 
СообщениеДобавлено: 21 мар 2018, 02:58 
Не в сети
Участник Клуба ЗУ-ОКА275

Зарегистрирован: 18 янв 2018, 01:34
Сообщения: 28
Имя: Сергей
Тоже есть 3и точки LC1622-BMDWH6-D02. На скорость не влияет .Типа так задумано.
У кого две (значит глюк) :-D


Вернуться к началу
 Профиль  
 
СообщениеДобавлено: 21 мар 2018, 22:47 
Не в сети
Участник Клуба ЗУ-ОКА275

Зарегистрирован: 02 янв 2015, 21:55
Сообщения: 48
Откуда: Иркутская обл.
Авто: T16
Имя: Владимир
Извините за ламерский вопрос вместо конденсаторов 100nF запаял 150nF керамика на плате управления. Этикетка с пачки вылетела и я сразу не проверил.


Вернуться к началу
 Профиль  
 
СообщениеДобавлено: 21 мар 2018, 22:48 
Не в сети
Site Admin
Аватара пользователя

Зарегистрирован: 10 апр 2007, 22:36
Сообщения: 11260
Откуда: Новосибирск, Дзержинский
Авто: ВАЗ-21043
Имя: Алексей
Да не вопрос.

_________________

Поблагодарить автора:
Контакты:
Телеграмм: alexSh154
Вконтакте
Одноквассники
Instagram


Вернуться к началу
 Профиль  
 
СообщениеДобавлено: 21 мар 2018, 22:56 
Не в сети
Участник Клуба ЗУ-ОКА275

Зарегистрирован: 02 янв 2015, 21:55
Сообщения: 48
Откуда: Иркутская обл.
Авто: T16
Имя: Владимир
И еще вопрос кнопка на энкодере и кнопка меню это одно действие, просто есть энкодер без кнопки.


Вернуться к началу
 Профиль  
 
СообщениеДобавлено: 21 мар 2018, 23:01 
Не в сети
Site Admin
Аватара пользователя

Зарегистрирован: 10 апр 2007, 22:36
Сообщения: 11260
Откуда: Новосибирск, Дзержинский
Авто: ВАЗ-21043
Имя: Алексей
Нет, это разные кнопки и разные действия. Вместо кнопки энкодера можно использовать обычную кнопку, но совсем без нее - никак.

_________________

Поблагодарить автора:
Контакты:
Телеграмм: alexSh154
Вконтакте
Одноквассники
Instagram


Вернуться к началу
 Профиль  
 
СообщениеДобавлено: 21 мар 2018, 23:03 
Не в сети
Site Admin
Аватара пользователя

Зарегистрирован: 10 апр 2007, 22:36
Сообщения: 11260
Откуда: Новосибирск, Дзержинский
Авто: ВАЗ-21043
Имя: Алексей
мухомор выразил благодарность на карту сбера, за что ему огромное спасибо!!! *DRINK* *DRINK* *DRINK*

_________________

Поблагодарить автора:
Контакты:
Телеграмм: alexSh154
Вконтакте
Одноквассники
Instagram


Вернуться к началу
 Профиль  
 
СообщениеДобавлено: 21 мар 2018, 23:07 
Не в сети
Участник Клуба ЗУ-ОКА275

Зарегистрирован: 02 янв 2015, 21:55
Сообщения: 48
Откуда: Иркутская обл.
Авто: T16
Имя: Владимир
Спасибо.
Может кому пригодится если добавить на первую страницу в ЧАВО.


Вернуться к началу
 Профиль  
 
СообщениеДобавлено: 22 мар 2018, 09:04 
Не в сети
Site Admin
Аватара пользователя

Зарегистрирован: 10 апр 2007, 22:36
Сообщения: 11260
Откуда: Новосибирск, Дзержинский
Авто: ВАЗ-21043
Имя: Алексей
Извиняюсь, сайт не работал. Свитч сдох, собака.

_________________

Поблагодарить автора:
Контакты:
Телеграмм: alexSh154
Вконтакте
Одноквассники
Instagram


Вернуться к началу
 Профиль  
 
СообщениеДобавлено: 22 мар 2018, 14:20 
Не в сети
Заслуженный участник Клуба ЗУ-ОКА275

Зарегистрирован: 19 июл 2017, 00:16
Сообщения: 1022
Имя: Валерий
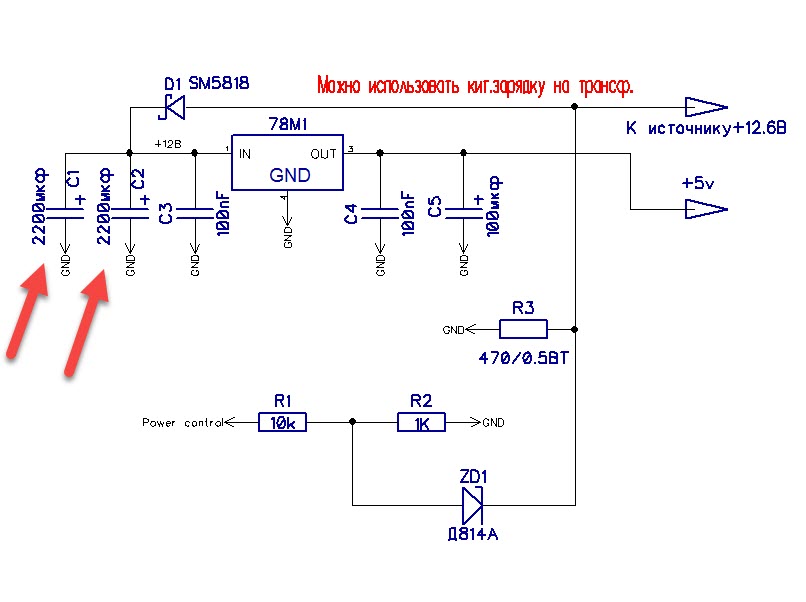
Алексей.
Тут возник такой вопрос. Для контроля отключения сети 220 вольт используется схема..

Вложение:
22.jpg
22.jpg [ 51.32 КБ | Просмотров: 12213 ]


Меня интересует минимальная емкость конденсаторов С1 и С2 (верней общая минимальная), чтобы Power control успевал отрабатывать?

На схеме 4400 мкф, в схеме Вячеслава стоит всего лишь 1000 мкф. Так собственно сколько минимально возможно, чтобы не городить батарею из конденсаторов на плате управления?

Этот вопрос наверно не теоретический, а практический. Народ собирает и интересно, какую емкость ставят туда и работает ли с ней?


Вернуться к началу
 Профиль  
 
СообщениеДобавлено: 22 мар 2018, 15:28 
Не в сети
Site Admin
Аватара пользователя

Зарегистрирован: 10 апр 2007, 22:36
Сообщения: 11260
Откуда: Новосибирск, Дзержинский
Авто: ВАЗ-21043
Имя: Алексей
NuSen писал(а):
Так собственно сколько минимально возможно, чтобы не городить батарею из конденсаторов на плате управления?

Что бы ответить на этот вопрос, нужно иметь образование профессионального разработчика РЭА. Ну или как минимум знать ток потребления цепей, которые питаются разряжаемыми конденсаторами и знать формулу, что бы посчитать на какое время их хватит. Мне до этой дотошности времени не было и потому данная ёмкость подобрана опытным путем + хороший запас. Ибо если питание кончится в момент сохранения данных в EEPROM, то последствия могут оказаться непредсказуемыми. Такие случаи уже были, не смотря на применение фьюза контроля за напряжением. Давно известно, что микроконтроллеры Атмел могут терять EEPROM в момент плавного снижения напряжения питания. Для борьбы с этой проблемой применяют или супервизоры питания, либо программируют фьюз BODEN с регулировкой порога срабатывания фьюзом BODLEVEL (ссылка) Все это контролирует питание и если оно ниже порога, то МК переводится в режим вечного сброса, что уберегает МК от потери EEPROM. Но даже при этом у меня 1 раз EEPROM слетела. Снижать эту ёмкость тоже самое, что ходить по тонкому льду. Вы хотите испытывать судьбу?

Ну или подойдите научно к вопросу: замерьте ток в разрыве между кондёрами и входом в стабилизатор, а затем, используя этот калькулятор https://planetcalc.ru/1979 , прикиньте на какое время хватит 4400мкф и 1000мкф соответственно. Чрезвычайно интересно!

И еще кое что, без чего невозможны расчеты - это время, в течение которого напряжение МК должно обеспечиваться на уровне ВЫШЕ 2.7 вольт.

Сценарий следующий.
1. Исчезают 220в.
2. Что бы определить факт исчезновения 220в, первым делом контролируется падение напряжения на выходе источника 12.6в (цепочка ZD1, R17, R22, нога 35 Атмега32). Падает оно не сразу, ибо если это импульсник (а он в 90% импульсник), то первым делом расходуется напряжение, оставшееся на его высоковольтном конденсаторе.
3. Затем расходуется то, что запасли конденсаторы по его выходу. Как только напряжение 12.6в станет ниже напряжения открытия стабилитрона ZD1, последний закроется и на 35й ноге Атмега32 появится логический нуль. С этого времени включаем секундомер, а МК начинает сохранять данные в EEPROM.
4. Время сохранения данных я по-моему не замерял, но 1 секунды будет достаточно. Ну если это время сделать равным 2м секундам, то это будет железобетоннейшая гарантия того, что все сохранится. Время сохранения состоит из непосредственно самого времени записи в EEPROM (процесс не быстрый, надо сказать), а так же из времени, которое необходимо для обнаружения выше указанной логической единицы. Если мне изменяет память, опрос порта происходит примерно каждые 300мсек, а может и быстрей (сейчас исходник не под рукой).
5. По истечению выше указанных 2х секунд, напряжение питания МК должно гарантировано быть ВЫШЕ 2.7 вольт, что бы в свою очередь гарантировать пункт 4 + запас. Дальше - трава не расти.

PS. Все это справедливо, если реле используется 12-вольтовое и подключено оно ДО диода D3. Если реле пятивольтовое, то это грустно, ибо оно будет использовать энергию, предназначенную для МК, который завершает работу.

_________________

Поблагодарить автора:
Контакты:
Телеграмм: alexSh154
Вконтакте
Одноквассники
Instagram


Вернуться к началу
 Профиль  
 
СообщениеДобавлено: 22 мар 2018, 15:37 
Не в сети
Заслуженный участник Клуба ЗУ-ОКА275

Зарегистрирован: 19 июл 2017, 00:16
Сообщения: 1022
Имя: Валерий
oka275
Спасибо за исчерпывающий ответ. :)

Но как я понял, те кто делает по печаткам Вячеслава, у них все же конденсатор на 1000 мкф установлен. *SCRATCH*


Вернуться к началу
 Профиль  
 
Показать сообщения за:  Поле сортировки  
Начать новую тему Ответить на тему  [ Сообщений: 11899 ]  На страницу Пред.  1 ... 445, 446, 447, 448, 449, 450, 451 ... 595  След.

Часовой пояс: UTC + 7 часов


Кто сейчас на конференции

Сейчас этот форум просматривают: нет зарегистрированных пользователей и гости: 2


Вы не можете начинать темы
Вы не можете отвечать на сообщения
Вы не можете редактировать свои сообщения
Вы не можете удалять свои сообщения
Вы не можете добавлять вложения

Найти:
Перейти:  
Powered by phpBB® Forum Software © phpBB Group
Русская поддержка phpBB