Ока в Новосибирске

Клуб Окаводов Новосибирска
Текущее время: 30 янв 2026, 03:37

Часовой пояс: UTC + 7 часов




Начать новую тему Ответить на тему  [ Сообщений: 11898 ]  На страницу Пред.  1 ... 277, 278, 279, 280, 281, 282, 283 ... 595  След.

Актуальная статистика (не забывайте изменять статус!)
Собрал и буду собирать еще (соседу, свату, брату) 24%  24%  [ 57 ]
Собрал одно ЗУ 21%  21%  [ 49 ]
Уже собираю 28%  28%  [ 67 ]
Интересуюсь, размышляю - собирать или нет. Наверное буду. 26%  26%  [ 63 ]
Не буду собирать это устройство. 1%  1%  [ 3 ]
Всего голосов : 239
Автор Сообщение
СообщениеДобавлено: 28 мар 2016, 19:52 
Не в сети
Заслуженный участник Клуба ЗУ-ОКА275
Аватара пользователя

Зарегистрирован: 11 янв 2016, 23:49
Сообщения: 217
Откуда: г. Мончегорск Мурманской обл.
Авто: GEELY ATLAS
Имя: Игорь
Ну как бы все заработало. Да, во всем было виновато питание дежурки. Номиналы были прописаны в схеме с учетом самопитания ТЛ...Дежурка только на запуск. И поскольку я от самопитания отказался, (диод не ставил) то ТЛ работало на 12 В, а это маловато с указанными номиналами...По рекомендации Сергея, поставил его номиналы, и пропал и треск и шипение...Кондер в обратной связи остался 0,22, на 0,1 все равно начинает генерить на больших токах, я тоже думаю это связано с питанием. Но у меня нет другого блока дежурки, и поэтому оставляю как есть. Блок нормально работает, лампы раскаливаются до бела и тишина...Калибровка вся прошла. Единственно, действительно, установка реле на плате рядом с датчиком, не самое лучшее решение, экранировка помогает но не спасает, при калибровке, 0 тока выставить не удается, ниже 0,2 не убрать...и это и есть наводка от реле. Буду у себя наверное реле с платы снимать и выносить, ставя автомобильное 30 амперное, ну и раз так, можно будет еще поболее тока подкинуть блоку, куплю еще 2 такие лампы, подкину впараллель...И наверное буду менять кулеры, на такие как Сане поставил. Они реально дуют...эти что у меня, по сравнению с теми, полный отстой...Так что еще повожусь малость, главное все работает.


Вернуться к началу
 Профиль  
 
СообщениеДобавлено: 28 мар 2016, 23:05 
Не в сети
Site Admin
Аватара пользователя

Зарегистрирован: 10 апр 2007, 22:36
Сообщения: 11296
Откуда: Новосибирск, Дзержинский
Авто: ВАЗ-21043
Имя: Алексей
Хочу для себя сделать выводы, но не могу найти схему. Важно ОДНОЗНАЧНО понять какой конкретно резистор надо уменьшить, и чего там с делителями делать.

_________________

Поблагодарить автора:
Контакты:
Телеграмм: alexSh154
Вконтакте
Одноквассники
Instagram


Вернуться к началу
 Профиль  
 
СообщениеДобавлено: 29 мар 2016, 00:26 
Не в сети
Заслуженный участник Клуба ЗУ-ОКА275

Зарегистрирован: 26 дек 2013, 22:29
Сообщения: 144
Откуда: Санкт-Петербург
Имя: Сергей
Здравствуйте, Алексей!
Скинул информацию Вам на mail.


Вернуться к началу
 Профиль  
 
СообщениеДобавлено: 29 мар 2016, 12:26 
Не в сети
Заслуженный участник Клуба ЗУ-ОКА275
Аватара пользователя

Зарегистрирован: 11 янв 2016, 23:49
Сообщения: 217
Откуда: г. Мончегорск Мурманской обл.
Авто: GEELY ATLAS
Имя: Игорь
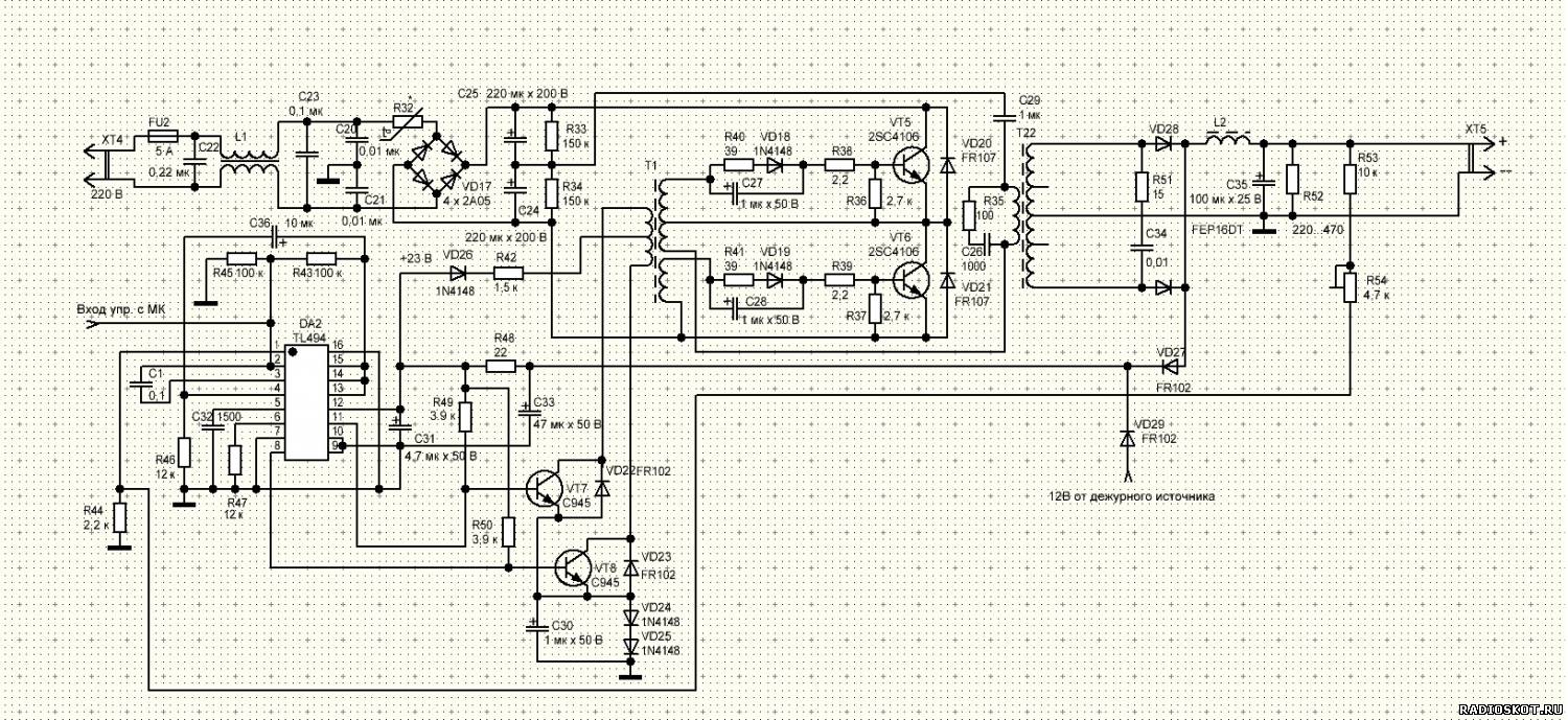
На всякий случай выкладываю схему переделанного БП. Правда качество не очень, ну какое есть....В схеме единственно не обозначены 2 сопротивления с баз 945 на землю. На печатке они есть, по 1к, но я щас себе, как и писал, поставил по 10к. И не устанавливал диод VD27.


Вложения:
5782442.jpg
5782442.jpg [ 308.05 КБ | Просмотров: 12559 ]
Вернуться к началу
 Профиль  
 
СообщениеДобавлено: 29 мар 2016, 15:45 
Не в сети
Заслуженный участник Клуба ЗУ-ОКА275
Аватара пользователя

Зарегистрирован: 11 янв 2016, 23:49
Сообщения: 217
Откуда: г. Мончегорск Мурманской обл.
Авто: GEELY ATLAS
Имя: Игорь
Ребята есть вопрос...Кто ставил автомобильные реле...? ВС847 по схеме, мах 100мА. Сопротивление обмотки реле 80 Ом. Ток получается 150мА. Вывод однозначный, транзистор надо менять. Вот и вопрос, какой ставили? С деталями проблема, особенно SMD...че нить в материнках можно нарыть похожее???


Вернуться к началу
 Профиль  
 
СообщениеДобавлено: 29 мар 2016, 16:00 
Не в сети
Заслуженный участник Клуба ЗУ-ОКА275

Зарегистрирован: 24 окт 2013, 11:44
Сообщения: 933
Откуда: Чувашия
Авто: КИА РИО 2018
Имя: Вячеслав
Я обычно меняю на irlm2803,до 1А держит и не греется!

_________________
С уважением,Вячеслав.73!


Вернуться к началу
 Профиль  
 
СообщениеДобавлено: 29 мар 2016, 16:00 
Не в сети
Site Admin
Аватара пользователя

Зарегистрирован: 10 апр 2007, 22:36
Сообщения: 11296
Откуда: Новосибирск, Дзержинский
Авто: ВАЗ-21043
Имя: Алексей
В таких условиях я бы отставил любовь к идеалам и поставил бы то, что есть в обычном корпусе. Тот же КТ817. В термоусадку его - и в темный угол.

_________________

Поблагодарить автора:
Контакты:
Телеграмм: alexSh154
Вконтакте
Одноквассники
Instagram


Вернуться к началу
 Профиль  
 
СообщениеДобавлено: 29 мар 2016, 16:17 
Не в сети
Заслуженный участник Клуба ЗУ-ОКА275

Зарегистрирован: 24 окт 2013, 11:44
Сообщения: 933
Откуда: Чувашия
Авто: КИА РИО 2018
Имя: Вячеслав
А лучше П210 :lol:Я к ним не равнодушен!

_________________
С уважением,Вячеслав.73!


Вернуться к началу
 Профиль  
 
СообщениеДобавлено: 29 мар 2016, 18:40 
Не в сети
Уже был(а), и не раз, и не два

Зарегистрирован: 23 ноя 2014, 16:40
Сообщения: 113
Откуда: Приморский край, г.Находка
Авто: Land Cruser Prado
Имя: Павел
:ROFL: :ROFL: :ROFL:


Вернуться к началу
 Профиль  
 
СообщениеДобавлено: 29 мар 2016, 19:18 
Не в сети
Site Admin
Аватара пользователя

Зарегистрирован: 10 апр 2007, 22:36
Сообщения: 11296
Откуда: Новосибирск, Дзержинский
Авто: ВАЗ-21043
Имя: Алексей
Вячеслав-1 писал(а):
А лучше П210 :lol:Я к ним не равнодушен!

П210 он быстрей найдет, я уверен! )) Чем какой то irlm2803. У себя то в городе такой днем с огнем поди не найду, а в тайге и подавно. Просто и сердито.

_________________

Поблагодарить автора:
Контакты:
Телеграмм: alexSh154
Вконтакте
Одноквассники
Instagram


Вернуться к началу
 Профиль  
 
СообщениеДобавлено: 29 мар 2016, 22:05 
Не в сети
Уже тут был(а)

Зарегистрирован: 07 окт 2015, 23:48
Сообщения: 13
Авто: ВАЗ21112
Имя: Николай
Здравствуйте.
Алексей, спасибо Вам за такое замечательное устройство :good: :beer: .
Трое суток, не выключая, гонял зарядку на всех режимах на полудохлом 75А аккумуляторе.
Тест зарядка прошла на ура :Yahoo!: .
Удачи Вам в следующих разработках :beer: .

_________________
С уважением.


Вернуться к началу
 Профиль  
 
СообщениеДобавлено: 29 мар 2016, 22:16 
Не в сети
Site Admin
Аватара пользователя

Зарегистрирован: 10 апр 2007, 22:36
Сообщения: 11296
Откуда: Новосибирск, Дзержинский
Авто: ВАЗ-21043
Имя: Алексей
Слава Богу! )) Пожалуйста! ))

_________________

Поблагодарить автора:
Контакты:
Телеграмм: alexSh154
Вконтакте
Одноквассники
Instagram


Вернуться к началу
 Профиль  
 
СообщениеДобавлено: 29 мар 2016, 22:17 
Не в сети
Заслуженный участник Клуба ЗУ-ОКА275

Зарегистрирован: 24 окт 2013, 11:44
Сообщения: 933
Откуда: Чувашия
Авто: КИА РИО 2018
Имя: Вячеслав
__Чем какой то irlm2803__Посылку буду собирать,положу десяток.К ним в пару ещё хорошие транзисторы с П каналом 5103.Прекрасно работают в паре!

_________________
С уважением,Вячеслав.73!


Вернуться к началу
 Профиль  
 
СообщениеДобавлено: 29 мар 2016, 23:17 
Не в сети
Заслуженный участник Клуба ЗУ-ОКА275
Аватара пользователя

Зарегистрирован: 11 янв 2016, 23:49
Сообщения: 217
Откуда: г. Мончегорск Мурманской обл.
Авто: GEELY ATLAS
Имя: Игорь
Вячеслав-1 писал(а):
А лучше П210 :lol:Я к ним не равнодушен!

Ну вобщем то все проще...Этих раритетов уже нет...Хотя у меня в свое время были П1...Жаль потерялись... :lol: Поставил составник 829...в термоусадку и на хомут к проводам...Реле поставил на 20А. Ток дальше чем как есть, раскручивать не буду, просто не надо это, если надо будет, можно потом перекалибровать. Реле поменял только из за датчика.


Вложения:
DSC01616.JPG
DSC01616.JPG [ 227.18 КБ | Просмотров: 12503 ]
DSC01615.JPG
DSC01615.JPG [ 200.73 КБ | Просмотров: 12503 ]
DSC01614.JPG
DSC01614.JPG [ 219.76 КБ | Просмотров: 12503 ]
Вернуться к началу
 Профиль  
 
СообщениеДобавлено: 30 мар 2016, 00:01 
Не в сети
Заслуженный участник Клуба ЗУ-ОКА275

Зарегистрирован: 24 окт 2013, 11:44
Сообщения: 933
Откуда: Чувашия
Авто: КИА РИО 2018
Имя: Вячеслав
Красота!

_________________
С уважением,Вячеслав.73!


Вернуться к началу
 Профиль  
 
СообщениеДобавлено: 30 мар 2016, 06:23 
Не в сети
Заслуженный участник Клуба ЗУ-ОКА275
Аватара пользователя

Зарегистрирован: 11 янв 2016, 23:49
Сообщения: 217
Откуда: г. Мончегорск Мурманской обл.
Авто: GEELY ATLAS
Имя: Игорь
Не такой простой оказалась задача поменять у себя кулеры на 80 мм...Мои радиаторы ну никак не предназначены для них. В итоге ушел целый день, но с задачей справился. Конечно эти по сравнению с теми, небо и земля. Ну и как бы все...Останется потом сделать 2 платки (себе и сыну) для программатора под тот разъем, что я установил.


Вложения:
DSC01617.JPG
DSC01617.JPG [ 183.49 КБ | Просмотров: 12486 ]
DSC01618.JPG
DSC01618.JPG [ 217.87 КБ | Просмотров: 12486 ]
DSC01620.JPG
DSC01620.JPG [ 222.53 КБ | Просмотров: 12486 ]
DSC01621.JPG
DSC01621.JPG [ 216.4 КБ | Просмотров: 12486 ]
DSC01622.JPG
DSC01622.JPG [ 190.49 КБ | Просмотров: 12486 ]
DSC01624.JPG
DSC01624.JPG [ 214.46 КБ | Просмотров: 12486 ]
Вернуться к началу
 Профиль  
 
СообщениеДобавлено: 30 мар 2016, 21:40 
Не в сети
Новичок

Зарегистрирован: 30 мар 2016, 21:30
Сообщения: 1
Имя: андрекй
Читал кто-то реализует печатки плат управления, но к сожалению не могу найти, подскажите пожайлуста


Вернуться к началу
 Профиль  
 
СообщениеДобавлено: 30 мар 2016, 21:42 
Не в сети
Site Admin
Аватара пользователя

Зарегистрирован: 10 апр 2007, 22:36
Сообщения: 11296
Откуда: Новосибирск, Дзержинский
Авто: ВАЗ-21043
Имя: Алексей
к Вячеслав-1, постучите ему в личку пожалуйста.

_________________

Поблагодарить автора:
Контакты:
Телеграмм: alexSh154
Вконтакте
Одноквассники
Instagram


Вернуться к началу
 Профиль  
 
СообщениеДобавлено: 30 мар 2016, 23:07 
Не в сети
Заслуженный участник Клуба ЗУ-ОКА275

Зарегистрирован: 24 окт 2013, 11:44
Сообщения: 933
Откуда: Чувашия
Авто: КИА РИО 2018
Имя: Вячеслав
maliiv
Прям оторваться не могу,загляденье!Сегодня на работе показывал твои фотки,ребята в шоке,говорят наверно заводские!Молодец!Нравятся мне Мужики у которых руки откуда надо растут!

_________________
С уважением,Вячеслав.73!


Вернуться к началу
 Профиль  
 
СообщениеДобавлено: 31 мар 2016, 00:03 
Не в сети
Заслуженный участник Клуба ЗУ-ОКА275
Аватара пользователя

Зарегистрирован: 11 янв 2016, 23:49
Сообщения: 217
Откуда: г. Мончегорск Мурманской обл.
Авто: GEELY ATLAS
Имя: Игорь
Вячеслав-1 писал(а):
maliiv
Прям оторваться не могу,загляденье!Сегодня на работе показывал твои фотки,ребята в шоке,говорят наверно заводские!Молодец!Нравятся мне Мужики у которых руки откуда надо растут!

Спасибо Слава! :friends:


Вернуться к началу
 Профиль  
 
Показать сообщения за:  Поле сортировки  
Начать новую тему Ответить на тему  [ Сообщений: 11898 ]  На страницу Пред.  1 ... 277, 278, 279, 280, 281, 282, 283 ... 595  След.

Часовой пояс: UTC + 7 часов


Кто сейчас на конференции

Сейчас этот форум просматривают: нет зарегистрированных пользователей и гости: 1


Вы не можете начинать темы
Вы не можете отвечать на сообщения
Вы не можете редактировать свои сообщения
Вы не можете удалять свои сообщения
Вы не можете добавлять вложения

Найти:
Перейти:  
Powered by phpBB® Forum Software © phpBB Group
Русская поддержка phpBB