Ока в Новосибирске

Клуб Окаводов Новосибирска
Текущее время: 29 янв 2026, 20:01

Часовой пояс: UTC + 7 часов




Начать новую тему Ответить на тему  [ Сообщений: 11898 ]  На страницу Пред.  1 ... 151, 152, 153, 154, 155, 156, 157 ... 595  След.

Актуальная статистика (не забывайте изменять статус!)
Собрал и буду собирать еще (соседу, свату, брату) 24%  24%  [ 57 ]
Собрал одно ЗУ 21%  21%  [ 49 ]
Уже собираю 28%  28%  [ 67 ]
Интересуюсь, размышляю - собирать или нет. Наверное буду. 26%  26%  [ 63 ]
Не буду собирать это устройство. 1%  1%  [ 3 ]
Всего голосов : 239
Автор Сообщение
СообщениеДобавлено: 29 ноя 2014, 22:29 
Не в сети
Уже был(а), и не раз, и не два

Зарегистрирован: 23 фев 2014, 22:13
Сообщения: 118
Откуда: г.Челябинск
Авто: ВАЗ21103
Имя: pavel
LLITUK писал(а):

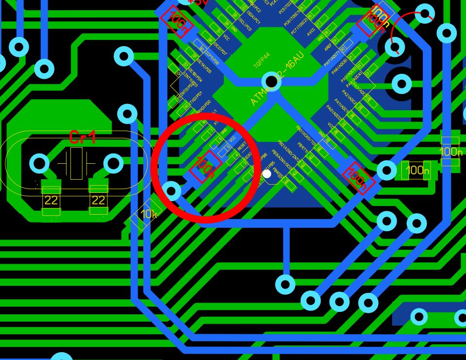
Добрый вечер. Посмотрите схему внимательней на тест. В ней присутствует КЗ между +5V и GND

Это не КЗ а не доработка этой програмки лоута.Заливку оключи и не кокого КЗ нет,можеш по отдельности.Хотя в этот рас точно КЗ
нашол,на меге кандёр без зазора.Нет ещё что то ,но не КЗ,на + нет а общий тыкаю светятся обе и плыс и общий.


Вложения:
КЗ.jpg
КЗ.jpg [ 180.13 КБ | Просмотров: 16263 ]


Последний раз редактировалось Pavel 29 ноя 2014, 22:47, всего редактировалось 2 раз(а).
Вернуться к началу
 Профиль  
 
СообщениеДобавлено: 29 ноя 2014, 22:42 
Не в сети
Уже был(а), и не раз, и не два
Аватара пользователя

Зарегистрирован: 08 окт 2014, 22:44
Сообщения: 57
Откуда: Донецкая обл. Украина когда-то была...
Авто: GW Hover 2,4l Turbo
Имя: Андрей
LLITUK писал(а):

Добрый вечер. Посмотрите схему внимательней на тест. В ней присутствует КЗ между +5V и GND


Как по мне, так это лайоут загоняет, нечему там замыкать...


Вернуться к началу
 Профиль  
 
СообщениеДобавлено: 29 ноя 2014, 22:45 
Не в сети
Заслуженный участник Клуба ЗУ-ОКА275

Зарегистрирован: 24 окт 2013, 11:44
Сообщения: 933
Откуда: Чувашия
Авто: КИА РИО 2018
Имя: Вячеслав
Pavel
К стати,кто пользуется ЛУТом,при заливке могут вылезти ошибки,рекомендую заливку делать в ручную, один раз залетел так что пришлось перезаказывать плату .

_________________
С уважением,Вячеслав.73!


Вернуться к началу
 Профиль  
 
СообщениеДобавлено: 29 ноя 2014, 22:46 
Не в сети
Заслуженный участник Клуба ЗУ-ОКА275

Зарегистрирован: 14 мар 2014, 16:47
Сообщения: 596
Имя: Сергей
Pavel Павел,это именно косяк в разводке,а не ошибка программы.Косяк находится под контроллером мега32,где у вас стоит четыре конденсатора,на обех выводах этих конденсаторов нет разъединения от заливки.Вот именно там у вас плюс дает КЗ. В слаеуте,в режиме теста глюков нет,этот режим тестирования работает хорошо и честно.


Вернуться к началу
 Профиль  
 
СообщениеДобавлено: 29 ноя 2014, 22:49 
Не в сети
Уже был(а), и не раз, и не два

Зарегистрирован: 23 фев 2014, 22:13
Сообщения: 118
Откуда: г.Челябинск
Авто: ВАЗ21103
Имя: pavel
Сергей! да это я нашол и всё равно если смотрим по общей шине то светят оба +/-
Вячеслав прав на счёт заливки, у меня раньше тоже такое было,приходилось глазам верить,а лут косячил.


Вернуться к началу
 Профиль  
 
СообщениеДобавлено: 29 ноя 2014, 22:54 
Не в сети
Уже был(а), и не раз, и не два
Аватара пользователя

Зарегистрирован: 20 мар 2013, 19:50
Сообщения: 100
Откуда: Енакиево ДНР
Авто: Aveo
Имя: Андрей
Я тоже заметил в ЛАЙОУТЕ косяки при использовании функции "ПОЛИГОН",проявляется именно при печати.


Вернуться к началу
 Профиль  
 
СообщениеДобавлено: 29 ноя 2014, 22:56 
Не в сети
Уже был(а), и не раз, и не два

Зарегистрирован: 23 фев 2014, 22:13
Сообщения: 118
Откуда: г.Челябинск
Авто: ВАЗ21103
Имя: pavel
Незнаю при печате не было, вот именно при тесте.


Вернуться к началу
 Профиль  
 
СообщениеДобавлено: 29 ноя 2014, 23:13 
Не в сети
Заслуженный участник Клуба ЗУ-ОКА275

Зарегистрирован: 14 мар 2014, 16:47
Сообщения: 596
Имя: Сергей
Часто пользуюсь режимом ТЕСТ,никогда косяков в этом режиме не замечал.Но и не отрицаю того,что косяки могут быть.Во всяком случае я на этом ни разу не попадался.И при печати с полигонами проблем тоже как то не было.


Вернуться к началу
 Профиль  
 
СообщениеДобавлено: 30 ноя 2014, 00:04 
Не в сети
Заслуженный участник Клуба ЗУ-ОКА275

Зарегистрирован: 24 окт 2013, 11:44
Сообщения: 933
Откуда: Чувашия
Авто: КИА РИО 2018
Имя: Вячеслав
serg1968-09
У меня были!При переносе в гербер!

_________________
С уважением,Вячеслав.73!


Вернуться к началу
 Профиль  
 
СообщениеДобавлено: 30 ноя 2014, 01:20 
Не в сети
Заслуженный участник Клуба ЗУ-ОКА275

Зарегистрирован: 14 мар 2014, 16:47
Сообщения: 596
Имя: Сергей
Вячеслав-1
Всегда печатаю из слаеута,потому как платы на заводе не изготавливаю.Так что,в гербер и другие форматы из слаеута не пережимаю.У нас есть филиал Резанита,звонил им как то,почти год назад.Хотел купить у них пленочный фоторезист.Фоторезист они используют хороший ФОТОК-600,ФОТОК-800..Но печально что они метражом не продают.Продают рулоном,а рулон в одну харю покупать слишком дорого,у них один погонный метр стоил 90 рублей.А рулон выходил стоимостью 9000.Они мне тогда предлагали изготавливать платы у них и цены называли.Сейчас уже не помню цену,но помню что удивило то,что не дорого получалось.Просто,привык делать сам,да и нравится этот процесс.


Вернуться к началу
 Профиль  
 
СообщениеДобавлено: 30 ноя 2014, 01:31 
Не в сети
Заслуженный участник Клуба ЗУ-ОКА275

Зарегистрирован: 24 окт 2013, 11:44
Сообщения: 933
Откуда: Чувашия
Авто: КИА РИО 2018
Имя: Вячеслав
serg1968-09
Сгласен! Я сам там всегда заказываю!У них подготовка дорогая,а так цены вполне нормальные.Я делаю сам тогда, когда во первых: дорожки и расстояние между ними более 0,4 мм. Отверстия при переходе со слоя на слой более 0,4 мм.
Когда всего два слоя.Когда количество плат менее двух.Остальные заказываю у них!

_________________
С уважением,Вячеслав.73!


Вернуться к началу
 Профиль  
 
СообщениеДобавлено: 30 ноя 2014, 12:38 
Не в сети
Уже был(а), и не раз, и не два
Аватара пользователя

Зарегистрирован: 08 окт 2014, 22:44
Сообщения: 57
Откуда: Донецкая обл. Украина когда-то была...
Авто: GW Hover 2,4l Turbo
Имя: Андрей
Доброго всем дня! У меня вопрос непосредственно к Павлу такой. А если на разработанную Вами плату прицепить ещё и реле типа T91-1C-12VDC 40/30A (весьма распространенное) места на плате хватает... Или это будет лепуха???
Вложение:
Реле.lay6 [8.95 КБ]
Скачиваний: 367


Вернуться к началу
 Профиль  
 
СообщениеДобавлено: 30 ноя 2014, 13:02 
Не в сети
Уже был(а), и не раз, и не два

Зарегистрирован: 23 фев 2014, 22:13
Сообщения: 118
Откуда: г.Челябинск
Авто: ВАЗ21103
Имя: pavel
demidov36 писал(а):
Доброго всем дня!... А если на разработанную Вами плату прицепить ещё и реле типа T91-1C-12VDC 40/30A (весьма распространенное) места на плате хватает... Или это будет лепуха???

Добрый день!
На первой плате ставил реле, там же клемы выход, зарядного, но потом оказалось не правелно. Реле то можно, а клемы были лишние это точно. Кому как.


Вернуться к началу
 Профиль  
 
СообщениеДобавлено: 30 ноя 2014, 13:12 
Не в сети
Заслуженный участник Клуба ЗУ-ОКА275

Зарегистрирован: 02 фев 2013, 15:00
Сообщения: 61
Авто: WV CADDY
Имя: Сергей
Ув.serg1968-09 поделитесь печаткой у вас вроде реле на плате за ранее спасибо.


Вернуться к началу
 Профиль  
 
СообщениеДобавлено: 30 ноя 2014, 15:01 
Не в сети
Заслуженный участник Клуба ЗУ-ОКА275

Зарегистрирован: 24 окт 2013, 11:44
Сообщения: 933
Откуда: Чувашия
Авто: КИА РИО 2018
Имя: Вячеслав
sobolew писал(а):
Все танцы завтра, когда оттает

Как успехи с зарядкой АБ?

_________________
С уважением,Вячеслав.73!


Вернуться к началу
 Профиль  
 
СообщениеДобавлено: 30 ноя 2014, 15:06 
Не в сети
Site Admin
Аватара пользователя

Зарегистрирован: 10 апр 2007, 22:36
Сообщения: 11296
Откуда: Новосибирск, Дзержинский
Авто: ВАЗ-21043
Имя: Алексей
Программисты под ПК есть в форуме? Нужно накидать гуёвую программулину, которая будет через компорт получать массив, очень тупо редактировать его и сохранять обратно. А лучше - научить этому меня :)

_________________

Поблагодарить автора:
Контакты:
Телеграмм: alexSh154
Вконтакте
Одноквассники
Instagram


Вернуться к началу
 Профиль  
 
СообщениеДобавлено: 30 ноя 2014, 15:34 
Не в сети
Уже был(а), и не раз, и не два
Аватара пользователя

Зарегистрирован: 20 мар 2013, 19:50
Сообщения: 100
Откуда: Енакиево ДНР
Авто: Aveo
Имя: Андрей
Вячеслав-1 писал(а):
sobolew писал(а):
Все танцы завтра, когда оттает

Как успехи с зарядкой АБ?

Трансформатор от маленького ТВ ватт 25 с переменкой 13В,диодный мост,кондер и лампочка 12Вх100Вт.Мультиметра нет(Деду Морозу заказал :) ),измеряю все пальцем(по температуре) :pardon: .АБК оттаял полностью только через 15 часов.


Вернуться к началу
 Профиль  
 
СообщениеДобавлено: 30 ноя 2014, 15:34 
Не в сети
Уже был(а), и не раз, и не два
Аватара пользователя

Зарегистрирован: 20 мар 2013, 19:50
Сообщения: 100
Откуда: Енакиево ДНР
Авто: Aveo
Имя: Андрей
Вячеслав-1 писал(а):
sobolew писал(а):
Все танцы завтра, когда оттает

Как успехи с зарядкой АБ?

Трансформатор от маленького ТВ ватт 25 с переменкой 13В,диодный мост,кондер и лампочка 12Вх100Вт.Мультиметра нет(Деду Морозу заказал :) ),измеряю все пальцем(по температуре) :pardon: .АБК оттаял полностью только через 15 часов. Ток заряда около 300-400мА


Вернуться к началу
 Профиль  
 
СообщениеДобавлено: 30 ноя 2014, 15:38 
Не в сети
Site Admin
Аватара пользователя

Зарегистрирован: 10 апр 2007, 22:36
Сообщения: 11296
Откуда: Новосибирск, Дзержинский
Авто: ВАЗ-21043
Имя: Алексей
малО напряжение. Не зарядить.

_________________

Поблагодарить автора:
Контакты:
Телеграмм: alexSh154
Вконтакте
Одноквассники
Instagram


Вернуться к началу
 Профиль  
 
СообщениеДобавлено: 30 ноя 2014, 15:47 
Не в сети
Уже был(а), и не раз, и не два
Аватара пользователя

Зарегистрирован: 20 мар 2013, 19:50
Сообщения: 100
Откуда: Енакиево ДНР
Авто: Aveo
Имя: Андрей
Может напряжение и больше.


Вложения:
IMAG0528.jpg
IMAG0528.jpg [ 248.75 КБ | Просмотров: 16346 ]
Вернуться к началу
 Профиль  
 
Показать сообщения за:  Поле сортировки  
Начать новую тему Ответить на тему  [ Сообщений: 11898 ]  На страницу Пред.  1 ... 151, 152, 153, 154, 155, 156, 157 ... 595  След.

Часовой пояс: UTC + 7 часов


Кто сейчас на конференции

Сейчас этот форум просматривают: нет зарегистрированных пользователей и гости: 0


Вы не можете начинать темы
Вы не можете отвечать на сообщения
Вы не можете редактировать свои сообщения
Вы не можете удалять свои сообщения
Вы не можете добавлять вложения

Найти:
Перейти:  
Powered by phpBB® Forum Software © phpBB Group
Русская поддержка phpBB