Ока в Новосибирске

Клуб Окаводов Новосибирска
Текущее время: 29 янв 2026, 18:33

Часовой пояс: UTC + 7 часов




Начать новую тему Ответить на тему  [ Сообщений: 1507 ]  На страницу Пред.  1 ... 42, 43, 44, 45, 46, 47, 48 ... 76  След.
Автор Сообщение
СообщениеДобавлено: 04 фев 2019, 04:21 
Не в сети
Уже тут был(а)

Зарегистрирован: 31 янв 2019, 20:20
Сообщения: 19
Авто: Fiat
Имя: Сергей
NuSen
У меня в сети бывают разные напряжения. А зачем ставить ? Думаю по прямому его назначению. В большинстве более менее адекватных блоках варисторы встречаются думаю неспроста, а делаю все же для себя и думаю лишним не будет .
Я просто хотел узнать и Ваше мнение по этому поводу.


Вернуться к началу
 Профиль  
 
СообщениеДобавлено: 06 фев 2019, 20:26 
Не в сети
Новичок

Зарегистрирован: 02 сен 2018, 09:22
Сообщения: 9
Откуда: Хабаровск
Имя: Игорь
Приветствую всех!
Тоже собрал зарядное устройство, спасибо Алексею, как автору, и всем кто принимал дальнейшее участие в развитии проекта.
Собрал на платах версии NuSen 1.5. Тоже не знал о перемычках вместо R10 и R6. С указанными резисторами ужасно все пищало, свистело и т.д. С перемычками сейчас тишина, но есть синусоида на выходе в режиме стабилизации тока с амплитудой около 660 милливольт при напряжении 24В и токе 2,5А, При больших тока картинка сохраняется. соответственно чем меньше напряжение тем меньше амплитуда синусоиды. Пробовал подбирать число витков выходного дросселя, изменения есть, но не существенные. Кто может подсказать, в каком направлении двигаться дальше?
Я предполагаю, что нужно подбирать емкость С7 в обвязке U1.2, поправьте меня если я не прав?


Вложения:
pic_66_1.jpg
pic_66_1.jpg [ 150.04 КБ | Просмотров: 11042 ]
Вернуться к началу
 Профиль  
 
СообщениеДобавлено: 07 фев 2019, 00:52 
Не в сети
Заслуженный участник Клуба ЗУ-ОКА275

Зарегистрирован: 06 апр 2017, 23:31
Сообщения: 255
Откуда: г. Москва
Авто: HONDA JAZZ
Имя: Дмитрий
mikigor
Интересует какое максимальное напряжение способна выдавать плата силового БП без платы управления и на какое напряжение сделан расчёт вольтметра?


Вернуться к началу
 Профиль  
 
СообщениеДобавлено: 07 фев 2019, 22:49 
Не в сети
Новичок

Зарегистрирован: 02 сен 2018, 09:22
Сообщения: 9
Откуда: Хабаровск
Имя: Игорь
pereborka.
Дмитрий, без платы управления на холостом ходу 30 вольт, диф. усилитель рассчитан на 25 вольт (3 вывод tl494 в воздухе). После калибровок на индикаторе максимальное напряжение 24,85 вольта.


Вернуться к началу
 Профиль  
 
СообщениеДобавлено: 16 фев 2019, 17:34 
Не в сети
Уже тут был(а)
Аватара пользователя

Зарегистрирован: 11 фев 2019, 02:06
Сообщения: 10
Имя: Valerii
Всем добрый день.
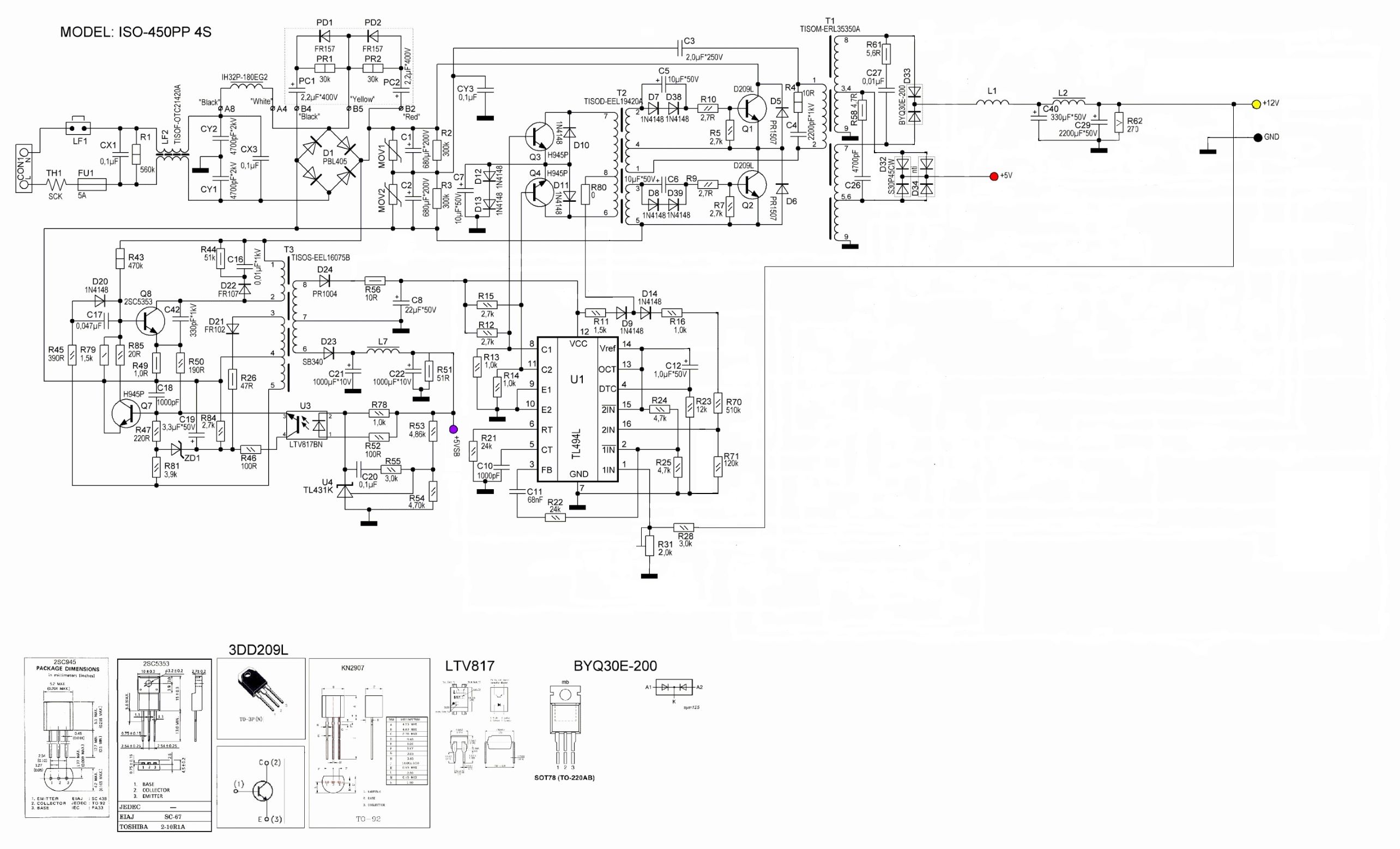
Итак "тело" после препарирования. Схемы до и после. Вопросы уважаемым гуру:
1. R24, R25 менять на 100 кОм?
2. C11, R22 менять на рекомендованные 0,01мкф и 38кОм?
3. После R16 и R70 нужно добавить электролиты 4,7х50в на землю?
4. На 12 ноге 14 вольт устойчиво, нужно добавлять до 18 вольт? Гдето в форуме почитал, что "голодает" TLка на этих напряжениях.
5. При включении еле еле(прислушиваться надо ухом к плате) слышен "свист" в диапазоне ультразвука со стороны ТГР. Это критично? Если да, то куда смотреть в первую очередь?
Дроссель не доматывал пока, оставил "родную" обмотку.
Схему коммутации R62 чуть позже добавлю, нет пока под рукой IRL.
Текст свернут
Вложение:
P90216-002525-min.jpg
P90216-002525-min.jpg [ 621.25 КБ | Просмотров: 10856 ]
Вложение:
P90216-002618-min1.jpg
P90216-002618-min1.jpg [ 574.05 КБ | Просмотров: 10856 ]
Вложение:
P90216-002623-min.jpg
P90216-002623-min.jpg [ 858.11 КБ | Просмотров: 10856 ]
Вложение:
P90216-002629-min.jpg
P90216-002629-min.jpg [ 870.96 КБ | Просмотров: 10856 ]
Вложение:
P90216-002636-min1.jpg
P90216-002636-min1.jpg [ 611.58 КБ | Просмотров: 10856 ]
Вложение:
P90216-002744-min.jpg
P90216-002744-min.jpg [ 859.41 КБ | Просмотров: 10856 ]
Вложение:
P90216-002820-min.jpg
P90216-002820-min.jpg [ 895.86 КБ | Просмотров: 10856 ]
Вложение:
iso-450pp-4s.jpg
iso-450pp-4s.jpg [ 941.57 КБ | Просмотров: 10856 ]
Вложение:
iso-450pp мой1.jpg
iso-450pp мой1.jpg [ 337.86 КБ | Просмотров: 10856 ]


Последний раз редактировалось Валерос 04 мар 2019, 04:30, всего редактировалось 1 раз.

Вернуться к началу
 Профиль  
 
СообщениеДобавлено: 16 фев 2019, 19:57 
Не в сети
Новичок

Зарегистрирован: 21 ноя 2018, 02:27
Сообщения: 7
Авто: Рено
Имя: Саня
Доброго дня. Печатки БП viewtopic.php?p=47036#p47036 актуальны ещё для проекта или есть что другое? Транс нужно перематывать или сгодится от ПК?
Мне проще собрать самому (с учётом что не надо перематывать транс), чем одолеть готовый БП от ПК, маловато опыта.


Вернуться к началу
 Профиль  
 
СообщениеДобавлено: 16 фев 2019, 23:31 
Не в сети
Уже тут был(а)

Зарегистрирован: 02 дек 2016, 23:52
Сообщения: 29
Откуда: Нижний Новгород
Авто: Ниссан Террано
Имя: Александр
247760 писал(а):
проще собрать самому (с учётом что не надо перематывать транс), чем одолеть готовый БП от ПК

Уже многократно проводил переделки БП таким образом, выбирал "приличный" (с хорошими трансами и радиаторами) БП, например как в предыдущем посту, без разницы на чем он собран, 494, 2005, и пр.
Выкидывал с платы все кроме силовой части и маломощных транзисторов управления. Затем на отдельной плате или пп, или макетке собираю узел управления на 494 и все, выходы 8, 11, на базы управляющих транзисторов, несколько проводов питания и ос и никакого гемороя! во всяком случае куда проще, чем разбираться в хитросплетениях дорожек на пп бп.
Делая новую пп как минимум нужно искать донора с аналогичными трансформаторами и радиаторами, а они на разных БП весьма разнообразны.

_________________
С уважением Александр.


Вернуться к началу
 Профиль  
 
СообщениеДобавлено: 22 фев 2019, 15:28 
Не в сети
Уже тут был(а)
Аватара пользователя

Зарегистрирован: 11 фев 2019, 02:06
Сообщения: 10
Имя: Valerii
Кто знает, прошу ответить на мои вопросы выше постом.
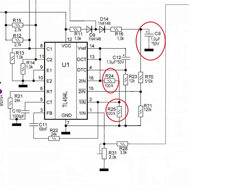
На плате нашел С9 1mkF*50V. В оригинальной схеме его не было. R24,R25 поменял на 100К, появились тихие сверчки на нижних напряжениях. При замыкании 2 и 14 ноги TL R31 регулирует напряжение на выходе от 9 до 24V.
На плате С11 стоит номиналом 100nF....
Текст свернут
Вложение:
Как на плате.jpg
Как на плате.jpg [ 92.63 КБ | Просмотров: 10733 ]


Последний раз редактировалось Валерос 04 мар 2019, 04:31, всего редактировалось 1 раз.

Вернуться к началу
 Профиль  
 
СообщениеДобавлено: 22 фев 2019, 22:53 
Не в сети
Заслуженный участник Клуба ЗУ-ОКА275

Зарегистрирован: 06 апр 2017, 23:31
Сообщения: 255
Откуда: г. Москва
Авто: HONDA JAZZ
Имя: Дмитрий
Валерос.
1. R24, R25 = 100кОм, т.к. нужно придерживаться оригинальной схемы Алексея. После сборки своего первого устройства по ориг. схеме эти резисторы удалил и минимальное выходное напряжение стало ниже. Эти резисторы по моему мнению только мешают управлению TL494. Их задача поддержать на 2 выводе TL494 2,5В, а нам этого не требуется совсем. У нас есть ЦАП напряжения, который управляет выходным напряжением, а тут эти резисторы по 100кОм пытаются всё испортить! И ещё в цепи управления стоит резистор 750 Ом, который после доработки можно увеличить до 1-10 кОм без последствий.
2. C11 и R22 это компенсация обратной связи и их номиналы требуют подбора в каждом конкретном случае. Это ссылки на эту тему: http://bsvi.ru/kompensaciya-obratnoj-sv ... /#more-828 и http://bsvi.ru/kompensaciya-obratnoj-sv ... /#more-592.
3. Конденсатор в этом месте желателен.
4.У меня во всех устройствах ( 3 и 4 на подходе) TL494 питается от 12В и всё в порядке.
5.Смотреть осциллографом желательно.
Не бойтесь экспериментировать, правда иногда обходится это тратами на покупку новых р.элементов. :)


Вернуться к началу
 Профиль  
 
СообщениеДобавлено: 23 фев 2019, 04:53 
Не в сети
Уже тут был(а)
Аватара пользователя

Зарегистрирован: 11 фев 2019, 02:06
Сообщения: 10
Имя: Valerii
Дима!
Т.е. удалил вообще? 2 нога висит в "воздухе"(кроме обратной связи на FB) до подключения блока управления?
750 ом на плате управления?
Спасибо за ссылки, почитаю на досуге(без пивка). И вообще спасибо за ответ...


Вернуться к началу
 Профиль  
 
СообщениеДобавлено: 23 фев 2019, 11:45 
Не в сети
Заслуженный участник Клуба ЗУ-ОКА275

Зарегистрирован: 06 апр 2017, 23:31
Сообщения: 255
Откуда: г. Москва
Авто: HONDA JAZZ
Имя: Дмитрий
Валерос.
2 вывод TL494 подключен к плате управления и висящим в воздухе оставлять его нежелательно. Резисторы по 100кОм задают половину возможного максимального напряжения силового БП. Советую запустить устройство с резисторами 100 кОм, а позже их удалить. И придёт лучшее понимание их работы в обвязке TL494.


Вернуться к началу
 Профиль  
 
СообщениеДобавлено: 13 мар 2019, 00:46 
Не в сети
Участник Клуба ЗУ-ОКА275
Аватара пользователя

Зарегистрирован: 02 июл 2016, 23:58
Сообщения: 138
Имя: Максим
Добрый вечер! Вопрос к NuSen.
ВЫ не смотрели сигнал на ТГР, хочу собрать ИПБ по вашей схеме. Транзисторы есть С3998 хочу их использовать, хватит ли напряжения для их работы, чем меньше напряжение на выходе тем меньше его на ТГР, так как запитка идет с выхода трансформатора. Может что то не увидел.


Вернуться к началу
 Профиль  
 
СообщениеДобавлено: 13 мар 2019, 00:52 
Не в сети
Участник Клуба ЗУ-ОКА275
Аватара пользователя

Зарегистрирован: 02 июл 2016, 23:58
Сообщения: 138
Имя: Максим
Извиняюсь, увидел подпитку 12 в с платы управления, но все же 12 вольт я думаю мало, нужно воль 20, и резистор на ТГР 1.5 кОм стоит, у меня в прежнем ЗУ заваливался сигнал при 12в и резисторе 1.5кОм, нужно было или резистор уменьшать или напряжение повышать.


Вернуться к началу
 Профиль  
 
СообщениеДобавлено: 13 мар 2019, 05:18 
Не в сети
Заслуженный участник Клуба ЗУ-ОКА275

Зарегистрирован: 19 июл 2017, 00:16
Сообщения: 1022
Имя: Валерий
Maksim9
У меня нет осциллографа, сказать какой сигнал не могу. Думаю pereborka даст ответ.


Вернуться к началу
 Профиль  
 
СообщениеДобавлено: 13 мар 2019, 12:06 
Не в сети
Участник Клуба ЗУ-ОКА275
Аватара пользователя

Зарегистрирован: 02 июл 2016, 23:58
Сообщения: 138
Имя: Максим
А нареканий никаких нет на БП? Есть желание на торе сделать, была попытка 1000вт сделать так сказать с запасом, тор небольшой 44х28х8 габаритная мощность 1200. Вот думаю стоит или нет, такая мощность нужна была пару раз за 10 лет, УМЗ проверял.


Вернуться к началу
 Профиль  
 
СообщениеДобавлено: 13 мар 2019, 13:12 
Не в сети
Уже тут был(а)

Зарегистрирован: 02 дек 2016, 23:52
Сообщения: 29
Откуда: Нижний Новгород
Авто: Ниссан Террано
Имя: Александр
Maksim9 писал(а):
тор небольшой 44х28х8 габаритная мощность 1200.

???? "Что то я сумлеваюсь" (С)

_________________
С уважением Александр.


Вернуться к началу
 Профиль  
 
СообщениеДобавлено: 13 мар 2019, 14:33 
Не в сети
Заслуженный участник Клуба ЗУ-ОКА275

Зарегистрирован: 19 июл 2017, 00:16
Сообщения: 1022
Имя: Валерий
Maksim9 писал(а):
А нареканий никаких нет на БП?
Не заметил.


Вернуться к началу
 Профиль  
 
СообщениеДобавлено: 13 мар 2019, 14:35 
Не в сети
Участник Клуба ЗУ-ОКА275
Аватара пользователя

Зарегистрирован: 02 июл 2016, 23:58
Сообщения: 138
Имя: Максим
AlexJ писал(а):
Maksim9 писал(а):
тор небольшой 44х28х8 габаритная мощность 1200.

???? "Что то я сумлеваюсь" (С)

Расчетная мощность железа 44х28х8 2000НМ, в проге от старичка (может с ником ошибаюсь) считал.


Вернуться к началу
 Профиль  
 
СообщениеДобавлено: 13 мар 2019, 14:58 
Не в сети
Участник Клуба ЗУ-ОКА275
Аватара пользователя

Зарегистрирован: 02 июл 2016, 23:58
Сообщения: 138
Имя: Максим
Габариты тгр важны, в наличии есть низкий.


Вернуться к началу
 Профиль  
 
СообщениеДобавлено: 14 мар 2019, 21:14 
Не в сети
Участник Клуба ЗУ-ОКА275
Аватара пользователя

Зарегистрирован: 02 июл 2016, 23:58
Сообщения: 138
Имя: Максим
NuSen писал(а):
Maksim9 писал(а):
А нареканий никаких нет на БП?
Не заметил.

Какое у вас максимальное и минимальное напряжение получилось?


Вернуться к началу
 Профиль  
 
Показать сообщения за:  Поле сортировки  
Начать новую тему Ответить на тему  [ Сообщений: 1507 ]  На страницу Пред.  1 ... 42, 43, 44, 45, 46, 47, 48 ... 76  След.

Часовой пояс: UTC + 7 часов


Кто сейчас на конференции

Сейчас этот форум просматривают: нет зарегистрированных пользователей и гости: 2


Вы не можете начинать темы
Вы не можете отвечать на сообщения
Вы не можете редактировать свои сообщения
Вы не можете удалять свои сообщения
Вы не можете добавлять вложения

Найти:
Перейти:  
cron
Powered by phpBB® Forum Software © phpBB Group
Русская поддержка phpBB