Ока в Новосибирске

Клуб Окаводов Новосибирска
Текущее время: 28 дек 2025, 10:29

Часовой пояс: UTC + 7 часов




Начать новую тему Ответить на тему  [ Сообщений: 11881 ]  На страницу Пред.  1 ... 361, 362, 363, 364, 365, 366, 367 ... 595  След.

Актуальная статистика (не забывайте изменять статус!)
Собрал и буду собирать еще (соседу, свату, брату) 24%  24%  [ 57 ]
Собрал одно ЗУ 21%  21%  [ 49 ]
Уже собираю 28%  28%  [ 67 ]
Интересуюсь, размышляю - собирать или нет. Наверное буду. 26%  26%  [ 63 ]
Не буду собирать это устройство. 1%  1%  [ 3 ]
Всего голосов : 239
Автор Сообщение
СообщениеДобавлено: 24 июл 2017, 13:48 
Не в сети
Заслуженный участник Клуба ЗУ-ОКА275

Зарегистрирован: 24 окт 2013, 11:44
Сообщения: 933
Откуда: Чувашия
Авто: КИА РИО 2018
Имя: Вячеслав
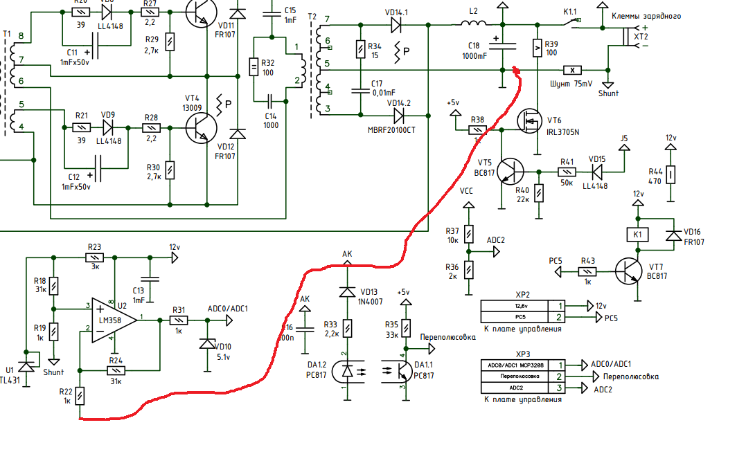
А диод VD15 зачем?

_________________
С уважением,Вячеслав.73!


Вернуться к началу
 Профиль  
 
СообщениеДобавлено: 24 июл 2017, 13:53 
Не в сети
Site Admin
Аватара пользователя

Зарегистрирован: 10 апр 2007, 22:36
Сообщения: 11306
Откуда: Новосибирск, Дзержинский
Авто: ВАЗ-21043
Имя: Алексей
Вячеслав-1 писал(а):
А диод VD15 зачем?

Он стоит в оригинальной (моей то есть) схеме и исключает обратное воздействие базовой цепи на 4ю ножку TL494. Хотя.. может в нём и нет особого смысла, потому что базовый ток всё равно будет быстрее разряжать С1. Главное, что бы ключ на полевике надёжно закрывался при лог1 на 4й ножке TL494, а при лог0 надёжно открывался.

_________________

Поблагодарить автора:
Контакты:
Телеграмм: alexSh154
Вконтакте
Одноквассники
Instagram


Вернуться к началу
 Профиль  
 
СообщениеДобавлено: 24 июл 2017, 14:07 
Не в сети
Заслуженный участник Клуба ЗУ-ОКА275

Зарегистрирован: 24 окт 2013, 11:44
Сообщения: 933
Откуда: Чувашия
Авто: КИА РИО 2018
Имя: Вячеслав
Нет ни какого смысла,диод всегда открыт для напряжения на 4-ой ноге!
Да,ещё,наверно правильнее будет общий вывод цепочки, подключающей резистор нагрузочный 100 Ом, перенести до шунта,а то амперметр будет грешить на величину тока через этот резистор!А вообще то нет,я не прав,БП заглушен!
Или нет?

_________________
С уважением,Вячеслав.73!


Вернуться к началу
 Профиль  
 
СообщениеДобавлено: 24 июл 2017, 14:19 
Не в сети
Site Admin
Аватара пользователя

Зарегистрирован: 10 апр 2007, 22:36
Сообщения: 11306
Откуда: Новосибирск, Дзержинский
Авто: ВАЗ-21043
Имя: Алексей
Ну, я поставил его. Что бы потом, в случае чего, не чесать до крови голову - почему же у меня БП не глушится (или не запускается), например, при пробое VT5. В штатной ситуации конечно будет все хорошо, но во внештатных ситуациях начинаются и не такие чудеса. Так что я поставил его и спокоен. Дымовой оповещатель тоже нужен всего 1 раз, но в такой ситуации, когда лучше бы он стоял. У моей дочери 9-ти лет прошлым утром одноклассница со своей матерью погибли при пожаре в частном доме. Мы до сих пор в шоке. Те, кто выжил, проснулись от сильного дыма и жары, но спасать уже было некого. Если бы всё делалось как положено, с упреждением хотя бы на пол-шага вперед, то трагедии бы не было. Про диод - это конечно не то сравнение, но кто его знает.
Ну и конечно каждый решает для себя сам - ставить диод или нет. Всё просто и нет темы для жарких споров.

_________________

Поблагодарить автора:
Контакты:
Телеграмм: alexSh154
Вконтакте
Одноквассники
Instagram


Вернуться к началу
 Профиль  
 
СообщениеДобавлено: 24 июл 2017, 17:05 
Не в сети
Site Admin
Аватара пользователя

Зарегистрирован: 10 апр 2007, 22:36
Сообщения: 11306
Откуда: Новосибирск, Дзержинский
Авто: ВАЗ-21043
Имя: Алексей
NuSen писал(а):
Нарисовал источник для ЗУ. Перенес на схему источника шунт, реле и тд. Пока только ПДФ, так как нужно проверять.
Плату управления пока не рисовал.

Так будет проще https://youtu.be/PGj7dgRH7t8

_________________

Поблагодарить автора:
Контакты:
Телеграмм: alexSh154
Вконтакте
Одноквассники
Instagram


Вернуться к началу
 Профиль  
 
СообщениеДобавлено: 24 июл 2017, 18:15 
Не в сети
Заслуженный участник Клуба ЗУ-ОКА275

Зарегистрирован: 19 июл 2017, 00:16
Сообщения: 1022
Имя: Валерий
oka275
Это пока черновик. :)
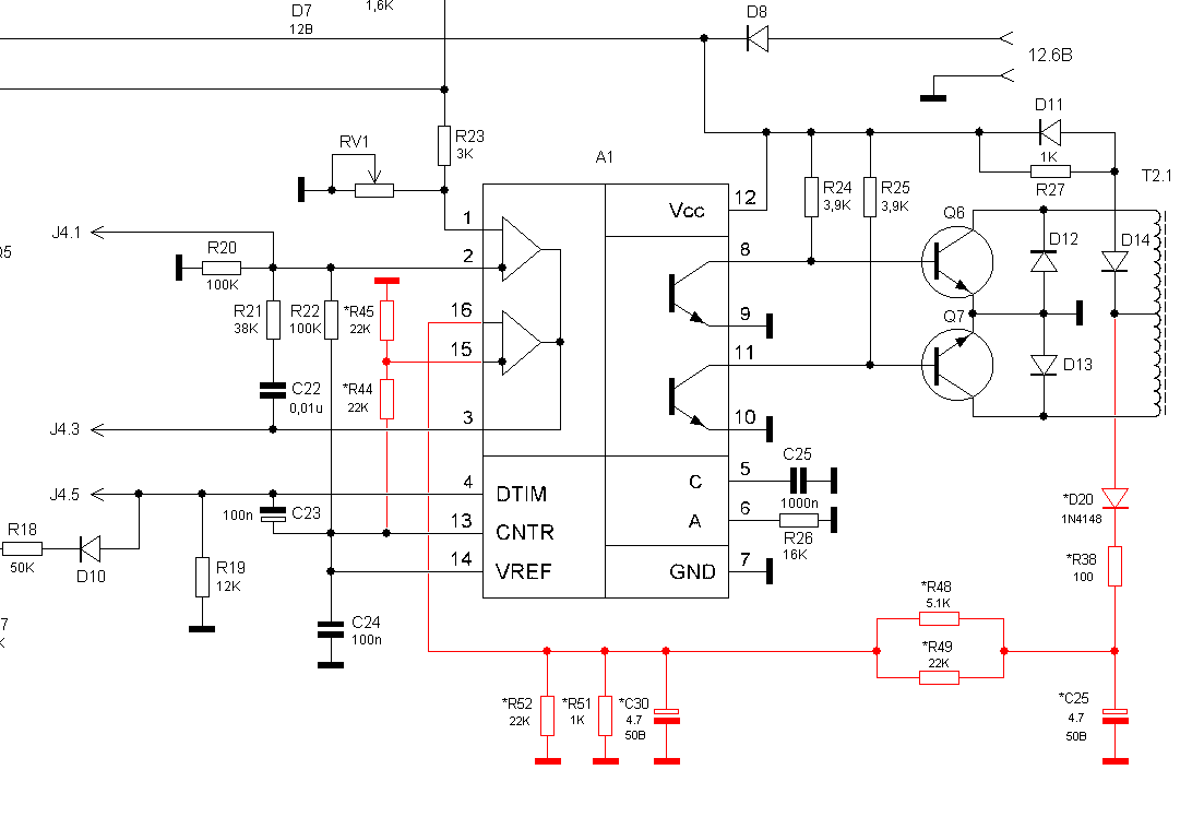
По поводу 13, 14, 15 ножки TL494, все срисовано как в оригинале.
Резисторы автозапуска уберу. Подключение шунта конечно же перепутал.

Вообще рисую это все, чтобы понять, что как подсоединено. Компас вообще был в плюсовом проводе, поэтому решил все нарисовать отдельно. Иначе запутался бы окончательно. :(

Также будут еще дополнительные изменения в этой схеме, так как не особо смотрел схему разрядника, что куда.
Во вложении подправил..


Вложения:
Зарядное ОКА275, источник1.pdf [46.51 КБ]
Скачиваний: 368
Вернуться к началу
 Профиль  
 
СообщениеДобавлено: 24 июл 2017, 20:27 
Не в сети
Site Admin
Аватара пользователя

Зарегистрирован: 10 апр 2007, 22:36
Сообщения: 11306
Откуда: Новосибирск, Дзержинский
Авто: ВАЗ-21043
Имя: Алексей
NuSen писал(а):
По поводу 13, 14, 15 ножки TL494, все срисовано как в оригинале

Что Вы подразумеваете под оригиналом? Я схем блоков питания не выпускал :) А что касается схемы доработки БП, то там конечно возможны разные трактовки, ибо нарисовано одно, а в описании "про 15-16 ножку TL494 читайте в описании!!!" говорится другое. А конкретно там есть слова, что если у вашего БП организована защита от перегрузки, то убирать её (вмешиваться в 15-16 ножки) не желательно. Порой не поймёшь этих авторов ЗУ, ерунду пишут всякую :ROFL: никакой прозрачности. Хорошо, сделаю поправку в схему!

Что касается цепочки защиты от перегрузки, то вот она (выделена красным):
Текст свернут
Вложение:
img-2017-07-24-18-37-04.png
img-2017-07-24-18-37-04.png [ 16.13 КБ | Просмотров: 13525 ]

Детали, помеченные звёздочкой, подлежат подбору, но этим предлагаю заморочиться после того, как всё будет спаяно. Затем включите устройство выставите ток, который будете считать максимальным для своего БП, замерьте напряжения на 15 и 16 ножках - они должно быть примерно одинаковым. Как только напряжение на 16 ноге попытается стать больше, чем на 15й, TL494 войдет в ограничение. Регулировать этот момент можно номиналами резисторов R48-R49, то есть делать это раньше или позже момента, когда БП по нашему мнению создаёт максимальный для себя ток.

NuSen писал(а):
Во вложении подправил..

Вроде все правильно, но нижний конец R22 так и остался на земле. И с питанием ОУ (в частности, общую с платой управления землёй) никаких изменений. Надеюсь, что пока. В прочем, я свое мнение изложил, дальше решать Вам.
:)

_________________

Поблагодарить автора:
Контакты:
Телеграмм: alexSh154
Вконтакте
Одноквассники
Instagram


Вернуться к началу
 Профиль  
 
СообщениеДобавлено: 24 июл 2017, 20:57 
Не в сети
Заслуженный участник Клуба ЗУ-ОКА275

Зарегистрирован: 19 июл 2017, 00:16
Сообщения: 1022
Имя: Валерий
oka275 писал(а):
но нижний конец R22 так и остался на земле
Хм, я тогда запутался, куда его подключить тогда?

Было так..
Текст свернут
Вложение:
1.jpg
1.jpg [ 35.89 КБ | Просмотров: 13511 ]

Стало так..
Текст свернут
Вложение:
2.jpg
2.jpg [ 34.62 КБ | Просмотров: 13511 ]

По обвязке ТЛ, руководствовался вот этой схемой, а описание не прочитал. :(
Текст свернут
Вложение:
3.jpg
3.jpg [ 227.54 КБ | Просмотров: 13511 ]


Подрисую цепь защиты. :)
Было бы обиднее, если бы собрал.


Вернуться к началу
 Профиль  
 
СообщениеДобавлено: 24 июл 2017, 21:15 
Не в сети
Site Admin
Аватара пользователя

Зарегистрирован: 10 апр 2007, 22:36
Сообщения: 11306
Откуда: Новосибирск, Дзержинский
Авто: ВАЗ-21043
Имя: Алексей
NuSen писал(а):
Хм, я тогда запутался, куда его подключить тогда?

Если буквально, то вот так:
Текст свернут
Вложение:
img-2017-07-24-14-32-01.png
img-2017-07-24-14-32-01.png [ 128.86 КБ | Просмотров: 13521 ]

От третьей ножки ОУ через резистор 1 ком на правый (по схеме) конец шунта.
От второй ножки ОУ, через резистор 1 ком на левый (по схеме) конец шунта. И никаких "земель" и общих проводов по этим входам ОУ! Это измерительные проводники, которые измеряют падение напряжения непосредственно на шунте, а не на шунте + еще половине печатной платы с неизвестным сопротивлением и наличием блуждающих токов при высоких нагрузках.

NuSen писал(а):
По обвязке ТЛ, руководствовался вот этой схемой, а описание не прочитал.

На самом деле то, что Вы видели на схеме - это пережиток прошлого. В свое время именно такая распайка 15-16 ножек считалась оптимальной, мол, нафиг нам наши защиты - и без них тяжко. Но сейчас всё устаканилось и мы понимаем, что защита будет не лишней. Тем более, что не так она и сложна. Ок, перерисую.

NuSen писал(а):
Было бы обиднее, если бы собрал.

Так затем и публиковали схему, что бы проверили и покритиковали? :) Тем более я надеюсь, что Вы будете благосклонны и положите свои труды в общую копилку для некоммерческого повторения? Кстати, та копилка не пустая и уже не мало народу собирало с тех печатных плат. Даже я делал одну из тех печатных плат по просьбе приятеля (процесс снимал на видео, то самое).

_________________

Поблагодарить автора:
Контакты:
Телеграмм: alexSh154
Вконтакте
Одноквассники
Instagram


Вернуться к началу
 Профиль  
 
СообщениеДобавлено: 24 июл 2017, 21:24 
Не в сети
Site Admin
Аватара пользователя

Зарегистрирован: 10 апр 2007, 22:36
Сообщения: 11306
Откуда: Новосибирск, Дзержинский
Авто: ВАЗ-21043
Имя: Алексей
То есть я хочу донести одну важную вещь, что вот это подключение:
Текст свернут
Вложение:
Комментарий к файлу: 1
img-2017-07-24-21-22-12 - копия.png
img-2017-07-24-21-22-12 - копия.png [ 151.91 КБ | Просмотров: 13520 ]

совсем не то же самое, что:
Текст свернут
Вложение:
img-2017-07-24-21-22-12 - копия - копия.png
img-2017-07-24-21-22-12 - копия - копия.png [ 127.72 КБ | Просмотров: 13520 ]

Хотя с точки зрения гальванического соединения тут всё правильно. Только в первом случае ОУ замерит только падение на шунте, а во втором случае (где от второй ножки до шунта сигнал будет идти через всю землю) ОУ насобирает кучу помех, просадок и прочего. Результаты разные просто получатся - шумные и недостоверные. А ОУ всё это честно усилит.

_________________

Поблагодарить автора:
Контакты:
Телеграмм: alexSh154
Вконтакте
Одноквассники
Instagram


Вернуться к началу
 Профиль  
 
СообщениеДобавлено: 24 июл 2017, 21:32 
Не в сети
Заслуженный участник Клуба ЗУ-ОКА275

Зарегистрирован: 19 июл 2017, 00:16
Сообщения: 1022
Имя: Валерий
oka275 писал(а):
Так затем и публиковали схему, что бы проверили и покритиковали?
Наверно да, так как опыта все же маловато.
Почему я еще хотел перенести некоторые узлы на плату БП. Хочу сделать ЗУ (верней попробовать) в штатных корпусах 2х бп от компьютера с вертикальным расположением корпусов. Получится некий куб из 2х корпусов. В одном источник, во втором разрядник и общая плата.
В связи с этим, печатную плату источника, хочу сделать стандартного компового размера. Но так как половины комповых запчастей в ней не будет, то на плате остается целый полигон пустого места. Почему бы не использовать его?

При той схеме, что нарисовал, на плате еще останется примерно место со спичечный коробок. Вот думаю, что туда еще можно воткнуть из общей схемы зарядника. Может контроллер вентиляции?
oka275 писал(а):
Тем более я надеюсь, что Вы будете благосклонны и положите свои труды в общую копилку для некоммерческого повторения?
Если все получится, то почему нет? :)
oka275 писал(а):
Кстати, та копилка не пустая и уже не мало народу собирало с тех печатных плат.
Обидно, что все эти проекты сделаны в "лае". Глобально не по редактируешь.

oka275 писал(а):
Хотя с точки зрения гальванического соединения тут всё правильно.
Ну это же просто схема и при трассировке соединения (дорожки) будут идти именно так, как надо. То есть второй вариант я нарисовал правильно, с точки зрения гальванического соединения?


Вернуться к началу
 Профиль  
 
СообщениеДобавлено: 24 июл 2017, 22:50 
Не в сети
Site Admin
Аватара пользователя

Зарегистрирован: 10 апр 2007, 22:36
Сообщения: 11306
Откуда: Новосибирск, Дзержинский
Авто: ВАЗ-21043
Имя: Алексей
NuSen писал(а):
Хочу сделать ЗУ (верней попробовать) в штатных корпусах 2х бп от компьютера с вертикальным расположением корпусов. Получится некий куб из 2х корпусов.

Ух! ЗУ в корпусе от спутникового ресивера уже собирали (получилось очень интересно - БП собирался из самых плоских радиаторов, конденсаторы ложились на плату и тд - фото есть в галерее viewtopic.php?f=21&t=1735&p=42746#p42746), но в таком исполнении еще вроде никто не собирал. :)

NuSen писал(а):
останется примерно место со спичечный коробок. Вот думаю, что туда еще можно воткнуть из общей схемы зарядника. Может контроллер вентиляции?

Неа, не влезет. Даже не знаю чего посоветовать. Источники питания (ион и 5в) можно (стабилизаторы). Как раз влезут.

NuSen писал(а):
Обидно, что все эти проекты сделаны в "лае". Глобально не по редактируешь.

Мне тоже это доставляет неудобство. Думал, что народ оценит все прекрасы того же Диптерейса и тут же ринется рисовать в нем, но неа.


NuSen писал(а):
Ну это же просто схема и при трассировке соединения (дорожки) будут идти именно так, как надо.

Увы, об этом будете знать только Вы. Остальные разведут по этой схеме так, как им будет удобно.
Хотелось не только донести до Вас суть разницы, но и исключить потенциальную ошибку. Первое, кажется, мне удалось.

NuSen писал(а):
То есть второй вариант я нарисовал правильно, с точки зрения гальванического соединения?

download/file.php?id=2734 да, тут правильно. Или вот тут, если говорить о полной схеме: download/file.php?id=2738&mode=view

_________________

Поблагодарить автора:
Контакты:
Телеграмм: alexSh154
Вконтакте
Одноквассники
Instagram


Вернуться к началу
 Профиль  
 
СообщениеДобавлено: 25 июл 2017, 00:21 
Не в сети
Заслуженный участник Клуба ЗУ-ОКА275

Зарегистрирован: 19 июл 2017, 00:16
Сообщения: 1022
Имя: Валерий
oka275 писал(а):
Увы, об этом будете знать только Вы. Остальные разведут по этой схеме так, как им будет удобно.
Исправил схему, теперь думаю будут знать все. Также дорисовал защиту. :)
Будут еще добавлены какие то разъемы, но для этого нужно нарисовать основную плату, разрядник, чтобы понять, что куда еще должно идти.
Посмотрю, влезет ли контроллер вентиляции, если нет, то нет.


Вложения:
Зарядное ОКА275, источник2.pdf [48.73 КБ]
Скачиваний: 401
Вернуться к началу
 Профиль  
 
СообщениеДобавлено: 25 июл 2017, 00:33 
Не в сети
Site Admin
Аватара пользователя

Зарегистрирован: 10 апр 2007, 22:36
Сообщения: 11306
Откуда: Новосибирск, Дзержинский
Авто: ВАЗ-21043
Имя: Алексей
Ну вот, это другое дело :)

_________________

Поблагодарить автора:
Контакты:
Телеграмм: alexSh154
Вконтакте
Одноквассники
Instagram


Вернуться к началу
 Профиль  
 
СообщениеДобавлено: 25 июл 2017, 00:36 
Не в сети
Заслуженный участник Клуба ЗУ-ОКА275

Зарегистрирован: 19 июл 2017, 00:16
Сообщения: 1022
Имя: Валерий
По контроллеру вентиляции, там 4 датчика. Один на разрядник, второй на высоковольтные ключи, третий на выходную диодную сборку. А четвертый куда, что то не догоняю? :unknown:


Вернуться к началу
 Профиль  
 
СообщениеДобавлено: 25 июл 2017, 00:44 
Не в сети
Site Admin
Аватара пользователя

Зарегистрирован: 10 апр 2007, 22:36
Сообщения: 11306
Откуда: Новосибирск, Дзержинский
Авто: ВАЗ-21043
Имя: Алексей
NuSen писал(а):
По контроллеру вентиляции, там 4 датчика. Один на разрядник, второй на высоковольтные ключи, третий на выходную диодную сборку. А четвертый куда, что то не догоняю?

Четвёртый - а это по желанию. Если некуда, то можно и не разводить. Но там элементов - 1 резистор и разъём, думаю не помешает. Хотя как хотите.
Еще бы я конечно советовал питать датчики не от чистых 5в (как в схеме нарисовано), а через защитные резисторы ом по 100 (очень действенная защита от КЗ в датчике или в идущем на него кабеле), но это просто перестраховка.
Была мысль использовать этот канал для контроля за температурой АКБ, но контроллер вентиляции изначально задуман как опциональное устройство, которое можно и не собирать. И потому нахожу логичным если и прикручивать датчик, то к основному МК, но у него уже нет свободного места для этого.

_________________

Поблагодарить автора:
Контакты:
Телеграмм: alexSh154
Вконтакте
Одноквассники
Instagram


Вернуться к началу
 Профиль  
 
СообщениеДобавлено: 25 июл 2017, 00:58 
Не в сети
Заслуженный участник Клуба ЗУ-ОКА275

Зарегистрирован: 19 июл 2017, 00:16
Сообщения: 1022
Имя: Валерий
Ну тогда на рязрядник пару поставить, лишним не будет.


Вернуться к началу
 Профиль  
 
СообщениеДобавлено: 25 июл 2017, 04:20 
Не в сети
Уже тут был(а)

Зарегистрирован: 16 мар 2013, 01:35
Сообщения: 12
Имя: Геннадий
У меня ЗУ собрано в двух комповых корпусах, работает больше года в основном как БП. Порошивки правда древние, руки не доходят перепрошиться с калибровками. В одном корпусе сила + реле + энкодер (вынесен на проводках 20 см.). В другом управление + разрядник + БП 12.6в. Могу сфотографировать, но не знаю как выложить ( формат, размер фото).


Вернуться к началу
 Профиль  
 
СообщениеДобавлено: 25 июл 2017, 10:51 
Не в сети
Site Admin
Аватара пользователя

Зарегистрирован: 10 апр 2007, 22:36
Сообщения: 11306
Откуда: Новосибирск, Дзержинский
Авто: ВАЗ-21043
Имя: Алексей
econ писал(а):
Могу сфотографировать, но не знаю как выложить ( формат, размер фото).

Очень легко! https://youtu.be/NvqpiwIOkuo
С нетерпением ждем фотографий, только в этой ветке viewtopic.php?f=21&t=1735 , которая специально для этого предназначена.

_________________

Поблагодарить автора:
Контакты:
Телеграмм: alexSh154
Вконтакте
Одноквассники
Instagram


Вернуться к началу
 Профиль  
 
СообщениеДобавлено: 25 июл 2017, 16:38 
Не в сети
Site Admin
Аватара пользователя

Зарегистрирован: 10 апр 2007, 22:36
Сообщения: 11306
Откуда: Новосибирск, Дзержинский
Авто: ВАЗ-21043
Имя: Алексей
Ну что, все ждут новую прошивку?

_________________

Поблагодарить автора:
Контакты:
Телеграмм: alexSh154
Вконтакте
Одноквассники
Instagram


Вернуться к началу
 Профиль  
 
Показать сообщения за:  Поле сортировки  
Начать новую тему Ответить на тему  [ Сообщений: 11881 ]  На страницу Пред.  1 ... 361, 362, 363, 364, 365, 366, 367 ... 595  След.

Часовой пояс: UTC + 7 часов


Кто сейчас на конференции

Сейчас этот форум просматривают: нет зарегистрированных пользователей и гости: 1


Вы не можете начинать темы
Вы не можете отвечать на сообщения
Вы не можете редактировать свои сообщения
Вы не можете удалять свои сообщения
Вы не можете добавлять вложения

Найти:
Перейти:  
cron
Powered by phpBB® Forum Software © phpBB Group
Русская поддержка phpBB