Ока в Новосибирске

Клуб Окаводов Новосибирска
Текущее время: 30 янв 2026, 09:24

Часовой пояс: UTC + 7 часов




Начать новую тему Ответить на тему  [ Сообщений: 1507 ]  На страницу Пред.  1 ... 31, 32, 33, 34, 35, 36, 37 ... 76  След.
Автор Сообщение
СообщениеДобавлено: 24 янв 2017, 11:36 
Не в сети
Участник Клуба ЗУ-ОКА275
Аватара пользователя

Зарегистрирован: 02 июл 2016, 23:58
Сообщения: 138
Имя: Максим
Поставил 800 ом (750 Ом небыло) с движка переменного резистора на 2 ногу TL494, возбуждение ушло, выставилось 26 вольт, минимальное 0.22 вольта, как будет работать с платой управления, пока не известно. Буду экспериментировать после работы . Осциллограф подключен к выходу микросхемы.


Вложения:
20170124_085314_HDR.jpg
20170124_085314_HDR.jpg [ 76.34 КБ | Просмотров: 16743 ]
20170124_085303_HDR.jpg
20170124_085303_HDR.jpg [ 75.92 КБ | Просмотров: 16743 ]
20170124_085248_HDR.jpg
20170124_085248_HDR.jpg [ 69.55 КБ | Просмотров: 16743 ]
Вернуться к началу
 Профиль  
 
СообщениеДобавлено: 25 янв 2017, 02:56 
Не в сети
Участник Клуба ЗУ-ОКА275
Аватара пользователя

Зарегистрирован: 02 июл 2016, 23:58
Сообщения: 138
Имя: Максим
Огромное спасибо! Всем кто подсказывал, помогал. Настройку ИПБ сделал с резистором 750 Ом вместо простой перемычки между 2 и 14 ногами, при таком включении возбуждения не было, погонял на 1.5 А 26 Вольт минут 15-20 немного нагрелся где то до градусов 35 без кулера, затем прошел по всем напряжениям, возбуждений не обнаружил. Сейчас откалибровал, свистов и тому подобного небыло, от калибровалось хорошо. Диапазон напряжений получился 0.22-26.5, по току 20 А больше не стал (мультиметр до 10А) , но думаю 25 ампер не предел (трансформатор перематывал 3х1мм вторички, 1х1мм первичная). Печатную плату которую выкладывал не проверял, собирал не по ней (была вытравлена давно,на ней и собрал), немного переделал с форума. Которую выкладывал займусь как появится время. Для моего ТГР пришлось поднять напряжение до 23.7 Вольт чтобы убрать завал сигнала, и уменьшить потребление тока, резистор в средней точки ТГР поставил 815 Ом. Силовые транзисторы с3998. Ну как-то так. Может что-то не грамотно описал, но думаю понятно.


Вложения:
Комментарий к файлу: Собрал по этой.
TL494 DIP.lay6 [270.64 КБ]
Скачиваний: 606


Последний раз редактировалось Maksim9 25 янв 2017, 03:10, всего редактировалось 1 раз.
Вернуться к началу
 Профиль  
 
СообщениеДобавлено: 25 янв 2017, 03:05 
Не в сети
Участник Клуба ЗУ-ОКА275
Аватара пользователя

Зарегистрирован: 02 июл 2016, 23:58
Сообщения: 138
Имя: Максим
Забыл сказать про дроссель групповой стабилизации, считал для разных колец по размеру (желтое с белой полосой) что в наличии были, приблизительно выходит 2 витка на 1 вольт ну а толщина провода или количество проводов по вашим потребностям, при калибровке не нагрелся. Для себя намотал на 30 вольт 60 витков в три провода по 1 мм.


Вернуться к началу
 Профиль  
 
СообщениеДобавлено: 08 фев 2017, 02:54 
Не в сети
Участник Клуба ЗУ-ОКА275

Зарегистрирован: 17 мар 2013, 23:56
Сообщения: 36
Авто: ланос
Имя: Сергей
Здравствуйте. Скажите пожалуйста, обязательно делать такой запас по напряжению конденсаторов, обычно стоят по 200В, спрашиваю поскольку кусается цена на электролит, у нас он около 150 грн.? и еще назрел вопрос, как сделать среднюю точку силового транса? Я так понимаю. Сначала наматывается первичная полуобмотка, потом шиной 0,8*6 наматываем 2-ку 4 витка (конец этой обмотки и будет средней точкой). К этой средней точке соединяется начало второй половины 2-ки, и наматывается еще 4 витка. И затем наматывается вторая половина первички. я все правильно понял? Заранее всем спасибо.


Вложения:
Безымянный.png
Безымянный.png [ 62.52 КБ | Просмотров: 16575 ]
Вернуться к началу
 Профиль  
 
СообщениеДобавлено: 11 фев 2017, 11:35 
Не в сети
Новичок

Зарегистрирован: 05 мар 2016, 10:48
Сообщения: 3
Имя: Баир
Skyler-tm писал(а):
и еще назрел вопрос, как сделать среднюю точку силового транса? Я так понимаю. Сначала наматывается первичная полуобмотка, потом шиной 0,8*6 наматываем 2-ку 4 витка (конец этой обмотки и будет средней точкой). К этой средней точке соединяется начало второй половины 2-ки, и наматывается еще 4 витка. И затем наматывается вторая половина первички. я все правильно понял? Заранее всем спасибо.

Посмотри это видео.
https://www.youtube.com/watch?v=IvRXyGCq-bU


Вернуться к началу
 Профиль  
 
СообщениеДобавлено: 11 фев 2017, 17:20 
Не в сети
Участник Клуба ЗУ-ОКА275

Зарегистрирован: 17 мар 2013, 23:56
Сообщения: 36
Авто: ланос
Имя: Сергей
Спасибо. Так и думал. А как на счет конденсаторов? Обязательно такой запас по напряжению?


Вернуться к началу
 Профиль  
 
СообщениеДобавлено: 11 фев 2017, 23:28 
Не в сети
Заслуженный участник Клуба ЗУ-ОКА275

Зарегистрирован: 14 мар 2014, 16:47
Сообщения: 596
Имя: Сергей
Skyler-tm Нет,не обязательно.Но и на 200 вольт в такую схему включения конденсатора тоже не подойдет.В такую схему включения можно ставить конденсаторы от 350 вольт и выше Можете смело ставить на 220 мкф со старых телевизоров,мониторов.220 мкф хватит .


Вернуться к началу
 Профиль  
 
СообщениеДобавлено: 12 фев 2017, 01:01 
Не в сети
Участник Клуба ЗУ-ОКА275

Зарегистрирован: 17 мар 2013, 23:56
Сообщения: 36
Авто: ланос
Имя: Сергей
serg1968-09, спасибо большое. Попробую.


Вернуться к началу
 Профиль  
 
СообщениеДобавлено: 14 фев 2017, 22:40 
Не в сети
Участник Клуба ЗУ-ОКА275

Зарегистрирован: 27 май 2016, 15:28
Сообщения: 90
Откуда: Киев
Авто: Reno Simbol
Имя: Анатолий
PSh писал(а):
Мне самому второй вариант больше нравится. Там уже устранены некоторые ошибки, которые присутствовали в первой версии. Например уже правильно организована штатная защита БП на 15, 16 ножках TL494.

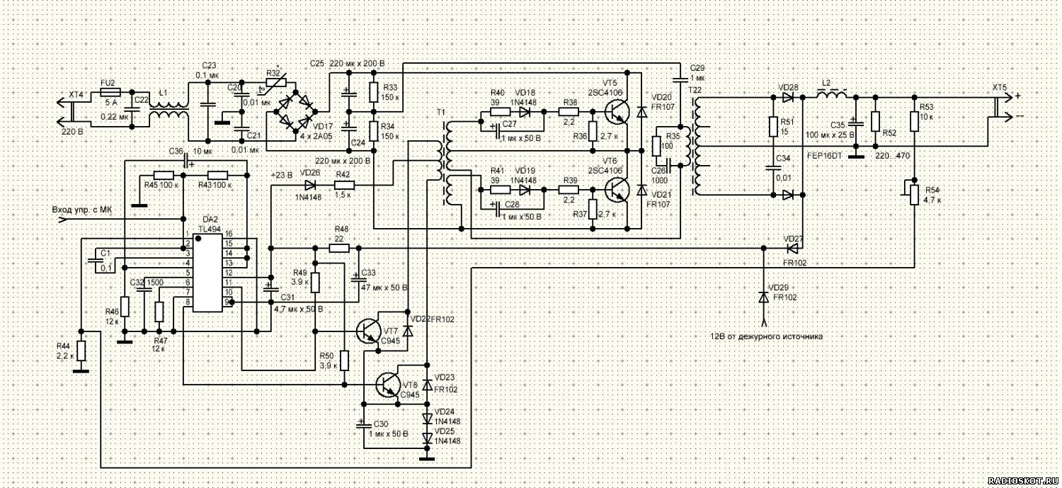
Если я не ошибаюсь то это сказано про схему которая в его-же вложении БП2.rar которое выложено на стр.21 этой ветки. Но если честно то я не увидел там никакой защиты. Делитель напряжения, которое подается на 16 ножку TL494 подключен к напряжению дежурки, которое поддерживается практически постоянным своей схемой обратной связи. И каким образом образом осуществляется защита от перегрузки я не понимаю. Гуру объясните мне пожалуйста, может я что-то не допонимаю

_________________
После третьего протирания спиртом мой телефон попросил закусить.


Вернуться к началу
 Профиль  
 
СообщениеДобавлено: 16 фев 2017, 01:45 
Не в сети
Заслуженный участник Клуба ЗУ-ОКА275

Зарегистрирован: 26 дек 2013, 22:29
Сообщения: 144
Откуда: Санкт-Петербург
Имя: Сергей
Здравствуйте, Анатолий!
В схеме, по приведенной Вами информации, присутствует защита по превышению мощности, реализованная на компараторе 2 (выводы 15 и 16 TL494). Смотрите внимательней!
Успехов!


Вернуться к началу
 Профиль  
 
СообщениеДобавлено: 16 фев 2017, 16:36 
Не в сети
Участник Клуба ЗУ-ОКА275

Зарегистрирован: 27 май 2016, 15:28
Сообщения: 90
Откуда: Киев
Авто: Reno Simbol
Имя: Анатолий
Сергей здравствуйте!
Мои мысли склоняются к тому, что защита по превышению мощности организована следующим образом: с увеличением выходного напряжения увеличивается скважность импульсов (при неизменной частоте увеличивается длительность импульса) на выходах ШИМ- контроллера, а соответственно и на средней точке ТГР. Соответственно увеличивается выпрямленное диодом VD12 напряжение которое приложено к делителю напряжения на резисторах R11, R12, R22, R24, R25. С делителя оно подается на 16 ножку TL494/ И если это напряжение становится равным напряжению на 15 ножке то длительность импульсов на выходах ШИМ- контроллера не увеличивается.
Если это не так то поправте меня пожалуйста.

_________________
После третьего протирания спиртом мой телефон попросил закусить.


Вернуться к началу
 Профиль  
 
СообщениеДобавлено: 17 фев 2017, 00:52 
Не в сети
Заслуженный участник Клуба ЗУ-ОКА275

Зарегистрирован: 26 дек 2013, 22:29
Сообщения: 144
Откуда: Санкт-Петербург
Имя: Сергей
Здравствуйте, Анатолий!
Ход Ваших мыслей абсолютно правильный. Добавлю только, что при увеличении выходного тока процесс ограничения идет по той же "схеме". Поэтому, в конечном счете, получается защита по мощности. В компьютерном ИБП - фактически защита по току, т. к. выходные напряжения практически постоянны.


Вернуться к началу
 Профиль  
 
СообщениеДобавлено: 08 мар 2017, 19:09 
Не в сети
Участник Клуба ЗУ-ОКА275

Зарегистрирован: 17 мар 2013, 23:56
Сообщения: 36
Авто: ланос
Имя: Сергей
Уважаемые, опять нужна Ваша помощь. Никак не могу доделать свое ЗУ. Собрал плату, разрядник еще в прошлом, или позапрошлом году, все вроде работает. А вот с силовой частью не получается. Понравилась силовая от serg1968-09, собрал, а теперь не могу запустить. нет дежурного питания. Проверял целый день, вроде все Ок. Теперь грешу может неправильно первичку транса подключил... Подскажите, я правильно понимаю, выводы 1,2 на рисунку это первичка, 3,4 питание Шим 3845, 5,6 - ТЛ, и 6,7 - питание платы управления.


Вложения:
Untitled-2.jpg
Untitled-2.jpg [ 817.03 КБ | Просмотров: 16174 ]
Вернуться к началу
 Профиль  
 
СообщениеДобавлено: 10 мар 2017, 02:09 
Не в сети
Заслуженный участник Клуба ЗУ-ОКА275

Зарегистрирован: 14 мар 2014, 16:47
Сообщения: 596
Имя: Сергей
Skyler-tm Вот схема по которой был собран дежурный блок,это вам для того,чтобы вы могли правильно определить куда нужно подключать начало обмоток трансформатора..Если у вас сгорел резистор 10 Ом через который идет питание на 7-ую ножку 3843,тут может быть три причины.1-ая причина,неисправен ШИМ 3843.2-ая причина,не правильно впаян диод. 3-ая причина,с обмотки трансформатора питания ШИМ-а 3843,поступает слишком большое напряжение которое приводит к пробою ШИМ-а 3843.Как мотали трансформатор,откуда брали расчетные данные,соблюдали ли зазор при расчете трансформатора,замеряли ли индуктивность первичной обмотки и соответствут ли индуктивность первичной обмотки с расчетными данными.Первый пуск нужно делать через лампочку.Обычно эта схема запускается без проблем и хлопков.


Вложения:
psu3842_24v_schematic.gif
psu3842_24v_schematic.gif [ 30.55 КБ | Просмотров: 16134 ]
Вернуться к началу
 Профиль  
 
СообщениеДобавлено: 10 мар 2017, 03:16 
Не в сети
Участник Клуба ЗУ-ОКА275

Зарегистрирован: 17 мар 2013, 23:56
Сообщения: 36
Авто: ланос
Имя: Сергей
Спасибо. Трансформатор делал по Вашым данным. За схему отдельное Спасибо, думаю поможет


Вернуться к началу
 Профиль  
 
СообщениеДобавлено: 11 мар 2017, 02:39 
Не в сети
Участник Клуба ЗУ-ОКА275

Зарегистрирован: 17 мар 2013, 23:56
Сообщения: 36
Авто: ланос
Имя: Сергей
Ура. :Yahoo!: запустил. В общем, замена шима 3842 ничего не дала. Лишь только после уменьшения резистора с 220 кОм до 51 кОм смог запустить дежурку. На печатки не точности: полярность электролита, и диода. На выходе БП пока 18 вольт (силовой не перематывал). Сергей, спасибо большое за помощь. :beer:


Вложения:
Безымянный.png
Безымянный.png [ 160.74 КБ | Просмотров: 16107 ]
Вернуться к началу
 Профиль  
 
СообщениеДобавлено: 11 мар 2017, 12:57 
Не в сети
Заслуженный участник Клуба ЗУ-ОКА275

Зарегистрирован: 14 мар 2014, 16:47
Сообщения: 596
Имя: Сергей
Skyler-tm Резистор 200 кОм расчитан на запуск ШИМ-а 3843,а у вас стоит 3842.У вашего ШИМ-а стартовое напряжение выше и рабочее напряжение тоже выше


Вернуться к началу
 Профиль  
 
СообщениеДобавлено: 22 июн 2017, 17:10 
Не в сети
Уже был(а), и не раз, и не два

Зарегистрирован: 11 июн 2014, 00:14
Сообщения: 61
Имя: Валерий
Народ подскажите у кого какое напряжение на 3 ноге 494 при 0 и 100% в режиме калибровки вольтметра


Вернуться к началу
 Профиль  
 
СообщениеДобавлено: 02 июл 2017, 20:22 
Не в сети
Site Admin
Аватара пользователя

Зарегистрирован: 10 апр 2007, 22:36
Сообщения: 11296
Откуда: Новосибирск, Дзержинский
Авто: ВАЗ-21043
Имя: Алексей
goryav писал(а):
Народ подскажите у кого какое напряжение на 3 ноге 494 при 0 и 100% в режиме калибровки вольтметра

Сбросьте пожалуйста напряжения напряжения на 1, 2 и 3й ножке TL494 при 0 и при 100% мощности (в режиме калибровки вольтметра). Буду анализировать.

_________________

Поблагодарить автора:
Контакты:
Телеграмм: alexSh154
Вконтакте
Одноквассники
Instagram


Вернуться к началу
 Профиль  
 
 Заголовок сообщения: Зу
СообщениеДобавлено: 04 июл 2017, 04:23 
Не в сети
Уже был(а), и не раз, и не два

Зарегистрирован: 25 май 2017, 13:41
Сообщения: 119
Имя: вадик
Помогите очень прошу кто собирал схему от maliw! Собрал не стартует!http://www.oka-nsk.ru/forum/viewtopic.php?f=21&t=1316&start=6160#p44643


Вложения:
�奬� ���.jpg
�奬� ���.jpg [ 308.05 КБ | Просмотров: 14922 ]
Вернуться к началу
 Профиль  
 
Показать сообщения за:  Поле сортировки  
Начать новую тему Ответить на тему  [ Сообщений: 1507 ]  На страницу Пред.  1 ... 31, 32, 33, 34, 35, 36, 37 ... 76  След.

Часовой пояс: UTC + 7 часов


Кто сейчас на конференции

Сейчас этот форум просматривают: нет зарегистрированных пользователей и гости: 2


Вы не можете начинать темы
Вы не можете отвечать на сообщения
Вы не можете редактировать свои сообщения
Вы не можете удалять свои сообщения
Вы не можете добавлять вложения

Найти:
Перейти:  
cron
Powered by phpBB® Forum Software © phpBB Group
Русская поддержка phpBB