Ока в Новосибирске

Клуб Окаводов Новосибирска
Текущее время: 30 янв 2026, 05:51

Часовой пояс: UTC + 7 часов




Начать новую тему Ответить на тему  [ Сообщений: 32 ]  На страницу 1, 2  След.
Автор Сообщение
СообщениеДобавлено: 11 май 2013, 01:42 
Не в сети
Уже был(а), и не раз, и не два

Зарегистрирован: 17 фев 2013, 13:52
Сообщения: 125
Откуда: Беларусь-Гродно
Авто: Passat B3 1990
Имя: Артем
Принес Дед данный инвертор мне посмотреть, в итоге.

Запустил управление отдельно, все прекрасно работает(осцилограммы вроде как в порядке).

Подключил управление к силе, повесил две лампочки по 75Вт, включил аппарат на ХХ, лампочки загорелись в пол накала (и меняли яркость при регулеровке тока, но не сильно), но в сеть поперли нехилые помехи (приемник был включен), проверить осцилографом не успел, примерно через 1 мин. сгорели две энергосберегающих лампочки и станция паяльная которые были в общей сети с инвертором в итоге-выбило автомат.

Проверив все на сварочном, и не найдя неисправных элементов, включил повторно, через секунд сорок уже сгорело два мостика и резистор на 47 Ом.

Кто нибудь подобное встречал? И в чем может быть причина? И что это вообще такое было? На всех известных форумах по сварке мне так никто ине ответил (видимо зазнались)
Спасибо.

P.S. В аппарате заменил FGH40N60UFD на STGW45HF60WDI (других не нашел и они вроде как лучше), L7815 была дохлая и транзистор Q5, все остальное было в порядке.

В импульсных ИП я очень сильно отстаю (можно сказать полный ПРОФАН).

Но вот есть для меня особенность непонятная, управление начинает работать при 15,8 В, как вообще данный аппарат проработал пол года мне не понятно.?????


Вложения:
Схема_NBC_200_.pdf [56.99 КБ]
Скачиваний: 851
Вернуться к началу
 Профиль  
 
СообщениеДобавлено: 11 май 2013, 03:08 
Не в сети
Заслуженный участник Клуба ЗУ-ОКА275
Аватара пользователя

Зарегистрирован: 01 апр 2012, 16:43
Сообщения: 467
Откуда: Самое Популярное Болото ;)
Авто: 11113, Almera Classi
Имя: Владимир
Странная схема. Со стороны выходных диодов - полумост (двухполупериодное выпрямление со средней точкой). Со стороны силовых транзисторов - ни разу не полумост (ток через первичку всегда в одном направлении идет, оба драйвера одновременно открывают силовые транзисторы). Больше на флайбэк похож (вот только использовать эту топологию на таких мощностях, немножко шиза).

По транзисторам. FGH40N60 и STGW45HF60 все же отличаются. Да, ST мощнее, но у него больше входная емкость и больше время переключения. Вполне возможно, что транзисторы не успевают закрываться, если их драйверы по китайскому обычаю выполнены "на пределе". Поэтому рекомендую "с пристрастием" осмотреть эти самые драйверы (особенно на предмет поджареных Q8, Q9 и D20, D25 во вторичке T2) и уменьшить номиналы R32 и R38. Еще можно уменьшить номинал R29: это приведет к более быстрому закрытию Q7 и отключению драйвера (соответственно затворы силовых транзисторов начнут разряжаться быстрее, и закроются они немного быстрее).

На схеме нет источника +18 (питание оперов и ШИМ-контроллера).

_________________
КамАЗ 11113 для души, Nissan Almera Classic для остального


Вернуться к началу
 Профиль  
 
СообщениеДобавлено: 11 май 2013, 13:34 
Не в сети
Уже был(а), и не раз, и не два

Зарегистрирован: 17 фев 2013, 13:52
Сообщения: 125
Откуда: Беларусь-Гродно
Авто: Passat B3 1990
Имя: Артем
Спасибо попробую.
Насчет питания +18, все как раз то питается от L7815, только как она работала не знаю.


Вернуться к началу
 Профиль  
 
СообщениеДобавлено: 11 май 2013, 15:21 
Не в сети
Заслуженный участник Клуба ЗУ-ОКА275
Аватара пользователя

Зарегистрирован: 01 апр 2012, 16:43
Сообщения: 467
Откуда: Самое Популярное Болото ;)
Авто: 11113, Almera Classi
Имя: Владимир
Значит, +18 - опечатка.

Q5 может слегка "приподнять" 7815 над "землей", т.ч. напряжение стабилизации немного увеличится (если транзистор "приоткрыт", а если он полностью закроется, 7815 не будет работать и судя по моделям (Proteus/Multisim + наблюдения за живыми 7805) пропустит на выход входное напряжение). У ШИМ-контроллера AP3843/AP3844 минимальное рабочее напряжение 10 В (типично), а порог 16 В.
Кстати, поправка насчет транзистора драйвера (в первичке T2): чтобы быстрее переключать Q7, уменьшать надо R28. Но без фанатизма: Q7 мощный (с большой емкостью), и при слишком малых значениях R28 может начать греться или крякнет ШИМ-контроллер (предельный ток выхода - 1А).

_________________
КамАЗ 11113 для души, Nissan Almera Classic для остального


Вернуться к началу
 Профиль  
 
СообщениеДобавлено: 12 май 2013, 01:47 
Не в сети
Уже был(а), и не раз, и не два

Зарегистрирован: 17 фев 2013, 13:52
Сообщения: 125
Откуда: Беларусь-Гродно
Авто: Passat B3 1990
Имя: Артем
Пока эксперементирую, приподнял Q5 напряжение стабилизации, но вот не задача, управление начинает заводиться при напряжении 15,6В, а у меня 15,49В.
R28 уменьшал, вроде как лучше (номиналы резисторов закончились).
Осцилограммы успел померять на силе-что могу сказать вроде как придраться не к чему, но опять сгорел один из двух мостиков. И опять же прут помехи дикие в сеть (хотя и ёмкости менял по входу).

PS Всё решено-на шесть десятков приобрету себе 2х канальный осцилограф.


Вернуться к началу
 Профиль  
 
СообщениеДобавлено: 12 май 2013, 03:04 
Не в сети
Заслуженный участник Клуба ЗУ-ОКА275
Аватара пользователя

Зарегистрирован: 01 апр 2012, 16:43
Сообщения: 467
Откуда: Самое Популярное Болото ;)
Авто: 11113, Almera Classi
Имя: Владимир
Цитата:
управление начинает заводиться при напряжении 15,6В, а у меня 15,49В

Похоже, что Q5 в ключевом режиме работает, и поднимает напряжение стабилизации на величину своего падения. Тогда решение "в лоб": между эмиттером Q5 и землей - диод катодом к земле. Напряжение стабилизации должно вырасти на величину падения на транзисторе плюс падение на диоде: 15+0.49+(~0.6)В.

Цитата:
(номиналы резисторов закончились)

Если есть возможность, резисторы можно параллелить. Заодно рассеиваемая ими мощность увеличится.

Цитата:
опять сгорел один из двух мостиков

Что за мосты? Сила или сборки во вторичке T1?
Исправны ли цепочки R42-C23, R3-C6 и R4-C7 (особенно конденсаторы) и диоды D1, D2? Их задача - гасить паразитные выбросы во время отключения силовых транзисторов. Кстати, поскольку фильтра (дросселя) питания нет, все эти выбросы полезут в сеть.

Цитата:
Осцилограммы успел померять на силе

Если заваленных фронтов или "иголок" нет, остается уменьшать R28 (раньше отключать драйвер) и как вариант - проверить обвязку 3 пина ШИМ-контроллера. Особенно исправность D12, С14. Возможно, поиграться с R10 (от его положения зависит порог отключения драйвера по превышению тока в первичке T1).

_________________
КамАЗ 11113 для души, Nissan Almera Classic для остального


Вернуться к началу
 Профиль  
 
СообщениеДобавлено: 12 май 2013, 13:13 
Не в сети
Уже был(а), и не раз, и не два

Зарегистрирован: 17 фев 2013, 13:52
Сообщения: 125
Откуда: Беларусь-Гродно
Авто: Passat B3 1990
Имя: Артем
Цитата:
Что за мосты? Сила или сборки во вторичке T1?

Горят PD1 два моста в параллели KBPC3510.


Цитата:
Исправны ли цепочки R42-C23, R3-C6 и R4-C7 (особенно конденсаторы) и диоды D1, D2? Их задача - гасить паразитные выбросы во время отключения силовых транзисторов. Кстати, поскольку фильтра (дросселя) питания нет, все эти выбросы полезут в сеть.

Это все вроде как исправно, но заменю их на новые на всякий случай.

Цитата:
Если заваленных фронтов или "иголок" нет, остается уменьшать R28 (раньше отключать драйвер) и как вариант - проверить обвязку 3 пина ШИМ-контроллера. Особенно исправность D12, С14. Возможно, поиграться с R10 (от его положения зависит порог отключения драйвера по превышению тока в первичке T1).


Иголки были на старте, далее выровнялись.

Сегодня выходной магазины не работают придеться до завтра ждать.


Вернуться к началу
 Профиль  
 
СообщениеДобавлено: 15 май 2013, 21:49 
Не в сети
Уже был(а), и не раз, и не два

Зарегистрирован: 17 фев 2013, 13:52
Сообщения: 125
Откуда: Беларусь-Гродно
Авто: Passat B3 1990
Имя: Артем
Вообщем, что то я запутался.
Снял вновь управление, запустил отдельно от силы и вот осцилограммы.


Вложения:
Комментарий к файлу: GND-G4 и G5
IMG070.jpg
IMG070.jpg [ 272.18 КБ | Просмотров: 33274 ]
Комментарий к файлу: GND-G1 и G2
IMG069.jpg
IMG069.jpg [ 227.19 КБ | Просмотров: 33274 ]
Комментарий к файлу: Сток Q7
IMG068.jpg
IMG068.jpg [ 245.52 КБ | Просмотров: 33274 ]
Комментарий к файлу: непосредственно с ШИМ
IMG067.jpg
IMG067.jpg [ 246.32 КБ | Просмотров: 33274 ]
Вернуться к началу
 Профиль  
 
СообщениеДобавлено: 16 май 2013, 00:46 
Не в сети
Заслуженный участник Клуба ЗУ-ОКА275
Аватара пользователя

Зарегистрирован: 01 апр 2012, 16:43
Сообщения: 467
Откуда: Самое Популярное Болото ;)
Авто: 11113, Almera Classi
Имя: Владимир
IMG068.jpg - как будто с Q7 ерунда и начинается (до него нормально, после - искажено). Ощущение, что транзистор начинает медленно открываться, начиная с излома (стрелка), а выходной импульс должен выглядеть несколько иначе. Тут бы одновременно затвор и сток поглядеть (2-лучевой осцил, или хотя бы длительность импульсов на стоке и выходе ШИМа сравнить, и до кучи - форму на затворе). R28 определенно меньше просится, до десятков Ом. И проверка D16 (на КЗ).


Вложения:
Комментарий к файлу: предполагаемая форма импульса на стоке Q7
_IMG068.jpg
_IMG068.jpg [ 86.17 КБ | Просмотров: 33271 ]

_________________
КамАЗ 11113 для души, Nissan Almera Classic для остального
Вернуться к началу
 Профиль  
 
СообщениеДобавлено: 16 май 2013, 01:02 
Не в сети
Уже был(а), и не раз, и не два

Зарегистрирован: 17 фев 2013, 13:52
Сообщения: 125
Откуда: Беларусь-Гродно
Авто: Passat B3 1990
Имя: Артем
Понял, но самое интересное что все эти осцилограммы с родными первоночальными праметрами элементов (все вернул назад).

И еще вопрос, что это за IRF110? не могу найти на него даташит (хоть аналог какой подыскать).

Если осцилограф завтра не заберут, посмотрю одновременно.


Вернуться к началу
 Профиль  
 
СообщениеДобавлено: 16 май 2013, 02:02 
Не в сети
Заслуженный участник Клуба ЗУ-ОКА275
Аватара пользователя

Зарегистрирован: 01 апр 2012, 16:43
Сообщения: 467
Откуда: Самое Популярное Болото ;)
Авто: 11113, Almera Classi
Имя: Владимир
И я не нашел такого. Осторожно предполагаю, что это IRF1104. Это если он TO-220 или DPAK, а если что-нибудь мельче - даже не представляю, разве что попытаться померить ток в первичке Т2 (оба щупа осцилла на первичку, и осцилл в режим "А минус Б") и на основе этих данных прикидывать более-менее подходящий по току/напряжению транзистор.

_________________
КамАЗ 11113 для души, Nissan Almera Classic для остального


Вернуться к началу
 Профиль  
 
СообщениеДобавлено: 16 май 2013, 21:57 
Не в сети
Уже был(а), и не раз, и не два

Зарегистрирован: 17 фев 2013, 13:52
Сообщения: 125
Откуда: Беларусь-Гродно
Авто: Passat B3 1990
Имя: Артем
Q7 оказался IRFD110 (DPAK), рассмотрел под лупой последнюю буковку. Менял Q7 на точно такой же, осцилограмма не меняется (один в один).
Изменял сопротивление R28 вплоть до нуля-изменений вообще нет никаких.
Ради интереса вместо IRFD110 ставил BUZ78, BUZ70 (под рукой оказались)-осцилограммы абсолютно не поменялись .
D16 на прозвонку-живой, что за BYG20G? не нашел даташита.


Вложения:
Комментарий к файлу: красный-выход с ШИМ, синий-сток
shimStok.jpg
shimStok.jpg [ 273.41 КБ | Просмотров: 33259 ]
Комментарий к файлу: Непосредственно на самом транзисторе красный-затвор, синий-сток
zatvorStok.jpg
zatvorStok.jpg [ 247.3 КБ | Просмотров: 33259 ]
Вернуться к началу
 Профиль  
 
СообщениеДобавлено: 16 май 2013, 23:04 
Не в сети
Заслуженный участник Клуба ЗУ-ОКА275
Аватара пользователя

Зарегистрирован: 01 апр 2012, 16:43
Сообщения: 467
Откуда: Самое Популярное Болото ;)
Авто: 11113, Almera Classi
Имя: Владимир
Чет я тупанул. Перекос импульса происходит при закрытом Q7. А переключается транзистор достаточно быстро. Получается, тут все в порядке (правда, я так и не понял, что перекашивает импульс, но в это время транзистор надежно закрыт, и перекос ни на что не влияет). BYG20 - не проблема: диод с малым временем восстановления (как линейка HERxxx), применяется в том числе в цепях гашения выбросов (снабберах, здесь это цепочка D16, D17 и D18). http://yadi.sk/d/_wWeSSOm4truP

А что с D12 и C14 (и вообще с обвязкой 3 ноги ШИМа)? Если там обрыв или пробой, контроллер не увидит сигнал с датчика тока (AT) и не сможет вовремя отключить силовые транзисторы. Это вполне может закончиться пробоем силового моста, транзисторов или перегревом T1. Напряжение (импульсы) на 3 ноге - не меньше 1 В (порог срабатывания компаратора в контроллере). http://yadi.sk/d/DR8UwHmN4twIX

_________________
КамАЗ 11113 для души, Nissan Almera Classic для остального


Вернуться к началу
 Профиль  
 
СообщениеДобавлено: 17 май 2013, 01:38 
Не в сети
Уже был(а), и не раз, и не два

Зарегистрирован: 17 фев 2013, 13:52
Сообщения: 125
Откуда: Беларусь-Гродно
Авто: Passat B3 1990
Имя: Артем
Aquinas писал(а):
Чет я тупанул. Перекос импульса происходит при закрытом Q7. А переключается транзистор достаточно быстро. Получается, тут все в порядке (правда, я так и не понял, что перекашивает импульс, но в это время транзистор надежно закрыт, и перекос ни на что не влияет). BYG20 - не проблема: диод с малым временем восстановления (как линейка HERxxx), применяется в том числе в цепях гашения выбросов (снабберах, здесь это цепочка D16, D17 и D18). http://yadi.sk/d/_wWeSSOm4truP

Спасибо-это я понял.

Цитата:
А что с D12 и C14 (и вообще с обвязкой 3 ноги ШИМа)? Если там обрыв или пробой, контроллер не увидит сигнал с датчика тока (AT) и не сможет вовремя отключить силовые транзисторы. Это вполне может закончиться пробоем силового моста, транзисторов или перегревом T1. Напряжение (импульсы) на 3 ноге - не меньше 1 В (порог срабатывания компаратора в контроллере). http://yadi.sk/d/DR8UwHmN4twIX


D12 и D13 были заменены еще до выхода из строя мостов, хотя звонились нормально.

А как вообще отдельно от силы на плате управления, на ХХ проверить эту обвязку 3 ноги ШИМА?


Вернуться к началу
 Профиль  
 
СообщениеДобавлено: 17 май 2013, 12:21 
Не в сети
Заслуженный участник Клуба ЗУ-ОКА275
Аватара пользователя

Зарегистрирован: 01 апр 2012, 16:43
Сообщения: 467
Откуда: Самое Популярное Болото ;)
Авто: 11113, Almera Classi
Имя: Владимир
foxghost писал(а):
А как вообще отдельно от силы на плате управления, на ХХ проверить эту обвязку 3 ноги ШИМА?

Контроллер отключается (перестает выдавать выходные импульсы), если напряжение на 3 ноге больше 1 В. При указанных номиналах R10 и R15...R18 напряжение на выходе датчика тока должно быть в районе 11...13 В (это я Протеусом прикинул). Значит, возможны 2 варианта проверки.
1) С подключенной силой осциллом убедиться, что на датчике тока импульсы не меньше 11 В, а на 3 ноге ШИМа - не меньше 1 В.
2) Без силы отключить датчик тока и подать на контакт IP-1 платы напряжение 11...13 В (возможно чуть больше, желательно от лабораторного БП) и убедиться, что на 3 ноге получилось не менее 1 В, а импульсы на выходе контроллера исчезли (или сильно уменьшился коэф. заполнения). Напряжение на 3 ноге немного зависит от положения ротора R10. R15 можно увеличить: и напряжение на выходе этого делителя вырастет, и диоду легче будет. Еще можно замкнуть 3 и 8 ноги, контроллер также должен отключиться. Но рискованно: если пробит (закорочен) C14, то источник опорного напряжения (нога 8 ) может не выдержать нагрузки. На всякий случай можно убедиться, что на 8 ноге 5 В.

_________________
КамАЗ 11113 для души, Nissan Almera Classic для остального


Вернуться к началу
 Профиль  
 
СообщениеДобавлено: 17 май 2013, 22:09 
Не в сети
Уже был(а), и не раз, и не два

Зарегистрирован: 17 фев 2013, 13:52
Сообщения: 125
Откуда: Беларусь-Гродно
Авто: Passat B3 1990
Имя: Артем
Спасибо Владимир за разъяснения. Буду пробовать.
Получается все что свыше 1В на 3 ноге, ШИМ блокирует выход, и это из за опорного стабилитрона (на 1В) внутри 3844. И это же напряжение на 3 ноге не должно превышать более 5.5 вольт.
Я правильно понимаю?

И еще вопрос.

Стоит ли уменьшить R28 до десятков Ом, что бы STGW45HF60WDI вместо FGH40N60UFD нормально работали?
Хотя при уменьшении R28 до 10 Ом я не разглядел разницы.


Вернуться к началу
 Профиль  
 
СообщениеДобавлено: 17 май 2013, 23:11 
Не в сети
Заслуженный участник Клуба ЗУ-ОКА275
Аватара пользователя

Зарегистрирован: 01 апр 2012, 16:43
Сообщения: 467
Откуда: Самое Популярное Болото ;)
Авто: 11113, Almera Classi
Имя: Владимир
Да, все так: напряжение свыше 1 В запретит работу выхода. И оно не должно превышать 5.5 В для 2 и 3 выводов.

R28 напрямую влияет только на скорость переключения Q7. Поскольку судя по осциллограммам там порядок, резистор можно и не трогать: затвор емкостью 135 пФ перезарядить несложно. А вот R32 и R38 стоит уменьшить: емкость затвора STGW45HF60 больше, чем FGH40N60. И описанные в ДШ характеристики достигаются при сопротивлении в затворе 4.7 Ом.

_________________
КамАЗ 11113 для души, Nissan Almera Classic для остального


Вернуться к началу
 Профиль  
 
СообщениеДобавлено: 18 май 2013, 22:30 
Не в сети
Уже был(а), и не раз, и не два

Зарегистрирован: 17 фев 2013, 13:52
Сообщения: 125
Откуда: Беларусь-Гродно
Авто: Passat B3 1990
Имя: Артем
Проверил обвязку 3 ноги ШИМа, все отлично работает.
Единственное что не работает, то это защита от перегрева. Видимо дед просто прегрел сварочный, от этого и все последствия.
J8 температурный датчик, при его нормальном замкнутом состоянии напряжение на 8 ноге ШИМа 4.9 В, при разомкнутом 2.5 В, но защита так и не срабатывает.

Как оно вообще должно быть в данном случае?


Вернуться к началу
 Профиль  
 
СообщениеДобавлено: 19 май 2013, 15:27 
Не в сети
Заслуженный участник Клуба ЗУ-ОКА275
Аватара пользователя

Зарегистрирован: 01 апр 2012, 16:43
Сообщения: 467
Откуда: Самое Популярное Болото ;)
Авто: 11113, Almera Classi
Имя: Владимир
Цитата:
замкнутом состоянии напряжение на 8 ноге ШИМа 4.9 В, при разомкнутом 2.5 В

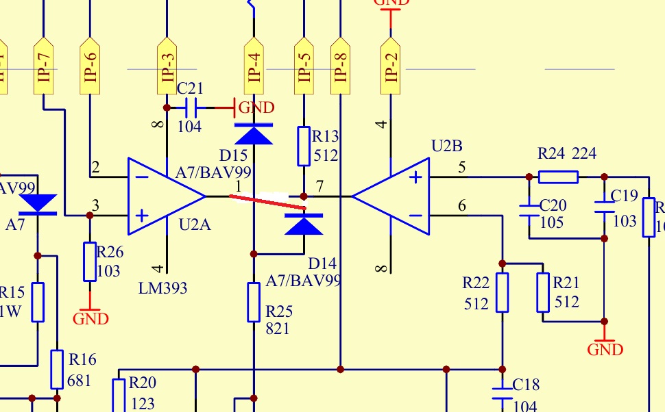
Оригинально. Uref (нога 8 ) никогда не должно меняться. От состояния J8 зависит состояние компаратора U2A: когда J8 замкнут, на выходе U2A (1 нога) высокий уровень (немного меньше питания U2), когда разомкнут - на 1 ноге U2 меньше 0.5 В.
В то же время выход U2B подключен в ту же точку. И когда U2B находится в другом состоянии, получается конфликт. Подозреваю, эта цепь не работала с момента покупки. Или в принципиальной схеме снова ошибка (например, перепутано включение D14 и D15, или выход и один из входов U2B).

_________________
КамАЗ 11113 для души, Nissan Almera Classic для остального


Вернуться к началу
 Профиль  
 
СообщениеДобавлено: 19 май 2013, 17:43 
Не в сети
Уже был(а), и не раз, и не два

Зарегистрирован: 17 фев 2013, 13:52
Сообщения: 125
Откуда: Беларусь-Гродно
Авто: Passat B3 1990
Имя: Артем
Видимо должно быть так


Вложения:
Безымянный.jpg
Безымянный.jpg [ 125.78 КБ | Просмотров: 33220 ]
Вернуться к началу
 Профиль  
 
Показать сообщения за:  Поле сортировки  
Начать новую тему Ответить на тему  [ Сообщений: 32 ]  На страницу 1, 2  След.

Часовой пояс: UTC + 7 часов


Кто сейчас на конференции

Сейчас этот форум просматривают: нет зарегистрированных пользователей и гости: 2


Вы не можете начинать темы
Вы не можете отвечать на сообщения
Вы не можете редактировать свои сообщения
Вы не можете удалять свои сообщения
Вы не можете добавлять вложения

Найти:
Перейти:  
Powered by phpBB® Forum Software © phpBB Group
Русская поддержка phpBB