Ока в Новосибирске

Клуб Окаводов Новосибирска
Текущее время: 19 дек 2025, 07:17

Часовой пояс: UTC + 7 часов




Начать новую тему Ответить на тему  [ Сообщений: 1507 ]  На страницу Пред.  1 ... 47, 48, 49, 50, 51, 52, 53 ... 76  След.
Автор Сообщение
СообщениеДобавлено: 22 апр 2020, 20:20 
Не в сети
Site Admin
Аватара пользователя

Зарегистрирован: 10 апр 2007, 22:36
Сообщения: 11306
Откуда: Новосибирск, Дзержинский
Авто: ВАЗ-21043
Имя: Алексей
MrFlash писал(а):
Выше 51% БП трещит и напряжение начинает плавать

Проблема в БП или где-то в другом месте. По какой схеме собрано ЗУ?

_________________

Поблагодарить автора:
Контакты:
Телеграмм: alexSh154
Вконтакте
Одноквассники
Instagram


Вернуться к началу
 Профиль  
 
СообщениеДобавлено: 22 апр 2020, 20:26 
Не в сети
Уже тут был(а)

Зарегистрирован: 23 мар 2018, 00:05
Сообщения: 11
Имя: Дмитрий
Компьютерное БП переделанное по Вашей схеме. Плата управления от Вячеслава.


Вернуться к началу
 Профиль  
 
СообщениеДобавлено: 22 апр 2020, 21:37 
Не в сети
Site Admin
Аватара пользователя

Зарегистрирован: 10 апр 2007, 22:36
Сообщения: 11306
Откуда: Новосибирск, Дзержинский
Авто: ВАЗ-21043
Имя: Алексей
MrFlash писал(а):
Компьютерное БП переделанное по Вашей схеме. Плата управления от Вячеслава.

Ну что сказать.. Кому-то везет, кому-то нет. На этапе проектирования данного ЗУ мне попался экземпляр БП, который мне никак не удалось заставить нормально работать с платой управления. От слова "совсем". Однако китайский промышленный БП 12В 30А заработал тихо и сразу. Секрет всего этого безобразия мне до сих пор неизвестен. Есть только общий список советов из рубрики ЧАВО по этой ссылке viewtopic.php?f=21&t=1316&p=42529#p42529 Надо признать, что я не припомню случаев того, что эти советы не помогли кому-то. Проблема я некоторых решалась пусть не на 100%, но пользоваться устройством можно вполне. За сим пожелаю Вам удачи!

_________________

Поблагодарить автора:
Контакты:
Телеграмм: alexSh154
Вконтакте
Одноквассники
Instagram


Вернуться к началу
 Профиль  
 
СообщениеДобавлено: 25 апр 2020, 18:35 
Не в сети
Уже тут был(а)

Зарегистрирован: 23 мар 2018, 00:05
Сообщения: 11
Имя: Дмитрий
Всем, здравствуйте! Подскажите какие должны быть напряжения 1 - 4 ногах ТЛки, без подключенной и подключенной ПУ? По замерам у меня получается:

без подключения
1 - 2,5в
2 - 2,5в
3 - 3,4в
4 - 0в

с подключенной ПУ
1 - 0в
2 - 0в
3 - 4,7в
4 - 4,8в


Вернуться к началу
 Профиль  
 
СообщениеДобавлено: 11 сен 2020, 01:15 
Не в сети
Уже был(а), и не раз, и не два

Зарегистрирован: 23 авг 2020, 18:39
Сообщения: 55
Имя: Владимир
Здравствуйте, как наматывать трансформатор для бп от NuSen?
1. Начинаю первичку с 1й ноги,мотаю по часовой стрелке пол обмотки и отвожу провод вверх, (для продолжения после вторички).
2. Потом с третей ноги начинаю мотать половину вторички по часовой стрелке и отвожу провод вверх на косу.
3. С 7й ноги мотаю вторую половину вторички по часовой стрелке и отвожу провод вверх на косу, где соединяю 2 косы вместе.
4. Доматываю вторую половину первички против часовой стрелки и завожу на 2ю ногу.

Что делать если половина первички не полностью заполняет каркас трансформатора ( например процентов на 80), равномерно распределять по каркасу, или мотать плотно а остальное место пусть пустует?
Тоже самое с вторичкой, распределять или виток к витку?

Можно ли увеличить частоту TL494 до 50кгц без последствий для БП и платы управления?


Вернуться к началу
 Профиль  
 
СообщениеДобавлено: 08 фев 2021, 19:33 
Не в сети
Постоянец

Зарегистрирован: 08 фев 2021, 12:31
Сообщения: 251
Авто: нет
Имя: Дмитрий
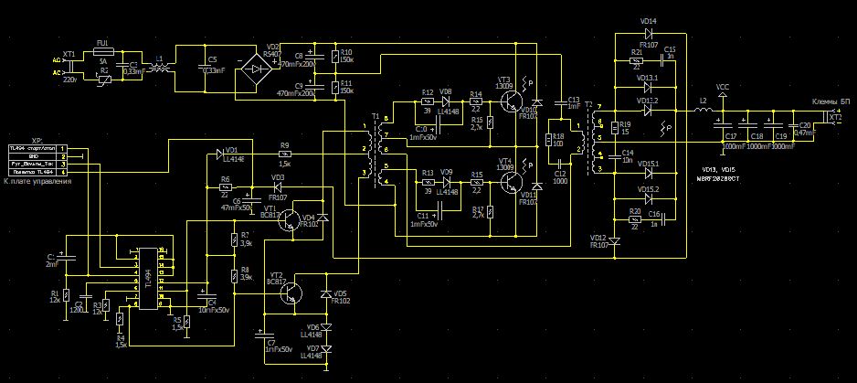
Всем доброго дня. Хочу попросить немного помощи. Пытаюсь переделать комп. БП. ToPower : TOP-350P5. Пытаюсь привести к виду
схемы версии " Nusen 1.5 ". В принципе все совпадает,не считая номиналов сопротивлений. Но! есть два момента, с которыми не рахобрался. На рисунке помечены маркером. Подскажите пожалуйста, что в таком случае предпринять? Доп трансформатор идет на питание схемы управления вентиляторов, если правильно понял. А для чего резистор (RXXX) по питанию от основного транса?
Вложение:
БПП.JPG
БПП.JPG [ 88.11 КБ | Просмотров: 7557 ]

RXXX порядка 12 Ком.
Заранее спасибо.


Вернуться к началу
 Профиль  
 
СообщениеДобавлено: 08 фев 2021, 20:39 
Не в сети
Заслуженный участник Клуба ЗУ-ОКА275

Зарегистрирован: 19 июл 2017, 00:16
Сообщения: 1022
Имя: Валерий
А откуда эта схема? Это точно не мое. *UNKNOWN*
Это не доп трансформатор, а больше похож на трансформатор тока.


Вернуться к началу
 Профиль  
 
СообщениеДобавлено: 08 фев 2021, 23:25 
Не в сети
Постоянец

Зарегистрирован: 08 фев 2021, 12:31
Сообщения: 251
Авто: нет
Имя: Дмитрий
C:\Users\806370\Desktop\Зарядное\ЗУмЕга32\Зарядное ОКА275_V_1.5. ...Зарядное ОКА275, плата источника 1.5


Вернуться к началу
 Профиль  
 
СообщениеДобавлено: 08 фев 2021, 23:27 
Не в сети
Заслуженный участник Клуба ЗУ-ОКА275

Зарегистрирован: 19 июл 2017, 00:16
Сообщения: 1022
Имя: Валерий
Ага, зачем мне эта локальная ссылка? Поточнее, откуда скачана схема, можно узнать?


Последний раз редактировалось NuSen 08 фев 2021, 23:32, всего редактировалось 2 раз(а).

Вернуться к началу
 Профиль  
 
СообщениеДобавлено: 08 фев 2021, 23:30 
Не в сети
Постоянец

Зарегистрирован: 08 фев 2021, 12:31
Сообщения: 251
Авто: нет
Имя: Дмитрий
Так схема из архива,скачанного с сайта, там,где тема ЗУ+БП+Мега32.


Вернуться к началу
 Профиль  
 
СообщениеДобавлено: 08 фев 2021, 23:32 
Не в сети
Заслуженный участник Клуба ЗУ-ОКА275

Зарегистрирован: 19 июл 2017, 00:16
Сообщения: 1022
Имя: Валерий
Ссылку на этот архив можно?


Вернуться к началу
 Профиль  
 
СообщениеДобавлено: 08 фев 2021, 23:34 
Не в сети
Постоянец

Зарегистрирован: 08 фев 2021, 12:31
Сообщения: 251
Авто: нет
Имя: Дмитрий
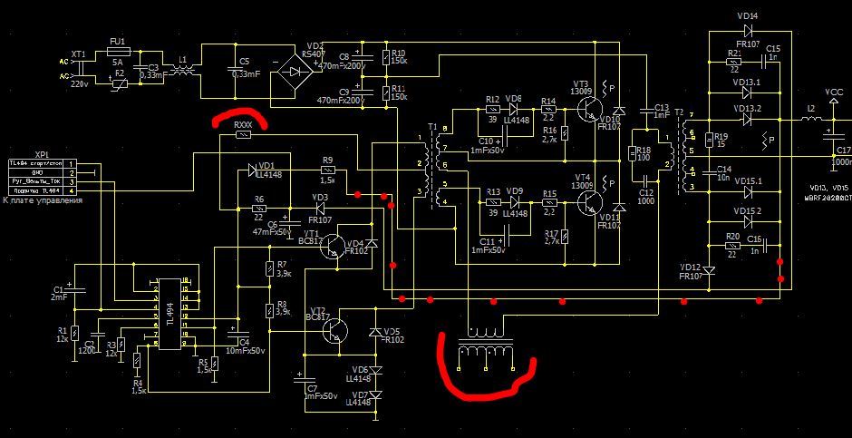
Схема,которую прикрепил я,соответствует БП, кот орый я пытаюсь переделать. Здесь немного подругому подается питание на ШИМ 494 и транс силовых транзисторов. Схема с сайта (Автора???) вот:
Вложение:
NetzteilOK.JPG
NetzteilOK.JPG [ 71.59 КБ | Просмотров: 7542 ]


Вернуться к началу
 Профиль  
 
СообщениеДобавлено: 08 фев 2021, 23:38 
Не в сети
Заслуженный участник Клуба ЗУ-ОКА275

Зарегистрирован: 19 июл 2017, 00:16
Сообщения: 1022
Имя: Валерий
Повторю вопрос, где скачана схема с трансформатором тока и резистором RXXX, ссылку на нее можно?


Вернуться к началу
 Профиль  
 
СообщениеДобавлено: 08 фев 2021, 23:42 
Не в сети
Постоянец

Зарегистрирован: 08 фев 2021, 12:31
Сообщения: 251
Авто: нет
Имя: Дмитрий
NuSen писал(а):
Повторю вопрос, где скачана схема с трансформатором тока и резистором RXXX, ссылку на нее можно?

ОК,вопрос понял. Отвечаю: Переделывая свой комп.БП, я нарисовал схему (первый пост). Сравнил со схемой ,выложенной в архиве на сайте. Выяснились некоторые различия, про которые я спросил в первом посту, и указал маркером на своей схеме. Еща раз: Схема,прикрепленная к первому сообщению, срисована с моего комп.БП. Схема Автора - в последнем посте. Поскольку пытаюсь максимально близко "подогнать" свой БП к схеме Автора задаю вопросы.


Вернуться к началу
 Профиль  
 
СообщениеДобавлено: 09 фев 2021, 00:04 
Не в сети
Постоянец

Зарегистрирован: 08 фев 2021, 12:31
Сообщения: 251
Авто: нет
Имя: Дмитрий
А вот собственно сам источник скачивания: https://yadi.sk/d/Ja0Q7hDu3WydyK


Вернуться к началу
 Профиль  
 
СообщениеДобавлено: 09 фев 2021, 00:05 
Не в сети
Постоянец

Зарегистрирован: 08 фев 2021, 12:31
Сообщения: 251
Авто: нет
Имя: Дмитрий
Вот ссылка на страницу: viewtopic.php?p=48591#p48591


Вернуться к началу
 Профиль  
 
СообщениеДобавлено: 09 фев 2021, 00:28 
Не в сети
Заслуженный участник Клуба ЗУ-ОКА275

Зарегистрирован: 19 июл 2017, 00:16
Сообщения: 1022
Имя: Валерий
Трансформатор тока убрать, вместо его первички поставить перемычку на плате. Rxx убрать и подключить R9 ко 2 выводу тгр (как это сделано в оригинале).

Покажи потом, как это выглядит на схеме.


Вернуться к началу
 Профиль  
 
СообщениеДобавлено: 09 фев 2021, 00:59 
Не в сети
Постоянец

Зарегистрирован: 08 фев 2021, 12:31
Сообщения: 251
Авто: нет
Имя: Дмитрий
NuSen писал(а):
Трансформатор тока убрать, вместо его первички поставить перемычку на плате. Rxx убрать и подключить R9 ко 2 выводу тгр (как это сделано в оригинале).

Покажи потом, как это выглядит на схеме.

ОК. Тогда вопрос: если обмотка (6-7) трансформатора Т1 для автогенерации, достаточно ли ее параметров? Не нарушает ли рботу удаление последовательно включенного второго трансформатора? И насчет резистора RXX- 12Ком, его тоже убрать?, а схему полностью привести к виду Авторской?
Т.е соединить выход БП с R9, подсоединившись в точке соединения L2 и D13 ?, если В14 и Д12 не ставим. ?
А на схеме что показать, если RXXX удаляю, транс - удаляю, R9 соединяю с выводом "2" трансформатора Т1, Вывод "5" транса Т1 соединяю в точке соединенияL2 и D13 ? Так ?
Вложение:
2NetzteilOK.jpg
2NetzteilOK.jpg [ 108.95 КБ | Просмотров: 7530 ]


Последний раз редактировалось junaco2 09 фев 2021, 01:22, всего редактировалось 1 раз.

Вернуться к началу
 Профиль  
 
СообщениеДобавлено: 09 фев 2021, 01:10 
Не в сети
Заслуженный участник Клуба ЗУ-ОКА275

Зарегистрирован: 19 июл 2017, 00:16
Сообщения: 1022
Имя: Валерий
VD3, VD12, VD14 можно вообще не ставить в этой схеме, так как питание TL494 идет от вспомогательного БП.
Эти диоды установлены на всякий случай и они, как оказалось, не нужны.

Последовательно включенный трансформатор, это трансформатор тока. В версии 1.5 нет никаких цепей, следящих за током по этой линии и он здесь вообще не нужен.
Цитата:
И насчет резистора 12Ком,
Что еще за резистор?


Вернуться к началу
 Профиль  
 
СообщениеДобавлено: 09 фев 2021, 01:23 
Не в сети
Постоянец

Зарегистрирован: 08 фев 2021, 12:31
Сообщения: 251
Авто: нет
Имя: Дмитрий
Вот, поправил предыдущее сообщение...
Резистор? -RXXX, 12Ohm
...Хммм, вопрос, Зачем соединять выход БП 12В с питанием мс 494, если и так запитываем схему от вспомогательного источника? В чем прелесть?


Вернуться к началу
 Профиль  
 
Показать сообщения за:  Поле сортировки  
Начать новую тему Ответить на тему  [ Сообщений: 1507 ]  На страницу Пред.  1 ... 47, 48, 49, 50, 51, 52, 53 ... 76  След.

Часовой пояс: UTC + 7 часов


Кто сейчас на конференции

Сейчас этот форум просматривают: нет зарегистрированных пользователей и гости: 2


Вы не можете начинать темы
Вы не можете отвечать на сообщения
Вы не можете редактировать свои сообщения
Вы не можете удалять свои сообщения
Вы не можете добавлять вложения

Найти:
Перейти:  
cron
Powered by phpBB® Forum Software © phpBB Group
Русская поддержка phpBB