Ока в Новосибирске

Клуб Окаводов Новосибирска
Текущее время: 16 ноя 2025, 04:36

Часовой пояс: UTC + 7 часов




Начать новую тему Ответить на тему  [ Сообщений: 11870 ]  На страницу Пред.  1 ... 485, 486, 487, 488, 489, 490, 491 ... 594  След.

Актуальная статистика (не забывайте изменять статус!)
Собрал и буду собирать еще (соседу, свату, брату) 24%  24%  [ 57 ]
Собрал одно ЗУ 21%  21%  [ 49 ]
Уже собираю 28%  28%  [ 67 ]
Интересуюсь, размышляю - собирать или нет. Наверное буду. 26%  26%  [ 63 ]
Не буду собирать это устройство. 1%  1%  [ 3 ]
Всего голосов : 239
Автор Сообщение
СообщениеДобавлено: 17 окт 2019, 00:53 
Не в сети
Постоянец

Зарегистрирован: 12 фев 2018, 03:58
Сообщения: 163
Откуда: Днепропетровск
Авто: Honda Accord
Имя: Олег
Алексей! А на вашей плате коммутатора как собрана обвязка силового реле. С конденсатором или просто перемычка (фото)?
У меня с конденсатором и я опять подумал. Конденсатор создаёт задержку пуска силового реле и получается что реле вольтметра переключается на 5-10мкс раньше. За это время контроля вольтметра за силовым нету и это даёт силовому время на разгон ШИМа. У вас какие скачки были на 5в и на 12в без нагрузки??


Вложения:
Снимок.PNG
Снимок.PNG [ 8.01 КБ | Просмотров: 8057 ]
Вернуться к началу
 Профиль  
 
СообщениеДобавлено: 17 окт 2019, 00:57 
Не в сети
Постоянец

Зарегистрирован: 12 фев 2018, 03:58
Сообщения: 163
Откуда: Днепропетровск
Авто: Honda Accord
Имя: Олег
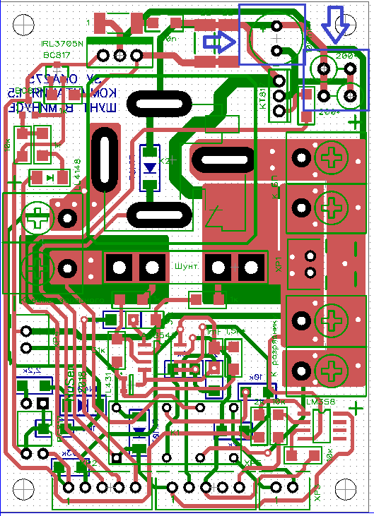
Интересующее место на плате.


Вложения:
Снимок.PNG
Снимок.PNG [ 45.16 КБ | Просмотров: 8055 ]
Вернуться к началу
 Профиль  
 
СообщениеДобавлено: 17 окт 2019, 01:05 
Не в сети
Заслуженный участник Клуба ЗУ-ОКА275

Зарегистрирован: 19 июл 2017, 00:16
Сообщения: 1022
Имя: Валерий
А это, я не пойму, про какой всплеск речь идет. В момент включения БП (силового реле) или когда БП включен и резко надумалось отключить (выдернуть) крокодилы или про оба вместе? *UNKNOWN*

Завтра тоже осциллографом посмотрю.


Вернуться к началу
 Профиль  
 
СообщениеДобавлено: 17 окт 2019, 01:11 
Не в сети
Постоянец

Зарегистрирован: 12 фев 2018, 03:58
Сообщения: 163
Откуда: Днепропетровск
Авто: Honda Accord
Имя: Олег
NuSen писал(а):
Олег В
Все будет хорошо. :)

А по моему не будет хорошо. Всё будет происходить как я написал. Сработают реле и только потом атмега получит сигнал на блокировку. *UNKNOWN*
Цитата:
А это, я не пойму, про какой всплеск речь идет.
Про всплеск, который накапливается на силовом, в тот момент, когда контакты реле вольтметра находятся в полёте, от одних контактов к другим. Отключая вольтметр от силовой части. Если там по времени даже 1мкс проходит, атмега успевает за это время пройти 80тыщь циклов. :(


Вернуться к началу
 Профиль  
 
СообщениеДобавлено: 17 окт 2019, 01:14 
Не в сети
Заслуженный участник Клуба ЗУ-ОКА275

Зарегистрирован: 19 июл 2017, 00:16
Сообщения: 1022
Имя: Валерий
Олег В писал(а):
А по моему не будет хорошо. Всё будет происходить как я написал. Сработают реле и только потом атмега получит сигнал на блокировку.
Посмотри мои схемы (выше), для понимания работы схемы, транзистор VT5 убери из схемы. :)


Вернуться к началу
 Профиль  
 
СообщениеДобавлено: 17 окт 2019, 01:26 
Не в сети
Постоянец

Зарегистрирован: 12 фев 2018, 03:58
Сообщения: 163
Откуда: Днепропетровск
Авто: Honda Accord
Имя: Олег
Ну убрал. Реле к1 без VT5 не сработает. Твоя схема ведь просто повторяет схему включения реле к2. Ну сам посмотри. Через РС5 пришёл сигнал и открыл VT5. Минус пошол на к1 и на VT6, который открывшись даст сигнал на атмегу. Которая увидев сигнал отключит сигнал РС5 и реле к1 с к2. За это время, накопленный по описанной схеме выше патанциал в 23в (у меня так) уже уйдёт на потребитель, который скорее всего сгорит.))


Вернуться к началу
 Профиль  
 
СообщениеДобавлено: 17 окт 2019, 01:37 
Не в сети
Заслуженный участник Клуба ЗУ-ОКА275

Зарегистрирован: 19 июл 2017, 00:16
Сообщения: 1022
Имя: Валерий
Плюс 12 вольт, через обмотку реле идет на разъем XP4. Если перемычка замкнута, то открывается транзистор VT6, тем самым на коллекторе VT6 появляется лог 0. Если перемычка разомкнута, то на коллекторе VT6 лог 1. Тоже самое, если использовать схему со стабилитроном, только там наоборот, когда перемычка замкнута, на выходе лог 1, разомкнута, лог 0.

Повторю, эта схема для слежения состояния перемычки до момента включения (подачи на PC5 сигнала).


Вернуться к началу
 Профиль  
 
СообщениеДобавлено: 17 окт 2019, 01:42 
Не в сети
Постоянец

Зарегистрирован: 12 фев 2018, 03:58
Сообщения: 163
Откуда: Днепропетровск
Авто: Honda Accord
Имя: Олег
Аааа. Точно! 12в же есть. Тогда да. Но Алексей не хочет этот момент в программу дописывать. :'(


Вернуться к началу
 Профиль  
 
СообщениеДобавлено: 17 окт 2019, 01:49 
Не в сети
Заслуженный участник Клуба ЗУ-ОКА275

Зарегистрирован: 19 июл 2017, 00:16
Сообщения: 1022
Имя: Валерий
oka275 писал(а):
Извините, но мне кажется это сомнительной фичей. Вроде того, как если поставить тумблер и отключать им, например, правый повторитель поворота.
NuSen писал(а):
Никто не мешает добавить пункт, "Разрешить заряжать аккумулятор в режиме БП" (ну типа галочку поставил и все запустится, убрал, не запустится).
Я предложил 2 варианта реализации, или в меню или переключатель. Если в меню, то можно сделать программно, чтобы при последующем запуске зарядного (вкл в сеть), эта галочка автоматически деактивировалась. Если нужно опять что то зарядить в режиме БП, ставим по новой галочку.


Вернуться к началу
 Профиль  
 
СообщениеДобавлено: 17 окт 2019, 02:47 
Не в сети
Заслуженный участник Клуба ЗУ-ОКА275

Зарегистрирован: 19 июл 2017, 00:16
Сообщения: 1022
Имя: Валерий
NuSen писал(а):
Завтра тоже осциллографом посмотрю.
Решил не ждать.
Тест, подключаем крокодилы, включаем БП, устанавливаем напряжение на выходе (нагрузки нет), затем выдергиваем крокодилы.

1. 15 вольт на выходе, скачок 10 вольт (клетка 5 вольт).
Вложение:
15.jpg
15.jpg [ 261.78 КБ | Просмотров: 8034 ]


2. 2 вольта на выходе, скачок 22 вольта (клетка 10 вольт).
Вложение:
2.jpg
2.jpg [ 264.73 КБ | Просмотров: 8034 ]

Скачок идет до макс напряжения БП в обоих случаях. Время нарастания 2 мс
Вложение:
мс.jpg
мс.jpg [ 266.32 КБ | Просмотров: 8033 ]


Вернуться к началу
 Профиль  
 
СообщениеДобавлено: 17 окт 2019, 21:50 
Не в сети
Заслуженный участник Клуба ЗУ-ОКА275

Зарегистрирован: 19 июл 2017, 00:16
Сообщения: 1022
Имя: Валерий
Поставил конденсатор 10 мкф в это место.. viewtopic.php?p=49880#p49880
Получил вот такое..
1. Установил 4 вольта, крокодилы подключены, включаю, скачок 1 вольт..
Вложение:
4 вол 10мкф.jpg
4 вол 10мкф.jpg [ 266.78 КБ | Просмотров: 8006 ]

2. Установил 15 вольт, крокодилы подключены, включаю, скачок 7 вольт..
Вложение:
15 вол 10мкф.jpg
15 вол 10мкф.jpg [ 261.59 КБ | Просмотров: 8006 ]

Надо попробовать 50 мкф.


Вернуться к началу
 Профиль  
 
СообщениеДобавлено: 17 окт 2019, 22:52 
Не в сети
Заслуженный участник Клуба ЗУ-ОКА275

Зарегистрирован: 19 июл 2017, 00:16
Сообщения: 1022
Имя: Валерий
Продолжаю свой монолог.
Поставил 220 мкф, установил 15 вольт, крокодилы подключены. Включаю, скачка нет вообще, вроде нормально. Возможно можно и меньше..
Вложение:
220мкф.jpg
220мкф.jpg [ 265.78 КБ | Просмотров: 7997 ]

Неполярный конденсатор сделал из двух полярных..
Вложение:
неполярный.jpg
неполярный.jpg [ 22.38 КБ | Просмотров: 7997 ]


Вернуться к началу
 Профиль  
 
СообщениеДобавлено: 17 окт 2019, 22:56 
Не в сети
Постоянец

Зарегистрирован: 11 ноя 2014, 18:10
Сообщения: 151
Откуда: Новосибирск
Авто: nissan patrol
Имя: Константин
Ну два последовательно по 220 мкф- будет 110 мкф.


Вернуться к началу
 Профиль  
 
СообщениеДобавлено: 17 окт 2019, 23:00 
Не в сети
Заслуженный участник Клуба ЗУ-ОКА275

Зарегистрирован: 19 июл 2017, 00:16
Сообщения: 1022
Имя: Валерий
Включается стало нормально, но вот если при включенном выдернуть крокодилы, такой скачок 8,5 вольт..
Вложение:
8.jpg
8.jpg [ 262.68 КБ | Просмотров: 7994 ]

uni-el
Да, 110 мкф получается.


Вернуться к началу
 Профиль  
 
СообщениеДобавлено: 17 окт 2019, 23:10 
Не в сети
Site Admin
Аватара пользователя

Зарегистрирован: 10 апр 2007, 22:36
Сообщения: 11301
Откуда: Новосибирск, Дзержинский
Авто: ВАЗ-21043
Имя: Алексей
NuSen писал(а):
Включается стало нормально, но вот если при включенном выдернуть крокодилы, такой скачок 8,5 вольт..

А не было?

_________________

Поблагодарить автора:
Контакты:
Телеграмм: alexSh154
Вконтакте
Одноквассники
Instagram


Вернуться к началу
 Профиль  
 
СообщениеДобавлено: 17 окт 2019, 23:19 
Не в сети
Заслуженный участник Клуба ЗУ-ОКА275

Зарегистрирован: 19 июл 2017, 00:16
Сообщения: 1022
Имя: Валерий
Было.. viewtopic.php?p=49897#p49897
Было 10 вольт скачок, стало 8,5 вольт.
Может правда, на 1000 мкф туда поставить, влиять на работу диф. усилителя точно не будет.


Вернуться к началу
 Профиль  
 
СообщениеДобавлено: 17 окт 2019, 23:25 
Не в сети
Site Admin
Аватара пользователя

Зарегистрирован: 10 апр 2007, 22:36
Сообщения: 11301
Откуда: Новосибирск, Дзержинский
Авто: ВАЗ-21043
Имя: Алексей
Я уже запутался в было-не было :( Вроде как сначала были замеры при переключении реле. А условия скидывания клемм не рассматривалось вплоть до самого крайнего сообщения. Мне либо к врачу пора, или я заработался совсем.

_________________

Поблагодарить автора:
Контакты:
Телеграмм: alexSh154
Вконтакте
Одноквассники
Instagram


Вернуться к началу
 Профиль  
 
СообщениеДобавлено: 17 окт 2019, 23:26 
Не в сети
Site Admin
Аватара пользователя

Зарегистрирован: 10 апр 2007, 22:36
Сообщения: 11301
Откуда: Новосибирск, Дзержинский
Авто: ВАЗ-21043
Имя: Алексей
А, было про сдергивание крокодилов, звиняюсь. Все таки пора мне туда, куда я написал.

_________________

Поблагодарить автора:
Контакты:
Телеграмм: alexSh154
Вконтакте
Одноквассники
Instagram


Вернуться к началу
 Профиль  
 
СообщениеДобавлено: 17 окт 2019, 23:27 
Не в сети
Site Admin
Аватара пользователя

Зарегистрирован: 10 апр 2007, 22:36
Сообщения: 11301
Откуда: Новосибирск, Дзержинский
Авто: ВАЗ-21043
Имя: Алексей
Вообще как тут крокодилы то оказались? Вроде говорили только про переключение реле К1 (вольтметров) и про всплеск напряжения на выходе силового БП при этом.

_________________

Поблагодарить автора:
Контакты:
Телеграмм: alexSh154
Вконтакте
Одноквассники
Instagram


Вернуться к началу
 Профиль  
 
СообщениеДобавлено: 17 окт 2019, 23:30 
Не в сети
Заслуженный участник Клуба ЗУ-ОКА275

Зарегистрирован: 19 июл 2017, 00:16
Сообщения: 1022
Имя: Валерий
Ну когда сдергиваем (бп запущен), реле вольтметра тоже переключается и когда подключаем крокодилы к включенному бп, тоже переключатся.
Если уже делать, то надо рассматривать все возможные варианты переключения этого реле :)


Вернуться к началу
 Профиль  
 
Показать сообщения за:  Поле сортировки  
Начать новую тему Ответить на тему  [ Сообщений: 11870 ]  На страницу Пред.  1 ... 485, 486, 487, 488, 489, 490, 491 ... 594  След.

Часовой пояс: UTC + 7 часов


Кто сейчас на конференции

Сейчас этот форум просматривают: нет зарегистрированных пользователей и гости: 1


Вы не можете начинать темы
Вы не можете отвечать на сообщения
Вы не можете редактировать свои сообщения
Вы не можете удалять свои сообщения
Вы не можете добавлять вложения

Найти:
Перейти:  
cron
Powered by phpBB® Forum Software © phpBB Group
Русская поддержка phpBB