Ока в Новосибирске

Клуб Окаводов Новосибирска
Текущее время: 04 ноя 2025, 12:50

Часовой пояс: UTC + 7 часов




Начать новую тему Ответить на тему  [ Сообщений: 11868 ]  На страницу Пред.  1 ... 461, 462, 463, 464, 465, 466, 467 ... 594  След.

Актуальная статистика (не забывайте изменять статус!)
Собрал и буду собирать еще (соседу, свату, брату) 23%  23%  [ 56 ]
Собрал одно ЗУ 21%  21%  [ 49 ]
Уже собираю 28%  28%  [ 67 ]
Интересуюсь, размышляю - собирать или нет. Наверное буду. 27%  27%  [ 64 ]
Не буду собирать это устройство. 1%  1%  [ 3 ]
Всего голосов : 239
Автор Сообщение
СообщениеДобавлено: 19 дек 2018, 22:07 
Не в сети
Заслуженный участник Клуба ЗУ-ОКА275

Зарегистрирован: 24 окт 2013, 11:44
Сообщения: 932
Откуда: Чувашия
Авто: КИА РИО 2018
Имя: Вячеслав
zmey71 писал(а):
Всем Доброго.Собрал в кучу зарядное,всё отлично,ни чего не бахнуло,залил последнюю прошивку,посмотрел инструкцию по калибровке,но она чуть отличается,на дисплее по разному сделано,где можно посмотреть как калибруется под последнюю прошивку? и ещё вопрос,при включении зарядного,срабатывает релюшка,платки Вячеслава.

Проверьте транзистор управления реле!Какой уровень на затворе этого транзистора, на выходе (порте)контроллера!Должна быть выключена.

_________________
С уважением,Вячеслав.73!


Вернуться к началу
 Профиль  
 
СообщениеДобавлено: 19 дек 2018, 22:08 
Не в сети
Site Admin
Аватара пользователя

Зарегистрирован: 10 апр 2007, 22:36
Сообщения: 11300
Откуда: Новосибирск, Дзержинский
Авто: ВАЗ-21043
Имя: Алексей
zmey71 писал(а):
,где можно посмотреть как калибруется под последнюю прошивку?

Приветствую! https://www.youtube.com/watch?v=WLK9aTQDpfg пока всё, что есть. Нагрузка для калибровки амперметра не нужна для прошивок ver1.07.007-ххх
Прошивку влили ver1.07.007-3_RU.hex ?

_________________

Поблагодарить автора:
Контакты:
Телеграмм: alexSh154
Вконтакте
Одноквассники
Instagram


Вернуться к началу
 Профиль  
 
СообщениеДобавлено: 19 дек 2018, 22:11 
Не в сети
Заслуженный участник Клуба ЗУ-ОКА275

Зарегистрирован: 24 окт 2013, 11:44
Сообщения: 932
Откуда: Чувашия
Авто: КИА РИО 2018
Имя: Вячеслав
Алексей,привет!С наступающим Новым Годом!Успехов,здоровья,достатка!

_________________
С уважением,Вячеслав.73!


Вернуться к началу
 Профиль  
 
СообщениеДобавлено: 19 дек 2018, 22:23 
Не в сети
Участник Клуба ЗУ-ОКА275

Зарегистрирован: 31 мар 2013, 17:10
Сообщения: 155
Откуда: Минск
Авто: Ситроен С4 Гранд Пик
Имя: Дмитрий
oka275 писал(а):
zmey71 писал(а):
,где можно посмотреть как калибруется под последнюю прошивку?

Приветствую! https://www.youtube.com/watch?v=WLK9aTQDpfg пока всё, что есть. Нагрузка для калибровки амперметра не нужна для прошивок ver1.07.007-ххх
Прошивку влили ver1.07.007-3_RU.hex ?

Да прошивка ver1.07.007-3_RU.hex.Спасибо.


Вернуться к началу
 Профиль  
 
СообщениеДобавлено: 19 дек 2018, 22:25 
Не в сети
Участник Клуба ЗУ-ОКА275

Зарегистрирован: 31 мар 2013, 17:10
Сообщения: 155
Откуда: Минск
Авто: Ситроен С4 Гранд Пик
Имя: Дмитрий
Вячеслав-1 писал(а):
zmey71 писал(а):
Всем Доброго.Собрал в кучу зарядное,всё отлично,ни чего не бахнуло,залил последнюю прошивку,посмотрел инструкцию по калибровке,но она чуть отличается,на дисплее по разному сделано,где можно посмотреть как калибруется под последнюю прошивку? и ещё вопрос,при включении зарядного,срабатывает релюшка,платки Вячеслава.

Проверьте транзистор управления реле!Какой уровень на затворе этого транзистора, на выходе (порте)контроллера!Должна быть выключена.

Так релюха работает,только при включении сети,на мгновение включиться и выключится,в первом зарядном залита другая прошивка и такого не наблюдаю.


Последний раз редактировалось zmey71 19 дек 2018, 22:36, всего редактировалось 1 раз.

Вернуться к началу
 Профиль  
 
СообщениеДобавлено: 19 дек 2018, 22:26 
Не в сети
Заслуженный участник Клуба ЗУ-ОКА275

Зарегистрирован: 24 окт 2013, 11:44
Сообщения: 932
Откуда: Чувашия
Авто: КИА РИО 2018
Имя: Вячеслав
Тогда вопрос к Алексею!

_________________
С уважением,Вячеслав.73!


Вернуться к началу
 Профиль  
 
СообщениеДобавлено: 19 дек 2018, 22:45 
Не в сети
Site Admin
Аватара пользователя

Зарегистрирован: 10 апр 2007, 22:36
Сообщения: 11300
Откуда: Новосибирск, Дзержинский
Авто: ВАЗ-21043
Имя: Алексей
zmey71 писал(а):
Так релюха работает,только при включении сети,на мгновение включиться и выключится,в первом зарядном залита другая прошивка и такого не наблюдаю.

У меня тоже всё в порядке, но с ver1.07.007-3_RU.hex. Да и других жалоб не было. Смотрите чего с атмеги32 прилетает. Попробуйте всё очистить (включая еепром) и влить из 6й версии ver1.07.006-ххх. Фьюзы проверьте, потому как если в них не выключить режим отладки, то реле вообще управляться не будет. Однако у вас же управляется вроде.. В общем, где-то тут собака порылась. Может и Атмега чуднАя.

Вячеслав-1 писал(а):
Алексей,привет!С наступающим Новым Годом!Успехов,здоровья,достатка!

Взаимно, Вячеслав! Всех с наступающим! Хотя.. я еще поздравлю!

_________________

Поблагодарить автора:
Контакты:
Телеграмм: alexSh154
Вконтакте
Одноквассники
Instagram


Вернуться к началу
 Профиль  
 
СообщениеДобавлено: 19 дек 2018, 23:01 
Не в сети
Участник Клуба ЗУ-ОКА275

Зарегистрирован: 31 мар 2013, 17:10
Сообщения: 155
Откуда: Минск
Авто: Ситроен С4 Гранд Пик
Имя: Дмитрий
Счас попробую перешить той версией которая в первом зарадном залита,а там буду смотреть,да ещё,в этой версии нет пункта версия прошивки.


Вернуться к началу
 Профиль  
 
СообщениеДобавлено: 19 дек 2018, 23:08 
Не в сети
Site Admin
Аватара пользователя

Зарегистрирован: 10 апр 2007, 22:36
Сообщения: 11300
Откуда: Новосибирск, Дзержинский
Авто: ВАЗ-21043
Имя: Алексей
zmey71 писал(а):
Счас попробую перешить той версией которая в первом зарадном залита,а там буду смотреть,да ещё,в этой версии нет пункта версия прошивки.

Так точно. Ушла за ненадобностью в борьбе за экономию свободного места. :)

_________________

Поблагодарить автора:
Контакты:
Телеграмм: alexSh154
Вконтакте
Одноквассники
Instagram


Вернуться к началу
 Профиль  
 
СообщениеДобавлено: 20 дек 2018, 02:10 
Не в сети
Участник Клуба ЗУ-ОКА275

Зарегистрирован: 31 мар 2013, 17:10
Сообщения: 155
Откуда: Минск
Авто: Ситроен С4 Гранд Пик
Имя: Дмитрий
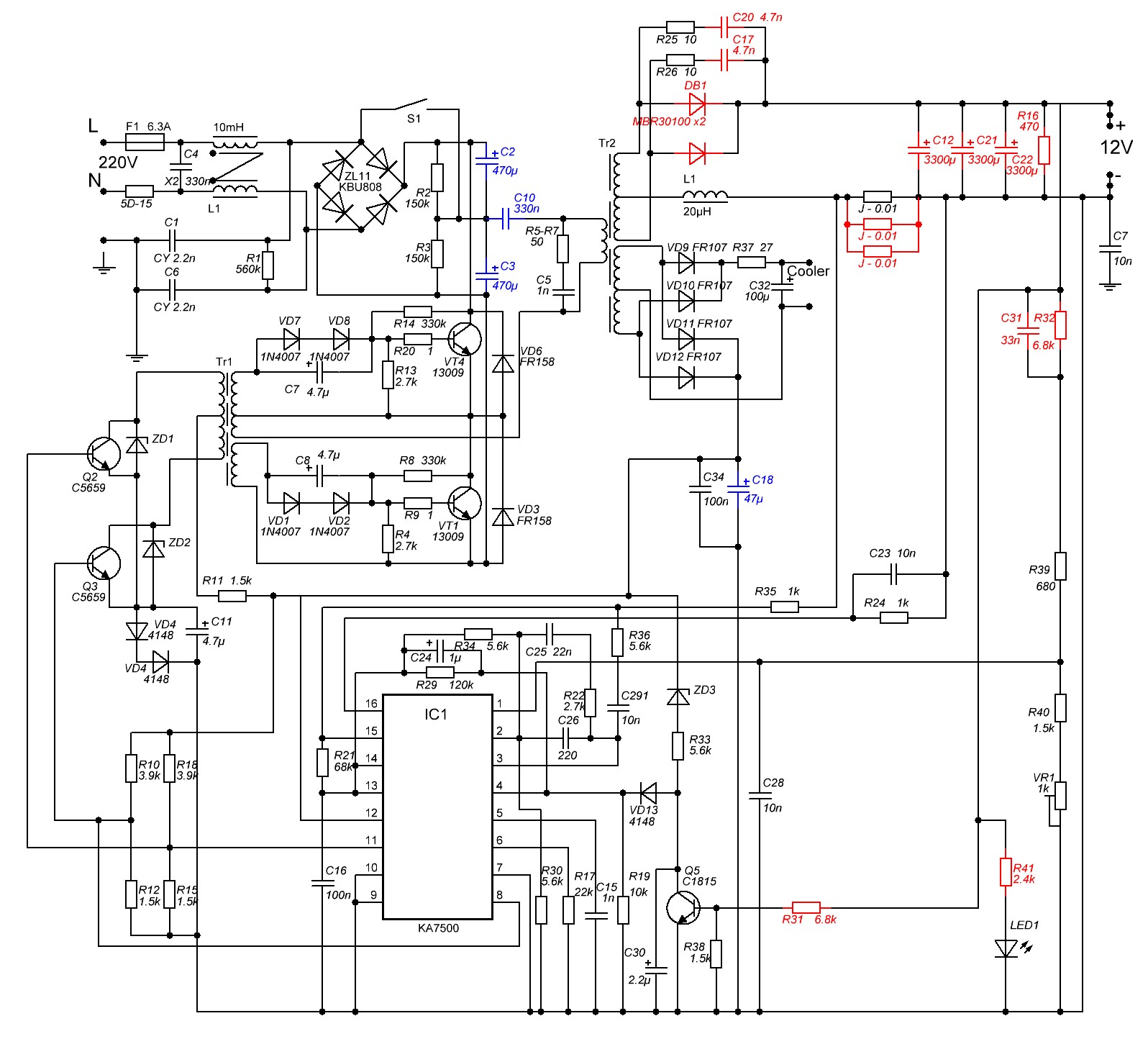
Вот что получилось,завалил мегу 32,каким образом даже и не понял,мега 8,читается,пишется без проблем,32-я,ни как,долго не думая,сдул феном,запаял новую,прошил,всё работает,со счёлканьем релюхи при включении тоже разобрался,выкинул полевик на управление реле,поставил биполяр как в оригинале,помехи какие то ловил,работает как и положено.Залез в калибровки амперметра,подключаю мультиметр,на нём 0.34А,на зарядном сначала нули,но когда покрутишь энкодер,скобки в верхнем правом,то можно накрутить мин.0.012,при подключенном мультиметре,как подогнать значения?кстати,силовой БП что пришол из китая,очень хорошо переделывается,правда нюансы по нему есть,выходной дроссель намотан алюминиевой проволокой(перемотал медью),входные кондёры быушные,переодеты в новую плёнку,написано 470*250В,реально где то 300 мкф.,транзисторы и дыходные диоды тоже быу,были без термопасты,но при осмотре видны следы от пасты,да и подозрения на быу силовой транс и ТГР,в общем эти не дочёты устранены,блок работает пока нормально.А да,залил er1.07.007-3_RU.hex.Стал смотреть схему силового БП,по ходу чуть не доработал,буду вечером переделывать,схема моего бп POWER SUPPLY S-400-12.


Вложения:
IMG_20181213_193250.jpg
IMG_20181213_193250.jpg [ 193.85 КБ | Просмотров: 11983 ]
f56d3c0a439e04b3a23df309408b70b6.JPG
f56d3c0a439e04b3a23df309408b70b6.JPG [ 308.75 КБ | Просмотров: 11995 ]


Последний раз редактировалось zmey71 20 дек 2018, 20:40, всего редактировалось 2 раз(а).
Вернуться к началу
 Профиль  
 
СообщениеДобавлено: 20 дек 2018, 18:42 
Не в сети
Участник Клуба ЗУ-ОКА275

Зарегистрирован: 31 мар 2013, 17:10
Сообщения: 155
Откуда: Минск
Авто: Ситроен С4 Гранд Пик
Имя: Дмитрий
Вот что ещё пришло в голову,несколько лет назад собирал блок питания,в нем очень просто реализована калибровка,нужен только один мультиметр,погрешность зависит только от него.
https://radiokot.ru/forum/viewtopic.php?p=821240


Вернуться к началу
 Профиль  
 
СообщениеДобавлено: 20 дек 2018, 20:32 
Не в сети
Заслуженный участник Клуба ЗУ-ОКА275

Зарегистрирован: 24 окт 2013, 11:44
Сообщения: 932
Откуда: Чувашия
Авто: КИА РИО 2018
Имя: Вячеслав
zmey71
Полевик стоит из за большого потребляемого тока реле! ВС847 не проходят,а с 2803 можно до ампера грузить!

_________________
С уважением,Вячеслав.73!


Вернуться к началу
 Профиль  
 
СообщениеДобавлено: 20 дек 2018, 20:42 
Не в сети
Участник Клуба ЗУ-ОКА275

Зарегистрирован: 31 мар 2013, 17:10
Сообщения: 155
Откуда: Минск
Авто: Ситроен С4 Гранд Пик
Имя: Дмитрий
С полевиком идёт сработка при включении.Транзистор на реле ВС817-40.


Последний раз редактировалось zmey71 20 дек 2018, 22:05, всего редактировалось 2 раз(а).

Вернуться к началу
 Профиль  
 
СообщениеДобавлено: 20 дек 2018, 20:44 
Не в сети
Заслуженный участник Клуба ЗУ-ОКА275

Зарегистрирован: 24 окт 2013, 11:44
Сообщения: 932
Откуда: Чувашия
Авто: КИА РИО 2018
Имя: Вячеслав
Не вижу разницы!Но раз работает,так и оставьте,тем более в оригинальной схеме стоял биполяр! Лишь бы по току прошёл!

_________________
С уважением,Вячеслав.73!


Вернуться к началу
 Профиль  
 
СообщениеДобавлено: 20 дек 2018, 22:15 
Не в сети
Постоянец

Зарегистрирован: 11 ноя 2014, 18:10
Сообщения: 151
Откуда: Новосибирск
Авто: nissan patrol
Имя: Константин
Всем добрый..., неспешно собрал второе устройство, все настроилось , откалибровалось, но в процессе прогона на разных режимах сталкнулся с интересной проблемой, в режиме бп, чем больше устройство отдавало в нагрузку, тем сильнее греется разрядник, который в принципе не должен участвовать при работе бп, у кого какие будут мнения? Прошивка последняя. Как то обсуждался вариант работы разрядника вместо нагрузочного резистора, но его не приняли помоему, и главно зависит от потребляемого тока. Попробую завтра перепрошить на одну из первых прошивок, может легла криво.


Вернуться к началу
 Профиль  
 
СообщениеДобавлено: 20 дек 2018, 22:59 
Не в сети
Site Admin
Аватара пользователя

Зарегистрирован: 10 апр 2007, 22:36
Сообщения: 11300
Откуда: Новосибирск, Дзержинский
Авто: ВАЗ-21043
Имя: Алексей
Приветствую! Во время работы БП, работа разрядника запрещена. Там даже в процедуре включения разрядника стоит команда сначала проверить состояние БП (была ли дана команда на включение?) и уже потом включается разрядник. Смотрите, возможно происходит перекос "земель", или утечка по другим причинам уходит. Поставьте амперметр в цепь разрядника, смотрите в реалиях.

_________________

Поблагодарить автора:
Контакты:
Телеграмм: alexSh154
Вконтакте
Одноквассники
Instagram


Вернуться к началу
 Профиль  
 
СообщениеДобавлено: 20 дек 2018, 23:02 
Не в сети
Site Admin
Аватара пользователя

Зарегистрирован: 10 апр 2007, 22:36
Сообщения: 11300
Откуда: Новосибирск, Дзержинский
Авто: ВАЗ-21043
Имя: Алексей
zmey71 писал(а):
Вот что ещё пришло в голову,несколько лет назад собирал блок питания,в нем очень просто реализована калибровка,нужен только один мультиметр,погрешность зависит только от него.
https://radiokot.ru/forum/viewtopic.php?p=821240

Посмотрел оформление, схему, ЧЕЛОВЕЧЕСКУЮ инструкцию, простоту калибровки и разрешение. И вообще не пойму чего тут народ еще делает? *ROFL* Ведь разница просто космическая!

PS. Это я не нарываюсь на комплименты. Я правда не понимаю. Супротив того БП, мое же устройство просто тупой калькулятор. :)

_________________

Поблагодарить автора:
Контакты:
Телеграмм: alexSh154
Вконтакте
Одноквассники
Instagram


Вернуться к началу
 Профиль  
 
СообщениеДобавлено: 20 дек 2018, 23:10 
Не в сети
Участник Клуба ЗУ-ОКА275

Зарегистрирован: 31 мар 2013, 17:10
Сообщения: 155
Откуда: Минск
Авто: Ситроен С4 Гранд Пик
Имя: Дмитрий
oka275 писал(а):
zmey71 писал(а):
Вот что ещё пришло в голову,несколько лет назад собирал блок питания,в нем очень просто реализована калибровка,нужен только один мультиметр,погрешность зависит только от него.
https://radiokot.ru/forum/viewtopic.php?p=821240

Посмотрел оформление, схему, ЧЕЛОВЕЧЕСКУЮ инструкцию, простоту калибровки и разрешение. И вообще не пойму чего тут народ еще делает? *ROFL* Ведь разница просто космическая!

PS. Это я не нарываюсь на комплименты. Я правда не понимаю. Супротив того БП, мое же устройство просто тупой калькулятор. :)

Ой,не скажите,Ваше зарядное отличное,и нам оно нравиться и нужное тем кто тут и обитает,сижу пробую калиброваться,а ни чего не понимаю как пройти по первому пункту,Калибровка Амперметра.
Вроде по тиху разбираюсь,все блоки по столу разбросаны,нужно делать корпус и в куче уже всё калибровать,пока буду делать подготовительные работы,нужного корпуса нет в продаже,придётся под свои размеры самому делать.
Всем Спасибо за помощь и консультацию.


Вернуться к началу
 Профиль  
 
СообщениеДобавлено: 21 дек 2018, 01:03 
Не в сети
Заслуженный участник Клуба ЗУ-ОКА275

Зарегистрирован: 06 апр 2017, 23:31
Сообщения: 255
Откуда: г. Москва
Авто: HONDA JAZZ
Имя: Дмитрий
zmey71
Дмитрий, посмотрите видео про калибровку амперметра. Алексей ранее выкладывал на форуме (стр. 457).
https://www.youtube.com/watch?v=ZQEFgOY ... e=youtu.be


Последний раз редактировалось oka275 21 дек 2018, 01:21, всего редактировалось 1 раз.
Блииин, точно! Вот то видео!!!


Вернуться к началу
 Профиль  
 
СообщениеДобавлено: 21 дек 2018, 01:30 
Не в сети
Участник Клуба ЗУ-ОКА275

Зарегистрирован: 31 мар 2013, 17:10
Сообщения: 155
Откуда: Минск
Авто: Ситроен С4 Гранд Пик
Имя: Дмитрий
pereborka писал(а):
zmey71
Дмитрий, посмотрите видео про калибровку амперметра. Алексей ранее выкладывал на форуме (стр. 457).
https://www.youtube.com/watch?v=ZQEFgOY ... e=youtu.be

Спасибо.


Вернуться к началу
 Профиль  
 
Показать сообщения за:  Поле сортировки  
Начать новую тему Ответить на тему  [ Сообщений: 11868 ]  На страницу Пред.  1 ... 461, 462, 463, 464, 465, 466, 467 ... 594  След.

Часовой пояс: UTC + 7 часов


Кто сейчас на конференции

Сейчас этот форум просматривают: нет зарегистрированных пользователей и гости: 14


Вы не можете начинать темы
Вы не можете отвечать на сообщения
Вы не можете редактировать свои сообщения
Вы не можете удалять свои сообщения
Вы не можете добавлять вложения

Найти:
Перейти:  
Powered by phpBB® Forum Software © phpBB Group
Русская поддержка phpBB