Добрый день, уважаемые форумчане. Перечитал всю тему, много интересного почерпнул. Приятно удивил Алексей, который старается всем помочь, кто задает вопросы. И другие форумчане не посылают читать литературу. Решил тоже зарегистрироваться и задать вопрос, потому что надоело уже разбираться самому. Может чего умного и подскажете. Теперь по порядку.
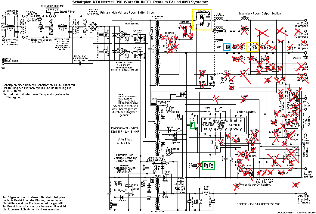
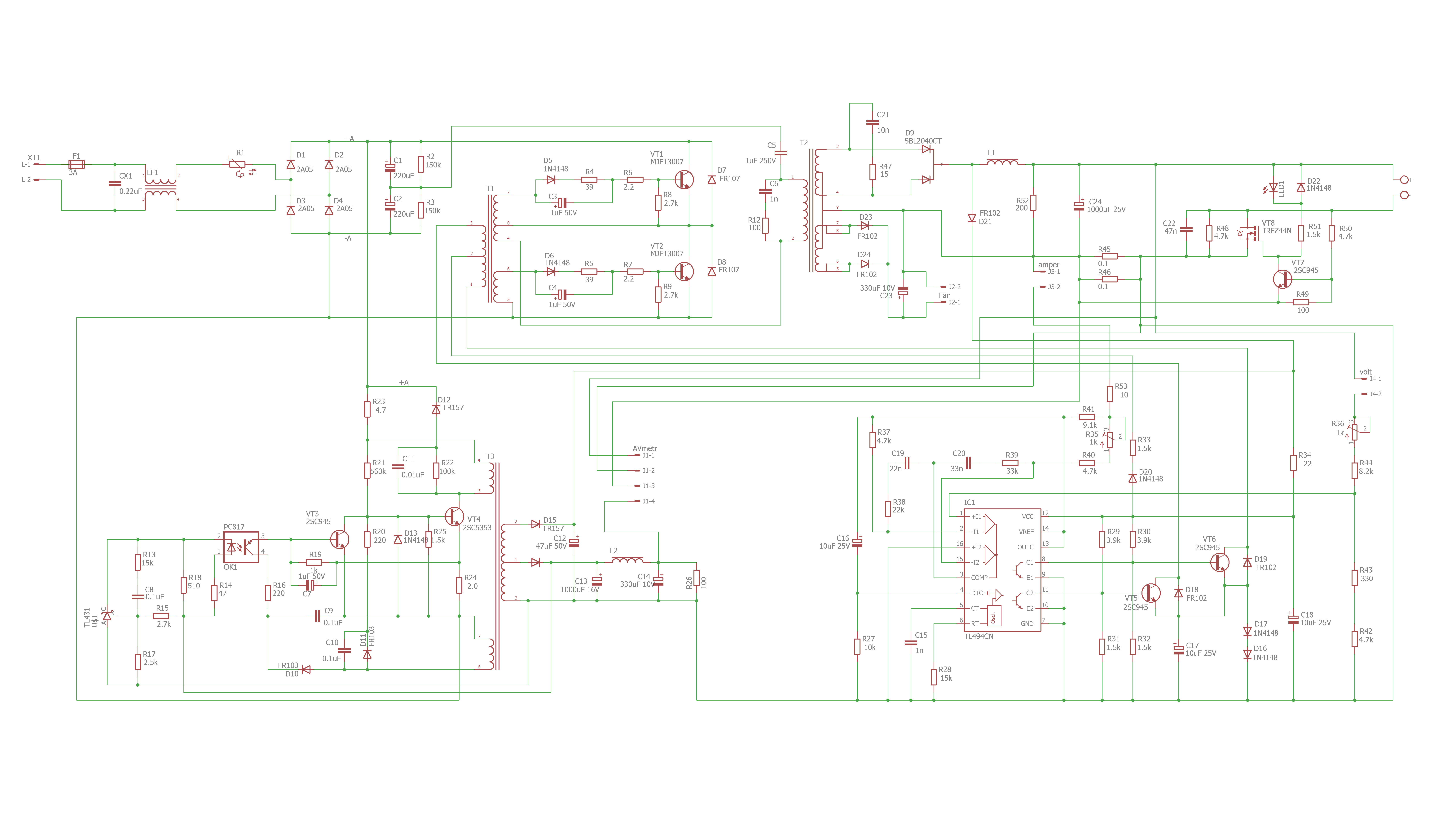
1. Собрал ЗУ по схеме новодел, "вариант Е" Старичка, правда немного изменил схему, добавив дежурку, защиту от к.з и переполюсовки на полевом транзисторе и самодельный вольтамперметр (источник
http://radio.aliot.com.ua/?p=499). Зарядное устройство запустилось, наблюдался небольшой писк при ограничении тока. Но напрягали плавающие показания на вольтамперметре. Связался с автором, он выслал на электронку исходник на Ассемблере. После долгого курения переделал прошивку на СИ, с алгоритмом усреднения. Плавание показаний уменьшилось, но победить до конца не получилось. Где-то полгода зарядно исправно работало, заряжал аккумулятор 60А/ч, прпавда током 3-3,5 А. Больше не устанавливал. В один прекрасный момент после прихода в гараж, наблюдаю картину. Дежурка работает, а силовая часть молчит. После осмотра наблюдаю, что горячая часть вышла не сразу из строя, а в результате нагрева. Так как поплавился термоклей, который был на радиаторе силовых ключей и прогорел резистор и плата под ним, в базовой цепи силовых транзисторов.
2. Зарядное было восстановлено, но задумался из-за чего все-таки вышло из строя, чтобы в других переделанных блоках питания этих проблем избежать.
3. Понравилось видео Александра Чернобривко, по поводу переделывания блоков питания АТХ, но он как-то не особо хочет общаться, а больше направление на продажу. Ну каждому свое. А так переделка зачетная.
4. Потом случайно попал на видео Алексея Шевченко, о переделке, понравилась плата управления. Но для начала хотелось бы довести до ума силовую часть. На радиокоте (новодел) тоже напрягал своими вопросами, но там тема заглохла.
5. Есть проект в Eagle, правда исходный вариант переделанного блока питания немножко изменил, пытаясь улучшить плату. Могу конвертнуть в картинку, если не трудно посмотреть, может подскажете что полезное.
6. Перелопатил уйму информации в интернете по переделке, есть несколько интересных вариантов, хочется от них взять самое полезное и скомпоновать блок питания.
7. Есть пару доноров на 7500 и на LPG899 (WT7514). Хочу их переделать под регулируемые.
ЗЫ: К чему этот длинный пост. Отметил для себя несколько интересных реализаций переделки блоков питания АТХ. Вот привожу их названия
ЗУ+БП на ATMega32 + ЦАП + АЦП + комповый БП (Алексей Шевченко)\
Переделка блока питания ATX (Александр Чорнобривко)\
Блок питания на базе ATX (Alex Braun)\
Лабораторный блок питания из АТХ с защитами на новой плате (Beliy1008)\
Регулируемый Иип На Базе Атх С Цифровым Модулем\
БП АТХ + Atmega8 + LCD1602 + энкодер\
Лабораторный блок питания из БП АТ (drive2.ru)\
Импульсный БП ПК на контроллере LPG899\
Импульсная зарядка для автоаккумуляторов (новодел)\
Зарядное из ATX (схема slon)\
Но во всех этих схемах используется немного разная обвязка TL494 для реализация регулирования напряжения и тока. Для себя отметил довольно интересные схемотехнические решения:
1. Защита от превышения мощности со среднего вывода ТГР на 4 пин ШИМ
2. Защита по температуре силовых ключей и силовых диодов.
3. Регулировка оборотов вентилятора в зависимости от температуры.
4. Регулировка напряжения и тока.
5. Защита от к.з. и переполюсовки. (актуально для ЗУ)
6. Индикация напряжения и тока.
7. В будущем возможно управление не резисторами, а через микроконтроллер (энкодер).
В этих реализациях присутствуют данные схемотехнические решение, но не все вместе.
Но задал вопрос в этой теме, так как пока интересна правильная переделка силовой части, а плюшки уже потом.
Уххх!!

Вроде все что хотел сказать, написал. Буду благодарен за разумную критику и помощь, без троллинга. Как часто поступают на радиокоте.