Ока в Новосибирске

Клуб Окаводов Новосибирска
Текущее время: 28 дек 2025, 09:17

Часовой пояс: UTC + 7 часов




Начать новую тему Ответить на тему  [ Сообщений: 11881 ]  На страницу Пред.  1 ... 348, 349, 350, 351, 352, 353, 354 ... 595  След.

Актуальная статистика (не забывайте изменять статус!)
Собрал и буду собирать еще (соседу, свату, брату) 24%  24%  [ 57 ]
Собрал одно ЗУ 21%  21%  [ 49 ]
Уже собираю 28%  28%  [ 67 ]
Интересуюсь, размышляю - собирать или нет. Наверное буду. 26%  26%  [ 63 ]
Не буду собирать это устройство. 1%  1%  [ 3 ]
Всего голосов : 239
Автор Сообщение
СообщениеДобавлено: 29 апр 2017, 13:10 
Не в сети
Участник Клуба ЗУ-ОКА275

Зарегистрирован: 21 ноя 2016, 04:26
Сообщения: 32
Откуда: Киеа
Авто: VW
Имя: Александр
Это вам спасибо Алексей за ваши старания а с этими глюками можно жить устройство то не простое все не отследиш. А так было бы не плохо добавить при каждом нажатии на кнопку меню был звуковой сигнал.


Вернуться к началу
 Профиль  
 
СообщениеДобавлено: 29 апр 2017, 13:33 
Не в сети
Site Admin
Аватара пользователя

Зарегистрирован: 10 апр 2007, 22:36
Сообщения: 11306
Откуда: Новосибирск, Дзержинский
Авто: ВАЗ-21043
Имя: Алексей
saha74 писал(а):
А так было бы не плохо добавить при каждом нажатии на кнопку меню был звуковой сигнал.

В смысле, что вы имеете ввиду? Бузер и так пикает на каждое нажатие и даже на поворот энкодера, за редким исключением (если где-то такого не происходит - пишите).

_________________

Поблагодарить автора:
Контакты:
Телеграмм: alexSh154
Вконтакте
Одноквассники
Instagram


Вернуться к началу
 Профиль  
 
СообщениеДобавлено: 29 апр 2017, 23:33 
Не в сети
Участник Клуба ЗУ-ОКА275

Зарегистрирован: 31 мар 2013, 17:10
Сообщения: 155
Откуда: Минск
Авто: Ситроен С4 Гранд Пик
Имя: Дмитрий
На плате что выкладывал на 350 стр.косяк в разводке индикатора,это Пашина одна из первых плат,на ней он не правильно разьвёл,много деталей не хватает,убрать её пока,когда отрихтуется повесить обратно.


Вернуться к началу
 Профиль  
 
СообщениеДобавлено: 30 апр 2017, 00:33 
Не в сети
Site Admin
Аватара пользователя

Зарегистрирован: 10 апр 2007, 22:36
Сообщения: 11306
Откуда: Новосибирск, Дзержинский
Авто: ВАЗ-21043
Имя: Алексей
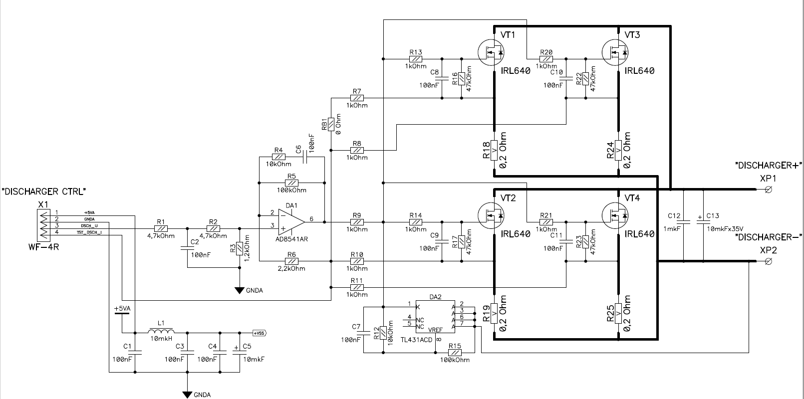
Подзабылось как-то, но сегодня мне напомнили про схему разрядника от SergeyVB. Особенно обратил внимание на оригинальное использование TL431 в качестве ограничителя максимального тока. Сергей, Вы здесь? Не могли бы пояснить применение именно такого метода ограничения максимального разрядного тока? Эта схема ограничивает его посредством включения TL431 в работу и дальнейшего ограничения роста напряжения на затворах? Реальный ток не учитывается при этом, или я что-то пропустил?


Вложения:
img-2017-04-30-00-27-54.png
img-2017-04-30-00-27-54.png [ 91.66 КБ | Просмотров: 16504 ]

_________________

Поблагодарить автора:
Контакты:
Телеграмм: alexSh154
Вконтакте
Одноквассники
Instagram
Вернуться к началу
 Профиль  
 
СообщениеДобавлено: 30 апр 2017, 02:01 
Не в сети
Заслуженный участник Клуба ЗУ-ОКА275

Зарегистрирован: 26 дек 2013, 22:29
Сообщения: 144
Откуда: Санкт-Петербург
Имя: Сергей
Здравствуйте, Алексей.
Вы правы, ограничение по управляющему напряжению. Идея такая: не допустить увеличения тока при несанкционированном напряжении, задающем этот ток. А за реальный ток как раз и отвечает отрицательная обратная связь от токовых резисторов на инвертирующий вход ОУ DA1.
Из описания:
Для ограничения тока разрядки применен аналог стабилитрона на прецизионном регулируемом параллельном стабилизаторе DA2. Напряжение срабатывания задается делителем R12, R15. Конденсатор C7 обеспечивает устойчивую работу петли регулирования, выступая в роли цепочки частотно-зависимой отрицательной обратной связи. С приведенными на схеме номиналами R12, R15 ограничение наступает при токе разрядки 10,2 А.


Вернуться к началу
 Профиль  
 
СообщениеДобавлено: 30 апр 2017, 10:39 
Не в сети
Site Admin
Аватара пользователя

Зарегистрирован: 10 апр 2007, 22:36
Сообщения: 11306
Откуда: Новосибирск, Дзержинский
Авто: ВАЗ-21043
Имя: Алексей
SergeyVB писал(а):
С приведенными на схеме номиналами R12, R15 ограничение наступает при токе разрядки 10,2 А.

Здравствуйте, Сергей! Спасибо за ответ!
То есть с приведёнными номиналами, даже если с ЦАП полетит 5 Вольт, TL431 ограничит напряжение на затворах на заранее калиброванном уровне, при котором создаётся определенный процент открытия транзисторов, при котором в свою очередь создаётся ток на уровне 10.2 А.

Возникает ситуация. Например, мы через ЦАП задали ток разряда, равный 10 Амперам (для 10Ач АКБ). В процессе разряда, напряжение на АКБ будет уменьшаться, что будет приводить к снижению разрядного тока. ОУ, через цепь отрицательной обратной связи, будет пытаться выправить ситуацию путем увеличения напряжения на затворах, но где-то очень скоро вступит в работу TL431 и не даст ему этой возможности. Я правильно понимаю минусы данного схемного решения, или я что-то не учитываю? (тоже может быть, я простой человек) Мне просто интересно применение TL431 в столь неожиданном месте. Если хотите, то я нахожу это оригинальным. Схема ограничения максимального тока, собранной в моём варианте на второй половинке ОУ, лишена этого недостатка, но Вы применили свой вариант. Вот и интересно мне - почему. Исключительно в целях повышения образованности! Переубеждать или спорить о чем-то не буду (обещаю) :)

_________________

Поблагодарить автора:
Контакты:
Телеграмм: alexSh154
Вконтакте
Одноквассники
Instagram


Вернуться к началу
 Профиль  
 
СообщениеДобавлено: 30 апр 2017, 13:42 
Не в сети
Заслуженный участник Клуба ЗУ-ОКА275

Зарегистрирован: 26 дек 2013, 22:29
Сообщения: 144
Откуда: Санкт-Петербург
Имя: Сергей
Здравствуйте, Алексей!
Схема разрядника представляет из себя генератор постоянного тока. Величина тока определяется падением напряжения на образцовом резисторе в цепи истока силового транзистора и не зависит от напряжения на нагрузке. Т. е. при неизменном напряжении на неинвертирующем входе ОУ ток через нагрузку меняться не будет (конечно, если MOSFET не вышел из области безопасной работы). Поэтому такая схема защищает по току сама себя.
А вот подать на вход напряжение большее, чем определяющее максимальный ток никто не помешает (особенно, если питать ОУ повышенным напряжением и применить MOSFET-ы с управление выше логического уровня). Для этой цели и применена защита от превышения входного напряжения.
Подобную схему на TL431 я применил и в блоке управления для формирования сигнала PowerControl (вместо Д814А).


Вернуться к началу
 Профиль  
 
СообщениеДобавлено: 30 апр 2017, 16:52 
Не в сети
Участник Клуба ЗУ-ОКА275

Зарегистрирован: 20 май 2015, 11:53
Сообщения: 40
Откуда: Суходол Самарская обл
Авто: ВАЗ2170
Имя: Александр
Подскажите пожалуйста !!! Кто нибудь сталкивался с данной проблемой. Прошивка контроллера вентиляции


Вложения:
Безымянный2.png
Безымянный2.png [ 64.62 КБ | Просмотров: 16496 ]
Безымянный1.png
Безымянный1.png [ 83.23 КБ | Просмотров: 16496 ]
Безымянный.png
Безымянный.png [ 240.15 КБ | Просмотров: 16498 ]
Вернуться к началу
 Профиль  
 
СообщениеДобавлено: 30 апр 2017, 21:35 
Не в сети
Уже тут был(а)

Зарегистрирован: 09 фев 2015, 00:59
Сообщения: 21
Имя: Дмитрий
metasp писал(а):
Подскажите пожалуйста !!! Кто нибудь сталкивался с данной проблемой. Прошивка контроллера вентиляции

Шьете в панельке или запаянную? Хотя по сути разницы нету, проверяйте контакт, прозвоните от ножки до программатора.
Шил таким микруху биоса, орет такую ошибку когда неправильный тип микросхемы выбран. Может быть попробовать Atmega8 без индекса А. Там есть ещё самотест, проверка всех напряжений.

з.ы. Нет, тест ID проходит, значит тип верный, дело не в этом


Вернуться к началу
 Профиль  
 
СообщениеДобавлено: 01 май 2017, 16:11 
Не в сети
Заслуженный участник Клуба ЗУ-ОКА275

Зарегистрирован: 06 ноя 2016, 10:55
Сообщения: 94
Откуда: краснотурьинск
Авто: ваз2107
Имя: вячеслав
Всех форумчан с праздником труда и мая! Счастья, здоровья, удачи и больших творческих успехов!


Вернуться к началу
 Профиль  
 
СообщениеДобавлено: 01 май 2017, 16:55 
Не в сети
Site Admin
Аватара пользователя

Зарегистрирован: 10 апр 2007, 22:36
Сообщения: 11306
Откуда: Новосибирск, Дзержинский
Авто: ВАЗ-21043
Имя: Алексей
Мир! труд! МЯУ!

_________________

Поблагодарить автора:
Контакты:
Телеграмм: alexSh154
Вконтакте
Одноквассники
Instagram


Вернуться к началу
 Профиль  
 
СообщениеДобавлено: 01 май 2017, 19:46 
Не в сети
Участник Клуба ЗУ-ОКА275

Зарегистрирован: 20 май 2015, 11:53
Сообщения: 40
Откуда: Суходол Самарская обл
Авто: ВАЗ2170
Имя: Александр
Тепло на душе, и ликует страна.
С Праздником Мира, Весны и Труда!
Пусть будет удача, пусть будет везение,
Успех не покинет вас и вдохновение!
Работа пусть кажется делом любимым,
В семье будет всё так спокойно и мирно.
Пусть хватит здоровья на долгие годы,
Пусть мимо проходят любые невзгоды.
Улыбок, добра и тепла вам сейчас!
Ведь 1 Мая! Так с праздником вас!


Вернуться к началу
 Профиль  
 
СообщениеДобавлено: 01 май 2017, 19:49 
Не в сети
Участник Клуба ЗУ-ОКА275

Зарегистрирован: 20 май 2015, 11:53
Сообщения: 40
Откуда: Суходол Самарская обл
Авто: ВАЗ2170
Имя: Александр
Атмега прошилась с 5-того раза вся пайка была просмотрена юсб микроскопом всё пропаяно!!! Не понятно что было!!!


Вернуться к началу
 Профиль  
 
СообщениеДобавлено: 01 май 2017, 19:50 
Не в сети
Site Admin
Аватара пользователя

Зарегистрирован: 10 апр 2007, 22:36
Сообщения: 11306
Откуда: Новосибирск, Дзержинский
Авто: ВАЗ-21043
Имя: Алексей
metasp, двойной праздник! :)

_________________

Поблагодарить автора:
Контакты:
Телеграмм: alexSh154
Вконтакте
Одноквассники
Instagram


Вернуться к началу
 Профиль  
 
СообщениеДобавлено: 01 май 2017, 23:39 
Не в сети
Участник Клуба ЗУ-ОКА275

Зарегистрирован: 20 май 2015, 11:53
Сообщения: 40
Откуда: Суходол Самарская обл
Авто: ВАЗ2170
Имя: Александр
АГА!!! :Yahoo!: :Yahoo!: :Yahoo!: :Yahoo!:


Вернуться к началу
 Профиль  
 
СообщениеДобавлено: 03 май 2017, 02:51 
Не в сети
Участник Клуба ЗУ-ОКА275

Зарегистрирован: 21 ноя 2016, 04:26
Сообщения: 32
Откуда: Киеа
Авто: VW
Имя: Александр
Проверил у себя на счёт звукового подтверждения при нажатии на кнопку меню и энкондера, действительно звук есть но очень тихий. Может у меня такой бузер хотя при переполюсовке орёт громко,или всё таки сделать чуть больше импульс.


Вернуться к началу
 Профиль  
 
СообщениеДобавлено: 03 май 2017, 09:41 
Не в сети
Site Admin
Аватара пользователя

Зарегистрирован: 10 апр 2007, 22:36
Сообщения: 11306
Откуда: Новосибирск, Дзержинский
Авто: ВАЗ-21043
Имя: Алексей
Наверное бузер такой. У меня щёлкает как надо, в пору делать импульс меньше...

_________________

Поблагодарить автора:
Контакты:
Телеграмм: alexSh154
Вконтакте
Одноквассники
Instagram


Вернуться к началу
 Профиль  
 
СообщениеДобавлено: 03 май 2017, 13:33 
Не в сети
Новичок
Аватара пользователя

Зарегистрирован: 08 авг 2016, 18:21
Сообщения: 5
Откуда: г.Снежинск
Авто: Рено Логан
Имя: Юрий
Алексей! В прошивке 1.07.006.2, имена прошивок попутаны местами.
В в 1.07.006_RU_ARdisable лежит 1.07.006_RU_default и наоборот, также и в
EN версии.

_________________
С уважением Юрий.


Вернуться к началу
 Профиль  
 
СообщениеДобавлено: 03 май 2017, 14:20 
Не в сети
Site Admin
Аватара пользователя

Зарегистрирован: 10 апр 2007, 22:36
Сообщения: 11306
Откуда: Новосибирск, Дзержинский
Авто: ВАЗ-21043
Имя: Алексей
Электрик174 писал(а):
Алексей! В прошивке 1.07.006.2, имена прошивок попутаны местами.
В в 1.07.006_RU_ARdisable лежит 1.07.006_RU_default и наоборот, также и в
EN версии.

Спасибо, Юрий, поправил!
Писал командный файл, что бы автоматизировать нудный процесс: чтобы сам прошивки переименовывал, упаковывал, вклеивал readme в общую историю и добавлял в каждый архив... и кое что перепутал.

_________________

Поблагодарить автора:
Контакты:
Телеграмм: alexSh154
Вконтакте
Одноквассники
Instagram


Вернуться к началу
 Профиль  
 
СообщениеДобавлено: 05 май 2017, 21:44 
Не в сети
Участник Клуба ЗУ-ОКА275

Зарегистрирован: 07 апр 2017, 21:48
Сообщения: 33
Откуда: Киев
Имя: Игорь
Здравствуйте, Алексей.
Подскажите, пожалуйста, по разряднику....Могу ли я нарастив кол-во каскадов и применив вместо D1 цепочку из 3-х последовательно соединенных 1n4148 достичь тока разрядника в 25А?
В программе есть ограничение на разрядный ток?


Собирал ли кто-нибудь ЗУ с БП по трансформаторной (50 Гц) схеме?
Решил собрать очередное по схеме TL494+IR2111 (питание 25В\20А после транса (50 Гц) и моста), без блока управления все регулируется, а при калибровке тока не могу поднять ток выше 4,3А.....
Дело не в БУ, т.к. снял его с работающего ЗУ.

Пробовал TL494+IR2184 - те же .....


Вложения:
Плата разрядника АКБ-vpvideo ver3_GIF.gif
Плата разрядника АКБ-vpvideo ver3_GIF.gif [ 83.31 КБ | Просмотров: 15788 ]
Вернуться к началу
 Профиль  
 
Показать сообщения за:  Поле сортировки  
Начать новую тему Ответить на тему  [ Сообщений: 11881 ]  На страницу Пред.  1 ... 348, 349, 350, 351, 352, 353, 354 ... 595  След.

Часовой пояс: UTC + 7 часов


Кто сейчас на конференции

Сейчас этот форум просматривают: нет зарегистрированных пользователей и гости: 2


Вы не можете начинать темы
Вы не можете отвечать на сообщения
Вы не можете редактировать свои сообщения
Вы не можете удалять свои сообщения
Вы не можете добавлять вложения

Найти:
Перейти:  
cron
Powered by phpBB® Forum Software © phpBB Group
Русская поддержка phpBB