Ока в Новосибирске

Клуб Окаводов Новосибирска
Текущее время: 25 май 2026, 12:24

Часовой пояс: UTC + 7 часов




Начать новую тему Ответить на тему  [ Сообщений: 33 ]  На страницу Пред.  1, 2
Автор Сообщение
 Заголовок сообщения: Re: Про инверторы
СообщениеДобавлено: 11 фев 2020, 02:24 
Не в сети
Уже был(а), и не раз, и не два

Зарегистрирован: 16 фев 2019, 22:15
Сообщения: 112
Откуда: Мариуполь
Авто: kia
Имя: Олег
Вот собирал вот такой инвертор 24-220-3000вт. Каскадный.Работает довольно не плохо-(но дорого).Нет времени каркас доделать.


Вложения:
4.jpg
4.jpg [ 478.66 КБ | Просмотров: 13129 ]
3.jpg
3.jpg [ 432.94 КБ | Просмотров: 13129 ]
2.jpg
2.jpg [ 467.01 КБ | Просмотров: 13129 ]
1.jpg
1.jpg [ 422.75 КБ | Просмотров: 13129 ]
Вернуться к началу
 Профиль  
 
 Заголовок сообщения: Re: Про инверторы
СообщениеДобавлено: 11 фев 2020, 02:39 
Не в сети
Уже был(а), и не раз, и не два

Зарегистрирован: 16 фев 2019, 22:15
Сообщения: 112
Откуда: Мариуполь
Авто: kia
Имя: Олег
Недавно не-было света почти двое суток.Вот показания счетчиков инвертора.


Вложения:
viber image.jpg
viber image.jpg [ 338.02 КБ | Просмотров: 13128 ]
Вернуться к началу
 Профиль  
 
 Заголовок сообщения: Re: Про инверторы
СообщениеДобавлено: 11 фев 2020, 02:48 
Не в сети
Site Admin
Аватара пользователя

Зарегистрирован: 10 апр 2007, 22:36
Сообщения: 11266
Откуда: Новосибирск, Дзержинский
Авто: ВАЗ-21043
Имя: Алексей
Это еще хорошо наверное, что готовите на газе. Не представляю как от этого инвертора питать классическую электроплитку, вернее ЧЕМ этот инвертор питать при нагрузке в 1800 ватт (1800/24в=75А это минимум, при КПД 100%) А так вполне себе решение! Смотрю на эти фото и дух захватывает!!!

_________________

Поблагодарить автора:
Контакты:
Телеграмм: alexSh154
Вконтакте
Одноквассники
Instagram


Вернуться к началу
 Профиль  
 
 Заголовок сообщения: Re: Про инверторы
СообщениеДобавлено: 11 фев 2020, 06:37 
Не в сети
Заслуженный участник Клуба ЗУ-ОКА275

Зарегистрирован: 14 мар 2014, 16:47
Сообщения: 596
Имя: Сергей
Алексей,мне довелось побывать в гостях,ну как в гостях,ремонтировал машинку стиральную,так вот,этот мужичек уже много лет занимается альтернативной энергией.Собирает сам,у него почти весь дом обвешан солнечными панелями.Завел меня в помещение,аккумуляторная называет эту комнату,моему удивлению не было предела.Аккумуляторы у него там разнокалиберные и что интересно,некоторые подключены даже в параллель.Аккумуляторы как он мне сказал покупает у приемщиков,у нас много таких стоит по трассам скупают б/у аккумуляторы.Покупает он у них по той же цене,прибором проверяет какие более менее,те и берет.Эти аккумуляторы у него работают еще по пять - шесть лет.На каждом аккумуляторе наклеена бумажка с годом запущенным в эксплуатацию.Инверторов у него на общую мощность 18 кило,но все DC-AC преобразования.Газа у него нет и отопление электрическое.На 80% работает от инверторов,это как он сказал,но насколько это правда - не знаю,врать не буду.Но оснований не доверять ему у меня не возникло,мужик пенсионер.Надо будет как то выбрать время и съездить к нему в гости с экскурсией.Далековато правда живет от нас 93 километра.Вот после всего увиденного и загорелся тоже этой бедой.Но как и на чем собраны инверторы я не видел.Видно визуально было два здоровенных радиатора высотой где то полтора метра и шириной пол метра.Поинтересовался у него по поводу радиаторов где он их декоммуизировал,сказал что снял где то со списанных УПРФ-ов. Ну а далее,поинтересоваться начинкой инверторов уже постеснялся,да и времени мало было.Вот такие вот дела.Меня что удивило,что у него все это аккуратно собрано,сплошняком две стены как шкафы сделаны,стены по четыре метра.Одна стена на половину по высоте сделана инверторы,с лицевой стороны одни приборы и индикация,автоматы.На другой стене сделаны стелажи и стоят аккумуляторы.Аккумуляторов ну дохрена,штук двадцать не менее,все большие.Я это к чему,для меня собрать и настроить это не проблема,проблема для меня это все упаковать красиво.На это у меня не хватает терпенья,а вот собирать и ковыряться могу сидеть сутками
OLEG-82 Красиво конечно же сделано у тебя Олег,видно что руки растут оттуда,откуда следует.А для меня корпус это целый геморой.Вроде все для изготовления есть,а все равно где нибудь косо получается.Вот поэтому и не люблю делать корпуса.
В качестве силовой коммутации использую вот такие вот бесконтактники,в свое время честно декоммунизированые с предприятия где когда то честно трудился.


Вложения:
DSC_0036.jpg
DSC_0036.jpg [ 107.39 КБ | Просмотров: 13122 ]
DSC_0035.jpg
DSC_0035.jpg [ 122.72 КБ | Просмотров: 13122 ]
DSC_0034.jpg
DSC_0034.jpg [ 119.13 КБ | Просмотров: 13122 ]
Вернуться к началу
 Профиль  
 
 Заголовок сообщения: Re: Про инверторы
СообщениеДобавлено: 11 фев 2020, 11:47 
Не в сети
Уже тут был(а)

Зарегистрирован: 13 фев 2013, 14:47
Сообщения: 14
Авто: Нива Легенд 4х4
Имя: Farhad
OLEG-82 писал(а):
Автоматический Ввод Резервного питания на Atmega8

Здравствуйте OLEG-82 , прошу проверить архив после скачивания не открывает, прошу перезалить. Спасибо


Вернуться к началу
 Профиль  
 
 Заголовок сообщения: Re: Про инверторы
СообщениеДобавлено: 11 фев 2020, 12:16 
Не в сети
Site Admin
Аватара пользователя

Зарегистрирован: 10 апр 2007, 22:36
Сообщения: 11266
Откуда: Новосибирск, Дзержинский
Авто: ВАЗ-21043
Имя: Алексей
Farkhad писал(а):
OLEG-82 писал(а):
Автоматический Ввод Резервного питания на Atmega8

Здравствуйте OLEG-82 , прошу проверить архив после скачивания не открывает, прошу перезалить. Спасибо

Всё открывается. Обновите свой разархиватор.

OLEG-82 Олег, общий совет: чтобы у людей не было проблем с архивом, лучше создавать архивы в zip.

_________________

Поблагодарить автора:
Контакты:
Телеграмм: alexSh154
Вконтакте
Одноквассники
Instagram


Вернуться к началу
 Профиль  
 
 Заголовок сообщения: Re: Про инверторы
СообщениеДобавлено: 12 фев 2020, 12:29 
Не в сети
Уже был(а), и не раз, и не два

Зарегистрирован: 16 фев 2019, 22:15
Сообщения: 112
Откуда: Мариуполь
Авто: kia
Имя: Олег
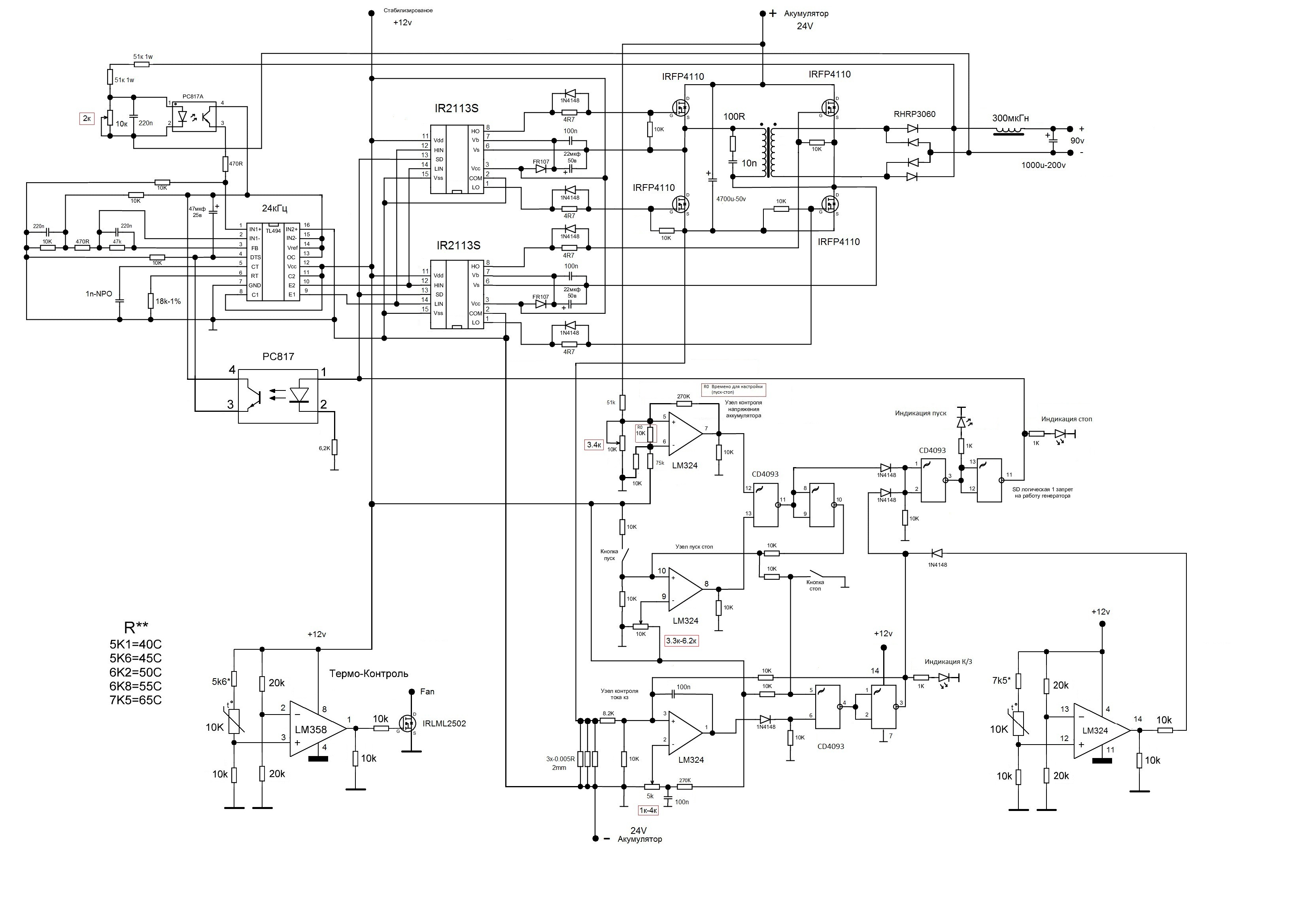
Схема DC-DC


Вложения:
DC-DC 1.jpg
DC-DC 1.jpg [ 663.47 КБ | Просмотров: 13083 ]
Вернуться к началу
 Профиль  
 
 Заголовок сообщения: Re: Про инверторы
СообщениеДобавлено: 13 фев 2020, 12:57 
Не в сети
Уже был(а), и не раз, и не два

Зарегистрирован: 16 фев 2019, 22:15
Сообщения: 112
Откуда: Мариуполь
Авто: kia
Имя: Олег
Платы для инвертора.(поблочный вариант)


Вложения:
DC-AC.zip [668.76 КБ]
Скачиваний: 562
Вернуться к началу
 Профиль  
 
 Заголовок сообщения: Re: Про инверторы
СообщениеДобавлено: 14 фев 2020, 00:38 
Не в сети
Уже был(а), и не раз, и не два

Зарегистрирован: 16 фев 2019, 22:15
Сообщения: 112
Откуда: Мариуполь
Авто: kia
Имя: Олег
Мой первый ВЧ инвертор работает не первый год проблем нет.Кому интересно прошу.


Вложения:
ВЧ инвертор.zip [961.34 КБ]
Скачиваний: 485
Вернуться к началу
 Профиль  
 
 Заголовок сообщения: Re: Про инверторы
СообщениеДобавлено: 17 фев 2020, 15:42 
Не в сети
Новичок

Зарегистрирован: 16 фев 2020, 18:14
Сообщения: 1
Имя: Александр
Здравсвуйте OLEG-82 по душе ваши работы , появилось большое желание позаниматься тоже .Скажите на трансформатор силовых блоков какой сердечник применяется с зазором или нет марки N87 или 3F3, P4 можно . Платы сами травили или заводского изготовления спасибо.


Вернуться к началу
 Профиль  
 
 Заголовок сообщения: Re: Про инверторы
СообщениеДобавлено: 17 фев 2020, 17:54 
Не в сети
Уже был(а), и не раз, и не два

Зарегистрирован: 16 фев 2019, 22:15
Сообщения: 112
Откуда: Мариуполь
Авто: kia
Имя: Олег
papirus2462 писал(а):
Здравсвуйте OLEG-82 по душе ваши работы , появилось большое желание позаниматься тоже .Скажите на трансформатор силовых блоков какой сердечник применяется с зазором или нет марки N87 или 3F3, P4 можно . Платы сами травили или заводского изготовления спасибо.

Платы заводского изготовления.Сердечник TP4A-ETD49/25/17 без зазора.


Вложения:
4.jpg
4.jpg [ 453.21 КБ | Просмотров: 12942 ]
3.jpg
3.jpg [ 445.07 КБ | Просмотров: 12942 ]
2.jpg
2.jpg [ 391.63 КБ | Просмотров: 12942 ]
1.jpg
1.jpg [ 295.37 КБ | Просмотров: 12942 ]
Вернуться к началу
 Профиль  
 
 Заголовок сообщения: Re: Про инверторы
СообщениеДобавлено: 14 май 2020, 22:25 
Не в сети
Уже был(а), и не раз, и не два

Зарегистрирован: 16 фев 2019, 22:15
Сообщения: 112
Откуда: Мариуполь
Авто: kia
Имя: Олег
Жду крышку.заказал на заводе.И всё готово можно вешать на стену.Видео выложу


Вложения:
imgonline-com-ua-Compressed-y6QiizGlSpiI3d9.jpg
imgonline-com-ua-Compressed-y6QiizGlSpiI3d9.jpg [ 756.04 КБ | Просмотров: 12121 ]
imgonline-com-ua-Compressed-A9ucGy4MM8jZBOxf.jpg
imgonline-com-ua-Compressed-A9ucGy4MM8jZBOxf.jpg [ 726.13 КБ | Просмотров: 12121 ]
imgonline-com-ua-Compressed-9d9f0hy39Q.jpg
imgonline-com-ua-Compressed-9d9f0hy39Q.jpg [ 889.54 КБ | Просмотров: 12121 ]
Вернуться к началу
 Профиль  
 
 Заголовок сообщения: Re: Про инверторы
СообщениеДобавлено: 30 май 2020, 20:55 
Не в сети
Уже был(а), и не раз, и не два

Зарегистрирован: 16 фев 2019, 22:15
Сообщения: 112
Откуда: Мариуполь
Авто: kia
Имя: Олег
Инвертор наконец то доделал.
https://youtu.be/IK044grPUzk


Вернуться к началу
 Профиль  
 
Показать сообщения за:  Поле сортировки  
Начать новую тему Ответить на тему  [ Сообщений: 33 ]  На страницу Пред.  1, 2

Часовой пояс: UTC + 7 часов


Кто сейчас на конференции

Сейчас этот форум просматривают: нет зарегистрированных пользователей и гости: 2


Вы не можете начинать темы
Вы не можете отвечать на сообщения
Вы не можете редактировать свои сообщения
Вы не можете удалять свои сообщения
Вы не можете добавлять вложения

Найти:
Перейти:  
Powered by phpBB® Forum Software © phpBB Group
Русская поддержка phpBB