Ока в Новосибирске

Клуб Окаводов Новосибирска
Текущее время: 17 апр 2026, 11:32

Часовой пояс: UTC + 7 часов




Начать новую тему Ответить на тему  [ Сообщений: 11899 ]  На страницу Пред.  1 ... 559, 560, 561, 562, 563, 564, 565 ... 595  След.

Актуальная статистика (не забывайте изменять статус!)
Собрал и буду собирать еще (соседу, свату, брату) 24%  24%  [ 57 ]
Собрал одно ЗУ 21%  21%  [ 50 ]
Уже собираю 28%  28%  [ 66 ]
Интересуюсь, размышляю - собирать или нет. Наверное буду. 26%  26%  [ 63 ]
Не буду собирать это устройство. 1%  1%  [ 3 ]
Всего голосов : 239
Автор Сообщение
СообщениеДобавлено: 03 ноя 2021, 00:13 
Не в сети
Уже тут был(а)

Зарегистрирован: 23 фев 2021, 01:48
Сообщения: 24
Имя: Владимир
kvv2 писал(а):
Текст свернут
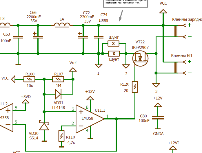
Вложение:
2.png
2.png [ 35.46 КБ | Просмотров: 6574 ]
Какое назначение транзистора VT22? Защита от переполюсовки? Он постоянно открыт во всех режимах (независимо от того подключаем мы выход БП кнопкой энкодера или нет). Закрывается только при переполюсовке.
pereborka писал(а):
kvv2
Всё верно. Защита от переполюсовки.
Было бы правильнее использовать его в качестве ключа для подключения/отключения выхода ЗУ при запуске/останове заряда (при нажатии кнопки энкодера), так называемый безыскровой режим при подключении проводов к АКБ, как сделано во многих заводских устройствах. А то иначе при подключении крокодилов к АКБ довольно хорошо искрит.


Вернуться к началу
 Профиль  
 
СообщениеДобавлено: 03 ноя 2021, 00:41 
Не в сети
Заслуженный участник Клуба ЗУ-ОКА275

Зарегистрирован: 06 апр 2017, 23:31
Сообщения: 255
Откуда: г. Москва
Авто: HONDA JAZZ
Имя: Дмитрий
kvv2
Искрение при подключении крокодилов - это следствие заряда выходной ёмкости ЗУ. На это можно не обращать внимание. Никто не мешает изменить схемотехнику ЗУ под себя. Этим почти никто не занимается на форуме и не предлагает свои доработки. Разработайте свою схему или доработку к существующей версии и поделитесь на форуме. Я думаю многим будет интересно.
Зато сейчас на VT22 имеем защиту от переполюсовки, которой нет в заводских ЗУ (я не встречал, кроме примитивных предохранитель + диод). Это очень полезная функция.


Вернуться к началу
 Профиль  
 
СообщениеДобавлено: 03 ноя 2021, 01:27 
Не в сети
Уже тут был(а)

Зарегистрирован: 23 фев 2021, 01:48
Сообщения: 24
Имя: Владимир
pereborka писал(а):
kvv2
Искрение при подключении крокодилов - это следствие заряда выходной ёмкости ЗУ.
Это я и имел ввиду


Вернуться к началу
 Профиль  
 
СообщениеДобавлено: 03 ноя 2021, 23:23 
Не в сети
Участник Клуба ЗУ-ОКА275

Зарегистрирован: 23 янв 2018, 13:06
Сообщения: 125
Откуда: новокузнецк
Авто: subaru xv
Имя: Александр
Валерий, были не запаяны перемычки s1. s3. s4, а 11 и 12 запаяны согласно рекомендации при не подключенном ХР1. на ТЛке:
1-0В
2-5В
3-100мВ
4-4В
при включении калибровка амперметра на 4 ноге появляется 0В, теперь показывает дисплей "нет ответа БП" перемычка S2 разомкнута, GX тоже разомкнута(кстати,что за перемычка?я о ней ни где инфы не встречал).
Теперь при включении устройства, на выходе сразу начинает появляться напряжение с мВольт и постепенно доходит до 3,62В примерно за минуту- полторы. Валерий сильно прошу не пинать, я в электронике не силен, могу только что-нибудь собрать, спаять ну и прогу залить в МК., поэтому без вашей с Алексеем помощи мне не разобраться. Прошу за ранее прощение за вопросы тупые. :-|
В наличии приборов всяких хватает, какие нужно провести замеры не проблема.


Вернуться к началу
 Профиль  
 
СообщениеДобавлено: 03 ноя 2021, 23:49 
Не в сети
Заслуженный участник Клуба ЗУ-ОКА275

Зарегистрирован: 19 июл 2017, 00:16
Сообщения: 1022
Имя: Валерий
Про перемычку и разъем GX целая папка в архиве. Что на 3 ноге TL494 при включении калибровки амперметра?
В калибровку вольтметра заходит?


Вернуться к началу
 Профиль  
 
СообщениеДобавлено: 04 ноя 2021, 10:40 
Не в сети
Участник Клуба ЗУ-ОКА275

Зарегистрирован: 23 янв 2018, 13:06
Сообщения: 125
Откуда: новокузнецк
Авто: subaru xv
Имя: Александр
на 3 ноге 8 В, при калибровке амперметра напряжение падает до 0 и снова возвращается в исходное 8В. в калибровку вольтметра выходит, но напряжение сильно отличается от показываемого на дисплее и мультике . дисплей:30В, мультик 22,8В. С праздником всех, поехали на дачу отмечать, но мороз 15 градусов, не очень комфортно.


Вернуться к началу
 Профиль  
 
СообщениеДобавлено: 05 ноя 2021, 01:46 
Не в сети
Участник Клуба ЗУ-ОКА275
Аватара пользователя

Зарегистрирован: 02 июл 2016, 23:58
Сообщения: 138
Имя: Максим
Доброго времени суток, давно здесь не был. Вопрос к Алексею, не собираетесь делать выбор количества циклов разряд-заряд, уж очень не хватает :)


Вернуться к началу
 Профиль  
 
СообщениеДобавлено: 05 ноя 2021, 13:46 
Не в сети
Site Admin
Аватара пользователя

Зарегистрирован: 10 апр 2007, 22:36
Сообщения: 11263
Откуда: Новосибирск, Дзержинский
Авто: ВАЗ-21043
Имя: Алексей
Добрый день! Собираюсь, но по срокам ничего не могу сказать. Видимо пока самого лично не прижмёт такая необходимость.

_________________

Поблагодарить автора:
Контакты:
Телеграмм: alexSh154
Вконтакте
Одноквассники
Instagram


Вернуться к началу
 Профиль  
 
СообщениеДобавлено: 05 ноя 2021, 15:22 
Не в сети
Участник Клуба ЗУ-ОКА275
Аватара пользователя

Зарегистрирован: 02 июл 2016, 23:58
Сообщения: 138
Имя: Максим
oka275 писал(а):
Добрый день! Собираюсь, но по срокам ничего не могу сказать. Видимо пока самого лично не прижмёт такая необходимость.

Будем ждать :)


Вернуться к началу
 Профиль  
 
СообщениеДобавлено: 08 ноя 2021, 20:29 
Не в сети
Участник Клуба ЗУ-ОКА275

Зарегистрирован: 23 янв 2018, 13:06
Сообщения: 125
Откуда: новокузнецк
Авто: subaru xv
Имя: Александр
Валерий, подскажи пожалуйста, что, где проверить, что происходит при калибровке амперметра с U2? какие сигналы поступают на входы этого ОУ и откуда. При включении калибровки, на 3 ноге 8В, Калибровка нуля, далее тест ограничения, переход 4В потом 0 В и снова 8 В, далее нет ответа БП. Вольтметр откалибровался, но мах напряжение только 22В. При нулевом напряжении на 3ноге 4,4В,на 4- 726мВ, при 22 вольтах 3-3,9В, 4-4,7мВ :'(


Вернуться к началу
 Профиль  
 
СообщениеДобавлено: 08 ноя 2021, 22:28 
Не в сети
Заслуженный участник Клуба ЗУ-ОКА275

Зарегистрирован: 19 июл 2017, 00:16
Сообщения: 1022
Имя: Валерий
мухомор писал(а):
При включении калибровки, на 3 ноге 8В, Калибровка нуля, далее тест ограничения, переход 4В потом 0 В и снова 8 В, далее нет ответа БП.
А что на 4 ноге TL494 в это время.


Вернуться к началу
 Профиль  
 
СообщениеДобавлено: 09 ноя 2021, 18:55 
Не в сети
Участник Клуба ЗУ-ОКА275

Зарегистрирован: 23 янв 2018, 13:06
Сообщения: 125
Откуда: новокузнецк
Авто: subaru xv
Имя: Александр
Валерий, в этом режиме 0,725В -напряжение от 0 до 16В меняю энкодером, выше 16В падает до 7,5мВ. После 10 минет работы, силовые трнзисторы градусов 40-50 и похоже будут дальше греться


Вернуться к началу
 Профиль  
 
СообщениеДобавлено: 09 ноя 2021, 19:01 
Не в сети
Заслуженный участник Клуба ЗУ-ОКА275

Зарегистрирован: 19 июл 2017, 00:16
Сообщения: 1022
Имя: Валерий
Я ничего не понял. В режиме калибровки амперметра на 4 ноге какое напряжение, начиная от входа в калибровку до момента появления надписи "Нет ответа БП"?


Вернуться к началу
 Профиль  
 
СообщениеДобавлено: 09 ноя 2021, 20:13 
Не в сети
Участник Клуба ЗУ-ОКА275

Зарегистрирован: 23 янв 2018, 13:06
Сообщения: 125
Откуда: новокузнецк
Авто: subaru xv
Имя: Александр
В режиме калибровки амперметра: 4,15В; тест ограничения:17мВ далее 0 и минус проскакивает и снова 4,15В


Вернуться к началу
 Профиль  
 
СообщениеДобавлено: 09 ноя 2021, 21:43 
Не в сети
Заслуженный участник Клуба ЗУ-ОКА275

Зарегистрирован: 19 июл 2017, 00:16
Сообщения: 1022
Имя: Валерий
Если подключить вольтметр на выход силового источника, напряжение как то меняется (на выходе) в этот промежуток времени?


Вернуться к началу
 Профиль  
 
СообщениеДобавлено: 09 ноя 2021, 22:48 
Не в сети
Участник Клуба ЗУ-ОКА275

Зарегистрирован: 23 янв 2018, 13:06
Сообщения: 125
Откуда: новокузнецк
Авто: subaru xv
Имя: Александр
Валерий, при включении устройства,сразу на выходе 4 В,при калибровке амперметра на мультиметре напряжение уходит до мА и снова возвращается к 4В. очень сравнимо как 4 ноге


Вернуться к началу
 Профиль  
 
СообщениеДобавлено: 10 ноя 2021, 01:19 
Не в сети
Заслуженный участник Клуба ЗУ-ОКА275

Зарегистрирован: 19 июл 2017, 00:16
Сообщения: 1022
Имя: Валерий
При входе в калибровку амперметра, нагрузка подключена на выход зарядного?
Цитата:
Если подключить нагрузку, а потом попытаться войти в режим калибровки, то зарядное выдаст сообщение, «Нет ответа БП» (в режиме калибровки амперметра) или «Нет ограничения» (в режиме калибровки ограничения тока). Поэтому нужно дождаться пока эти тесты пройдут, только потом подключать нагрузку и калибровать!!!


Вернуться к началу
 Профиль  
 
СообщениеДобавлено: 10 ноя 2021, 15:28 
Не в сети
Участник Клуба ЗУ-ОКА275

Зарегистрирован: 23 янв 2018, 13:06
Сообщения: 125
Откуда: новокузнецк
Авто: subaru xv
Имя: Александр
Нет Валерий, нагрузку еще ни какую не подключал, ясно же сказано в ваших комментариях, остерегаюсь лишних телодвижений. *NO*


Вернуться к началу
 Профиль  
 
СообщениеДобавлено: 13 ноя 2021, 10:29 
Не в сети
Уже был(а), и не раз, и не два

Зарегистрирован: 15 апр 2017, 19:27
Сообщения: 56
Авто: ВАЗ=2106
Имя: Владимир
https://youtu.be/I2Eo5HiZoQg
Добрый день всем! Решил сделать на работе еще одно ЗУ так как оставался комплект плат не использован. Больше мне надо блок питания на 50В но и АБ можно будет заряжать тоже. Блок питания сделал напряжение выдает 50В, ТР перемотал. Столкнулся с проблемой при настройке ограничения тока. Сначала впаял датчик тока ASC712 20А при калибровке сильно прыгает ток и с мультиметром сильно большая разница. Сделал плату на LM358 датчик выпаял но результат тот-же. Сменил МСР3208 результата не дало. Прошу помощи, предыдущее ЗУ что делал работает без проблем пока ни разу не ломалось но с этим вышел облом. И подскажите можно сделать чтоб были показания 50В. Мне кажется что на форуме было что кто-то делал но не могу найти. СПАСИБО.


Вернуться к началу
 Профиль  
 
СообщениеДобавлено: 13 ноя 2021, 11:06 
Не в сети
Site Admin
Аватара пользователя

Зарегистрирован: 10 апр 2007, 22:36
Сообщения: 11263
Откуда: Новосибирск, Дзержинский
Авто: ВАЗ-21043
Имя: Алексей
Здравствуйте, Владимир!
Спасибо большое за видео! Лучше, как говорится, один раз увидеть..

По теме:
1. Напряжение в 50 вольт вполне реально путём простой перемотки силового трансформатора, разумеется, с заменой деталей выходного тракта БП на более высоковольтные (диодная сборка, электролитический конденсатор). Скорее всего придется пересчитать делители вольтметров. Если схема Nusen-хх, то там вроде как один вольтметр. Считать лучше с небольшим запасом, скажем, вольт до 60-ти. Ну и как-бы всё, вроде. Никаких отдельных шаманских бубнов или специальных "секретных" прошивок не существует.

2. В Вашем случае, судя по всему, возбудит компаратор ограничителя тока. Нужно для начала ступенчато уменьшать сопротивление резистора R6 до момента успокоения показаний, вплоть до нуля Ом. Если не помогает, то увеличить ёмкость C7 до 200 нан, но это уже будет какая-то аномалия.

Ждём результата! Удачи! *THANK_YOU*


Вложения:
Комментарий к файлу: Фрагмент схемы платы управления по версии NUSEN v1.5
img-2021-11-13-10-58-03.png
img-2021-11-13-10-58-03.png [ 9.75 КБ | Просмотров: 6619 ]

_________________

Поблагодарить автора:
Контакты:
Телеграмм: alexSh154
Вконтакте
Одноквассники
Instagram
Вернуться к началу
 Профиль  
 
Показать сообщения за:  Поле сортировки  
Начать новую тему Ответить на тему  [ Сообщений: 11899 ]  На страницу Пред.  1 ... 559, 560, 561, 562, 563, 564, 565 ... 595  След.

Часовой пояс: UTC + 7 часов


Кто сейчас на конференции

Сейчас этот форум просматривают: Majestic-12 [Bot] и гости: 1


Вы не можете начинать темы
Вы не можете отвечать на сообщения
Вы не можете редактировать свои сообщения
Вы не можете удалять свои сообщения
Вы не можете добавлять вложения

Найти:
Перейти:  
Powered by phpBB® Forum Software © phpBB Group
Русская поддержка phpBB