Ока в Новосибирске

Клуб Окаводов Новосибирска
Текущее время: 06 фев 2026, 05:18

Часовой пояс: UTC + 7 часов




Начать новую тему Ответить на тему  [ Сообщений: 11898 ]  На страницу Пред.  1 ... 523, 524, 525, 526, 527, 528, 529 ... 595  След.

Актуальная статистика (не забывайте изменять статус!)
Собрал и буду собирать еще (соседу, свату, брату) 24%  24%  [ 57 ]
Собрал одно ЗУ 21%  21%  [ 49 ]
Уже собираю 28%  28%  [ 67 ]
Интересуюсь, размышляю - собирать или нет. Наверное буду. 26%  26%  [ 63 ]
Не буду собирать это устройство. 1%  1%  [ 3 ]
Всего голосов : 239
Автор Сообщение
СообщениеДобавлено: 04 дек 2020, 02:56 
Не в сети
Заслуженный участник Клуба ЗУ-ОКА275

Зарегистрирован: 19 июл 2017, 00:16
Сообщения: 1022
Имя: Валерий
Ну в принципе не критично, можно на дисплее рассверлить (расточить круглым надфилем паз), там место есть, встанет (да и не плате тоже место есть). Подправил плату.


Вложения:
Зарядное ОКА275, плата управления 2.0_LCD1602_122x44mm.rar [911.49 КБ]
Скачиваний: 347
Вернуться к началу
 Профиль  
 
СообщениеДобавлено: 04 дек 2020, 05:13 
Не в сети
Уже был(а), и не раз, и не два

Зарегистрирован: 27 ноя 2020, 06:43
Сообщения: 62
Авто: passsat 5
Имя: Владимир
Niakrisse писал(а):
Заказал 5 плат под дисплей 122х44 мм NuSen 2.0. Кому нужна платка в Украине обращайтесь).

Написал в личку.


Вернуться к началу
 Профиль  
 
СообщениеДобавлено: 06 дек 2020, 21:19 
Не в сети
Уже тут был(а)

Зарегистрирован: 23 фев 2015, 00:25
Сообщения: 17
Откуда: Украина
Авто: KIA
Имя: Дмитрий
Добрый день. Вопрос по зарядному от NuSen v.2.
Судя по отсутствию намоточных данных, в документации, на трансформаторы я думаю что они покупные.
Не могли бы Вы дать ссылки где брали.
Спасибо.


Вернуться к началу
 Профиль  
 
СообщениеДобавлено: 06 дек 2020, 22:28 
Не в сети
Заслуженный участник Клуба ЗУ-ОКА275

Зарегистрирован: 19 июл 2017, 00:16
Сообщения: 1022
Имя: Валерий
В схеме используются трансформаторы из компьютерных блоков питания. Силовой можно использовать без перемотки. Нужно только обратить внимание, где у него находятся 12 вольтовые обмотки. В нашем случае нужно чтобы они находились внизу (если смотреть по печатной плате).

ТГР нужно использовать с маркировкой ATEEL 16T8P. Если такого нет, нужно брать тот, который есть и смотреть по донору, как он подключен и корректировать печатную плату под него.


Вернуться к началу
 Профиль  
 
СообщениеДобавлено: 07 дек 2020, 22:34 
Не в сети
Участник Клуба ЗУ-ОКА275

Зарегистрирован: 23 янв 2018, 13:06
Сообщения: 125
Откуда: новокузнецк
Авто: subaru xv
Имя: Александр
Алексей, по моему вопросу, отбой, тока не было в следствии перегорания предохранителя на мультике. проблема по прежнему осталась с шунтом, по этому изучив схему, возник вопрос: на силовом БП масса и выход (-) соединены, при установке резюков на плате коммутации более 3,6к , 2,5 вольт просаживается на массу и на 3 выводе ОУ становится 75мВ. Или я снова прогнал?


Вернуться к началу
 Профиль  
 
СообщениеДобавлено: 07 дек 2020, 23:30 
Не в сети
Заслуженный участник Клуба ЗУ-ОКА275

Зарегистрирован: 19 июл 2017, 00:16
Сообщения: 1022
Имя: Валерий
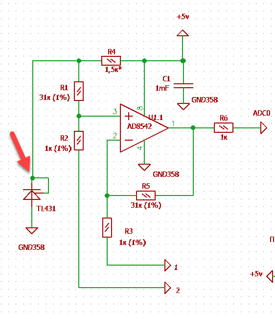
мухомор
А на катоде TL431 какое напряжение?
Текст свернут
Вложение:
2020-12-07_20-28-37.jpg
2020-12-07_20-28-37.jpg [ 101.88 КБ | Просмотров: 7568 ]


Вернуться к началу
 Профиль  
 
СообщениеДобавлено: 08 дек 2020, 08:11 
Не в сети
Участник Клуба ЗУ-ОКА275

Зарегистрирован: 23 янв 2018, 13:06
Сообщения: 125
Откуда: новокузнецк
Авто: subaru xv
Имя: Александр
Валер, как и полагается 2,5В , на R1 гасится(для тэста 33К) и становится 75мВ.


Вернуться к началу
 Профиль  
 
СообщениеДобавлено: 08 дек 2020, 14:08 
Не в сети
Site Admin
Аватара пользователя

Зарегистрирован: 10 апр 2007, 22:36
Сообщения: 11296
Откуда: Новосибирск, Дзержинский
Авто: ВАЗ-21043
Имя: Алексей
мухомор писал(а):
Алексей, по моему вопросу, отбой, тока не было в следствии перегорания предохранителя на мультике.

Ну вот, никто бы и в жисть не догадался. Бывают ситуации, где помочь невозможно - только сам человек может найти проблему. Как раз тот случай.

_________________

Поблагодарить автора:
Контакты:
Телеграмм: alexSh154
Вконтакте
Одноквассники
Instagram


Вернуться к началу
 Профиль  
 
СообщениеДобавлено: 08 дек 2020, 14:27 
Не в сети
Заслуженный участник Клуба ЗУ-ОКА275

Зарегистрирован: 19 июл 2017, 00:16
Сообщения: 1022
Имя: Валерий
мухомор
Про TL431 я спросил потому, что она в корпусе SOT23 и в этом исполнении существуют инверсные корпуса. То есть где анод и катод поменяны местами. В связи с этим, если вдруг случайно был установлен не тот корпус, то 2,5 вольта в этой точке не будет.

А что за вопрос про 75 мВ? На выходе ОУ должно быть 2,5 вольта (без нагрузки на выходе).

Вообще нужно сделать так. Взять этот самопальный шунт, взять мощный БП. Подключить этот шунт на выход этого БП. Подключить нагрузку и мерить напряжение на шунте. Изменяя ток, добиться напряжения на шунте 75 мВ. Данное значение тока и будет опорной точкой для расчета диф усилителя в схеме ОКА275.


Вернуться к началу
 Профиль  
 
СообщениеДобавлено: 08 дек 2020, 14:36 
Не в сети
Заслуженный участник Клуба ЗУ-ОКА275

Зарегистрирован: 19 июл 2017, 00:16
Сообщения: 1022
Имя: Валерий
И еще, как подключен этот шунт к печатной плате, можно фотку? А то гадаем тут.


Вернуться к началу
 Профиль  
 
СообщениеДобавлено: 08 дек 2020, 18:39 
Не в сети
Заслуженный участник Клуба ЗУ-ОКА275

Зарегистрирован: 06 ноя 2016, 10:55
Сообщения: 94
Откуда: краснотурьинск
Авто: ваз2107
Имя: вячеслав
Всем доброго времени суток! Подскажите пожалуйста какая на севодняшний момент актуальная обкатаная рускоязычная прошивка для авторской версии с датчиком тока? Просто прошился 1.08 все работает, только при изменении параметров заряда/разряда выскакивает сообщение подключите АКБ. А если ничего не менять все работает.


Вернуться к началу
 Профиль  
 
СообщениеДобавлено: 08 дек 2020, 19:39 
Не в сети
Site Admin
Аватара пользователя

Зарегистрирован: 10 апр 2007, 22:36
Сообщения: 11296
Откуда: Новосибирск, Дзержинский
Авто: ВАЗ-21043
Имя: Алексей
Приветствую!
Ну так последняя ver1.09_Beta5 самая самая. Только в последних прошивках очень активно тасовались данные в EEPROM, потому чуть ли не каждый переход к следующей прошивке требует полного сброса EEPROM и перекалибровки. Полный сброс средствами ЗУ не всегда приводит к полному стиранию EEPROM, откуда иногда возникали разные глюки. Потому с версии прошивки 1.09 Beta 2 была введена процедура побайтового стирания EEPROM и проблем больше быть не должно. Так что лейте крайнюю прошивку, сбрасывайте EEPROM, рекалибруйтесь и должно всё работать. Какие еще изменения произошли в прошивках, можно посмотреть в файле "История изменений.txt"

_________________

Поблагодарить автора:
Контакты:
Телеграмм: alexSh154
Вконтакте
Одноквассники
Instagram


Вернуться к началу
 Профиль  
 
СообщениеДобавлено: 08 дек 2020, 19:51 
Не в сети
Заслуженный участник Клуба ЗУ-ОКА275

Зарегистрирован: 06 ноя 2016, 10:55
Сообщения: 94
Откуда: краснотурьинск
Авто: ваз2107
Имя: вячеслав
Алексей! Спасибо за быстрый ответ!


Вернуться к началу
 Профиль  
 
СообщениеДобавлено: 08 дек 2020, 20:47 
Не в сети
Участник Клуба ЗУ-ОКА275

Зарегистрирован: 23 янв 2018, 13:06
Сообщения: 125
Откуда: новокузнецк
Авто: subaru xv
Имя: Александр
Вот фото, вопрос у меня один: минус (силовой) БП должен соединяться с массой ПУ? фотки не сжимаюся меньше 3Мб, как ссылку сделать?


Вернуться к началу
 Профиль  
 
СообщениеДобавлено: 08 дек 2020, 21:09 
Не в сети
Участник Клуба ЗУ-ОКА275

Зарегистрирован: 23 янв 2018, 13:06
Сообщения: 125
Откуда: новокузнецк
Авто: subaru xv
Имя: Александр
мухомор писал(а):
Вот фото, вопрос у меня один: минус (силовой) БП должен соединяться с массой ПУ? фотки не сжимаюся меньше 3Мб, как ссылку сделать?

Жизнь как рояль - кому музыка,а кому спирт


Вернуться к началу
 Профиль  
 
СообщениеДобавлено: 08 дек 2020, 21:11 
Не в сети
Заслуженный участник Клуба ЗУ-ОКА275

Зарегистрирован: 14 мар 2014, 16:47
Сообщения: 596
Имя: Сергей
Программ бесплатных тьма тьмущая в инете для редактирования изображений,или вас в гугле забанили


Вернуться к началу
 Профиль  
 
СообщениеДобавлено: 08 дек 2020, 21:12 
Не в сети
Заслуженный участник Клуба ЗУ-ОКА275

Зарегистрирован: 19 июл 2017, 00:16
Сообщения: 1022
Имя: Валерий
Сюда кинь.. https://postimages.org/


Вернуться к началу
 Профиль  
 
СообщениеДобавлено: 09 дек 2020, 08:41 
Не в сети
Участник Клуба ЗУ-ОКА275

Зарегистрирован: 23 янв 2018, 13:06
Сообщения: 125
Откуда: новокузнецк
Авто: subaru xv
Имя: Александр
https://i.postimg.cc/gkq3Zckd/20201208-182959.jpg
https://i.postimg.cc/8zZWZy60/20201208-183018.jpg
Валер, вот фотки, только здесь не косяков(я думаю)


Последний раз редактировалось мухомор 09 дек 2020, 13:27, всего редактировалось 1 раз.

Вернуться к началу
 Профиль  
 
СообщениеДобавлено: 09 дек 2020, 12:32 
Не в сети
Site Admin
Аватара пользователя

Зарегистрирован: 10 апр 2007, 22:36
Сообщения: 11296
Откуда: Новосибирск, Дзержинский
Авто: ВАЗ-21043
Имя: Алексей
мухомор писал(а):
фотки не сжимаюся меньше 3Мб, как ссылку сделать?

http://photo-resizer.ru сервис по уменьшению фоток. А вообще это можно делать даже в простом paint-e

_________________

Поблагодарить автора:
Контакты:
Телеграмм: alexSh154
Вконтакте
Одноквассники
Instagram


Вернуться к началу
 Профиль  
 
СообщениеДобавлено: 09 дек 2020, 16:09 
Не в сети
Заслуженный участник Клуба ЗУ-ОКА275

Зарегистрирован: 19 июл 2017, 00:16
Сообщения: 1022
Имя: Валерий
мухомор
На приведенных фото, вообще какая то не такая плата коммутации. Куда делись разъемы, где измерительное реле?

Изображение
Из этого следует, что на плате управления тоже скорей всего произведены изменения. И тут как теперь помочь?

Цитата отсюда.. viewtopic.php?p=51025#p51025
мухомор писал(а):
самодельная, но полностью аналогична нусэну
Нет, схема не аналогична, и почему там что то не работает, это только гадать.


Вернуться к началу
 Профиль  
 
Показать сообщения за:  Поле сортировки  
Начать новую тему Ответить на тему  [ Сообщений: 11898 ]  На страницу Пред.  1 ... 523, 524, 525, 526, 527, 528, 529 ... 595  След.

Часовой пояс: UTC + 7 часов


Кто сейчас на конференции

Сейчас этот форум просматривают: нет зарегистрированных пользователей и гости: 2


Вы не можете начинать темы
Вы не можете отвечать на сообщения
Вы не можете редактировать свои сообщения
Вы не можете удалять свои сообщения
Вы не можете добавлять вложения

Найти:
Перейти:  
cron
Powered by phpBB® Forum Software © phpBB Group
Русская поддержка phpBB