Ока в Новосибирске

Клуб Окаводов Новосибирска
Текущее время: 25 май 2026, 10:17

Часовой пояс: UTC + 7 часов




Начать новую тему Ответить на тему  [ Сообщений: 11905 ]  На страницу Пред.  1 ... 306, 307, 308, 309, 310, 311, 312 ... 596  След.

Актуальная статистика (не забывайте изменять статус!)
Собрал и буду собирать еще (соседу, свату, брату) 24%  24%  [ 57 ]
Собрал одно ЗУ 21%  21%  [ 51 ]
Уже собираю 28%  28%  [ 66 ]
Интересуюсь, размышляю - собирать или нет. Наверное буду. 26%  26%  [ 63 ]
Не буду собирать это устройство. 1%  1%  [ 3 ]
Всего голосов : 240
Автор Сообщение
СообщениеДобавлено: 20 окт 2016, 18:39 
Не в сети
Site Admin
Аватара пользователя

Зарегистрирован: 10 апр 2007, 22:36
Сообщения: 11266
Откуда: Новосибирск, Дзержинский
Авто: ВАЗ-21043
Имя: Алексей
BBAAHHOO писал(а):
Вот данные разряда и заряда по началу сильно не сходились...потом ведать после нескольких циклов АКБ "раскачивается" и ампер-часы разряда и заряда почти сходятся.

Разумеется, что АКБ по-разному усваивает зарядный ток. В него можно вкачать 50Ач, из которых в химию он запасёт всего 25, а остальное уйдет, например, в нагрев. Такое возможно при КЗ в одной из банок, например. После нескольких раскачек это соотношение может поменяться в лучшую сторону, что Вы видимо и наблюдали. ЗУ и формула подсчета Ач тут не при чём. Она тупо умножает текущий ток на 1 минуту и сохраняет результат в накопителе. Каждую минуту этот накопитель пополняется новой Ампер-минутой. Если в эту минуту ток будет меняться от 0 до 10А, то в накопитель попадет показание, которое было на 59й секунде. В общем, есть свои тонкости. Разбивать накопитель на ампер-секунды у меня не хватило смелости, иначе вообще астрономическими цифрами пришлось бы оперировать.

_________________

Поблагодарить автора:
Контакты:
Телеграмм: alexSh154
Вконтакте
Одноквассники
Instagram


Вернуться к началу
 Профиль  
 
СообщениеДобавлено: 20 окт 2016, 23:05 
Не в сети
Заслуженный участник Клуба ЗУ-ОКА275
Аватара пользователя

Зарегистрирован: 11 янв 2016, 23:49
Сообщения: 217
Откуда: г. Мончегорск Мурманской обл.
Авто: GEELY ATLAS
Имя: Игорь
Oleh писал(а):
Обращаюсь за помощью. Уже на первых шагах столкнулся с мелкими трудностями.

ИМХО. Мне кажется чем воевать со старым комповым железом, а вариантов его великое множество, лучше протравить плату, и собрать на ней ИБП. Этот вариант уже отработан много раз. Плата проверена, без ошибок, детали в комповых блоках, почти все одинаковые, за мелким исключением. Из сложностей, это только найти подходящие ДГР и ТГР. Получится и более аккуратно, и рационально. Все у вас будет на одной плате и ИБП и дежурка и радиаторы и плата управления. И никаких соплей. Еще раз ИМХО.


Вернуться к началу
 Профиль  
 
СообщениеДобавлено: 20 окт 2016, 23:32 
Не в сети
Уже тут был(а)
Аватара пользователя

Зарегистрирован: 16 окт 2016, 19:26
Сообщения: 16
Откуда: Николаев
Авто: Honda Accord
Имя: Олег
Игорь, спасибо за совет. Я думал о таком варианте, но не встречал ссылок на 100% проверенное решение, поэтому предпочёл пока следовать рекомендациям автора. Может Вы дадите ссылку, на такое решение. Интересно было бы также узнать, что о нем думает Алексей.


Вернуться к началу
 Профиль  
 
СообщениеДобавлено: 20 окт 2016, 23:47 
Не в сети
Site Admin
Аватара пользователя

Зарегистрирован: 10 апр 2007, 22:36
Сообщения: 11266
Откуда: Новосибирск, Дзержинский
Авто: ВАЗ-21043
Имя: Алексей
Олег, мне этот вариант на столько нравится, что готов чуть ли не плату травить. Благо у меня есть в запасе готовый силовой блок, а то так-бы и сделал.

_________________

Поблагодарить автора:
Контакты:
Телеграмм: alexSh154
Вконтакте
Одноквассники
Instagram


Вернуться к началу
 Профиль  
 
СообщениеДобавлено: 21 окт 2016, 00:17 
Не в сети
Уже тут был(а)
Аватара пользователя

Зарегистрирован: 16 окт 2016, 19:26
Сообщения: 16
Откуда: Николаев
Авто: Honda Accord
Имя: Олег
Алексей, извините, но я не совсем понял о каком именно варианте пишите Вы?


Вернуться к началу
 Профиль  
 
СообщениеДобавлено: 21 окт 2016, 00:44 
Не в сети
Заслуженный участник Клуба ЗУ-ОКА275
Аватара пользователя

Зарегистрирован: 11 янв 2016, 23:49
Сообщения: 217
Откуда: г. Мончегорск Мурманской обл.
Авто: GEELY ATLAS
Имя: Игорь
Олег, надо, выложу печатку, фотки монтажа, и.т.д. Плата заточена под корпус как у Леши и у меня, с Чип и Дипа...Вот для примера фотки монтажа 2-х разных зарядных, на базе этой платы, отличие только в примененной дежурке...


Вложения:
DSC01594.JPG
DSC01594.JPG [ 127.98 КБ | Просмотров: 11754 ]
DSC01588.JPG
DSC01588.JPG [ 112.92 КБ | Просмотров: 11754 ]
DSC01562.JPG
DSC01562.JPG [ 122.57 КБ | Просмотров: 11754 ]
Вернуться к началу
 Профиль  
 
СообщениеДобавлено: 21 окт 2016, 00:45 
Не в сети
Site Admin
Аватара пользователя

Зарегистрирован: 10 апр 2007, 22:36
Сообщения: 11266
Откуда: Новосибирск, Дзержинский
Авто: ВАЗ-21043
Имя: Алексей
Я имел ввиду, что с удовольствием бы повторил предлагаемый Вам вариант, если бы не имеющиеся у меня в запасе готовые заводские блоки. Извините за туманные формулировки в прошлом сообщении.

_________________

Поблагодарить автора:
Контакты:
Телеграмм: alexSh154
Вконтакте
Одноквассники
Instagram


Вернуться к началу
 Профиль  
 
СообщениеДобавлено: 21 окт 2016, 02:03 
Не в сети
Уже тут был(а)
Аватара пользователя

Зарегистрирован: 16 окт 2016, 19:26
Сообщения: 16
Откуда: Николаев
Авто: Honda Accord
Имя: Олег
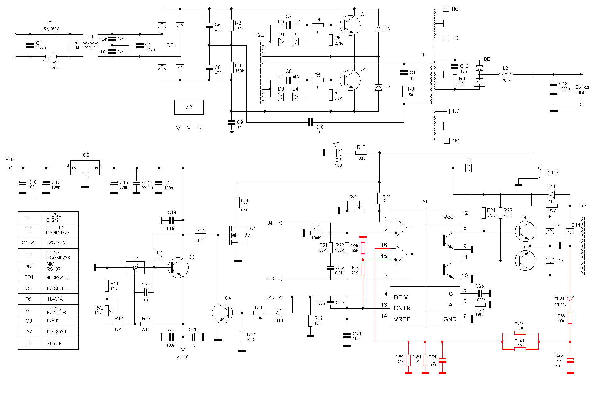
Алексей, если Вы имеете в виду тот вариант ИБП, который оказался у меня в распоряжении и считает его удачным, прокомментируйте пожалуйста мои вопросы по этому ИБП, а то его не совсем стандартная схема заставила меня сомневаться. Главный вопрос: можно ли его переделывать в точности по Вашим рекомендациям, в частности:
по ногам 1-4 делать точно по Вашей схеме?
что делать с защитой по 15,16 ногам?
правильно ли я подобрал замену сборки по+12В?
не страшно ли, что с +12В нет цепи через диод на 12-ю ногу 494 (кстати 12-я сейчас соединена с 15-й, а 16-я с 13 и 14)?
можно ли удалить цепи вокруг выпаянных сборок на +5 и +3.3В, а так же диоды по -12 и -5В (я их обозначил на схеме)?


Вернуться к началу
 Профиль  
 
СообщениеДобавлено: 21 окт 2016, 02:16 
Не в сети
Уже тут был(а)
Аватара пользователя

Зарегистрирован: 16 окт 2016, 19:26
Сообщения: 16
Откуда: Николаев
Авто: Honda Accord
Имя: Олег
Игорь, спасибо за фото. Действительно отличный вариант с точки зрения монтажа всего устройства. Только меня смущает вот такой момент. Как писал Pavel: "Согласующий транс, или трансформатор гальванической развязки сокращённо ТГР. Как ТГР так и транс рассчитываются, тупо применять от других изделий нельзя." (viewtopic.php?f=21&t=1316&p=39004&hilit=плата+ИБП#p39014). То есть могут возникнуть нюансы с необходимостью перемотки трансформаторов или корректировки цепей обвязки, а для меня это очень проблематично, опыта в этом нет. Ваш вариант реализации подразумевал перемотку? В любом случае буду признателен за схему и плату в личку, а по возможности описание нюансов подборки элементов, монтажа и настройки . Очень интересно изучить.


Вернуться к началу
 Профиль  
 
СообщениеДобавлено: 21 окт 2016, 02:23 
Не в сети
Site Admin
Аватара пользователя

Зарегистрирован: 10 апр 2007, 22:36
Сообщения: 11266
Откуда: Новосибирск, Дзержинский
Авто: ВАЗ-21043
Имя: Алексей
Олег, теперь и я запутался о каком варианте мы все-таки говорим. Я имел ввиду вариант, который собирают мужики в соседней ветке про самодельный БП. В противном случае Игорь - дай ссылку на БП, который ты сватаешь. Спасибо!

И все-таки пройдусь по вопросам:

Текст свернут
Oleh писал(а):
по ногам 1-4 делать точно по Вашей схеме?

Схема БП на TL494 является универсальной и по другой схеме комповые БП не делают. Потому что у меня, что у других вариантов, 1-4 ножки будут примерно одинаково запитаны. Но во-избежание проблем лучше делать так, как указано в моей схеме.

Oleh писал(а):
что делать с защитой по 15,16 ногам?

Или отключите (15 нога на 13-14, 16я на 7ю, то есть GND), или сделайте цепь защиты от перегрузки download/file.php?id=1538&mode=view (показано красным)

Oleh писал(а):
правильно ли я подобрал замену сборки по+12В?

VS-30CPQ150PBF это 30А и 150 вольт. Реально будет 15А и 150в, потому как диоды работают попеременно. Не знаю какой Вы хотите получить ток, но напряжение подобрано верно!

Oleh писал(а):
не страшно ли, что с +12В нет цепи через диод на 12-ю ногу 494

лучше поставить, что бы разделить цепи. Но на диоде будет падение. И вообще, как выяснилось, TL494 лучше питать напряжением по-выше, вольт 15-18. Для надёжности.

Oleh писал(а):
кстати 12-я сейчас соединена с 15-й

не может быть. Это гарантировано убьет TL494, ну или как минимум выжгет ей второй усилитель ошибки.

Oleh писал(а):
можно ли удалить цепи вокруг выпаянных сборок на +5 и +3.3В, а так же диоды по -12 и -5В (я их обозначил на схеме)?

конечно можно ,только не перепутайте и не выкусите что-то лишнее. Я однажды выкашивал лишнее и случайно выкусил эл.конденсаторы в дежурке. Хорошо, что БП через лампочку был включен - она ярко загорелась, БП жутко затрещал, но вроде ничего не выгорело (не успело, или не хватило чуть-чуть). Не то бы бабахнуло.

Извините, я буду короток. Собирался спать, но заскочил на форум. Если я что-то не раскрыл или упустил, то пожалуйста, не стесняйтесь повторить вопрос.
Всем спокойной ночи. У нас уже третий час.


PS.
Цитата:
Ваш вариант реализации подразумевал перемотку?

На сколько я знаю, можно вообще ничего не перематывать. Главное соблюсти правильность включения, ибо есть разные варианты цоколёвок трансформаторов. Перематывают силовые трансформаторы, как правило. И то только затем, что бы убрать ненужные обмотки. А вместо них добавляют витков с целью получить с БП хотя бы вольт 30 гарантировано (ну и проволоку берут чуть толще, что бы снять больший ток).

_________________

Поблагодарить автора:
Контакты:
Телеграмм: alexSh154
Вконтакте
Одноквассники
Instagram


Вернуться к началу
 Профиль  
 
СообщениеДобавлено: 21 окт 2016, 02:25 
Не в сети
Заслуженный участник Клуба ЗУ-ОКА275

Зарегистрирован: 14 мар 2014, 16:47
Сообщения: 596
Имя: Сергей
Oleh Что там идентифицировать,название на вашем фото читается четко,смотрите даташит и все становится ясно.Только вам эта сборка не подойдет.Вам нужно ставить сборку вольт на 100 и током ампер 30.Как по мне,так проще собрать блок заново,чем лепить сопли.К тому же,донор у вас есть в наличие,остается только подправить печатки под имеющие в вашем блоке трансформаторы и ни каких трудностей.К тому же,в вашем блоке высоковольтные транзисторы скорей всего стоят слабенькие 13007 или того хуже.Все в ваших руках.Что за глупости с ТГР-ом,ставьте тот,который есть в вашем доноре и все будет хорошо,главное подключит его правильно,так же,как в вашем доноре и будет ТГР работать также нормально.Окончательную раскачку ТГР-у дают выходные ключи на транзисторах 945.Пробовал в свое время качать ТГР в компьютерном блоке питания на разных напряжениях,начиная от 8-ми вольт и до 24 вольт.Блок работал устойчиво в интервале указанных напряжений без каких либо изменений.


Последний раз редактировалось serg1968-09 21 окт 2016, 02:38, всего редактировалось 1 раз.

Вернуться к началу
 Профиль  
 
СообщениеДобавлено: 21 окт 2016, 02:34 
Не в сети
Заслуженный участник Клуба ЗУ-ОКА275
Аватара пользователя

Зарегистрирован: 11 янв 2016, 23:49
Сообщения: 217
Откуда: г. Мончегорск Мурманской обл.
Авто: GEELY ATLAS
Имя: Игорь
Олег, я ничего не перематывал. ТГР и ДГР брал с донора 400 Вт. Лично для меня, по току, за глаза и за уши. Я и откалибровался то до 15А. Мне больше и не надо, хотя купив еще 2 лампочки, можно было бы и до 20А. И вам не советую в это все ввязываться. Надо брать готовые пары ДГР и ТГР. И с чего это такое выражение, что их применять с других изделий нельзя??? :shock: А как тогда у меня все работает???
Ну да ладно, выбор за вами...Все находится здесь https://yadi.sk/d/Uiz7t_6pxFstr
Небольшие коментарии...У ДГР может различаться распиновка вторичной обмотки. Средняя точка может быть с краю, а может и посередине. Печатку если че, подкорректировать надо. Печатку брал за основу от Сергей78 с Радиокота, изрядно ее переработал. Сборка Шоттки стоит на радиаторе, и с платой соединяется гибкими проводами. В лицевой панели есть ошибка, если будете повторять, исправьте. У меня написано CHANGER, а надо CHARGER. Чего не понятно, спрашивайте.
p.s. Я погляжу у себя, ТГР целый у меня точно есть, а вот ДГР надо поглядеть, может и найду...


Вернуться к началу
 Профиль  
 
СообщениеДобавлено: 21 окт 2016, 02:44 
Не в сети
Уже тут был(а)
Аватара пользователя

Зарегистрирован: 16 окт 2016, 19:26
Сообщения: 16
Откуда: Николаев
Авто: Honda Accord
Имя: Олег
Всем большое спасибо за ответы. Теперь есть понимание и гораздо меньше сомнений. Изучу материалы и попробую собрать ИБП на новой плате.


Вернуться к началу
 Профиль  
 
СообщениеДобавлено: 21 окт 2016, 02:45 
Не в сети
Заслуженный участник Клуба ЗУ-ОКА275
Аватара пользователя

Зарегистрирован: 11 янв 2016, 23:49
Сообщения: 217
Откуда: г. Мончегорск Мурманской обл.
Авто: GEELY ATLAS
Имя: Игорь
Oleh писал(а):
Всем большое спасибо за ответы. Теперь есть понимание и гораздо меньше сомнений. Изучу материалы и попробую собрать ИБП на новой плате.

Ну вот и тон повеселел... :D


Вернуться к началу
 Профиль  
 
СообщениеДобавлено: 21 окт 2016, 03:29 
Не в сети
Заслуженный участник Клуба ЗУ-ОКА275
Аватара пользователя

Зарегистрирован: 11 янв 2016, 23:49
Сообщения: 217
Откуда: г. Мончегорск Мурманской обл.
Авто: GEELY ATLAS
Имя: Игорь
Олег, есть и ДГР, только 133-ий от 350 Вт. Но те же самые 15 А на 23 В он будет тянуть. Есть так же кольца для дросселей, куча кулеров, хромированных решеток, и куча разного дерьма с горы разобранных БП...если надо, могу выслать.


Вернуться к началу
 Профиль  
 
СообщениеДобавлено: 21 окт 2016, 14:12 
Не в сети
Новичок

Зарегистрирован: 21 окт 2016, 13:23
Сообщения: 2
Авто: Опель кадет дизель с
Имя: Фвмфкв
Приветствую!
Изначально искал устройство на микроконтроллере, которое сможет измерить емкость аккумулятора.
Поиск привел меня к зарядному на Atmega16 и оттуда сюда.
Зарядное, представленное автором, является более интересным с точки зрения качества конечного результата, хоть и сложнее (IMHO).
Если можно, несколько вопросов ( извиняюсь, если где пропустил и повторюсь):
- Все- таки очень интересует опция измерения емкости аккумулятора. Она есть ? Планируется?
- Где есть полное описание-перечень функций? (кроме видео)
Поскольку есть некоторые сложности с добыванием отдельных комплектующих:
- Существует ли версия без энкодера, с кнопками ?
- Понимаю и с уважением отношусь к патриотичности автора, но поскольку есть сложности с добыванием индикаторов с русификацией и есть полно китайских с латиницей - может все таки удастся склонить автора к выпуску англоязычного варианта менюшки. Готов посильно поучаствовать в выполнении сей задачи. Уверен - многие благодарны будут.
- Важный вопрос, связанный с авторским правом. Сын, как вариант, хочет сделать сие чудо в качестве дипломной работы. Возможно ли будет получить фрагменты программы для включения в описание устройства?

Прошу не кидать камнями за следующие вопросы:
- Возможна ли реализация устройства на контроллере Atmega16 или другом AVR?
- Почему в качестве ЦАП и АЦП не использованы ресурсы самого конроллера?
- Поскольку аппарат получился очень серьезный, почему бы не добавить опции работы с маленькими аккумуляторами Ni-Mh Ni-Ca ? Думаю, доделка будет небольшая, а функциональность - супер.

Благодарю автора за проделанную работу и очень надеюсь на развернутый ответ на мои вопросы.


Вернуться к началу
 Профиль  
 
СообщениеДобавлено: 22 окт 2016, 01:13 
Не в сети
Site Admin
Аватара пользователя

Зарегистрирован: 10 апр 2007, 22:36
Сообщения: 11266
Откуда: Новосибирск, Дзержинский
Авто: ВАЗ-21043
Имя: Алексей
Здравствуйте, sh_adv! Добро пожаловать в наши ряды! Итак, поехали..
Текст свернут
sh_adv писал(а):
Все- таки очень интересует опция измерения емкости аккумулятора. Она есть ? Планируется?

Подсчет сообщенной ёмкости при зарядке производится как в режиме "автоматическая зарядка", так и в режиме "Разряд-заряд". Параметр весьма субьективный!
Подсчет "скачанной" ёмкости при РАЗрядке в режиме "Разряд" и "Разряд-заряд" тоже производится, что позволяет подсчитывать ёмкость АКБ. В планах прикрутить функцию экспресс-тестирования АКБ, но сроки неизвестны.

sh_adv писал(а):
- Где есть полное описание-перечень функций? (кроме видео)

Наш форумчанин пытался составить инструкцию (вполне, кстати, профессиональную). Правда там были неточности и он просил меня ее проверить и внести поправки, но я торжественно это все продинамил :oops: Наверное потерял интерес, ведь это некоммерческий проект и с этого я не зарабатываю денег. Указанные ниже реквизиты - просто для красоты, в них пусто. Кроме того, устройство простое, как утюг, и я не вижу смысла описывать то, как включать устройство в розетку и какой рукой крутить энкодер. Устройство не сложное и потому видеоинструкции вполне хватает. Хотя уже в пору скоро снимать новое видео, потому как добавились кое-какие функции и произошли кое-какие изменения. Что же касается инструкции (в которой есть неточности!) - я её у себя ее не нашел. Видимо глубоко запрятал, что найти не могу. Но ссылка на нее точно пролетала где-то здесь, или может быть на первой странице есть о ней упоминание..

sh_adv писал(а):
Существует ли версия без энкодера, с кнопками ?

Если вместо энкодера подключить 2 кнопки с нормально-разомкнутыми контактами, то к моему глубокому удивлению всё прекрасно работает! Только учтите, что если для продвижения в меню на 1 пункт нужно нажать на кнопку листания несколько раз, то поставьте в меню параметр "Скорость энкодера" = 4. Если кнопки будут в инверсии работать, то воспользуйтесь опцией "Инверсия энкодера" или поменяйте подключение кнопок.

sh_adv писал(а):
Понимаю и с уважением отношусь к патриотичности автора, но поскольку есть сложности с добыванием индикаторов с русификацией и есть полно китайских с латиницей - может все таки удастся склонить автора к выпуску англоязычного варианта менюшки. Готов посильно поучаствовать в выполнении сей задачи. Уверен - многие благодарны будут.

Мир не стоит на месте и многое в нём меняется, меняется и мое мировозрение. В силу этих метаморфоз я поменял свое мнение в отношении выпуска прошивки для дисплеев, не имеющих кириллицу. Согласно не так давно проведенному опросу, народ категорически настроен на англоязычное меню, чем ломанный русский, вроде "Podklu4ite AKB". Работа завершена процентов на 40, пока нет времени для продолжения. Но если начал, то надо будет когда-то заканчивать.

sh_adv писал(а):
Важный вопрос, связанный с авторским правом. Сын, как вариант, хочет сделать сие чудо в качестве дипломной работы. Возможно ли будет получить фрагменты программы для включения в описание устройства?

Фрагменты - пожалуйста, хотя я бы не назвал себя супер-программистом. Скорее всего это говнокод, который непонятно как работает :)

sh_adv писал(а):
Возможна ли реализация устройства на контроллере Atmega16 или другом AVR?

Если сильно постараться, то возможно портирование кода на АТмеги, равные Атмега32 или выше. На Атмега16 код попросту не поместится, ибо памяти на 32й атмеге уже заканчивается. А какой смысл в другом МК, если Атмега32 абсолютно не является дефицитом?

sh_adv писал(а):
Почему в качестве ЦАП и АЦП не использованы ресурсы самого конроллера?

Потому, что меня не устроила точность, которую может обеспечить 10-битная периферия. Кстати на счет этой самой точности есть парадоксальные моменты, о которых можно спорить бесконечно. Например, датчик тока весьма грубый и он сводит на нет понятия о точности. Однако, напряжение выставляется на много точнее, чем это было на штатной периферии. Я понимаю, что можно было сделать "всё не так и по-другому", но я хотел заставить работать именно эту связку и она работает. Абсолютно никого не заставляю идти за собой насильно - устройство или принимается и собирается, или нет. Другими словами началом сборки вы соглашаетесь со всеми моментами и нюансами схемы, с ее погрешностями и прочими показателями. А пример работы показан на видео.

sh_adv писал(а):
Поскольку аппарат получился очень серьезный, почему бы не добавить опции работы с маленькими аккумуляторами Ni-Mh Ni-Ca ? Думаю, доделка будет небольшая, а функциональность - супер.

Увы, такая возможность пока даже не планируется. Мне бы с обещалками своими разобраться. Да и не вижу я пока в голове четкой картины как это всё должно жить в одном устройстве. Потому что одному надо "танковые" аккумуляторы заряжать токами под 30А, другому Ni-Mh Ni-Ca на 500мАч приспичило. С таким дубовым датчиком, как 30А версия, об этом можно физически забыть. Вживлять в схему дополнительный датчик или усилитель сигнала с датчика, одним словом менять схему - и понесётся всё по-новой. Неа, не хочу. Устройство планировалось как "заряжатор автомобильных АКБ" + "блок питания" (ну сейчас еще "Электронная нагрузка" появилась) и уже поздно менять курс. Убежден, что нужно как минимум закончить запланированное, а не собирать идеи до бесконечности. Так что пока нет и нет, извините. Да и вообще Ni-Mh Ni-Ca надо списывать и переходить на литий :D

sh_adv писал(а):
очень надеюсь на развернутый ответ на мои вопросы.

По-моему у меня получилось не плохо и даже откровенно. Местами очень. :)

_________________

Поблагодарить автора:
Контакты:
Телеграмм: alexSh154
Вконтакте
Одноквассники
Instagram


Вернуться к началу
 Профиль  
 
СообщениеДобавлено: 22 окт 2016, 02:26 
Не в сети
Заслуженный участник Клуба ЗУ-ОКА275

Зарегистрирован: 26 дек 2013, 22:29
Сообщения: 144
Откуда: Санкт-Петербург
Имя: Сергей
Здравствуйте!
Т. к. в предыдущем посте Алексей упомянул об "инструкции" и подитожил, что "Наверное потерял интерес", (наверное, ЖИВОЙ интерес),
то считаю, что имею моральное право выложить "Руководство по эксплуатации" и "Техническое описание" в редакции на МОМЕНТ НАПИСАНИЯ.
Пояснения:
1. Раньше я высылал документацию ТОЛЬКО Алексею - на форуме ее не было.
2. Дальнейшие доработки (с момента написания) в них НЕ отражены.
3. Как пишет Алексей, "там были неточности".
И, до кучи: Ссылка на свой вариант разработки Алексея: https://yadi.sk/d/8OG_a_ENgCgKH
Всем успехов!


Вложения:
РЗУ_БП_oka_275_ТО_27_04_2015.doc [591 КБ]
Скачиваний: 446
РЗУ_БП_oka_275_РЭ_27_05_2015.doc [359.5 КБ]
Скачиваний: 433


Последний раз редактировалось SergeyVB 22 окт 2016, 22:03, всего редактировалось 2 раз(а).
Вернуться к началу
 Профиль  
 
СообщениеДобавлено: 22 окт 2016, 21:43 
Не в сети
Уже тут был(а)
Аватара пользователя

Зарегистрирован: 16 окт 2016, 19:26
Сообщения: 16
Откуда: Николаев
Авто: Honda Accord
Имя: Олег
maliiv писал(а):
Олег, есть и ДГР, только 133-ий от 350 Вт. Но те же самые 15 А на 23 В он будет тянуть. Есть так же кольца для дросселей, куча кулеров, хромированных решеток, и куча разного дерьма с горы разобранных БП...если надо, могу выслать.


Игорь, спасибо большое за предложение. Все это наверняка пригодилось бы, но вряд ли Вам будет удобно отправлять это посылкой в Украину.


Вернуться к началу
 Профиль  
 
СообщениеДобавлено: 22 окт 2016, 22:19 
Не в сети
Заслуженный участник Клуба ЗУ-ОКА275
Аватара пользователя

Зарегистрирован: 11 янв 2016, 23:49
Сообщения: 217
Откуда: г. Мончегорск Мурманской обл.
Авто: GEELY ATLAS
Имя: Игорь
Oleh писал(а):
Игорь, спасибо большое за предложение. Все это наверняка пригодилось бы, но вряд ли Вам будет удобно отправлять это посылкой в Украину.

Да...жаль...(за наших политиков)... :(


Вернуться к началу
 Профиль  
 
Показать сообщения за:  Поле сортировки  
Начать новую тему Ответить на тему  [ Сообщений: 11905 ]  На страницу Пред.  1 ... 306, 307, 308, 309, 310, 311, 312 ... 596  След.

Часовой пояс: UTC + 7 часов


Кто сейчас на конференции

Сейчас этот форум просматривают: нет зарегистрированных пользователей и гости: 2


Вы не можете начинать темы
Вы не можете отвечать на сообщения
Вы не можете редактировать свои сообщения
Вы не можете удалять свои сообщения
Вы не можете добавлять вложения

Найти:
Перейти:  
Powered by phpBB® Forum Software © phpBB Group
Русская поддержка phpBB