Ока в Новосибирске

Клуб Окаводов Новосибирска
Текущее время: 06 фев 2026, 20:00

Часовой пояс: UTC + 7 часов




Начать новую тему Ответить на тему  [ Сообщений: 1507 ]  На страницу Пред.  1 ... 9, 10, 11, 12, 13, 14, 15 ... 76  След.
Автор Сообщение
СообщениеДобавлено: 24 мар 2015, 02:21 
Не в сети
Уже был(а), и не раз, и не два

Зарегистрирован: 12 мар 2013, 23:15
Сообщения: 77
Авто: Opel Astra
Имя: Владимир
Цитата:
следует еще проверить кондеры, что обычно на 1 микрофарад, в базах силовых транзисторов, раз так часто пробивает.

Еще раз спасибо, но я их тоже проверял - порядок, т.к. однажды они уже пробивали. Тогда я даже и не думал грешить на них, но щупы тестера находящиеся в руках сами полезли проверять эти конденсаторы и "вот те раз".


Вернуться к началу
 Профиль  
 
СообщениеДобавлено: 24 мар 2015, 16:41 
Не в сети
Уже был(а), и не раз, и не два
Аватара пользователя

Зарегистрирован: 10 дек 2013, 05:05
Сообщения: 127
Авто: Opel
Имя: Сергей
Vlad80 писал(а):
Цитата:
Кстати те транзюки С945, что выпаяли прибором "прозванивали", что тестер кажет ??? Целые или нет ???

Да, проверял, и они целые. Правда, после того, как БП заработал, на радостях не стал проверять их hFE. В этом БП это уже наверное 5-й вылет силовых транзисторов, а С945 подустали впервые.

С этими транзисторами часто такое случается. Они как бы целые при проверке тестером а переход коллектор_эмиттер выгорает. И 945-ые не открываются.


Вернуться к началу
 Профиль  
 
СообщениеДобавлено: 26 мар 2015, 16:38 
Не в сети
Новичок

Зарегистрирован: 14 май 2014, 14:56
Сообщения: 6
Имя: Игорь
Добрый день всем.
Помогите пожалуйста решить проблему с БП. Он был на микросхеме 2005, рабочий. После переделки на выходе 0 в, генерация есть. Ситуация похожая с Vlad80. Перепаял транзисторы с945, диоды в порядке. Вообщем не знаю что дальше делать. И вообще, может ли он с tl494 работать. Ниже прилагаю фото (извините за качество) и файлы в lay до переделки и после.
Дежурка рабочая - 16 и 5 вольт.


Вложения:
260320151111.jpg
260320151111.jpg [ 595.86 КБ | Просмотров: 16656 ]
260320151110.jpg
260320151110.jpg [ 633.25 КБ | Просмотров: 16656 ]
Комментарий к файлу: Сигнал на на выходе силового
260320151108.jpg
260320151108.jpg [ 350.66 КБ | Просмотров: 16656 ]
Комментарий к файлу: Генерация на 8 и 11 ногах
260320151107.jpg
260320151107.jpg [ 356.31 КБ | Просмотров: 16656 ]
Комментарий к файлу: Должен находиться в одной папке с lay файлами
Открывать вместе с lay.jpg
Открывать вместе с lay.jpg [ 769.42 КБ | Просмотров: 16656 ]
LC-B350ATX (после переделки).lay6 [98 КБ]
Скачиваний: 453
LC-B350ATX (до переделки).lay6 [193.84 КБ]
Скачиваний: 404
Вернуться к началу
 Профиль  
 
СообщениеДобавлено: 26 мар 2015, 20:54 
Не в сети
Уже был(а), и не раз, и не два

Зарегистрирован: 11 май 2014, 17:07
Сообщения: 94
Авто: шкода
Имя: Сергей
Осциолограмы сняты с какого места? На колекторах С945 импульсы есть? Я вижу верхняя осциоллограма имеет амплитуду 5 вольт а нижняя 0.2 вольта


Вернуться к началу
 Профиль  
 
СообщениеДобавлено: 27 мар 2015, 02:04 
Не в сети
Новичок

Зарегистрирован: 14 май 2014, 14:56
Сообщения: 6
Имя: Игорь
Там на картинках в комментарии подписано. И еще, осциллограф у меня не профессиональный, собран с Радиокота "Хамелеон", поэтому сильно не критикуйте. На коллекторах с945 какая то хрень, вообщем вот.


Вложения:
Комментарий к файлу: На коллекторах с945
260320151112.jpg
260320151112.jpg [ 304.86 КБ | Просмотров: 16612 ]
Вернуться к началу
 Профиль  
 
СообщениеДобавлено: 27 мар 2015, 02:38 
Не в сети
Уже был(а), и не раз, и не два

Зарегистрирован: 11 май 2014, 17:07
Сообщения: 94
Авто: шкода
Имя: Сергей
В первом файле осциллограмы коментарий* сигнал на выходе силового*.
Это как понять, силового трансформатора или транзистора?


Вернуться к началу
 Профиль  
 
СообщениеДобавлено: 27 мар 2015, 02:50 
Не в сети
Новичок

Зарегистрирован: 14 май 2014, 14:56
Сообщения: 6
Имя: Игорь
Вобщем на выходе БП, на анодах силовых диодов.


Вернуться к началу
 Профиль  
 
СообщениеДобавлено: 06 апр 2015, 16:43 
Не в сети
Уже был(а), и не раз, и не два

Зарегистрирован: 10 сен 2014, 14:08
Сообщения: 105
Имя: Максим
https://youtu.be/RH6axUpVDKM?t=125 там у однотакника ликвидируют зазор.. А так как однотакники обычно больших размеров то и мощности можно больше выжать.. Как думаете можно использовать такие сердечники у нас или возможны какие проблемы?


Вернуться к началу
 Профиль  
 
СообщениеДобавлено: 08 апр 2015, 22:15 
Не в сети
Уже был(а), и не раз, и не два
Аватара пользователя

Зарегистрирован: 24 фев 2013, 22:01
Сообщения: 84
Откуда: Украина
Авто: PASSAT
Имя: Александр
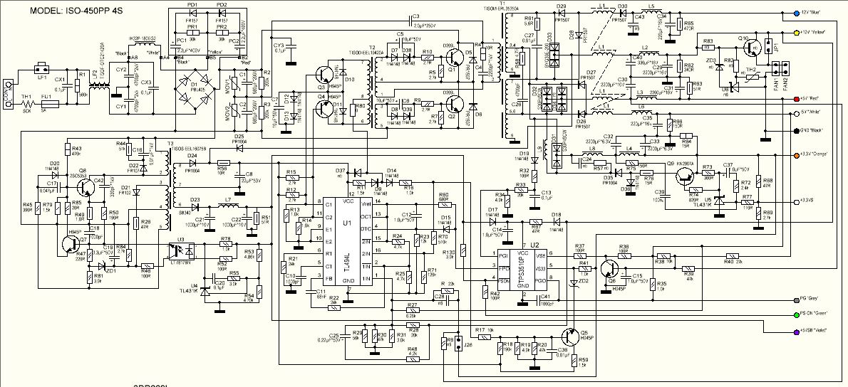
Алексей скажите так правильно будет защита? Мне эти элементы нужно восстановить ?


Вложения:
ИБП перед..JPG
ИБП перед..JPG [ 143.81 КБ | Просмотров: 16045 ]
Вернуться к началу
 Профиль  
 
СообщениеДобавлено: 08 апр 2015, 22:33 
Не в сети
Site Admin
Аватара пользователя

Зарегистрирован: 10 апр 2007, 22:36
Сообщения: 11296
Откуда: Новосибирск, Дзержинский
Авто: ВАЗ-21043
Имя: Алексей
А, ты Вы ее размундерили что ли? Да, именно эти элементы. Затем идете в режим БП и под разной нагрузкой смотрите что творится на 16 и на всяк случай на 15й (хотя она и замкнута с 14-13). Очень жду результаты. Особенно интересно какое напряжение присутствует на 16й ножке TL494 при токе, близкому к максимальному для Вашего БП.

_________________

Поблагодарить автора:
Контакты:
Телеграмм: alexSh154
Вконтакте
Одноквассники
Instagram


Вернуться к началу
 Профиль  
 
СообщениеДобавлено: 08 апр 2015, 23:22 
Не в сети
Уже был(а), и не раз, и не два

Зарегистрирован: 11 май 2014, 17:07
Сообщения: 94
Авто: шкода
Имя: Сергей
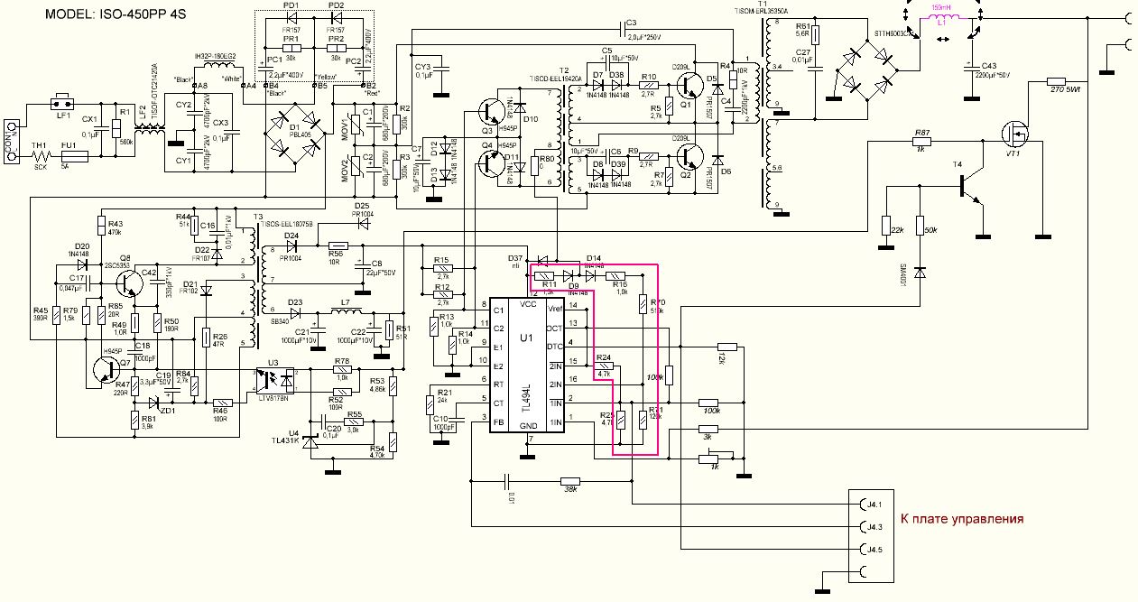
Delta7777 Всей схемы невидно, но судя по тому что я вижу, тут двух уровневая защита. Первая, это ограничение тока, которое собрано на D14. R16. R70.R71. Когда, при большой нагрузке, ширина импульсов достигнет максимального или близкого к максимальному значению, напряжение с центрального вывода ТГР достигнет значения, которое перевысит порог 5 вольт, TL494 перейдет в режим ограничения тока. величину ограничения тока, можно подбирать, изменяя номиналы R70-R71. В то же время, напряжение с ТГР поступает и на супервизор TPS3510, который при перегрузке или выходе напряжений с выхода блока за пределы стабилизации, формирует импульс сброса на 4 вывод TL494. Блок останавливается.


Вернуться к началу
 Профиль  
 
СообщениеДобавлено: 08 апр 2015, 23:29 
Не в сети
Site Admin
Аватара пользователя

Зарегистрирован: 10 апр 2007, 22:36
Сообщения: 11296
Откуда: Новосибирск, Дзержинский
Авто: ВАЗ-21043
Имя: Алексей
Кстати, да - D15 нужно выкусить.

_________________

Поблагодарить автора:
Контакты:
Телеграмм: alexSh154
Вконтакте
Одноквассники
Instagram


Вернуться к началу
 Профиль  
 
СообщениеДобавлено: 09 апр 2015, 00:12 
Не в сети
Уже был(а), и не раз, и не два
Аватара пользователя

Зарегистрирован: 24 фев 2013, 22:01
Сообщения: 84
Откуда: Украина
Авто: PASSAT
Имя: Александр
С пасибо за ответ Алексей и Cергей 78 .Завтра приедут диоды поверю и отпишусь Cергей 78 вот оригинал схемы. Диод отсутствует.Сейчас у меня собрано по схеме выше.


Вложения:
Снимок4.JPG
Снимок4.JPG [ 174.12 КБ | Просмотров: 16031 ]
Вернуться к началу
 Профиль  
 
СообщениеДобавлено: 09 апр 2015, 00:33 
Не в сети
Уже был(а), и не раз, и не два

Зарегистрирован: 11 май 2014, 17:07
Сообщения: 94
Авто: шкода
Имя: Сергей
Лично я бы добавил конденсатор примерно на 0.5-1 мкф микрофарад, с 16 ноги и на минус. Ведь сигнал с ТГР носит импульсный характер и без кондера ограничение будет *дерганным*


Вернуться к началу
 Профиль  
 
СообщениеДобавлено: 09 апр 2015, 03:56 
Не в сети
Заслуженный участник Клуба ЗУ-ОКА275

Зарегистрирован: 26 дек 2013, 22:29
Сообщения: 144
Откуда: Санкт-Петербург
Имя: Сергей
Delta7777
А C12 следует вернуть на его "заслуженное" место: он необходим для "плавного старта" TL494.
Успехов!


Вернуться к началу
 Профиль  
 
СообщениеДобавлено: 09 апр 2015, 04:18 
Не в сети
Уже был(а), и не раз, и не два
Аватара пользователя

Зарегистрирован: 24 фев 2013, 22:01
Сообщения: 84
Откуда: Украина
Авто: PASSAT
Имя: Александр
Спасибо Алексей Cергей 78 SergeyVB за подсказки буду пробовать.


Вернуться к началу
 Профиль  
 
СообщениеДобавлено: 15 апр 2015, 23:17 
Не в сети
Уже был(а), и не раз, и не два
Аватара пользователя

Зарегистрирован: 24 фев 2013, 22:01
Сообщения: 84
Откуда: Украина
Авто: PASSAT
Имя: Александр
Доброго времени Алексей и форумчане? Так как я не очень силен в схемотехнике прошу помощи. Переделал блок питания схемы приведенные выше в постах и переделка и оригинал. Только первый раз выбросил защиту с 16 ножки TLки сейчас все восстановил по рекомендациям Алексей Cергей 78 SergeyVB только у меня вопрос делитель на 2 ногу TL ки видно на фото 4,7к а в схеме Алексея 100к как правильно? Пока оставил 100к. Под нагрузкой пока не пробовал сейчас соберу все и буду пробовать.


Вложения:
444.JPG
444.JPG [ 59.21 КБ | Просмотров: 15577 ]
555.JPG
555.JPG [ 93.13 КБ | Просмотров: 15577 ]
Вернуться к началу
 Профиль  
 
СообщениеДобавлено: 16 апр 2015, 02:12 
Не в сети
Site Admin
Аватара пользователя

Зарегистрирован: 10 апр 2007, 22:36
Сообщения: 11296
Откуда: Новосибирск, Дзержинский
Авто: ВАЗ-21043
Имя: Алексей
Добрый вечер!
Вообще лучше попробовать заменить резисторы на 100 кОм. Это расширит диапазон регулировок выходного напряжения. Но если появятся свисты и тд, то снизьте до 33 кОм. Про защиту по 16-15 ножкам TL494 - очень интересно как она работает и работает ли? Помните, что потребуется отрегулировать порог срабатывания!!! КРАЙНЕ БЫЛ БЫ ПРИЗНАТЕЛЕН, если после этого выложите номиналы резисторов, которые пришлось изменить в ходе этой подстройки, а так же ток, при котором защита начинает вступать в свою работу. Кроме этого прошу ВМЕСТЕ с той информацией написать номинал резистора, через который поступает плюс питания на трансформатор гальванической развязки. Как правило питание поступает через резистор и диод. Резистор, как правило, имеет сопротивление порядка 1.5 кОм. Нужны ВАШИ финальные номиналы, когда все настроите.

PS. Посмотрел Вашу схему.. Бр... стоп стоп! И куда я смотрел? D37 исключить (выкусить)! Итак, притание на ТГР идет не через диод сперва, а через R11 на 1.5 кОм. Ну ничего страшного, а по номиналу все вроде верно тут (согласно классической схеме). Далее питание пошло через диод D9 и пошло через резистор R80(?) сопротивлением 0 Ом (перемычка?) на среднюю точку ТГР. Там же со средней точки напряжение снимается через диод D14 и через делитель идет на "измерительную" 16ю ножку. Тут тоже куда я смотрел? В оригинале схемы, откуда была выдернута эта защита, присутствуют еще и эл.конденсаторы для сглаживания пульсаций! Куда они подевались? Я не вижу их в схеме. При начале ограничения тока TL494 возможно будет очень колбасить. Эл.конденсаторы успокаивали этот процесс, но их забрила жОская рука редактора? :)


Вложения:
screenshot.0026.png
screenshot.0026.png [ 186.61 КБ | Просмотров: 15549 ]

_________________

Поблагодарить автора:
Контакты:
Телеграмм: alexSh154
Вконтакте
Одноквассники
Instagram
Вернуться к началу
 Профиль  
 
СообщениеДобавлено: 16 апр 2015, 14:16 
Не в сети
Уже был(а), и не раз, и не два
Аватара пользователя

Зарегистрирован: 05 мар 2013, 11:25
Сообщения: 68
Откуда: Тамбов
Авто: Hyundai Getz
Имя: Юрий
Добавлю про R2, R4 из схемы переделки (из личного опыта). Номиналы этих резисторов (100к, больше или меньше) определяются от нагрузочной способности выходного драйвера (в данном случае ЦАПа). К примеру, если нагрузочная способность ЦАП маленькая и поставить резисторы с большим номиналом, то при нагрузке будут свисты и с помощью осциллографа что на воходе БП, что на 2 ножке будет "расколбас" - следствие свиста, в данном случае уменьшение номиналов резисторов уберёт свист, но уменьшит влияние ЦАПа на 2-ю ножку, что повлечёт уменьшением максимального выходного напряжения, заданного с помощью ЦАП.


Вернуться к началу
 Профиль  
 
СообщениеДобавлено: 16 апр 2015, 14:29 
Не в сети
Site Admin
Аватара пользователя

Зарегистрирован: 10 апр 2007, 22:36
Сообщения: 11296
Откуда: Новосибирск, Дзержинский
Авто: ВАЗ-21043
Имя: Алексей
А как на счет такого примера? Имеем одну и ту же плату управления, а так же есть два разных БП, но переделанных по одной схеме (резисторы 100 кОм). Подключаем ПУ к одному БП - все тихо, нормально. Подключаем ПУ к другому БП - свист жуткий. Еще раз возвращаемся в начало абзаца и перечитываем, что ПУ одна, БП разные, но переделаны они по одной схеме. То есть обвязка 1-2-3 ножек у них одинаковая. Вы по прежнему считаете, что проблема именно в нагрузочной способности ЦАП? Да там на выходе операционник стоит как буфер, его грузи не хочу. Тот же самый свист наблюдается, если заменить ЦАП обычным переменным резистором где нибудь на килоом. Переключаешь это все дело к нормальному БП и никаких свистов! От самого БП зависит, в общем.

Год назад я плотно мордовался этой проблемой. У меня было два БП на одинаковой печатной плате, и оба этих БП свистели. Я уж думал ну чего я делаю не так?? Совсем извёлся, уж и обратную связь корректировал (успешно, но 100% результата это не дало). Про то, что можно немного порулить снаббером, я тогда не знал. Но когда получил на почте новый БП из Китая (12в*30а) и подключил, то все свисты исчезли. Вот и ответ...

_________________

Поблагодарить автора:
Контакты:
Телеграмм: alexSh154
Вконтакте
Одноквассники
Instagram


Вернуться к началу
 Профиль  
 
Показать сообщения за:  Поле сортировки  
Начать новую тему Ответить на тему  [ Сообщений: 1507 ]  На страницу Пред.  1 ... 9, 10, 11, 12, 13, 14, 15 ... 76  След.

Часовой пояс: UTC + 7 часов


Кто сейчас на конференции

Сейчас этот форум просматривают: нет зарегистрированных пользователей и гости: 1


Вы не можете начинать темы
Вы не можете отвечать на сообщения
Вы не можете редактировать свои сообщения
Вы не можете удалять свои сообщения
Вы не можете добавлять вложения

Найти:
Перейти:  
cron
Powered by phpBB® Forum Software © phpBB Group
Русская поддержка phpBB