Ока в Новосибирске

Клуб Окаводов Новосибирска
Текущее время: 26 дек 2025, 03:15

Часовой пояс: UTC + 7 часов




Начать новую тему Ответить на тему  [ Сообщений: 32 ]  На страницу Пред.  1, 2
Автор Сообщение
СообщениеДобавлено: 16 ноя 2018, 03:42 
Не в сети
Заслуженный участник Клуба ЗУ-ОКА275

Зарегистрирован: 26 дек 2013, 22:29
Сообщения: 144
Откуда: Санкт-Петербург
Имя: Сергей
Здравствуйте, Роман!
Цитата:
В этой схеме нет стабилизации напряжения
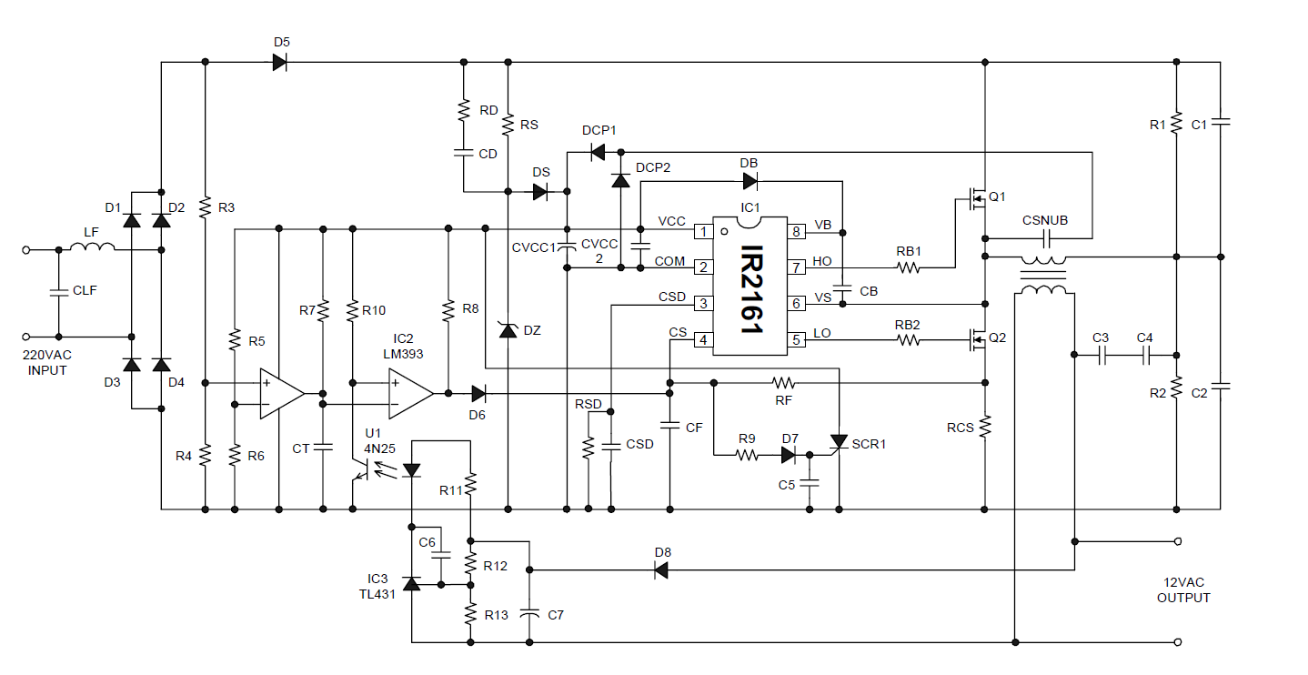
В Application Note AN-1069 приведены два примера регулирования (стабилизации) выходного напряжения:
первая схема - частотное регулирование, вторая схема - фазовое регулирование.
А ограничение по току (точнее по мощности) осуществляется стандартным методом.


Вернуться к началу
 Профиль  
 
СообщениеДобавлено: 16 ноя 2018, 04:00 
Не в сети
Уже был(а), и не раз, и не два

Зарегистрирован: 28 сен 2015, 17:19
Сообщения: 61
Откуда: Рязань
Авто: skoda
Имя: Роман
Добрый вечер Сергей! Ваши познания в английском явно лучше чем мои) Все правильно, согласен. Весь смысл моего негодования в том что нам эти способы из апнота не подходят.


Вернуться к началу
 Профиль  
 
СообщениеДобавлено: 16 ноя 2018, 20:49 
Не в сети
Постоянец

Зарегистрирован: 11 ноя 2014, 18:10
Сообщения: 151
Откуда: Новосибирск
Авто: nissan patrol
Имя: Константин
По мне так лучше уж на 38хх делать, да и заготовка имеется 25в 100а :-P
Изображение


Вернуться к началу
 Профиль  
 
СообщениеДобавлено: 17 ноя 2018, 00:35 
Не в сети
Уже тут был(а)

Зарегистрирован: 02 дек 2016, 23:52
Сообщения: 29
Откуда: Нижний Новгород
Авто: Ниссан Террано
Имя: Александр
uni-el писал(а):
и заготовка имеется 25в 100а :-P


Эх! крутые мужики в Сибири! 2,5 кВт в консервной банке как с куста :-D
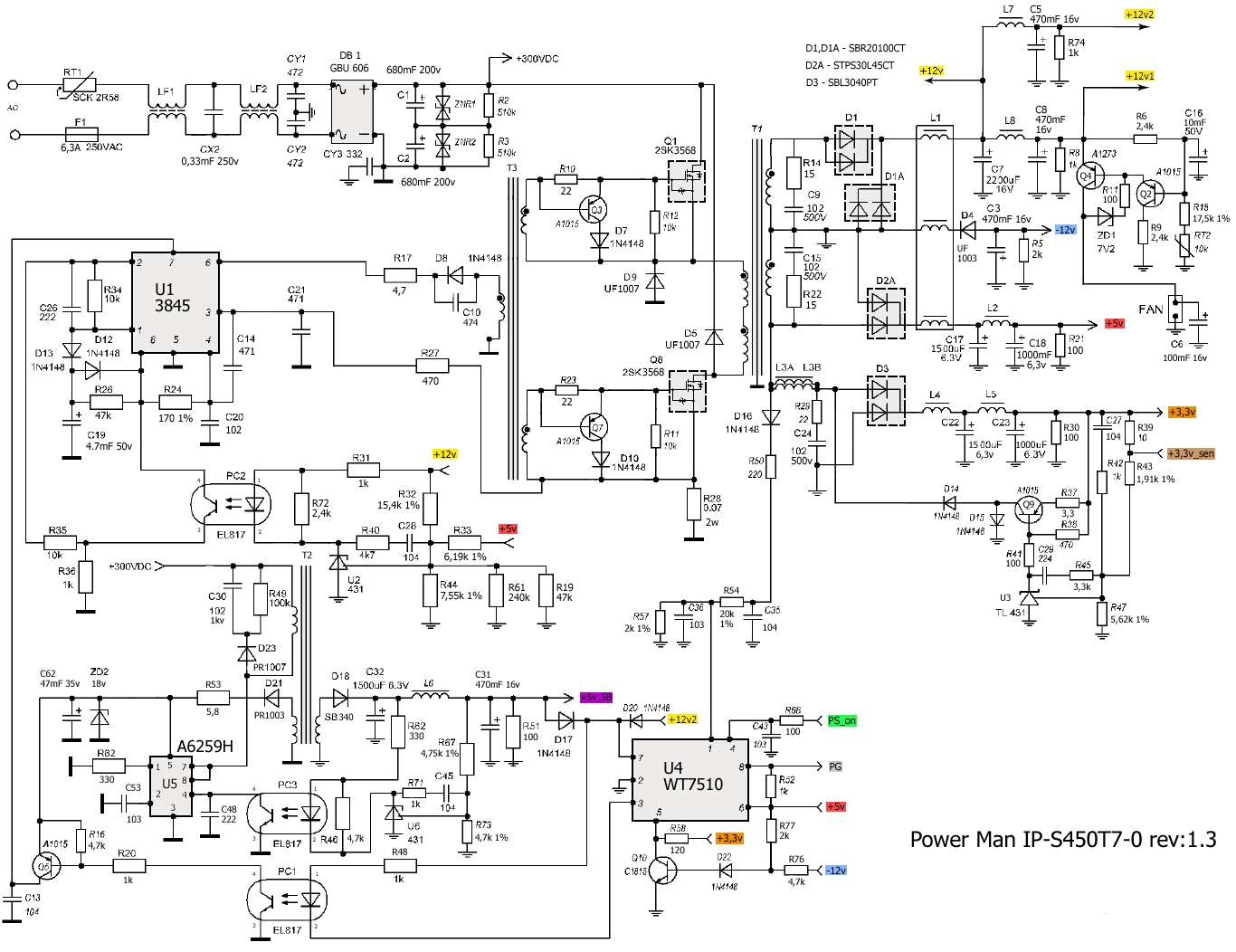
Я тоже сторонник 38хх, там помнится никаких "сверчков" в принципе не бывало. Да и описана м/с вдоль и поперек, и работает предсказуемо.
Вот схемы с разными вариантами упр. ШИМом и силовыми ключами:


Вложения:
Powerman-IP-S450T-0-uc3845-w.gif
Powerman-IP-S450T-0-uc3845-w.gif [ 93.2 КБ | Просмотров: 13196 ]
sunny_atx230.gif
sunny_atx230.gif [ 52.01 КБ | Просмотров: 13196 ]

_________________
С уважением Александр.
Вернуться к началу
 Профиль  
 
СообщениеДобавлено: 21 ноя 2018, 02:51 
Не в сети
Новичок

Зарегистрирован: 21 ноя 2018, 02:27
Сообщения: 7
Авто: Рено
Имя: Саня
oka275 писал(а):
Сергей, здравствуйте!
Спасибо за ответ! В указанном апноте я не нашел ответ на свой вопрос: почему при перегрузке или КЗ, работа контроллера ограничивается подачей плюсового напряжения на вход CS, а в приведенной схеме из данного апнота вывод садится на общий провод.

Есть такой радиолюбитель профессионал Илья Стельмах создатель усилителя Оплеуха Микрухам (2.5, 2.7, 3) и других, у него и группа в ВК есть, он много времени посвятил IR2161, абсолютно уверен, что он будет знать ответы по ней. Первая его работа по созданию БП на IR2161 после IR2153, и вторая работа, статьи полные, с замерами, всё на высоком уровне. Сейчас он увлечён работой с контроллером IRS27952 (он же IRS27951). Надеюсь я чем то помог, ну или как минимум не помешал.
Приступаю к изучению Вашего проекта.


Вернуться к началу
 Профиль  
 
СообщениеДобавлено: 21 ноя 2018, 03:07 
Не в сети
Site Admin
Аватара пользователя

Зарегистрирован: 10 апр 2007, 22:36
Сообщения: 11306
Откуда: Новосибирск, Дзержинский
Авто: ВАЗ-21043
Имя: Алексей
247760 писал(а):
Надеюсь я чем то помог, ну или как минимум не помешал. Приступаю к изучению Вашего проекта.

Спасибо большое, по второй статье сейчас потихоньку делаю печатную плату. Однако в двух статьях нет ни слова о стабилизации. Может я конечно еще не все предоставленные ссылки изучил, но это уже завтра. Плату делаю без учета стабилизации - лишь бы заработал! Это мой второй самодельный БП, вторая попытка. Потом, если что, прицеплю оптрончик навесиком для экспериментов. А вообще если ничего не получится с управлением/стабилизацией, БП просто сгодится в хозяйстве. У меня есть давняя потребность заиметь источник вольт так на 40. Конечно надо просто перемотать трансформатор в БП имеющегося ЗУ и всё, но я хочу пока потренироваться "на кошках" (ir2161). Если бабахнет, то и в БП ЗУ не полезу :)

_________________

Поблагодарить автора:
Контакты:
Телеграмм: alexSh154
Вконтакте
Одноквассники
Instagram


Вернуться к началу
 Профиль  
 
СообщениеДобавлено: 21 ноя 2018, 03:39 
Не в сети
Новичок

Зарегистрирован: 21 ноя 2018, 02:27
Сообщения: 7
Авто: Рено
Имя: Саня
oka275 писал(а):
ни слова о стабилизации

Не удержался и сам написал Илье, вот его ответ на вопрос выше и о стабилизации:
Код:
Нормальную стабилизацию нет, какую-то можно, но я бы не заморачивался. В приведенной схеме вывод CS садится на землю через оптотранзистор для того, чтобы контроллер работал на максимальной частоте. Это нужно для стабилизации напряжения частотной модуляцией. А сама защита срабатывает когда напряжение на CS выше 1В примерно. Очевидно, что когда оптотранзистор открыт и CS привязан к земле, защита работать не будет


Вернуться к началу
 Профиль  
 
СообщениеДобавлено: 21 ноя 2018, 11:02 
Не в сети
Site Admin
Аватара пользователя

Зарегистрирован: 10 апр 2007, 22:36
Сообщения: 11306
Откуда: Новосибирск, Дзержинский
Авто: ВАЗ-21043
Имя: Алексей
247760 писал(а):
Не удержался и сам написал Илье

Спасибо большое! Избавили меня от необходимости самостоятельно "наводить мосты". Значит надо пробовать фазовый метод стабилизации (с управлением ногой CS по плюсу через развязывающий диод), то есть второй из числа тех, что представлен в апноте AN-1069. Кстати, он вроде более правильный и совершенный, особенно для трансформаторов с низкой индуктивностью утечки (так написано в апноте), но чуть более сложный.

Текст свернут
Вложение:
img-2018-11-21-10-55-04.png
img-2018-11-21-10-55-04.png [ 85.23 КБ | Просмотров: 13124 ]

_________________

Поблагодарить автора:
Контакты:
Телеграмм: alexSh154
Вконтакте
Одноквассники
Instagram


Вернуться к началу
 Профиль  
 
 Заголовок сообщения: Re: Альтернативные БП для ЗУ ОКА275
СообщениеДобавлено: 09 дек 2018, 18:14 
Не в сети
Site Admin
Аватара пользователя

Зарегистрирован: 10 апр 2007, 22:36
Сообщения: 11306
Откуда: Новосибирск, Дзержинский
Авто: ВАЗ-21043
Имя: Алексей
Собрал БП на IR2161 давно, но только на этих выходных выделилось время плотно засесть за обратную связь и стабилизацию напряжения. Пробовал оба варианта (частотный и фазовый), но адекватной РЕГУЛИРОВКИ напряжения не получилось. Перегруз/КЗ отрабатывает, но именно ОБРАТНУЮ СВЯЗЬ сделать не получилось. Вроде как если долбить вход CS импульсами положительной полярности частотой 100 герц, то микросхема должна скидывать частоту на минимум. Да, она что-то подобное делает, но на глаз это всего процентов 5 изменения. В общем, ффтопку.

Сам же по себе блок питания не плохой получился, нагрузку держит хорошую. Поговаривают, что у нее есть проблемы с софт-стартом, но подбор выходного дросселя это в некоторой степени нивелирует. В общем, говорят пользоваться можно. Я же пока испытывал без выпрямителя вообще, подключая разную нагрузку непосредственно ко вторичной обмотке.

В общем, вопрос закрыт. Жаль, что ничего не вышло. Микроха нравится тем, что легко реализует полумост при минимуме деталей, без всяких ТГР, токовых трансформаторов, снабберов, сердечников с зазором и так далее. Обилие деталей, особенно намоточных, меня расстраивают, прям как того Виннипуха, которого расстраивали длинные слова.

Следующий БП планируется на UC3845, если не поступит других корректив. Если получится, то будет попытка скрестить его с платой управления ЗУ.

_________________

Поблагодарить автора:
Контакты:
Телеграмм: alexSh154
Вконтакте
Одноквассники
Instagram


Вернуться к началу
 Профиль  
 
 Заголовок сообщения: Re: Альтернативные БП для ЗУ ОКА275
СообщениеДобавлено: 09 дек 2018, 20:08 
Не в сети
Site Admin
Аватара пользователя

Зарегистрирован: 10 апр 2007, 22:36
Сообщения: 11306
Откуда: Новосибирск, Дзержинский
Авто: ВАЗ-21043
Имя: Алексей
Подцепил выпрямитель, выходной конденсатор, еще и нагрузку подключил (не большую - 60 ватт) - и при включении пыхнули ключи. Может поддельные ключи, может дроссель недостаточной индуктивности.. В общем, вопрос точно закрыт.

_________________

Поблагодарить автора:
Контакты:
Телеграмм: alexSh154
Вконтакте
Одноквассники
Instagram


Вернуться к началу
 Профиль  
 
 Заголовок сообщения: Re: Альтернативные БП для ЗУ ОКА275
СообщениеДобавлено: 10 дек 2018, 15:46 
Не в сети
Уже был(а), и не раз, и не два

Зарегистрирован: 28 сен 2015, 17:19
Сообщения: 61
Откуда: Рязань
Авто: skoda
Имя: Роман
К сожалению результат вполне ожидаемый. Может изучать вот эту шимку https://www.chipdip.ru/product/l6598d


Вернуться к началу
 Профиль  
 
 Заголовок сообщения: Re: Альтернативные БП для ЗУ ОКА275
СообщениеДобавлено: 10 дек 2018, 15:49 
Не в сети
Site Admin
Аватара пользователя

Зарегистрирован: 10 апр 2007, 22:36
Сообщения: 11306
Откуда: Новосибирск, Дзержинский
Авто: ВАЗ-21043
Имя: Алексей
Пугает словно "Резонансный". Это наверное значит то, что его придётся постоянно ловить? :) Не хочу никого ловить, хочу собрать и забыть. Да, и что бы работало как АК. :-D

_________________

Поблагодарить автора:
Контакты:
Телеграмм: alexSh154
Вконтакте
Одноквассники
Instagram


Вернуться к началу
 Профиль  
 
Показать сообщения за:  Поле сортировки  
Начать новую тему Ответить на тему  [ Сообщений: 32 ]  На страницу Пред.  1, 2

Часовой пояс: UTC + 7 часов


Кто сейчас на конференции

Сейчас этот форум просматривают: нет зарегистрированных пользователей и гости: 3


Вы не можете начинать темы
Вы не можете отвечать на сообщения
Вы не можете редактировать свои сообщения
Вы не можете удалять свои сообщения
Вы не можете добавлять вложения

Найти:
Перейти:  
cron
Powered by phpBB® Forum Software © phpBB Group
Русская поддержка phpBB