Ока в Новосибирске

Клуб Окаводов Новосибирска
Текущее время: 23 мар 2026, 10:09

Часовой пояс: UTC + 7 часов




Начать новую тему Ответить на тему  [ Сообщений: 1507 ]  На страницу 1, 2, 3, 4, 5 ... 76  След.
Автор Сообщение
СообщениеДобавлено: 10 янв 2015, 06:27 
Не в сети
Заслуженный участник Клуба ЗУ-ОКА275

Зарегистрирован: 14 мар 2014, 16:47
Сообщения: 596
Имя: Сергей




ДРУЗЬЯ! Тут только обсуждение самодельного И.БП, его сборки, настройки, расчетов дросселей и тр-ров, а так же любые другие проблемы с И.БП, его переделки и тд.
умолчания: Здесь и далее И.БП (И-БП, ИБП) - Импульсный Блок Питания.

Перейти в основную ветку обсуждения сборки плат ЗУ
Перейти в ветку обсуждения корпусов, лиц.панелей для этого ЗУ





Ребят,выкладываю печатку силового блока подправленную под другой управляющий трансформатор,под более доступный,А то у меня там стоит какой то не стандартный,он отличается от часто встречаемых тем,что,у него вывода расположены в зеркальном отражении.А то меня тут уже начали убеждать в том,что силовой блок у меня не может работать теоретически.Решил подправить печатку под другой управляющий трансформатор А то ведь все равно будут задавать вопросы по поводу трансформатора управляющего.Марка трансформатора на печатке указана.Думаю,что такие трансформаторы встречаются чаще чем тот,который стоит у меня на данный момент.


Вложения:
Силовой для З.У.lay6 [792.13 КБ]
Скачиваний: 3162


Последний раз редактировалось serg1968-09 03 дек 2015, 09:53, всего редактировалось 3 раз(а).
Вернуться к началу
 Профиль  
 
СообщениеДобавлено: 10 янв 2015, 19:45 
Не в сети
Заслуженный участник Клуба ЗУ-ОКА275

Зарегистрирован: 28 сен 2014, 02:51
Сообщения: 51
Имя: Михаил
serg1968-09 писал(а):
Ну,как разъединять обмотки чтобы сделать среднюю точку,думаю,объяснять не надо.


Доброго времени Сергей. Если не затруднит, то поясните пожалуйста. И еще хотелось узнать как разбираете сердечник силового транса. И его геометрические размеры для расчетов. Расчеты делаете в LiteCalcIT ? Или подбираете? И еще вопрос: ток на выходе зависит от типа УПРАВЛЯЮЩЕГО транса или нет?


Вернуться к началу
 Профиль  
 
СообщениеДобавлено: 10 янв 2015, 20:11 
Не в сети
Постоянец

Зарегистрирован: 30 янв 2014, 03:36
Сообщения: 238
Откуда: Таганрог
Авто: Accent
Имя: Алексей
serg1968-09 писал(а):
Думаю,что такие трансформаторы встречаются чаще чем тот,который стоит у меня на данный момент.

Спасибо. Трансформатор на самом деле построен по одной и той же схеме, просто добавлена еще токоизмерительная обмотка завязанная на оптрон(ПОС?) насколько я понял. Китайцы просто не хотят стандартизировать это дело, мотают как в голову взбредет на разных каркасах и с разным количеством ног, гады)). Транс дежурки я бы не ставил - морока с ним, лучше внешний БП(на али заказал за смешные 123 рубля 12ваттный) ну это кому как. Кстати выложу скоро немного подправленную схему платы управления для переделанного БП с возможность установки выводных электролитов, SMD алюминиевых и танталов. Останется перевести в гербер и можно заказать.


Вернуться к началу
 Профиль  
 
СообщениеДобавлено: 10 янв 2015, 20:18 
Не в сети
Постоянец

Зарегистрирован: 30 янв 2014, 03:36
Сообщения: 238
Откуда: Таганрог
Авто: Accent
Имя: Алексей
MishaBig писал(а):
ток на выходе зависит от типа УПРАВЛЯЮЩЕГО транса или нет?

Позволю ответить. Ток на выходе зависит от сечения проводников в помехозащитном дросселе на входе, входных высоковольтных емкостей(470-680 мкф), диодного моста, пропускной способности ключей по току и их соответствующего охлаждения, сечения магнитопровода инвертирующего трансформатора и толщины его обмоток, выходной выпрямительной сборки(я купил себе 30CPQ100 хорошие сборки) и ее охлаждения, добротности и сечения проводников в выходном дросселе, толщины дорожек на печатной плате. Вроде ничего не забыл))


Вернуться к началу
 Профиль  
 
СообщениеДобавлено: 10 янв 2015, 20:40 
Не в сети
Заслуженный участник Клуба ЗУ-ОКА275

Зарегистрирован: 14 мар 2014, 16:47
Сообщения: 596
Имя: Сергей
ileksus Разделять обмотки,для того чтобы сделать среднюю точку нужно следующим образом - После окончания намотки, лак с кончиков жил нужно снять, затем провода залужаются. Начало одной половины вторичной обмотки присоединяется с концом второй половины или наоборот - конец одной половины с началом второй половины. От места соединения половинок обмотки делаем отвод. Этот отвод будет средней точкой нашего трансформатора.
Трансформаторы разбираю с помощью фена.Феном нагреваю железо и на горячую разбираю.По поводу геометрических размеров железа,тут все зависит от самого трансформатора который вы сняли,или,который у вас есть в наличии,они ведь все разные.Размеры моего трансформатора и моточные данные указаны на 178 странице.По поводу расчетов,да,рассчитывал в проге LiteCalcIT. Ток на выходе зависит от самого силового трансформатора,его размера железа,диаметра проводов,как первичной обмотки,так и вторичной обмотки,а так же и от высоковольтных транзисторов.Хотя,программа показывает ток,который будет протекать через высоковольтные транзисторы вот от этих параметров и выбираем высоковольтные транзисторы.
Высоковольтные электролиты по емкости выбираются следующим образом - на один Ватт мощности блока питания считается 1 мкф.Если блок рассчитан на 300 Ватт мощности,то и емкость должна быть от 300 -т мкф.Но конечно же лучше поставить чуть большей емкости,так как высоковольтным транзисторам будет легче работать.Это описал вам поверхностно.А входной дроссель фильтра,диодный мост и предохранитель какой нужно ставить,в зависимости от протекания тока по плюсовой шине высокой стороны.Этот параметр программа показывает при рассчете трансформатора.


Вернуться к началу
 Профиль  
 
СообщениеДобавлено: 10 янв 2015, 21:31 
Не в сети
Заслуженный участник Клуба ЗУ-ОКА275

Зарегистрирован: 28 сен 2014, 02:51
Сообщения: 51
Имя: Михаил
Спасибо Сергей за ответ. А какое номинальное напряжение Вы указывали в программе при расчетах? И параметры выходного дросселя Вашего можно узнать?


Вернуться к началу
 Профиль  
 
СообщениеДобавлено: 10 янв 2015, 23:18 
Не в сети
Постоянец

Зарегистрирован: 30 янв 2014, 03:36
Сообщения: 238
Откуда: Таганрог
Авто: Accent
Имя: Алексей
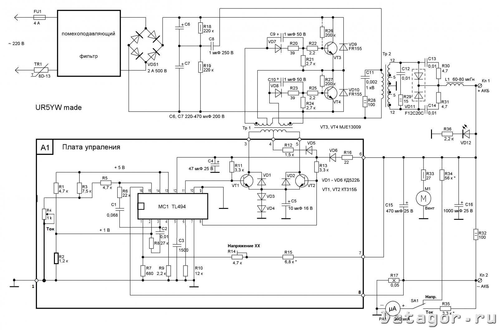
Как и обещал выкладываю схему платы управления на TL494 для большинства БП от компов, данные взяты отсюда http://qrz.if.ua/tech/109-peredelka-kom ... yadku.html
Статья настолько исчерпывающая, что подойдет практически для новичка - разжевано все по полочкам. Плюс уроки по намотке трансформаторов от ув. serg позволят сделать практически любой БП.))
К сожалению с танталами не вышло, так как емкость номиналом 47 мкф х 25в. есть только в корпусе C, а он большой и не влазит. Ну да бог с ним, выкладываю измененную схему под печатки и две печатки выводные электролиты и алюминиевые SMD электролиты. Теперь осталось перевести в gerber.
Вложение:
1405240831_ris.-5.jpg
1405240831_ris.-5.jpg [ 252.21 КБ | Просмотров: 77677 ]

Вложение:

Вложение:

Все платы проверил, с металлизацией отверстий все вроде нормально. Пользуйтесь.


Вернуться к началу
 Профиль  
 
СообщениеДобавлено: 11 янв 2015, 00:54 
Не в сети
Заслуженный участник Клуба ЗУ-ОКА275

Зарегистрирован: 14 мар 2014, 16:47
Сообщения: 596
Имя: Сергей
MishaBig Напряжение указывал 26 вольт.Дроссель выходной намотан на кольце с наружним диаметром 33 мм,желтое кольцо с белыми торцами.Намотан проводом в две жилы диаметром 1 мм до полного заполнения,это когда провод уже невозможно просунуть через внутреннее отверстие.


Вернуться к началу
 Профиль  
 
СообщениеДобавлено: 11 янв 2015, 01:06 
Не в сети
Заслуженный участник Клуба ЗУ-ОКА275

Зарегистрирован: 28 сен 2014, 02:51
Сообщения: 51
Имя: Михаил
Сергей у меня при таком раскладе прога показывает 7+7 витков, а Вы писали у Вас всего 8 (4+4)? Или 8+8?


Вернуться к началу
 Профиль  
 
СообщениеДобавлено: 11 янв 2015, 01:47 
Не в сети
Заслуженный участник Клуба ЗУ-ОКА275

Зарегистрирован: 14 мар 2014, 16:47
Сообщения: 596
Имя: Сергей
MishaBig Да вроде как уже указывал свои моточные данные,это 8 витков и они у меня получились в два ряда,в 6-ть жил.Это означает,что,программа показала 8+8 витков в три жилы диаметром 0,8 мм.Вот поэтому и намотал сразу в 6-ть жил.Не ленитесь читать то,что уже дано,тогда самим потом будет легче искать все то,что нужно.Ведь на 178 странице сказано,что,вторичную обмотку мотал 8 витков в 6-ть жил проводом диаметром 0,8 мм сложенных в одну плоскую шину.После намотки жилы разъединил по три жилы тем самым сделав среднюю точку.Ну а если есть средняя точка,то,естественно получается 8+8 витков.


Вернуться к началу
 Профиль  
 
СообщениеДобавлено: 11 янв 2015, 02:09 
Не в сети
Заслуженный участник Клуба ЗУ-ОКА275

Зарегистрирован: 28 сен 2014, 02:51
Сообщения: 51
Имя: Михаил
Ну вот теперь-то все понял! Спасибо Сергей! Все читал, не ленился, просто не мог догнать из всех Ваших сообщений, что именно таким образом надо делать. Старею... Еще раз спасибо!


Вернуться к началу
 Профиль  
 
СообщениеДобавлено: 11 янв 2015, 02:13 
Не в сети
Заслуженный участник Клуба ЗУ-ОКА275

Зарегистрирован: 14 мар 2014, 16:47
Сообщения: 596
Имя: Сергей
MishaBig Да не за что,Михаил.Главное чтобы помогло.


Вернуться к началу
 Профиль  
 
СообщениеДобавлено: 24 янв 2015, 23:49 
Не в сети
Уже был(а) и не раз

Зарегистрирован: 15 апр 2013, 20:24
Сообщения: 41
Имя: Victor
Светлые головы этого форума, прошу Вас помочь с силовым трансформатором, давным давно был выпаян из БП ATX платы от донора не осталось, по габаритам довольно крупный. Хочу его использовать без перемотки, вот только не могу нигде найти цоколевку его.

Что я смог понять со стороны высокого есть одна обмотка по 2 контакта параллельно и с короткий вывод это средняя точка. где начало можно вычислить по глубине входа провода. Так же на этой стороне есть два запаралененные вывода которые не с чем не звонятся (думаю что это экран). нужно ли его задействовать?.

по выходной стороне имею 6 выводов и с верху общий вывод в виде "косы" 1-2 замкнуты, 3-4 замкнуты, 6-7 обмотка. все выходы звонятся между собой (кроме высокой стороны, там звонятся отдельно). сопротивление мой прибор не показывает.


помогите найти нужные выводы 12 вольтовой обмотки.


Вложения:
Комментарий к файлу: вид с низу
P1070866.JPG
P1070866.JPG [ 553.46 КБ | Просмотров: 77749 ]
Комментарий к файлу: вид с верху
P1070865.JPG
P1070865.JPG [ 279.63 КБ | Просмотров: 77749 ]
Вернуться к началу
 Профиль  
 
СообщениеДобавлено: 25 янв 2015, 00:55 
Не в сети
Заслуженный участник Клуба ЗУ-ОКА275

Зарегистрирован: 14 мар 2014, 16:47
Сообщения: 596
Имя: Сергей
vitix Те вывода по высокой стороне,которые не звонятся с первичной обмоткой,это и есть экран.Экран можно не подключать,но лучше подключить на минусовую шину высокой стороны,помех поменьше будет.


Вложения:
P1070866.JPG
P1070866.JPG [ 559.43 КБ | Просмотров: 77749 ]
Вернуться к началу
 Профиль  
 
СообщениеДобавлено: 25 янв 2015, 01:18 
Не в сети
Уже был(а) и не раз

Зарегистрирован: 15 апр 2013, 20:24
Сообщения: 41
Имя: Victor
serg1968-09 писал(а):
vitix Те вывода по высокой стороне,которые не звонятся с первичной обмоткой,это и есть экран.Экран можно не подключать,но лучше подключить на минусовую шину высокой стороны,помех поменьше будет.

в таком случае вывод косичкой - это будет "минус" ?

по габаритам он совпадает с Вашим, то есть по расстоянию выводов один к одному с Вашей платой, немного ее перерисую с вашего позволения.


Вернуться к началу
 Профиль  
 
СообщениеДобавлено: 25 янв 2015, 01:29 
Не в сети
Заслуженный участник Клуба ЗУ-ОКА275

Зарегистрирован: 14 мар 2014, 16:47
Сообщения: 596
Имя: Сергей
vitix Да,все правильно,вывод косичкой и есть минус.Печатку корректируйте как вам угодно,для этого и выложил на всеобщее обозрение.


Вернуться к началу
 Профиль  
 
СообщениеДобавлено: 25 янв 2015, 03:38 
Не в сети
Уже был(а), и не раз, и не два

Зарегистрирован: 12 мар 2013, 23:15
Сообщения: 77
Авто: Opel Astra
Имя: Владимир
Доброго времени всем! Т. к. обсуждение конструкции отклонилось в сторону силовой части, позвольте и мне кое-чем поделиться и кое-что поспрашивать.

Завалялся у меня в закромах вот такой старенький бп (к сожалению, схемы найти не смог):
ИзображениеИзображение

Потому как мой бп благополучно сгорел, я решил переделать этот в регулируемый для своих нужд.
Немного пошаманив, получилась вот такая плата после кастрации (удаления цепей -12В, -5В, +3,3В, +5В):
ИзображениеИзображение

входная часть, конечно же, оставляет желать лучшего:
ИзображениеИзображение

ну и остальное:
ИзображениеИзображение

Блок работает, но немного"поет" при повышении напруги и тока. Где-то на просторах сети нарыл инфу, что надо проверить вот эти кондеры:
ИзображениеИзображение

и еще бп уходит в защиту при превышении напряжения 15 В а также при нагрузке 4 А. Выходное напряжение регулируется переменным резистором с выхода бп на первую ногу TL494.

Ну что ж, пора переходить к просьбам:
1. Подскажите пожалуйста, как поднять порог срабатывания защиты без выкидывания существующих цепей, если это возможно (какую ногу дергать и куда)?
2. Можно ли умощнить данное убожество путем замены высоковольтного диодного моста, высоковольтных конденсаторов, диодной сборки, выходного дросселя и, конечно же, трансформатора, скажем, на один из этих (благо есть доноры с нужными деталями):
ИзображениеИзображение

ИзображениеИзображение

ИзображениеИзображение

Тот, который слева, был выдран с блока АТ 200 Вт, справа - с блока АТХ 300 Вт.
М-дааа, вот это наваял. Заранее всем спасибо!


Вернуться к началу
 Профиль  
 
СообщениеДобавлено: 25 янв 2015, 05:09 
Не в сети
Заслуженный участник Клуба ЗУ-ОКА275

Зарегистрирован: 14 мар 2014, 16:47
Сообщения: 596
Имя: Сергей
Vlad80 Если мне память не изменяет,то в этом месте,где на фото указал кружком и стрелкой,там должны стоять два транзистора со своим обвязом.Вот,если покопаться в обвязке этих транзисторов,то,можно и увеличить ток защиты.А лучше эту схему вообще убрать.
И да,мощу можно поднять заменой трансформатора,заменой диодной сборки во вторичной обмотки,заменой диодного моста в высоковольтной части,заменой высоковольтных транзисторов.
Дроссель в фильтр по высокой стороне на вашем месте поставил бы в обязательном порядке и два конденсатора с обеих сторон этого дросселя,тем самым от многих неприятностей защитили бы и блок питания и себя.


Вложения:
00000_500.jpg
00000_500.jpg [ 46.79 КБ | Просмотров: 77730 ]
Вернуться к началу
 Профиль  
 
СообщениеДобавлено: 25 янв 2015, 16:33 
Не в сети
Уже был(а), и не раз, и не два

Зарегистрирован: 18 фев 2013, 22:21
Сообщения: 110
Откуда: Смоленск
Авто: ВАЗ 2107
Имя: Михаил
Не помню уж где взял, но есть у меня такой файлик с распиновкой импульсных трансов. Может кому сгодится.


Вложения:
распин транс.rar [212.58 КБ]
Скачиваний: 1935
Вернуться к началу
 Профиль  
 
СообщениеДобавлено: 28 янв 2015, 04:03 
Не в сети
Заслуженный участник Клуба ЗУ-ОКА275

Зарегистрирован: 02 фев 2013, 15:00
Сообщения: 61
Авто: WV CADDY
Имя: Сергей
Ув.Сергей просьба помоч с трансом нашел только такой файл прилагаю он пойдет на дежурку.


Вернуться к началу
 Профиль  
 
Показать сообщения за:  Поле сортировки  
Начать новую тему Ответить на тему  [ Сообщений: 1507 ]  На страницу 1, 2, 3, 4, 5 ... 76  След.

Часовой пояс: UTC + 7 часов


Кто сейчас на конференции

Сейчас этот форум просматривают: нет зарегистрированных пользователей и гости: 1


Вы не можете начинать темы
Вы не можете отвечать на сообщения
Вы не можете редактировать свои сообщения
Вы не можете удалять свои сообщения
Вы не можете добавлять вложения

Найти:
Перейти:  
cron
Powered by phpBB® Forum Software © phpBB Group
Русская поддержка phpBB