Ока в Новосибирске

Клуб Окаводов Новосибирска
Текущее время: 29 ноя 2025, 02:35

Часовой пояс: UTC + 7 часов




Начать новую тему Ответить на тему  [ Сообщений: 101 ]  На страницу 1, 2, 3, 4, 5, 6  След.
Автор Сообщение
СообщениеДобавлено: 09 янв 2016, 05:32 
Не в сети
Заслуженный пользователь
Аватара пользователя

Зарегистрирован: 08 янв 2016, 17:09
Сообщения: 31
Откуда: СПб
Имя: Василий
если администрация разрешит, отзеркалю сюда тему с переделкой бп пк в регулируемый на микрах (AT2005B, SP494(tl494) (WT751002S + UC3845B), (KA7500B + LM393P ) -решено), ...
http://forum.vip-cxema.org/index.php?/t ... i-na-mikr/

фак по найденным решениям :

at2005b резистор на 2й ноге который идет на 12 вольт. впаял вместо него переменник на 50кОм. Ргулирует напряжение на 12в шине в диапазоне 7.5-13.6 в под нагрузкой.
Видимо, чтобы еще поднять напругу, нужен переменник на сотню кОм.

sg6105dz https://img-fotki.yandex.ru/get/56406/2 ... 97163_orig https://www.overclockers.ru/images/lab/ ... 2/pic3.png
Поставил переменник VR3 тк его у меня изначально не было. и получил банально маленькую регулировку 10.7-13.4в, а потом защита.

UC3845B + WT751002S (WT7525) схема бп аналог http://www.oka-nsk.r...c9aac&mode=view http://datasheet4u.com/datasheet/W/T/7/ ... d.pdf.html http://datasheet4u.com/datasheet/W/T/7/ ... r.pdf.html
решение: Выпаиваем супервизор WT751002S, замыкаем 2-3 контакты где был супервизор - блок включается. убираем резисторы r44, r61, r19, вместо них паяем переменный эквивалент(я припаял 6.8кОм) регулирует 7-19 вольт!

UC3845B + tps3510p http://lib.chipdip.ru/204/DOC000204599.pdf тоже замыкаем 2-3 ногу и см выше , такая связка есть в бп hec 400ar-ptf

us3843b и DWA101N N141 и тоже замыкаем 2-3 ногу и см выше, видимо аналог WT7525, такая связка есть в бп delta gps-350bp-100

tl494 (SP494,KA7500B) + lm339(lm393)
выпаиваем лм339,
с 1й ноги 494 отцепляем резюк в 5в, с 1й резюк в 12в меняем на 3ком, ставим переменник с 1й ноги в землю 1ком,
с 4й ноги отрезаем все кроме резистора в землю.
на этом этапе регулировка +6- +27в.

далее делаем мост: выпаиваем полумосты с 5в и 3.3в выпаиваем дгс - ставим на его место перемычки, вычищем все с 5в участка платы, ставим на этот участок отрицательный полумост от 12в положительного полумоста, ставим конденсаторы правильно тк теперь относительно минуса земля получается положительной .
все, по итогу получаем регулировку до 53в!
или можно перемотать транс, но пока сам не сделал...

cm6800g / ps223 (229)
1) закоротить 2-3 ногу ps223 (229) - блок включится без защит с любым выходным напряжением.
2) с 6й ноги cm6800g находим оптопару, с нее тл431 (одна нога в оптопару, вторая в землю, управляющая через резюки в землю и 5 -12в)
3) с этой управляющей ноги резюк 50ком в землю имеем 12,9-21в
если с этой ноги с 12в 50 ком то 8.5-12в




даты http://datasheet4u.com/datasheet-pdf/ET ... ?id=817697 на ат2005в
http://pdf1.alldatasheet.com/datasheet- ... 494CN.html на тL494 download/file.php?id=2004&mode=view
http://html.alldatasheet.com/html-pdf/2 ... C3845.html UC3845B download/file.php?id=1915&mode=view
http://html.alldatasheet.com/html-pdf/8 ... M6800.html cm6800g http://320volt.com/wp-content/uploads/2 ... schema.png


Последний раз редактировалось vasvas 18 окт 2016, 09:26, всего редактировалось 5 раз(а).

Вернуться к началу
 Профиль  
 
СообщениеДобавлено: 09 янв 2016, 06:35 
Не в сети
Заслуженный пользователь
Аватара пользователя

Зарегистрирован: 08 янв 2016, 17:09
Сообщения: 31
Откуда: СПб
Имя: Василий
проверил оба варианта
1) рез r36 где-то 1кОм, переменник вместо него вращается в обе стороны от 1кОм - напруга не меняется, в крайних положениях - срыв.
рез r35 10кОм, переменник вместо него при малейшем повороте срыв, с переменником слышен треск наводок. напруга не меняется
2) рез r24 ок 9.8 кОм переменник вместо него при малейшем повороте срыв, с переменником слышен треск наводок. напруга не меняется

переменник с дост длинными 5см отводами неэкр это может играть роль?
что еще где крутить? может супер визору ноги подрезать?


Вернуться к началу
 Профиль  
 
СообщениеДобавлено: 09 янв 2016, 15:43 
Не в сети
Site Admin
Аватара пользователя

Зарегистрирован: 10 апр 2007, 22:36
Сообщения: 11301
Откуда: Новосибирск, Дзержинский
Авто: ВАЗ-21043
Имя: Алексей
Супервизор надо было первым дело отключить, что бы не мешался. Попробуйте его просто выпаять. Мне кажется, что запаять его на место при необходимости - это будет быстрее, чем восстанавливать резанные дорожки. Очень надеюсь, что аварийный сигнал глушения ШИМ он подаёт явными способами, и простая его выпайка ни на чем не скажется. Будет чуть хуже, если в нормальном состоянии он разрешает работу БП путем приземления какой то линии, а в случае аварии "отпускает" её. В этом случае, если его выпаять, то некому будет приземлять ту линию и БП не запустится. Тогда придется вникать в суть и как бы эмулировать присутствие супервизора. Но в БП на основе TL494 достаточно просто выпаять микросхему ОУ, на которой этот супервизор и собран. Может и тут повезет.

Резисторы R35-36, вместе с оптроном, как раз и задают тот самый feedback (обратную связь - контроль за установленным напряжением). Если эту цепь изменить, то изменится выходное напряжение. Резисторы видимо создают делитель напряжения, только странный какой то делитель получается. Не плохо бы поглядеть схему БП, если имеется. Или шильдик БП в студию!
Тем не менее, попробуйте прицепить переменник со 2й на 5ю ножку UC3845B и посмотрите что будет.

PS. Лучше всего использовать БП на основе TL494 или её аналогов как давно зарекомендовавшую себя. Если повезет с экземпляром, то вполне можно получить диапазон выходных напряжений от 0.5в до 22....25в. Я очень сомневаюсь в том, что такое возможно будет выполнить на UC3845B. Кроме того, на TL494 еще можно легко выполнить ограничение тока, то есть можно запросто сделать подобие лаб.БП.

PS2. Что касается треска TL494 при прикасании к ручке переменного резистора, то это вполне нормально, ибо по входу TL494 стоит обыкновенный операционный усилитель. В общем, входы достаточно чувствительные и это необходимо помнить! Если есть реакция на прикосновение, то значит посадите корпус переменника (вместе с ротором) на массу (у некоторых переменников даже есть специальный контакт для припайки к нему "земли"). Провода до резистора - минимальной длины (не более 10-15см), лучше использовать комповый шлейф и чередовать сигнальные провода с "земляными". Или экранчик- его можно взять вместе с проводами с любого USB-удлинителя. Комповый IDE-шлейф лучше брать из старых запасов - там они еще из меди, паяются, а так же сами провода многожильные. В кабелях последнего поколения используется уже одна жила, к тому же она совершенно не паяется.

_________________

Поблагодарить автора:
Контакты:
Телеграмм: alexSh154
Вконтакте
Одноквассники
Instagram


Вернуться к началу
 Профиль  
 
СообщениеДобавлено: 09 янв 2016, 16:12 
Не в сети
Site Admin
Аватара пользователя

Зарегистрирован: 10 апр 2007, 22:36
Сообщения: 11301
Откуда: Новосибирск, Дзержинский
Авто: ВАЗ-21043
Имя: Алексей
Подумал тут.. и еще раз решил написать пост, что имею некоторые убеждения в правильности выбора "донора". Вот TL494 - это сила и мощь, правда попадаются экземпляры, которые начинают свистеть/стрекотать/петь, но в бОльшей степени глюки устранимы. И все, что для этого нужно:

1. БП на основе TL494
2. Выкусываем супервизор и для гарантии отрезаем всё лишнее с 4й ноги TL494. На ней должны остаться только конденсатор, идущий с 13-14 ножки, и резистор с 4й ноги на землю. Остальное всё отрезать!
3. Отрезать все, что сидит на второй ноге TL494, затем подключить к ней два резистора на 100кОм. Один посадить на землю (7я нога) и второй на 13-14 ножку. Между 2й и 3й ножкой поставить конденсатор 0.1мкф
4. Отрезать все, что сидит на первой ноге TL494, прицепить к ней подстроечник на 1ком в землю и резистор 3ком на выход БП по каналу +12в.
5. Выкусить все лишние диодные сборки (3.3в, 5в) по выходу БП во избежание их пробоя.
6. Проверить диодную сборку по каналу +12в и если она рассчитана на обратное напряжение ниже 100в, то заменить.
7. Заменить эл.конденсатор(ы) по каналу +12в на конденсатор(ы) бОльшего напряжения (до 35в)

В заключении прицепить ко 2й ноге TL494 резистор 750 ом, второй конец этого резистора на подвижной контакт переменника. Боковые контакты соответственно на землю (поближе к 7й ноге TL494) и на 13-14 ножку TL494 (на тех выводах присутствую стабилизированные +5в со внутреннего стабилизатора TL494 - он очень маломощный, но для нашей задачи его хватит!).
Включаем - проверяем, все должно регулироваться и не должно быть никаких звуков. Если что то свистит-шумит, то разбираемся. Можно перемотать дроссель групповой стабилизации, если это конечно он свистит. Можно поиграться с номиналом конденсатора со 2й на 3ю ножку TL494, так же его можно подключить через резистор 10-33кОм и так же поиграться с ёмкостью. Можно проверить всё ли отрезали от ножек на печатной плате, ибо порой бывает такое, что не заметили конденсатор по первой ноге в землю (такое есть на некоторых БП) - вот он и свистит.

Прекрасные результаты дает использование БП фирмы MeanWell или их китайские аналоги на TL494 http://ru.aliexpress.com/item/12V-30A-3 ... 08319.html Жаль, что не все БП делаются на TL494, и перед покупкой нужно убеждаться в этом.

_________________

Поблагодарить автора:
Контакты:
Телеграмм: alexSh154
Вконтакте
Одноквассники
Instagram


Вернуться к началу
 Профиль  
 
СообщениеДобавлено: 09 янв 2016, 16:32 
Не в сети
Заслуженный пользователь
Аватара пользователя

Зарегистрирован: 08 янв 2016, 17:09
Сообщения: 31
Откуда: СПб
Имя: Василий
а вместо какого резистора ствить переменник? r35, r36? или поверх них поставить переменник на 2-5ю ногу?
или оба выпаять и поставить переменник?
бп маркирован как poweman (inwin) ip-s350t7-0 схемы не нашел...

супервизор буду выпаивать и глядеть.

зы про TL494 согласен мощь, но что есть, а есть UC3845B.
я просто иногда делаю свет в аквариумы на диодах и бп
("неправильно", но если регулировать 12вольт до 10-11 в, то попадем в номинальную точку вах и все будет норм, поэтому очень желательна регулировка 12 в, выходит дешевле и мощнее драйверов)
примеры поделок
http://forum.vitawater.ru/index.php?/bl ... og-vaslee/
http://forum.vitawater.ru/index.php?/bl ... ulirovkoi/

зы: выпаял супервизор - без него не заводится... впаял обратно.


Вернуться к началу
 Профиль  
 
СообщениеДобавлено: 10 янв 2016, 00:18 
Не в сети
Site Admin
Аватара пользователя

Зарегистрирован: 10 апр 2007, 22:36
Сообщения: 11301
Откуда: Новосибирск, Дзержинский
Авто: ВАЗ-21043
Имя: Алексей
vasvas писал(а):
а вместо какого резистора ствить переменник? r35, r36? или поверх них поставить переменник на 2-5ю ногу? или оба выпаять и поставить переменник?

Ничего не надо выпаивать - садите тупо со второй на пятую ногу, только резистор прежде в максимальное сопротивление укрутите.

vasvas писал(а):
выпаял супервизор - без него не заводится... впаял обратно.

Зря. Жизни он не даст! Судя по мануалу http://www.hardwaresecrets.com/datasheets/WT751002.pdf , на 8й ноге присутствует лог1 в случае, если все хорошо. И конечно если супервизора нет, то лог1 на 8й ноге выставить некому, потому что супервизора нет. Попробуйте выпаять снова и поставить между 7й и 8й контактной площадкой резистор ом в 100. Или, если лень паять, отрежьте все от 8й ножки и включите - если не запустится, то соедините отрезанную от 8й ножки дорожку с 7й ножкой через резистор 100 Ом. Если запустится, то смело выпаивайте супервизор, а вместо него этот резистор 100ом в 7-8 контактную площадку.

Так я не совсем понял что нужно - понизить 12в до 10-11, или поднять?

_________________

Поблагодарить автора:
Контакты:
Телеграмм: alexSh154
Вконтакте
Одноквассники
Instagram


Вернуться к началу
 Профиль  
 
СообщениеДобавлено: 10 янв 2016, 01:00 
Не в сети
Заслуженный участник Клуба ЗУ-ОКА275

Зарегистрирован: 19 дек 2014, 18:23
Сообщения: 50
Откуда: Междуреченск, кемеровская обл.
Авто: Zuzuki sx4
Имя: Dmitriy
Приветствую. Я бы попробовал привести обвязку ног 1, 2 и 8 мс3845/3843 и выходную регулируемую часть бп как на схеме. В схеме стоит 3845. Но автор ставил и 3843.
Вложение:
c300_10.gif
c300_10.gif [ 42.8 КБ | Просмотров: 55516 ]

Взято отсюда http://zival.ru/content/cassida-c300-so ... chik-monet


Вернуться к началу
 Профиль  
 
СообщениеДобавлено: 10 янв 2016, 07:59 
Не в сети
Заслуженный пользователь
Аватара пользователя

Зарегистрирован: 08 янв 2016, 17:09
Сообщения: 31
Откуда: СПб
Имя: Василий
Ок, выпаял супервизор, нашел подстроечник на 0.5кОм, выставил 100Ом, впаял на 7-8 ногу (pgo, vcc) - итог бп не включается -(. Что я сделал неправильно ?
(просто блок достаточно мощный и тянет хорошо, 200+ ватт по 12 вольт (в отличие от всяких кодегенов и спркманов, которые и 100 вт не всегда переваривают) хотелось бы его допилить :oops: )

зы: мне обычно надо напряжение регулировать в диапазоне 7 - 15в на 12 вольт шине, тк 7-10вт светодиоды имеют падение напряжений 7.5-11.5в (кр, бел, син) и иногда параллелю по 2 последовательных диода, хотя обычно по одному.
Ну и у приятеля валяется не новый ноут без зарядки, хотелось бы еще переделать ему 1 блок с регул до 19-21в, чтоб ноут запитать.
dimmzk - до шим пока не доходит дело, тк бп пока включается только при наличии супервизора...
Алексей, извините за видимо напрочь тупой вопрос. Под супервизором насверлено дыр в плате под полноценную микру 14 ног... Мож что сунуть туда? :crazy:


Вернуться к началу
 Профиль  
 
СообщениеДобавлено: 10 янв 2016, 15:06 
Не в сети
Site Admin
Аватара пользователя

Зарегистрирован: 10 апр 2007, 22:36
Сообщения: 11301
Откуда: Новосибирск, Дзержинский
Авто: ВАЗ-21043
Имя: Алексей
vasvas писал(а):
итог бп не включается -(. Что я сделал неправильно ?

Вы - скорее всего ничего. Это я ошибся при чтении манула, а так же все, кто что либо советовал по этой теме, забыли, что мы имеем дело с оптронной обратной связью, а это большая разница! В общем, забываем пока про 7-8 ножки и коротим между собой 2-3. Коротим прямо каплей припоя, или перемычкой, тупо. Должен включиться.

Если включилось, то смотрим Ваше первое фото. На ней видим оптрон РС2 и нарисованную желтым цветом схематику его включения к ШИМ-контроллеру. Схема включения обратной стороны оптрона не нарисована, однако у нас есть схема, любезно предоставленная dimmzk. Все схемы БП более-менее похожи друг на друга, потому скорее всего она подойдет нам для работы. На всякий случай сверьте эту схему со своим БП. В данном случае меня интересует только то, как именно на вашей схеме включен оптрон, именуемый на плате как РС2 и на схеме как U2.1-U2.2 (EL- или PC-817). Если все так, как на схеме, то есть резистор ~~330ом со светодиода оптрона на один из каналов выхода БП, второй конец светодиода на параллельный ему шунт в 1ком - и все это на катод управляемого стабилитрона TL431, то проверяйте что там стоит у по его управляемой ноге. Можете срисовать схему и кинуть сюда, а можете переделать ее под предлагаемый вариант. R23, R26 у вас наверняка на плате имеются (конечно под другим номером), добавьте переменник VR1 и будет счастье. Если пределов регулировки не хватит, то там уже сами определитесь какой номинал резистора, и в какую сторону нужно будет подвинуть.

_________________

Поблагодарить автора:
Контакты:
Телеграмм: alexSh154
Вконтакте
Одноквассники
Instagram


Вернуться к началу
 Профиль  
 
СообщениеДобавлено: 10 янв 2016, 17:04 
Не в сети
Заслуженный участник Клуба ЗУ-ОКА275

Зарегистрирован: 19 дек 2014, 18:23
Сообщения: 50
Откуда: Междуреченск, кемеровская обл.
Авто: Zuzuki sx4
Имя: Dmitriy
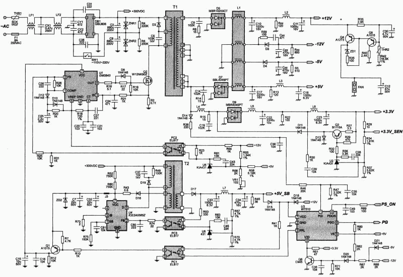
Порылся, поискал схемы бп на 3845. Смутило меня что стоят два оптрона. И я как понял - если мы замкнем 2 и 3 ногу, то бп будет работать без токовой защиты. Нашел схемку, согласно которой, если мы загрубим супервизор, то бп вообще не запустится, т.к. питание на 3845 подается от дежурки через транзистор Q2, которым рулит оптрон супервизора. В любом случае нужна схема бп. Гадать на фотографии платы бп тяжело.
Для нижеприведенной схемы, чтобы сделать бп регулируемым полагаю надо вместо к-э Q2 поставить перемычку, IC3 удалить, дроссель L5 удалить. Регулировку выходного напряжения производить переменником 200кОм, впаянного вместо R37. Примерно так. Как в случае с TL494 - замена одного, двух резисторов в делителе - в этом бп думаю не прокатит.
Я не специалист - приветствую любую критику.
Вложение:
sunny_atx230.GIF
sunny_atx230.GIF [ 52.01 КБ | Просмотров: 55488 ]

Похоже эти бп построены по одному принципу.... еще ссылка на другую схему http://radioradar.net/files/Image/repai ... c2_big.jpg
P.S. А ну все правильно - пригляделся, увидел третий оптрон. Печальбеда


Вернуться к началу
 Профиль  
 
СообщениеДобавлено: 10 янв 2016, 17:50 
Не в сети
Участник Клуба ЗУ-ОКА275
Аватара пользователя

Зарегистрирован: 03 ноя 2012, 02:16
Сообщения: 204
Откуда: НСО сДоволное
Авто: ВАЗ-11113
Имя: александр
http://cxem.net/pitanie/5-111.php
почитай!!
на юсках как их еще кликают как я помню трудно получить широкий диапозон регулировок.


Вернуться к началу
 Профиль  
 
СообщениеДобавлено: 10 янв 2016, 18:11 
Не в сети
Site Admin
Аватара пользователя

Зарегистрирован: 10 апр 2007, 22:36
Сообщения: 11301
Откуда: Новосибирск, Дзержинский
Авто: ВАЗ-21043
Имя: Алексей
dimmzk писал(а):
Для нижеприведенной схемы,

Димыч, спасибо огромное за схему! Мне сейчас особо не было времени искать - привезли сетевые платы для сервера и я ринулся снова в бой.

dimmzk писал(а):
если мы замкнем 2 и 3 ногу, то бп будет работать без токовой защиты

В первую очередь он будет работать без контроля за выходными напряжениями! Если они будут вне пределов, то супервизор отпускает 3ю ногу с земли, оптрон гаснет, транзистор закрывается и шим-контроллер обесточивается.

dimmzk писал(а):
надо вместо к-э Q2 поставить перемычку, IC3 удалить, дроссель L5

Если только для красоты, что бы лишнее не мешало, да и детальками разжиться :) А на скорую руку достаточно просто замкнуть 2-3 ногу супервизора, можно даже не выпаивая его.

dimmzk писал(а):
Регулировку выходного напряжения производить переменником 200кОм, впаянного вместо R37.

Неа. R36 своим 1к57 сопротивлением будет его шунтировать почти как КЗ. Рулить надо R36, впаяв вместо него переменник килоома на 4,7. Хотя по научному лучше вместо R37-120ком еще впаять резюк килоом на 10 - поддержит и не пустит на самотек в случае неконтакта ротора переменника

upimm писал(а):
на юсках как их еще кликают как я помню трудно получить широкий диапозон регулировок.

широкий, как я понял, и не нужно. 10-15в, больше и не нужно.

_________________

Поблагодарить автора:
Контакты:
Телеграмм: alexSh154
Вконтакте
Одноквассники
Instagram


Вернуться к началу
 Профиль  
 
СообщениеДобавлено: 10 янв 2016, 18:46 
Не в сети
Участник Клуба ЗУ-ОКА275
Аватара пользователя

Зарегистрирован: 03 ноя 2012, 02:16
Сообщения: 204
Откуда: НСО сДоволное
Авто: ВАЗ-11113
Имя: александр
третью ногу не трогай там мяхкй старт по телекам знаю может быть малелький бух.

а так r 36 переменник с шунтом от шороха если в пределах 10-15в покатит!


Вернуться к началу
 Профиль  
 
СообщениеДобавлено: 10 янв 2016, 19:04 
Не в сети
Участник Клуба ЗУ-ОКА275
Аватара пользователя

Зарегистрирован: 03 ноя 2012, 02:16
Сообщения: 204
Откуда: НСО сДоволное
Авто: ВАЗ-11113
Имя: александр
а вобще схема не удачная там прицип 5+7=12 и на какой из них будет первой реагировать юска иза раличия ёмкастей и цепи R38. R39
одно хорошо внешнее питание юски его можно затыкать при предельных токах!


Вернуться к началу
 Профиль  
 
СообщениеДобавлено: 10 янв 2016, 19:13 
Не в сети
Site Admin
Аватара пользователя

Зарегистрирован: 10 апр 2007, 22:36
Сообщения: 11301
Откуда: Новосибирск, Дзержинский
Авто: ВАЗ-21043
Имя: Алексей
Ничего себе у нас Окаводы, я думал только я один такой, с паяльником.. Так держать!!! :)

_________________

Поблагодарить автора:
Контакты:
Телеграмм: alexSh154
Вконтакте
Одноквассники
Instagram


Вернуться к началу
 Профиль  
 
СообщениеДобавлено: 10 янв 2016, 19:50 
Не в сети
Участник Клуба ЗУ-ОКА275
Аватара пользователя

Зарегистрирован: 03 ноя 2012, 02:16
Сообщения: 204
Откуда: НСО сДоволное
Авто: ВАЗ-11113
Имя: александр
download/file.php?mode=view&id=1913


Вложения:
493 6l.png
493 6l.png [ 62.04 КБ | Просмотров: 55479 ]
Вернуться к началу
 Профиль  
 
СообщениеДобавлено: 10 янв 2016, 20:00 
Не в сети
Участник Клуба ЗУ-ОКА275
Аватара пользователя

Зарегистрирован: 03 ноя 2012, 02:16
Сообщения: 204
Откуда: НСО сДоволное
Авто: ВАЗ-11113
Имя: александр
а вот решение токовой защиты и прочего

download/file.php?mode=view&id=1914


Вложения:
3842.gif
3842.gif [ 49.49 КБ | Просмотров: 55479 ]
Вернуться к началу
 Профиль  
 
СообщениеДобавлено: 10 янв 2016, 20:42 
Не в сети
Участник Клуба ЗУ-ОКА275
Аватара пользователя

Зарегистрирован: 03 ноя 2012, 02:16
Сообщения: 204
Откуда: НСО сДоволное
Авто: ВАЗ-11113
Имя: александр
вот мож кому сгодитсяhttp://www.simeo.cz/odkazy/atx_zdroje.htm


Вернуться к началу
 Профиль  
 
СообщениеДобавлено: 10 янв 2016, 21:11 
Не в сети
Участник Клуба ЗУ-ОКА275
Аватара пользователя

Зарегистрирован: 03 ноя 2012, 02:16
Сообщения: 204
Откуда: НСО сДоволное
Авто: ВАЗ-11113
Имя: александр
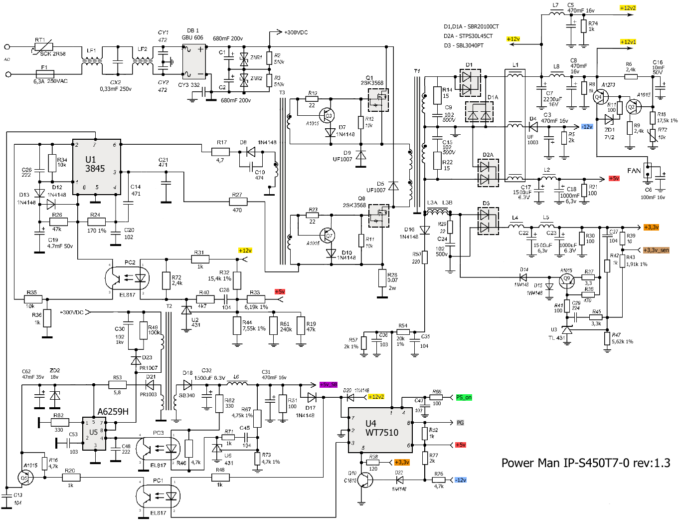
а вот и оригинал судя по наминалу r 36 r 35 r24 r34


Вложения:
Powerman-IP-S450T-0-uc3845-w.gif
Powerman-IP-S450T-0-uc3845-w.gif [ 93.2 КБ | Просмотров: 55476 ]
Вернуться к началу
 Профиль  
 
СообщениеДобавлено: 10 янв 2016, 21:14 
Не в сети
Site Admin
Аватара пользователя

Зарегистрирован: 10 апр 2007, 22:36
Сообщения: 11301
Откуда: Новосибирск, Дзержинский
Авто: ВАЗ-21043
Имя: Алексей
Абалденные вложения!!! Спасибо!

_________________

Поблагодарить автора:
Контакты:
Телеграмм: alexSh154
Вконтакте
Одноквассники
Instagram


Вернуться к началу
 Профиль  
 
Показать сообщения за:  Поле сортировки  
Начать новую тему Ответить на тему  [ Сообщений: 101 ]  На страницу 1, 2, 3, 4, 5, 6  След.

Часовой пояс: UTC + 7 часов


Кто сейчас на конференции

Сейчас этот форум просматривают: нет зарегистрированных пользователей и гости: 4


Вы не можете начинать темы
Вы не можете отвечать на сообщения
Вы не можете редактировать свои сообщения
Вы не можете удалять свои сообщения
Вы не можете добавлять вложения

Найти:
Перейти:  
cron
Powered by phpBB® Forum Software © phpBB Group
Русская поддержка phpBB