Ока в Новосибирске

Клуб Окаводов Новосибирска
Текущее время: 30 янв 2026, 03:19

Часовой пояс: UTC + 7 часов




Начать новую тему Ответить на тему  [ Сообщений: 32 ]  На страницу 1, 2  След.
Автор Сообщение
 Заголовок сообщения: Альтернативные БП для ЗУ ОКА275
СообщениеДобавлено: 08 ноя 2018, 21:55 
Не в сети
Site Admin
Аватара пользователя

Зарегистрирован: 10 апр 2007, 22:36
Сообщения: 11296
Откуда: Новосибирск, Дзержинский
Авто: ВАЗ-21043
Имя: Алексей
А я тут подсел на тему IR2161. Дюже уж просто на нем слепить импульсник, при хоть однополярный, хоть двухполярный. Можно и на IR2153, но у нее нет "эрогенной зоны" в виде специального входа обратной связи. Он и позволит сделать из него регулируемый (читай - стабилизированный) ИБП. Времени нет нихрена, но все-таки заказал с китая несколько IR2161, а сегодня купил высоковольтные (400в) кондёры. Не знаю чего получится и где найти время, но просто хочу эксперимент провести - сделать свой первый в жизни САМОДЕЛЬНЫЙ импульсник. И может быть попробовать скрестить его с платой управления ЗУ.

_________________

Поблагодарить автора:
Контакты:
Телеграмм: alexSh154
Вконтакте
Одноквассники
Instagram


Вернуться к началу
 Профиль  
 
СообщениеДобавлено: 08 ноя 2018, 22:03 
Не в сети
Заслуженный участник Клуба ЗУ-ОКА275
Аватара пользователя

Зарегистрирован: 11 янв 2016, 23:49
Сообщения: 217
Откуда: г. Мончегорск Мурманской обл.
Авто: GEELY ATLAS
Имя: Игорь
oka275 писал(а):
а сегодня купил высоковольтные (400в) кондёры.

Леха, а че не сказал то???? =-O У меня их "мешок"...Я их выкидываю за ненадобностью. И на платах еще куча стоит...Вот деньги тратить...ладно бы на че полезное, но на это г...но???? =-O
Выслал бы бандерольку...


Вернуться к началу
 Профиль  
 
СообщениеДобавлено: 08 ноя 2018, 22:05 
Не в сети
Site Admin
Аватара пользователя

Зарегистрирован: 10 апр 2007, 22:36
Сообщения: 11296
Откуда: Новосибирск, Дзержинский
Авто: ВАЗ-21043
Имя: Алексей
Ну мало ли чего у кого есть :)

_________________

Поблагодарить автора:
Контакты:
Телеграмм: alexSh154
Вконтакте
Одноквассники
Instagram


Вернуться к началу
 Профиль  
 
СообщениеДобавлено: 09 ноя 2018, 02:02 
Не в сети
Уже был(а), и не раз, и не два

Зарегистрирован: 28 сен 2015, 17:19
Сообщения: 61
Откуда: Рязань
Авто: skoda
Имя: Роман
Алексей ir2161 не лучшая идея. Ничего не получится без серьезных доработок. Земля силовых транзисторов связана с землей контролера. Думаю это не подходит.


Вернуться к началу
 Профиль  
 
СообщениеДобавлено: 09 ноя 2018, 02:36 
Не в сети
Site Admin
Аватара пользователя

Зарегистрирован: 10 апр 2007, 22:36
Сообщения: 11296
Откуда: Новосибирск, Дзержинский
Авто: ВАЗ-21043
Имя: Алексей
rv3sbq писал(а):
Алексей ir2161 не лучшая идея. Ничего не получится без серьезных доработок. Земля силовых транзисторов связана с землей контролера. Думаю это не подходит.

Ну и пусть себе связана :) Я же не напрямую, как TL494, собираюсь ей управлять, а через оптрон. Или я не понял о чем вы говорите.

_________________

Поблагодарить автора:
Контакты:
Телеграмм: alexSh154
Вконтакте
Одноквассники
Instagram


Вернуться к началу
 Профиль  
 
СообщениеДобавлено: 09 ноя 2018, 06:43 
Не в сети
Уже был(а), и не раз, и не два

Зарегистрирован: 28 сен 2015, 17:19
Сообщения: 61
Откуда: Рязань
Авто: skoda
Имя: Роман
Да, правильно поняли! Просто оптрон не совсем линейная штука. Невозможно через оптрон линейно передать напряжение в шим. Все схемы импульсников на pc817 основаны на опрокидывании, то есть закрыт или открыт среднего не дано. Может Вы какой то хитрый алгоритм придумали, а я тут с советами. Просто интересуюсь схемотехникой импульсников.


Вернуться к началу
 Профиль  
 
СообщениеДобавлено: 09 ноя 2018, 12:43 
Не в сети
Site Admin
Аватара пользователя

Зарегистрирован: 10 апр 2007, 22:36
Сообщения: 11296
Откуда: Новосибирск, Дзержинский
Авто: ВАЗ-21043
Имя: Алексей
rv3sbq писал(а):
Просто оптрон не совсем линейная штука. Невозможно через оптрон линейно передать напряжение в шим. Все схемы импульсников на pc817 основаны на опрокидывании, то есть закрыт или открыт среднего не дано.

Думаю, что и TL494 работает по тому же принципу ;) Потому, что компаратор не имеет промежуточных состояний. Возьмем схему нашего ЗУ, а конкретно участок ограничения тока:

Вложение:
img-2018-11-09-12-24-44.png
img-2018-11-09-12-24-44.png [ 25.13 КБ | Просмотров: 23021 ]

на "+" вход подается аналоговый сигнал с датчика тока. Компаратор его как бы взвешивает, а порог на его "весах" устанавливается по "-" входу с помощью ЦАП. Если "груз" стал больше "гири", то на выходе логическая единица. Если нет, то ноль. Дальше этот сигнал идет на третью ногу TL494, которая замолкает, когда на этом входе появляется логическая единица. Всё просто. Берем такой же компаратор, порог срабатывания берем тут же с DAC1, а сигнал для замера напряжения берем с выхода импульсного БП (конечно через делитель). На выходе - оптрон, а исполнительную его цепь вдуваем в ir2161. И должно получиться вуаля. Другой вопрос в том, какое минимальное напряжение сможет выдавать БП на этом контроллере, на сколько будет стабилен и так далее. Но у меня нет цели во что бы то ни стало подружить его с платой управления. Цель - реванш за мои прошлые неудачи в попытках собрать и запустить самодельный импульсный БП. Чувствую себя морально готовым на повтор. Опять же надо когда-то начинать, а то на форуме у нас много людей, которые собирают самодельные иБП чуть не с закрытыми глазами, а я просто аж завидую. Но начинать самоделку хочется с более простой схемы, потому и привлекла меня ir2161. Не получится её сдружить с платой управления - будет просто импульсный БП, сгодится в хозяйстве. Мне как раз надо подходящий источник на 5в и 5-7А для коллективной USB-зарядки.

_________________

Поблагодарить автора:
Контакты:
Телеграмм: alexSh154
Вконтакте
Одноквассники
Instagram


Вернуться к началу
 Профиль  
 
СообщениеДобавлено: 14 ноя 2018, 03:55 
Не в сети
Уже был(а), и не раз, и не два

Зарегистрирован: 28 сен 2015, 17:19
Сообщения: 61
Откуда: Рязань
Авто: skoda
Имя: Роман
Алексей! Проанализировал идею про ir2161 и думаю что действительно должно получиться. Как выясняется действительно есть много плюсов. Земля шима будет отвязана от контролера. Управление током и напряжением всего по одному оптрону(как я понял). Есть намёк что все "сверчуны и пискуны разбегутся". Мне идея нравится.


Вернуться к началу
 Профиль  
 
СообщениеДобавлено: 14 ноя 2018, 10:56 
Не в сети
Site Admin
Аватара пользователя

Зарегистрирован: 10 апр 2007, 22:36
Сообщения: 11296
Откуда: Новосибирск, Дзержинский
Авто: ВАЗ-21043
Имя: Алексей
rv3sbq писал(а):
Есть намёк что все "сверчуны и пискуны разбегутся"

... если не понабегут новые :-D Или минимальное напряжение получится вольт несколько вместо моих текущих 0.17в Кто его знает.

_________________

Поблагодарить автора:
Контакты:
Телеграмм: alexSh154
Вконтакте
Одноквассники
Instagram


Вернуться к началу
 Профиль  
 
СообщениеДобавлено: 15 ноя 2018, 00:46 
Не в сети
Уже тут был(а)

Зарегистрирован: 02 дек 2016, 23:52
Сообщения: 29
Откуда: Нижний Новгород
Авто: Ниссан Террано
Имя: Александр
rv3sbq писал(а):
Управление током и напряжением всего по одному оптрону(как я понял). Есть намёк что все "сверчуны и пискуны разбегутся".

oka275 писал(а):
... если не понабегут новые Или минимальное напряжение получится вольт несколько вместо моих текущих 0.17в


А не рассматривали возможность применения в качестве силового БП ЗУ ИБП на семействе 38хх? управление тоже по одному оптрону, тем более, что с подачи pereborka, уже и "стандартный" БП на 494 управляется по одному каналу. В плюсах то, что их на руках огромное множество, (последнее время попадаются чаще, чем на 494), и главное уже готовый силовой транс! ведь намотка трансформатора для большинства это самая тяжкая работа.
Я когда то делал на таком БП, задачи получить 0 В на выходе не было, но 1.2В - 25В легко.
Управление делалось по аналоговой схеме с ОУ, через оптопару.

_________________
С уважением Александр.


Вернуться к началу
 Профиль  
 
СообщениеДобавлено: 15 ноя 2018, 01:57 
Не в сети
Заслуженный участник Клуба ЗУ-ОКА275

Зарегистрирован: 14 мар 2014, 16:47
Сообщения: 596
Имя: Сергей
Где то на этом форуме уже выкладывал схему на 38хх серии блока питания с регулировкой тока и напряжения


Вернуться к началу
 Профиль  
 
СообщениеДобавлено: 15 ноя 2018, 02:16 
Не в сети
Уже тут был(а)

Зарегистрирован: 02 дек 2016, 23:52
Сообщения: 29
Откуда: Нижний Новгород
Авто: Ниссан Террано
Имя: Александр
serg1968-09 писал(а):
Где то на этом форуме уже выкладывал схему на 38хх серии

А в этом ЗУ применяли ее?

_________________
С уважением Александр.


Вернуться к началу
 Профиль  
 
СообщениеДобавлено: 15 ноя 2018, 02:18 
Не в сети
Заслуженный участник Клуба ЗУ-ОКА275

Зарегистрирован: 06 апр 2017, 23:31
Сообщения: 255
Откуда: г. Москва
Авто: HONDA JAZZ
Имя: Дмитрий
Заинтересовала тема по управлению ШИМ контроллером через оптопару. Это управление пригодится для БП, где ШИМ контроллер управляет силовыми транзисторами или транзистором напрямую без гальванической развязки. ЗУ Алексея и так работает без проблем и не требует введения оптопары. Для начала попробую провести эксперимент по управлению TL494 по 3 выводу с помощью оптопары. Есть у меня одно свободное устройство OKA275 для разных тестов и доработок. БП на UC38XX у меня нет. Надо будет поискать.


Вернуться к началу
 Профиль  
 
СообщениеДобавлено: 15 ноя 2018, 03:13 
Не в сети
Заслуженный участник Клуба ЗУ-ОКА275

Зарегистрирован: 14 мар 2014, 16:47
Сообщения: 596
Имя: Сергей
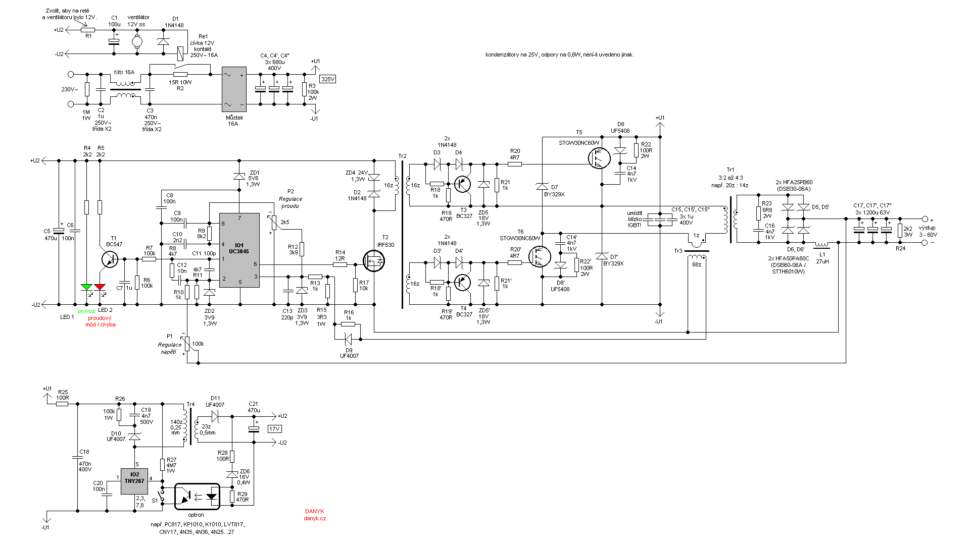
AlexJ Нет,не пробовал.Вот схема еще раз,какие будут мысли.


Вложения:
reg60v2.png
reg60v2.png [ 24.91 КБ | Просмотров: 22780 ]
Вернуться к началу
 Профиль  
 
СообщениеДобавлено: 15 ноя 2018, 04:31 
Не в сети
Уже был(а), и не раз, и не два

Зарегистрирован: 28 сен 2015, 17:19
Сообщения: 61
Откуда: Рязань
Авто: skoda
Имя: Роман
На счет 3842 это обратноходовый преобразователь, земля шима и силового связана, коэфицент заполнения шим близок к 100 процентам. 3845 это (по схеме Сергея) прямоходовый преобразователь так называемый косой мост, коэф заполнения близок к 50 процентам, по факту эта схема сварочного аппарата. Несмотря на их очевидную схожесть это разные схемы. У последней к тому же земля шимки отвязана от силовых. На самом деле о подобном внедрении думал уже давно. В схеме Сергея управлять 3845 проблем нет даже без оптрона. Если на 3 вывод подать 5 вольт то шим упадёт, тут думаю всё и так понятно даже 100 процентная аналогия с нашей схемой. Далее берем LM358 и вешаем на один операционник опору с цапа и сигнал с датчика тока. На второй операционник вешаем второй цап и напряжение с выхода. Выходы операционников объединяем через диоды и запускаем либо напрямую на 2 ногу. Либо через оптрон в случае 3842. В итоге имеем аппаратную стабилизацию тока и напряжения. Минуса два- лишняя лм358 и выходное напряжение минимальное может быть будет явно более 0.2 вольта( хотя не факт). Кстати под эти внедрения по моему даже программу не нужно дорабатывать. И ещё запуск 3842 происходит от 16 вольт имейте ввиду. Если кто то задумает шимку запитать отдельно.


Вернуться к началу
 Профиль  
 
СообщениеДобавлено: 15 ноя 2018, 14:26 
Не в сети
Заслуженный участник Клуба ЗУ-ОКА275

Зарегистрирован: 06 апр 2017, 23:31
Сообщения: 255
Откуда: г. Москва
Авто: HONDA JAZZ
Имя: Дмитрий
В схему устройства с одним вольтметром добавил оптрон на управление TL494 по 3 выводу для эксперимента. Стабилизация тока и напряжения работают хорошо. Регулировка выходного напряжения работает так же от 0,1...25В. Изменений в работе устройства не заметил. Нагружал устройство на 5А при разных напряжениях. Подвернётся БП на UC38xx, проделаю тоже самое и напишу тогда.
Текст свернут
Вложение:
Управление через оптрон.JPG
Управление через оптрон.JPG [ 230.27 КБ | Просмотров: 22757 ]


Вернуться к началу
 Профиль  
 
СообщениеДобавлено: 15 ноя 2018, 22:38 
Не в сети
Site Admin
Аватара пользователя

Зарегистрирован: 10 апр 2007, 22:36
Сообщения: 11296
Откуда: Новосибирск, Дзержинский
Авто: ВАЗ-21043
Имя: Алексей
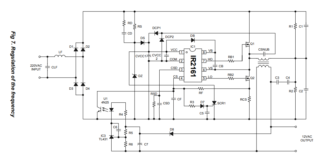
Блин, не могу найти истины о работе входа CS у ir2161. Вот типовая схема (практически из даташита). Из неё понятно, что микросхема "затыкается" (реагирует, чувствует - назовите как хотите) от плюсового напряжения, которое появляется на верхнем выводе резистора R7 0.22 ома при перегрузке/КЗ. На TL494 (на третью ногу) тоже "+" подается и плюсом управляется. Если он подается от платы управления ЗУ, то TL494 придерживает коней. Извините меня за такое вольное представление, но надеюсь образ понятен.


Вроде все хорошо, значит подключать оптрон надо так, что бы при превышении порогов установленного напряжения или тока, на эту ножку так же подавалось плюсовое напряжение. Однако в апноте на микросхему оптрон вткается на минус! Оно и понятно, потому что транзистор в оптроне NPN-проводимости, но капец - какова тогда логика? Пока что пребываю в отчаянии еще и потому, что перерыл весь тырнет и:

1. Впечатление, что по всему интернету ходит одна- максимум две схемы. Везде блин 100% копипаст.
2. Впечатление такое, что народу по барабану такая вещь, как стабилизация выходного напряжения. Ни одной схемы не нашел, что бы посмотреть пример включения оптрона! (может плохо искал? Вообще с меня поисковик не очень). Ладно, пусть эти "Ланзары" не требуют стабильного напряжения, но ведь оно плавает банально при изменении напряжения в электросети. Я бы спокойно не смог спать :) Кстати, под нагрузкой в 250 ватт у одного из авторов схемы просадка аж 4 вольта. Ну как тут без стабилизации жить то? Однако везде 100% копипаст и все бездумно повторяют одну и ту же схему.
3. Да, я ворчу, потому что потерял на это вечер, а вопросов всё больше.

Выношу сюда ссылки на даташит и апноты, которые идут в ссылке из начала сообщения.
https://www.irf.com/product-info/datash ... ir2161.pdf datasheets
https://www.irf.com/technical-info/appnotes/an-1069.pdf appnotes
https://www.irf.com/technical-info/refd ... halo1e.pdf irplhalo1e

_________________

Поблагодарить автора:
Контакты:
Телеграмм: alexSh154
Вконтакте
Одноквассники
Instagram


Вернуться к началу
 Профиль  
 
СообщениеДобавлено: 16 ноя 2018, 00:34 
Не в сети
Заслуженный участник Клуба ЗУ-ОКА275

Зарегистрирован: 26 дек 2013, 22:29
Сообщения: 144
Откуда: Санкт-Петербург
Имя: Сергей
Здравствуйте, Алексей!
Цитата:
Впечатление такое, что народу по барабану такая вещь, как стабилизация выходного напряжения.
Микросхема позиционируется, как драйвер для осветительных приборов (считай -для лампочки, где не требуется высокая стабильность напряжения).
Поэтому и предлагаются такие типовые схемы включения.
Наши умельцы делают на этих драйверах источники питания для усилителей низкой частоты, где так же не требуется высокая стабильность напряжения.
Справедливости ради надо отметить, что в приведенном Вами AN-1069, есть информация и схемы со стабилизацией выходного напряжения (с гальванической развязкой).
Если найдете время и проведете эксперименты, то результаты, думаю, будет интересны многим. Но это, видимо, надо выносить в отдельную тему.
Успехов!


Вернуться к началу
 Профиль  
 
СообщениеДобавлено: 16 ноя 2018, 00:51 
Не в сети
Site Admin
Аватара пользователя

Зарегистрирован: 10 апр 2007, 22:36
Сообщения: 11296
Откуда: Новосибирск, Дзержинский
Авто: ВАЗ-21043
Имя: Алексей
Сергей, здравствуйте!
Спасибо за ответ! В указанном апноте я не нашел ответ на свой вопрос: почему при перегрузке или КЗ, работа контроллера ограничивается подачей плюсового напряжения на вход CS, а в приведенной схеме из данного апнота вывод садится на общий провод.

Вложение:
img-2018-11-16-00-48-54.png
img-2018-11-16-00-48-54.png [ 70.65 КБ | Просмотров: 22692 ]


PS. Вероятно сделаем ответвление темы, если обсуждение этого вопроса продолжится. Пока только есть отдельные эпизоды.

_________________

Поблагодарить автора:
Контакты:
Телеграмм: alexSh154
Вконтакте
Одноквассники
Instagram


Вернуться к началу
 Профиль  
 
СообщениеДобавлено: 16 ноя 2018, 02:33 
Не в сети
Уже был(а), и не раз, и не два

Зарегистрирован: 28 сен 2015, 17:19
Сообщения: 61
Откуда: Рязань
Авто: skoda
Имя: Роман
Похоже ответа не будет найдено(. В этой схеме нет стабилизации напряжения. А этот оптрон душит защиту на холостых, от ложных выбросов в даташите написано. А вывод с двойственным смыслом первое превышение это 0.5 вольта далее порог от 0.5 до 1.2 вольта, после 1.2 вольта она вообще затыкается. При детальном изучении, думаю(в связи с новыми вопросами) это неудачный выбор. Оптрон даже не спасет, слишком мудреное управление. Даже если подавать тем же оптроном туда 5 вольт, так что это даёт, шим полностью задушили а что дальше? Где стабилизация по напряжению, скважностью шима мы ни как не управляем. Короче тут стабилизация вообще не предусмотрена разработчиками. Вот на счет 38хх эта идея думаю сработает.


Вернуться к началу
 Профиль  
 
Показать сообщения за:  Поле сортировки  
Начать новую тему Ответить на тему  [ Сообщений: 32 ]  На страницу 1, 2  След.

Часовой пояс: UTC + 7 часов


Кто сейчас на конференции

Сейчас этот форум просматривают: нет зарегистрированных пользователей и гости: 4


Вы не можете начинать темы
Вы не можете отвечать на сообщения
Вы не можете редактировать свои сообщения
Вы не можете удалять свои сообщения
Вы не можете добавлять вложения

Найти:
Перейти:  
cron
Powered by phpBB® Forum Software © phpBB Group
Русская поддержка phpBB