Ока в Новосибирске

Клуб Окаводов Новосибирска
Текущее время: 31 дек 2025, 10:12

Часовой пояс: UTC + 7 часов




Начать новую тему Ответить на тему  [ 1 сообщение ] 
Автор Сообщение
 Заголовок сообщения: gst-h150s24-ex нужна схема с номиналами
СообщениеДобавлено: 20 мар 2022, 21:52 
Не в сети
Новичок

Зарегистрирован: 05 мар 2016, 10:48
Сообщения: 3
Имя: Баир
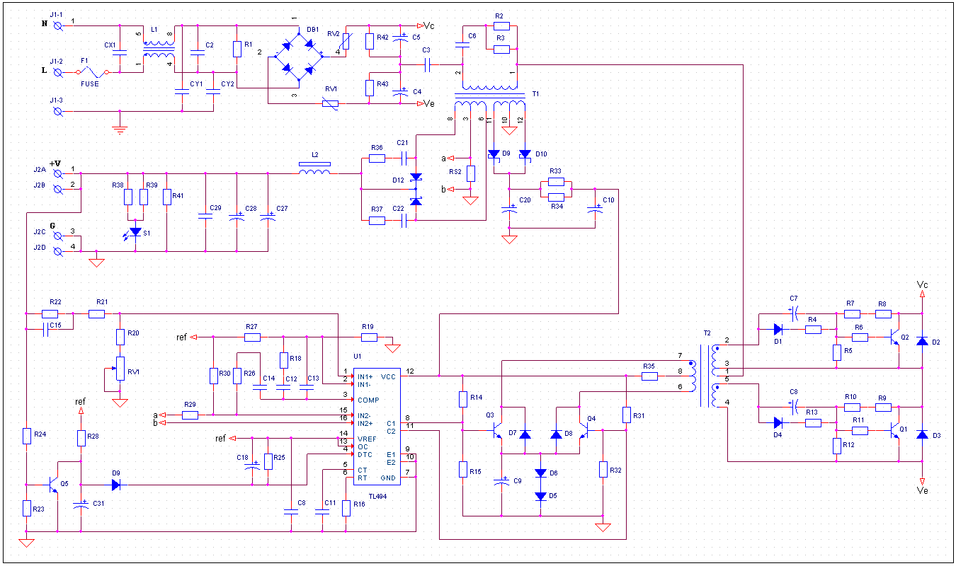
gst-h150s24-ex нужна схема с номиналами, есть но без номиналов :'(


Вложения:
post-11287-1378068852.gif
post-11287-1378068852.gif [ 32.51 КБ | Просмотров: 12854 ]
Вернуться к началу
 Профиль  
 
Показать сообщения за:  Поле сортировки  
Начать новую тему Ответить на тему  [ 1 сообщение ] 

Часовой пояс: UTC + 7 часов


Кто сейчас на конференции

Сейчас этот форум просматривают: нет зарегистрированных пользователей и гости: 1


Вы не можете начинать темы
Вы не можете отвечать на сообщения
Вы не можете редактировать свои сообщения
Вы не можете удалять свои сообщения
Вы не можете добавлять вложения

Найти:
Перейти:  
cron
Powered by phpBB® Forum Software © phpBB Group
Русская поддержка phpBB