Ока в Новосибирске

Клуб Окаводов Новосибирска
Текущее время: 03 апр 2026, 09:10

Часовой пояс: UTC + 7 часов




Начать новую тему Ответить на тему  [ Сообщений: 11899 ]  На страницу Пред.  1 ... 451, 452, 453, 454, 455, 456, 457 ... 595  След.

Актуальная статистика (не забывайте изменять статус!)
Собрал и буду собирать еще (соседу, свату, брату) 24%  24%  [ 57 ]
Собрал одно ЗУ 21%  21%  [ 50 ]
Уже собираю 28%  28%  [ 66 ]
Интересуюсь, размышляю - собирать или нет. Наверное буду. 26%  26%  [ 63 ]
Не буду собирать это устройство. 1%  1%  [ 3 ]
Всего голосов : 239
Автор Сообщение
СообщениеДобавлено: 11 май 2018, 00:44 
Не в сети
Уже был(а), и не раз, и не два

Зарегистрирован: 23 фев 2015, 10:16
Сообщения: 69
Откуда: ХМАО, г. Белоярский
Авто: Suzuki SX4 S-Cross
Имя: Сергей
oka275 писал(а):
Иногда происходят какие-то странные странности (вроде ваших), которые лечатся....... сбросом EEPROM. Природу происхождения данной ошибки найти не удалось, и слава Богу она достаточно редка. Если можете, сохраните текущий еепром атмега32 в файл и сотрите имеющийся (или удерживайте кнопку энкодера при включении питания до появления сообщения о начале сброса). Откалибруйтесь от балды по-скорому - ваша задача понять ушла ли проблема. Если нет, то просто верните прошлый еепром на место (через программатор конечно) и будем искать проблему дальше. Если проблема ушла, то можно калиброваться вчистую.

Спасибо за совет! Уже завтра сделаю и отпишусь!
P.S. Может быть из за касячного датчика тока? Перед калибровкой еепром сбрасывал!


Вернуться к началу
 Профиль  
 
СообщениеДобавлено: 11 май 2018, 01:00 
Не в сети
Site Admin
Аватара пользователя

Зарегистрирован: 10 апр 2007, 22:36
Сообщения: 11260
Откуда: Новосибирск, Дзержинский
Авто: ВАЗ-21043
Имя: Алексей
датчик тока можно проверить путем измерения напряжения на его выходе. Без нагрузки оно должно составлять ровно половину от питающего напряжения (5.00в).
Кстати, прежде всего проверьте влияние магнитного поля реле на датчик. Замерьте напряжение на его выходе с выключенным реле и со включенным (например, в режиме БП). Напряжение не должно отличаться никак. При этом важно делать измерения относительно минусового вывода питания датчика ( в непосредственной близости к нему).

_________________

Поблагодарить автора:
Контакты:
Телеграмм: alexSh154
Вконтакте
Одноквассники
Instagram


Вернуться к началу
 Профиль  
 
СообщениеДобавлено: 11 май 2018, 01:07 
Не в сети
Уже был(а), и не раз, и не два

Зарегистрирован: 23 фев 2015, 10:16
Сообщения: 69
Откуда: ХМАО, г. Белоярский
Авто: Suzuki SX4 S-Cross
Имя: Сергей
oka275 писал(а):
датчик тока можно проверить путем измерения напряжения на его выходе. Без нагрузки оно должно составлять ровно половину от питающего напряжения (5.00в).

Проверю!
oka275 писал(а):
Кстати, прежде всего проверьте влияние магнитного поля реле на датчик. Замерьте напряжение на его выходе с выключенным реле и со включенным (например, в режиме БП). Напряжение не должно отличаться никак. При этом важно делать измерения относительно минусового вывода питания датчика ( в непосредственной близости к нему).

Такого как у вас на видео у меня нет. От отвертки не реагирует. На сильный магнит от жесткого диска реагирует. К стати если этот магнит подносить то ток стремится к нулю (в режиме калибровки разрядника)! В плотную не подносил!

Ну и опять же!!!! Калибровку Амперметра прошел ведь адекватно!!!!


Вернуться к началу
 Профиль  
 
СообщениеДобавлено: 11 май 2018, 01:16 
Не в сети
Site Admin
Аватара пользователя

Зарегистрирован: 10 апр 2007, 22:36
Сообщения: 11260
Откуда: Новосибирск, Дзержинский
Авто: ВАЗ-21043
Имя: Алексей
SergeyK писал(а):
Такого как у вас на видео у меня нет.

Странно. Это что же за датчик за такой?

SergeyK писал(а):
Ну и опять же!!!! Калибровку Амперметра прошел ведь адекватно!!!!

При работе в режиме положительных токов, амперметр не покажет токи отрицательные, потому что их в цепи нет и быть не может. То есть в режиме БП, например, он не покажет -0.50А, а покажет 0.00. Тоже самое и в режиме разрядника - не покажет положительный ток, даже если он и есть. Ну не стал я заморачиваться с этим по многим причинам.

Сие никак не влияет на работу устройства и подобная проблема может говорить о том, что что-то не так. Будем выяснять что именно.

_________________

Поблагодарить автора:
Контакты:
Телеграмм: alexSh154
Вконтакте
Одноквассники
Instagram


Вернуться к началу
 Профиль  
 
СообщениеДобавлено: 11 май 2018, 01:23 
Не в сети
Уже был(а), и не раз, и не два

Зарегистрирован: 23 фев 2015, 10:16
Сообщения: 69
Откуда: ХМАО, г. Белоярский
Авто: Suzuki SX4 S-Cross
Имя: Сергей
Таки обычный ACS712ELCTR-20A-T датчик!
Завтра после работы проверю все рекомендации и отпишусь!


Вернуться к началу
 Профиль  
 
СообщениеДобавлено: 11 май 2018, 01:28 
Не в сети
Site Admin
Аватара пользователя

Зарегистрирован: 10 апр 2007, 22:36
Сообщения: 11260
Откуда: Новосибирск, Дзержинский
Авто: ВАЗ-21043
Имя: Алексей
SergeyK писал(а):
Таки обычный ACS712ELCTR-20A-T датчик!

Значит я неправильно понял фразу:"Такого как у вас на видео у меня нет".
Должен реагировать, если конечно отвертка магнитит стальные винтики/гаечки. На жестких дисках они вроде стальные на вид, но нифига не магнитятся.
В принципе, если реле рядом, то в его магнитном поле эта отвёрточка может быть детским лепетом. Смотрите напряжение на выходе датчика вплоть до сотых вольта - с выключенным и включенным реле. Там видно будет.

_________________

Поблагодарить автора:
Контакты:
Телеграмм: alexSh154
Вконтакте
Одноквассники
Instagram


Вернуться к началу
 Профиль  
 
СообщениеДобавлено: 11 май 2018, 19:16 
Не в сети
Уже был(а), и не раз, и не два

Зарегистрирован: 23 фев 2015, 10:16
Сообщения: 69
Откуда: ХМАО, г. Белоярский
Авто: Suzuki SX4 S-Cross
Имя: Сергей
На выходе датчика тока при выключенном реле 2.512В при включенном 2.439В. Если поднести отвертку ток растет в минус, если поднести магнит то ток становится равным нулю!
У меня заводская плата от Вячеслав1. Реле припаяно на плату. вроде тут проскакивали рекомендации по экранированию реле. Я его обернул в фольгу полностью только ножки торчат! Или все таки его выносить за пределы платы? На сколько знаю у народа работают эти платы с впаянными реле!
Щас перекалибровку попытаюсь сделать еще.


Вернуться к началу
 Профиль  
 
СообщениеДобавлено: 11 май 2018, 19:42 
Не в сети
Site Admin
Аватара пользователя

Зарегистрирован: 10 апр 2007, 22:36
Сообщения: 11260
Откуда: Новосибирск, Дзержинский
Авто: ВАЗ-21043
Имя: Алексей
SergeyK писал(а):
На выходе датчика тока при выключенном реле 2.512В при включенном 2.439В

ну хурма себе. Если при этом 10000000% нет нагрузки (через датчик тока никакой ток не течет), то начните решение проблемы с этого. Реле никак не должно влиять на напряжение средней точки.
Выносите его подальше от датчика. И продублируйте минус платы управления до вспомогательного БП толстым проводом - хуже не будет. Сам толстый провод со стороны платы припаяйте на эмиттер транзистора, который управляет реле. Кстати, начните с этого. Может и поправится ситуация, но имхо это реле влияет (магнитным полем).

_________________

Поблагодарить автора:
Контакты:
Телеграмм: alexSh154
Вконтакте
Одноквассники
Instagram


Вернуться к началу
 Профиль  
 
СообщениеДобавлено: 11 май 2018, 19:59 
Не в сети
Заслуженный участник Клуба ЗУ-ОКА275

Зарегистрирован: 24 окт 2013, 11:44
Сообщения: 933
Откуда: Чувашия
Авто: КИА РИО 2018
Имя: Вячеслав
Надо не фольгой ,а металлическим ,магнитомягким материалом.Жесть,пермаллой!

_________________
С уважением,Вячеслав.73!


Вернуться к началу
 Профиль  
 
СообщениеДобавлено: 11 май 2018, 20:01 
Не в сети
Уже был(а), и не раз, и не два

Зарегистрирован: 23 фев 2015, 10:16
Сообщения: 69
Откуда: ХМАО, г. Белоярский
Авто: Suzuki SX4 S-Cross
Имя: Сергей
Понято! Буду действовать в этом направлении. А как другие вышли из этого положения? Все выносили реле за пределы платы?


Вернуться к началу
 Профиль  
 
СообщениеДобавлено: 11 май 2018, 20:04 
Не в сети
Уже был(а), и не раз, и не два

Зарегистрирован: 23 фев 2015, 10:16
Сообщения: 69
Откуда: ХМАО, г. Белоярский
Авто: Suzuki SX4 S-Cross
Имя: Сергей
Вячеслав-1 писал(а):
Надо не фольгой ,а металлическим ,магнитомягким материалом.Жесть,пермаллой!

Этот момент я видать упустил! :-[
Буду выносить за пределы платы %)


Вернуться к началу
 Профиль  
 
СообщениеДобавлено: 11 май 2018, 20:05 
Не в сети
Site Admin
Аватара пользователя

Зарегистрирован: 10 апр 2007, 22:36
Сообщения: 11260
Откуда: Новосибирск, Дзержинский
Авто: ВАЗ-21043
Имя: Алексей
SergeyK писал(а):
Понято! Буду действовать в этом направлении. А как другие вышли из этого положения? Все выносили реле за пределы платы?

1. Убеждаются в том, что при включении реле не просаживается "масса" платы управления. Лично у меня провода до вспомогательного БП были тонкие, а реле мощное. Земля плавала и это вносило погрешности в измерения
2. Да многие выносят подальше. Хотя и не все. Но тут наверное от модели реле много зависит. Я выносил подальше, что бы не мучаться с данной проблемой.

_________________

Поблагодарить автора:
Контакты:
Телеграмм: alexSh154
Вконтакте
Одноквассники
Instagram


Вернуться к началу
 Профиль  
 
СообщениеДобавлено: 11 май 2018, 22:26 
Не в сети
Заслуженный участник Клуба ЗУ-ОКА275

Зарегистрирован: 24 окт 2013, 11:44
Сообщения: 933
Откуда: Чувашия
Авто: КИА РИО 2018
Имя: Вячеслав
А я не заморачивался с погрешностью до 50 мА,правда с экранированным реле!Владельцы,а их поверьте на слово много,не жалуются!

_________________
С уважением,Вячеслав.73!


Вернуться к началу
 Профиль  
 
СообщениеДобавлено: 11 май 2018, 22:50 
Не в сети
Уже был(а), и не раз, и не два

Зарегистрирован: 23 фев 2015, 10:16
Сообщения: 69
Откуда: ХМАО, г. Белоярский
Авто: Suzuki SX4 S-Cross
Имя: Сергей
Вячеслав-1 писал(а):
А я не заморачивался с погрешностью до 50 мА,правда с экранированным реле!Владельцы,а их поверьте на слово много,не жалуются!

Так и я бы не заморачивался бы!!! Еслиб калибровку разрядника прошло бы!!!! Вынес реле, благо были такая идея уже и платка с реле уже готовая была. Вроде как надо. Как еще раз откалибрую полностью, отпишусь!!!


Вернуться к началу
 Профиль  
 
СообщениеДобавлено: 12 май 2018, 16:01 
Не в сети
Уже был(а), и не раз, и не два

Зарегистрирован: 23 фев 2015, 10:16
Сообщения: 69
Откуда: ХМАО, г. Белоярский
Авто: Suzuki SX4 S-Cross
Имя: Сергей
Все откалибровал кроме разрядника(((( Больше -2.70А ток не поднимается как ни крути. Ноль показывает 0.05А.


Вернуться к началу
 Профиль  
 
СообщениеДобавлено: 12 май 2018, 17:05 
Не в сети
Заслуженный участник Клуба ЗУ-ОКА275

Зарегистрирован: 19 июл 2017, 00:16
Сообщения: 1022
Имя: Валерий
SergeyK
На 8 ноге MCP4921, который стоит в разряднике, какое напряжение при 0.05А и при -2.70А ?


Вернуться к началу
 Профиль  
 
СообщениеДобавлено: 12 май 2018, 17:51 
Не в сети
Уже был(а), и не раз, и не два

Зарегистрирован: 23 фев 2015, 10:16
Сообщения: 69
Откуда: ХМАО, г. Белоярский
Авто: Suzuki SX4 S-Cross
Имя: Сергей
NuSen писал(а):
SergeyK
На 8 ноге MCP4921, который стоит в разряднике, какое напряжение при 0.05А и при -2.70А ?

При нуле 68.6 мВ при 1А 210.4 мВ 0.377В при 2А. Потом если крутить дальше энкодер то я поднял напряжение до 1В а ток остался на уровне 2.6А.
В точке U1 6 нога разъема разрядника что должно быть? У меня там 0 вольт!


Вернуться к началу
 Профиль  
 
СообщениеДобавлено: 12 май 2018, 20:00 
Не в сети
Заслуженный участник Клуба ЗУ-ОКА275

Зарегистрирован: 19 июл 2017, 00:16
Сообщения: 1022
Имя: Валерий
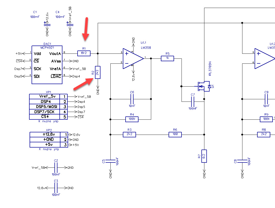
В точке U1 6 нога разъема разрядника ни чего не должно быть, ее можно вообще отключить. Эта цепь не используется в зарядном, у меня ее нет.

А делитель R1 R2 стоит в схеме?
Текст свернут
Вложение:
2018-05-12_17-03-58.jpg
2018-05-12_17-03-58.jpg [ 124.59 КБ | Просмотров: 11055 ]


Вернуться к началу
 Профиль  
 
СообщениеДобавлено: 12 май 2018, 23:25 
Не в сети
Уже был(а), и не раз, и не два

Зарегистрирован: 23 фев 2015, 10:16
Сообщения: 69
Откуда: ХМАО, г. Белоярский
Авто: Suzuki SX4 S-Cross
Имя: Сергей
У меня по этой схеме собрано!


Вложения:
2018-05-12_21-24-05.png
2018-05-12_21-24-05.png [ 41.08 КБ | Просмотров: 11100 ]
Вернуться к началу
 Профиль  
 
СообщениеДобавлено: 12 май 2018, 23:36 
Не в сети
Site Admin
Аватара пользователя

Зарегистрирован: 10 апр 2007, 22:36
Сообщения: 11260
Откуда: Новосибирск, Дзержинский
Авто: ВАЗ-21043
Имя: Алексей
Делитель в последнюю очередь.
Когда достигли макс.тока в 2.7а, смотрите напряжение на затворах. Если оно составляет 10-12в, то или резисторы неправильные поставили (которые 0.22 ома), или они сгорели (бывает такое, но только при наладке), или на предохранителе просадка. Но если там напряжение ниже 10-12в, смотрите напряжение на выходе второй половинки ОУ (7 вывод). Если там напряжение выше 1в, то значит крутите подстроечник, проверяйте номиналы R40-R41-R42 - именно вторая половинка не дает разогнаться разряднику.

PS. А делитель очень желателен - он растягивает шкалу разрядника, повышается точность установки разрядного тока.

_________________

Поблагодарить автора:
Контакты:
Телеграмм: alexSh154
Вконтакте
Одноквассники
Instagram


Вернуться к началу
 Профиль  
 
Показать сообщения за:  Поле сортировки  
Начать новую тему Ответить на тему  [ Сообщений: 11899 ]  На страницу Пред.  1 ... 451, 452, 453, 454, 455, 456, 457 ... 595  След.

Часовой пояс: UTC + 7 часов


Кто сейчас на конференции

Сейчас этот форум просматривают: нет зарегистрированных пользователей и гости: 1


Вы не можете начинать темы
Вы не можете отвечать на сообщения
Вы не можете редактировать свои сообщения
Вы не можете удалять свои сообщения
Вы не можете добавлять вложения

Найти:
Перейти:  
cron
Powered by phpBB® Forum Software © phpBB Group
Русская поддержка phpBB