Ока в Новосибирске

Клуб Окаводов Новосибирска
Текущее время: 16 фев 2026, 19:35

Часовой пояс: UTC + 7 часов




Начать новую тему Ответить на тему  [ Сообщений: 11898 ]  На страницу Пред.  1 ... 436, 437, 438, 439, 440, 441, 442 ... 595  След.

Актуальная статистика (не забывайте изменять статус!)
Собрал и буду собирать еще (соседу, свату, брату) 24%  24%  [ 57 ]
Собрал одно ЗУ 21%  21%  [ 49 ]
Уже собираю 28%  28%  [ 67 ]
Интересуюсь, размышляю - собирать или нет. Наверное буду. 26%  26%  [ 63 ]
Не буду собирать это устройство. 1%  1%  [ 3 ]
Всего голосов : 239
Автор Сообщение
СообщениеДобавлено: 12 мар 2018, 23:14 
Не в сети
Уже был(а), и не раз, и не два

Зарегистрирован: 30 сен 2016, 18:08
Сообщения: 85
Имя: Денис
Входные и выходные электролиты в полном паряде... и емкость и ESR очень низкий. Может на самом деле характеристики мосфетов в чем-то разные и в эту схему не вписываются? Последний раз ставил очень быстрые... SR не гуглится, видать какая-то местная китайская хрень.


Вернуться к началу
 Профиль  
 
СообщениеДобавлено: 12 мар 2018, 23:17 
Не в сети
Участник Клуба ЗУ-ОКА275
Аватара пользователя

Зарегистрирован: 14 мар 2014, 23:12
Сообщения: 74
Авто: ВАЗ-2107
Имя: Роман
HappyUser писал(а):
Может с трансформатором силовым что-нибудь случилось?

У меня подобная ситуация на другом компьютерном ИБП(не на ЗУ)"Перекопал" - весь БП пытаясь хоть что нибудь найти(перепроверил каждую радиодеталь, кроме трансформатора),так и ни чего не нашёл! Подозрение на трансформатор!!!Возможно межвитковое кз.? *wacko wacko*


Вернуться к началу
 Профиль  
 
СообщениеДобавлено: 12 мар 2018, 23:18 
Не в сети
Site Admin
Аватара пользователя

Зарегистрирован: 10 апр 2007, 22:36
Сообщения: 11296
Откуда: Новосибирск, Дзержинский
Авто: ВАЗ-21043
Имя: Алексей
HappyUser писал(а):
Сравнил бы. Но так и не понял кто производитель родных ключей. Две заглавные буквы SR далее 13N50 и всё...

Конечно может я для себя открою Америку, но не все ли равно, что написано ПЕРЕД? Случаи разные могут быть наверное, но по умолчанию исхожу из того, что всё равно.
А если так, то гуглится на первой же странице https://www.promelec.ru/pdf/FQP13N50.pdf

_________________

Поблагодарить автора:
Контакты:
Телеграмм: alexSh154
Вконтакте
Одноквассники
Instagram


Вернуться к началу
 Профиль  
 
СообщениеДобавлено: 12 мар 2018, 23:23 
Не в сети
Уже был(а), и не раз, и не два

Зарегистрирован: 30 сен 2016, 18:08
Сообщения: 85
Имя: Денис
Пересмотрел я естественно даташиты разных производителей 13n50. По скорости они разные и по еще каким-то невдомым для меня параметрам, не хватает у меня знаний понять на что эти параметры влияют. Понятно что есть максимальный ток и т.п.

Так то не первый раз меняю ключи подобные в АТХ блоках, ставил не глядя, смотрел тотлько на тип транзистора ток и вольтаж, проблем не было.


Вернуться к началу
 Профиль  
 
СообщениеДобавлено: 12 мар 2018, 23:27 
Не в сети
Site Admin
Аватара пользователя

Зарегистрирован: 10 апр 2007, 22:36
Сообщения: 11296
Откуда: Новосибирск, Дзержинский
Авто: ВАЗ-21043
Имя: Алексей
Понятно, вижу опыт определенный есть. Мне пока добавить нечего. Сейчас сам погляжу этот даташит и сравню с теми ключами, которые вы купили сегодня (которые уже отошли в кремниевый мир).

_________________

Поблагодарить автора:
Контакты:
Телеграмм: alexSh154
Вконтакте
Одноквассники
Instagram


Вернуться к началу
 Профиль  
 
СообщениеДобавлено: 12 мар 2018, 23:38 
Не в сети
Заслуженный участник Клуба ЗУ-ОКА275

Зарегистрирован: 19 июл 2017, 00:16
Сообщения: 1022
Имя: Валерий
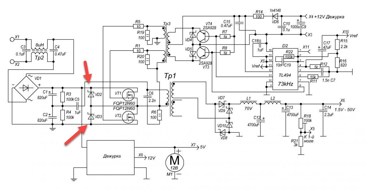
HappyUser
А эти диоды стоят? Если стоят, то не пробиты ли? Если не стоят, то надо поставить.


Вложения:
111.jpg
111.jpg [ 98.54 КБ | Просмотров: 10753 ]


Последний раз редактировалось oka275 12 мар 2018, 23:41, всего редактировалось 1 раз.
А так же C6 и R6
Вернуться к началу
 Профиль  
 
СообщениеДобавлено: 12 мар 2018, 23:40 
Не в сети
Site Admin
Аватара пользователя

Зарегистрирован: 10 апр 2007, 22:36
Сообщения: 11296
Откуда: Новосибирск, Дзержинский
Авто: ВАЗ-21043
Имя: Алексей
Денис, вы сравните сами:
https://static.chipdip.ru/lib/318/DOC000318923.pdf
https://www.promelec.ru/pdf/FQP13N50.pdf

Смотрим раздел "Absolute Maximum Ratings", сравниваем тупо по названиям пунктов. Например, Peak Diode Recovery dv/dt или Repetitive Avalanche Energy. Некоторые позиции очень существенно отличаются. Я тоже не скажу, что прямо стаю собак на этом съел (тоже плаваю местами), но кто знает - может в этом причина.

_________________

Поблагодарить автора:
Контакты:
Телеграмм: alexSh154
Вконтакте
Одноквассники
Instagram


Вернуться к началу
 Профиль  
 
СообщениеДобавлено: 12 мар 2018, 23:40 
Не в сети
Уже был(а), и не раз, и не два

Зарегистрирован: 30 сен 2016, 18:08
Сообщения: 85
Имя: Денис
NuSen писал(а):
HappyUser
А эти диоды стоят? Если стоят, то не пробиты ли? Если не стоят, то надо поставить.


Нет диодов в схеме. С6 и Р6 в порядке. Р5 и Р1 у меня номиналом по 47 Ом. И трансформатор ТР3 первичная обмотка одна.


Последний раз редактировалось HappyUser 12 мар 2018, 23:46, всего редактировалось 5 раз(а).

Вернуться к началу
 Профиль  
 
СообщениеДобавлено: 12 мар 2018, 23:44 
Не в сети
Заслуженный участник Клуба ЗУ-ОКА275

Зарегистрирован: 19 июл 2017, 00:16
Сообщения: 1022
Имя: Валерий
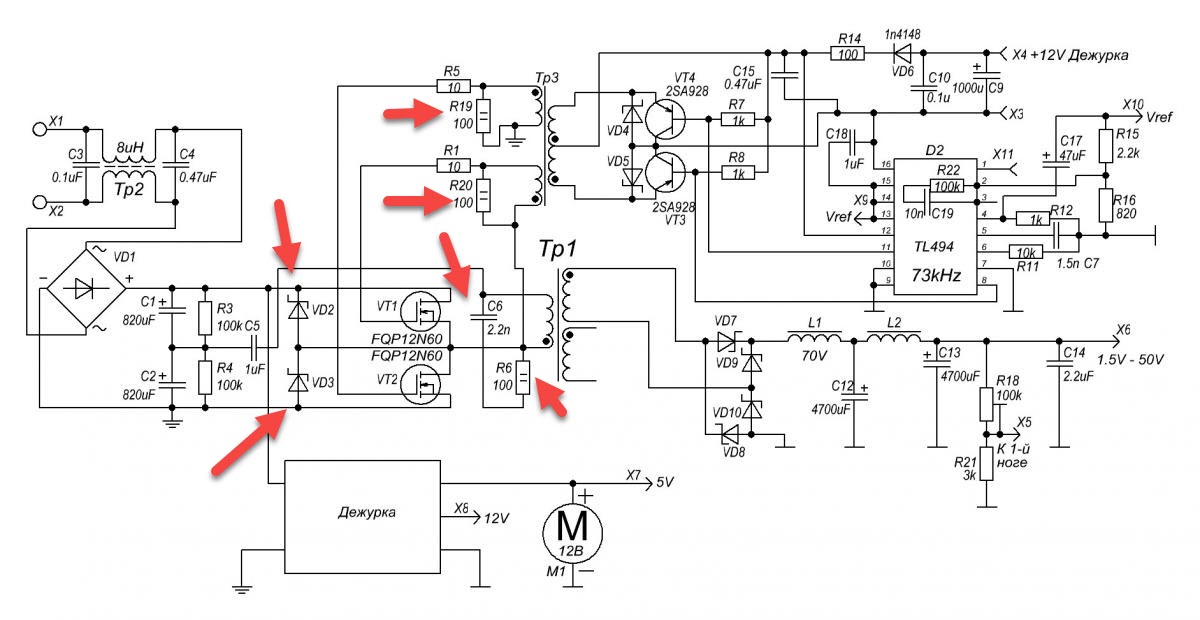
Да Алексей, C6 и R6 и так же R19 и R20 не помешают.

HappyUser
Прошу принять вышеизложенное к сведению. Подправил, на скрине элементы, обязательные к установке..


Вложения:
111.jpg
111.jpg [ 101.22 КБ | Просмотров: 10753 ]
Вернуться к началу
 Профиль  
 
СообщениеДобавлено: 12 мар 2018, 23:49 
Не в сети
Уже был(а), и не раз, и не два

Зарегистрирован: 30 сен 2016, 18:08
Сообщения: 85
Имя: Денис
NuSen писал(а):
HappyUser
А эти диоды стоят? Если стоят, то не пробиты ли? Если не стоят, то надо поставить.


Какие диоды VD2 VD3 поставить?


Вернуться к началу
 Профиль  
 
СообщениеДобавлено: 12 мар 2018, 23:50 
Не в сети
Заслуженный участник Клуба ЗУ-ОКА275

Зарегистрирован: 19 июл 2017, 00:16
Сообщения: 1022
Имя: Валерий
Да хотя бы FR107, FR207 или HER107, HER207.
R19 и R20 тоже желательно поставить.

Я не знаю как там без этих диодов вообще работало. =-O


Вернуться к началу
 Профиль  
 
СообщениеДобавлено: 12 мар 2018, 23:59 
Не в сети
Уже был(а), и не раз, и не два

Зарегистрирован: 30 сен 2016, 18:08
Сообщения: 85
Имя: Денис
NuSen писал(а):
Да хотя бы FR107, FR207 или HER107, HER207.
R19 и R20 тоже желательно поставить.

Я не знаю как там без этих диодов вообще работало. =-O


В мосфете же вроде встроенный диод?


Вернуться к началу
 Профиль  
 
СообщениеДобавлено: 13 мар 2018, 00:04 
Не в сети
Заслуженный участник Клуба ЗУ-ОКА275

Зарегистрирован: 19 июл 2017, 00:16
Сообщения: 1022
Имя: Валерий
Вроде. Схему нашел в интернете, не просто так же они там стоят.
Хотя не все схемы одинаково полезны, вот эта же схема. так что я не знаю. *UNKNOWN*

Код:
http://forum.cxem.net/index.php?/topic/113971-иип-на-трансформаторе-от-пк/&page=4


Вложения:
post-151287-0-38473000-1359985328.jpg
post-151287-0-38473000-1359985328.jpg [ 83.74 КБ | Просмотров: 10744 ]
Вернуться к началу
 Профиль  
 
СообщениеДобавлено: 13 мар 2018, 00:24 
Не в сети
Заслуженный участник Клуба ЗУ-ОКА275

Зарегистрирован: 19 июл 2017, 00:16
Сообщения: 1022
Имя: Валерий
HappyUser
Предлагаю все же расколоть сгоревший полевик и посмотреть на размер кристалла. Если он размером 1,5*1,5 мм, то левый.


Вернуться к началу
 Профиль  
 
СообщениеДобавлено: 13 мар 2018, 00:32 
Не в сети
Уже был(а), и не раз, и не два

Зарегистрирован: 30 сен 2016, 18:08
Сообщения: 85
Имя: Денис
NuSen писал(а):
HappyUser
Предлагаю все же расколоть сгоревший полевик и посмотреть на размер кристалла. Если он размером 1,5*1,5 мм, то левый.


4,3 на 5,7 мм

Может ТЛка все-таки какие-то вбросы делает там не знаю, частоту задирает?


Вернуться к началу
 Профиль  
 
СообщениеДобавлено: 13 мар 2018, 00:41 
Не в сети
Заслуженный участник Клуба ЗУ-ОКА275

Зарегистрирован: 19 июл 2017, 00:16
Сообщения: 1022
Имя: Валерий
Это подложка или кристалл? На какой похож?

Изображение


Последний раз редактировалось NuSen 13 мар 2018, 00:45, всего редактировалось 1 раз.

Вернуться к началу
 Профиль  
 
СообщениеДобавлено: 13 мар 2018, 00:44 
Не в сети
Уже был(а), и не раз, и не два

Зарегистрирован: 30 сен 2016, 18:08
Сообщения: 85
Имя: Денис
NuSen писал(а):
Это подложка или кристалл? На какой похож?

Изображение

Наверно лучше RCD цепь поставить..


сам кристал, как на первом примерно


Вернуться к началу
 Профиль  
 
СообщениеДобавлено: 13 мар 2018, 00:46 
Не в сети
Уже был(а), и не раз, и не два

Зарегистрирован: 30 сен 2016, 18:08
Сообщения: 85
Имя: Денис
NuSen писал(а):
Это подложка или кристалл? На какой похож?

Изображение

Текст свернут
Изображение

Стабилитрон на 3 в вон ставят.


Вернуться к началу
 Профиль  
 
СообщениеДобавлено: 13 мар 2018, 00:49 
Не в сети
Заслуженный участник Клуба ЗУ-ОКА275

Зарегистрирован: 19 июл 2017, 00:16
Сообщения: 1022
Имя: Валерий
Ну я не знаю, может на затворы защитные стабилитроны поставить. А то там неведомое напряжение гуляет, может затвор и пробивает?

Опередил. :)

Поэтому надо сделать через лампу между конденсаторами и ключами и мерить напряжение на затворах.


Последний раз редактировалось NuSen 13 мар 2018, 00:57, всего редактировалось 1 раз.

Вернуться к началу
 Профиль  
 
СообщениеДобавлено: 13 мар 2018, 00:56 
Не в сети
Уже был(а), и не раз, и не два

Зарегистрирован: 30 сен 2016, 18:08
Сообщения: 85
Имя: Денис
NuSen писал(а):
Ну я не знаю, может на затворы защитные стабилитроны поставить. А то там неведомое напряжение гуляет, может затвор и пробивает?

Опередил. :)


Меня одно смущает, что со старыми ключами все работало как надо....


Вернуться к началу
 Профиль  
 
Показать сообщения за:  Поле сортировки  
Начать новую тему Ответить на тему  [ Сообщений: 11898 ]  На страницу Пред.  1 ... 436, 437, 438, 439, 440, 441, 442 ... 595  След.

Часовой пояс: UTC + 7 часов


Кто сейчас на конференции

Сейчас этот форум просматривают: нет зарегистрированных пользователей и гости: 1


Вы не можете начинать темы
Вы не можете отвечать на сообщения
Вы не можете редактировать свои сообщения
Вы не можете удалять свои сообщения
Вы не можете добавлять вложения

Найти:
Перейти:  
cron
Powered by phpBB® Forum Software © phpBB Group
Русская поддержка phpBB