Ока в Новосибирске

Клуб Окаводов Новосибирска
Текущее время: 03 янв 2026, 02:00

Часовой пояс: UTC + 7 часов




Начать новую тему Ответить на тему  [ Сообщений: 11885 ]  На страницу Пред.  1 ... 433, 434, 435, 436, 437, 438, 439 ... 595  След.

Актуальная статистика (не забывайте изменять статус!)
Собрал и буду собирать еще (соседу, свату, брату) 24%  24%  [ 57 ]
Собрал одно ЗУ 21%  21%  [ 49 ]
Уже собираю 28%  28%  [ 67 ]
Интересуюсь, размышляю - собирать или нет. Наверное буду. 26%  26%  [ 63 ]
Не буду собирать это устройство. 1%  1%  [ 3 ]
Всего голосов : 239
Автор Сообщение
СообщениеДобавлено: 10 мар 2018, 17:23 
Не в сети
Постоянец

Зарегистрирован: 12 фев 2018, 03:58
Сообщения: 163
Откуда: Днепропетровск
Авто: Honda Accord
Имя: Олег
Добрый день! Вопрос по разряднику. Нет ли варианта схемы и печатки с размещением силовых ключей (1-2шт)на радиаторе БП с выводом нагрузки (лампы 60-80ват или спирали) за пределы корпуса данного ЗУ? У меня корпус маленький. Предлагаемые варианты с четырьмя ключами на большом радиаторе попросту не влезет в корпус. Можно конечно и этот вариант использовать, подключая его кабелями к выводному разъёму из корпуса, но там получается как минимум 11 проводов + 2 силовых кабеля с БП. Неудобно это, а другого корпуса пака нет. Разрядник до 10А нужен


Вернуться к началу
 Профиль  
 
СообщениеДобавлено: 10 мар 2018, 22:44 
Не в сети
Заслуженный участник Клуба ЗУ-ОКА275

Зарегистрирован: 19 июл 2017, 00:16
Сообщения: 1022
Имя: Валерий
Олег В
Тут только делать самому.


Вернуться к началу
 Профиль  
 
СообщениеДобавлено: 11 мар 2018, 00:06 
Не в сети
Постоянец

Зарегистрирован: 12 фев 2018, 03:58
Сообщения: 163
Откуда: Днепропетровск
Авто: Honda Accord
Имя: Олег
NuSen, Я за время ожидания ответа, уже сделал печатку под свои цели. :) Вернее переделал из готового варианта. Транзисторы (2шт) будут посажены на радиатор, где сидит Диод шотки, а платка эта будет см в 5 от них.
Печатку прикрепляю. Может кому то пригодится.


Вложения:
разрядник с внешней нагркзкой.lay6 [77.32 КБ]
Скачиваний: 301
Вернуться к началу
 Профиль  
 
СообщениеДобавлено: 11 мар 2018, 01:14 
Не в сети
Постоянец

Зарегистрирован: 12 фев 2018, 03:58
Сообщения: 163
Откуда: Днепропетровск
Авто: Honda Accord
Имя: Олег
Немного поторопился с печаткой. Резисторы 100ом, в случае использования 2шт как на печатке- нужно заменить на 200ом, либо оставить 1 резистор.


Вложения:
Снимок5.PNG
Снимок5.PNG [ 33.73 КБ | Просмотров: 9986 ]
Вернуться к началу
 Профиль  
 
СообщениеДобавлено: 11 мар 2018, 01:28 
Не в сети
Заслуженный участник Клуба ЗУ-ОКА275

Зарегистрирован: 06 апр 2017, 23:31
Сообщения: 255
Откуда: г. Москва
Авто: HONDA JAZZ
Имя: Дмитрий
Олег В
Даже с нагрузкой 1 Ом и с такими номиналами резисторов, как на вашей плате, больше 1А не получите. При этом ток разряда будет плавать сильно. А 100 или 200 Ом никакой разницы не будет хоть 10к установить можно.


Вернуться к началу
 Профиль  
 
СообщениеДобавлено: 11 мар 2018, 01:38 
Не в сети
Постоянец

Зарегистрирован: 12 фев 2018, 03:58
Сообщения: 163
Откуда: Днепропетровск
Авто: Honda Accord
Имя: Олег
pereborka, жаль. А я уже печатку прогладил и собирался травить. Эээх. *SORRY*


Вернуться к началу
 Профиль  
 
СообщениеДобавлено: 11 мар 2018, 01:48 
Не в сети
Заслуженный участник Клуба ЗУ-ОКА275

Зарегистрирован: 06 апр 2017, 23:31
Сообщения: 255
Откуда: г. Москва
Авто: HONDA JAZZ
Имя: Дмитрий
Олег В
А если убрать делитель 8,2к и 2,2к и напрямую соединить 8 вывод MCP4921 с 3 выводом AD8542 тогда получим с нагрузкой 1 Ом примерно 5А (при 12В на нагрузке). Вы можете проверить это на практике. Но стабильность тока будет низкая т.к. сопротивление 1 Ом от нагрева будет сильно меняться.


Вернуться к началу
 Профиль  
 
СообщениеДобавлено: 11 мар 2018, 02:17 
Не в сети
Постоянец

Зарегистрирован: 12 фев 2018, 03:58
Сообщения: 163
Откуда: Днепропетровск
Авто: Honda Accord
Имя: Олег
pereborka, Спасибо за помощь, но мне нужно 10А, иначе разряд будет длиться в 2 раза дольше.
В качестве нагрузки, я хочу использовать сборку на элементе пельтье 12в 10А. Я его радиаторами обжал. С одной стороны, где идёт нагрев- он охлаждается куллером. Другой радиатор- выделяет холод и обмерзает. Ток гуляет пару минут в момент набора мощности, потом показания более менее стабильны.
Я думаю, что на предложенным и используемом здесь варианте, где всё тепло уходит в радиатор, ток первое время тоже сильно гуляет.


Вложения:
Комментарий к файлу: Собранный блок. Лицевую наклейку пака не нарисовал
IMG_20180310_211130.jpg
IMG_20180310_211130.jpg [ 975.75 КБ | Просмотров: 9789 ]
Комментарий к файлу: Нагрузка на пельтье
IMG_20180310_211038.jpg
IMG_20180310_211038.jpg [ 977.88 КБ | Просмотров: 9789 ]
Вернуться к началу
 Профиль  
 
СообщениеДобавлено: 11 мар 2018, 02:37 
Не в сети
Заслуженный участник Клуба ЗУ-ОКА275

Зарегистрирован: 06 апр 2017, 23:31
Сообщения: 255
Откуда: г. Москва
Авто: HONDA JAZZ
Имя: Дмитрий
Олег В
В схеме разрядника низкоомные резисторы являются датчиками тока и на 2 выводе AD8542 напряжение измеренное должно быть в пределах 0...5В . У вас в нагрузке элемент 12в/10А получается, что на 2 вывод AD8542 при 10А поступит 12В . Можно дополнительный делитель применить ( 2 вывод AD8542 притянуть через резистор 1,5к к земле).


Вернуться к началу
 Профиль  
 
СообщениеДобавлено: 11 мар 2018, 02:45 
Не в сети
Постоянец

Зарегистрирован: 12 фев 2018, 03:58
Сообщения: 163
Откуда: Днепропетровск
Авто: Honda Accord
Имя: Олег
Спасибо. Значит буду травить платку и экспериментировать. Но отчёт будет готов скорее всего во вторник. МСР4921 у меня на данный момент нету. В понедельник куплю.
Цитата:
если убрать делитель 8,2к и 2,2к и напрямую соединить 8 вывод MCP4921 с 3 выводом AD8542 тогда получим с нагрузкой 1 Ом примерно 5А

А это нужно проделать или уже нет?


Вернуться к началу
 Профиль  
 
СообщениеДобавлено: 11 мар 2018, 02:57 
Не в сети
Заслуженный участник Клуба ЗУ-ОКА275

Зарегистрирован: 06 апр 2017, 23:31
Сообщения: 255
Откуда: г. Москва
Авто: HONDA JAZZ
Имя: Дмитрий
Олег В
В вашем случае нужно. Схема на ОУ выполнена как генератор стабильного тока. На выводе 3 AD8542 мы задаём напряжением (0...5В) с ЦАП наш желаемый ток, а на 2 вывод поступает измеренный ток (0...5В). Если стоит делитель 8,2к и 2,2к получаем 0...1,06В на 3 выводе, значит и на 2 выводе должны получить примерно 0...1В (при максимальном токе разрядника)


Вернуться к началу
 Профиль  
 
СообщениеДобавлено: 11 мар 2018, 03:07 
Не в сети
Постоянец

Зарегистрирован: 12 фев 2018, 03:58
Сообщения: 163
Откуда: Днепропетровск
Авто: Honda Accord
Имя: Олег
Я тут подумал. А если взять готовый вариант схемы, но ключи вывести на радиатор выходной части бп, не будет перегрева? БП 450W с хорошими радиаторами, примерно 7мм толщиной и с решоткой сверху для лучшего охлождения. Я его разогнал до 23А и навесив спиралей погонял в таком режиме минут 15, при напряжении порядка 14в. Температура радиаторов не поднималась выше 42гр. Куллер справляется не набирая и 50% своих оборотов. И вопрос по нагрузочным резисторам. У нас я нашел только на 0.18 и 0,27ома, а по схеме 0.22. Сильная будет погрешность в показаниях?


Вернуться к началу
 Профиль  
 
СообщениеДобавлено: 11 мар 2018, 03:40 
Не в сети
Заслуженный участник Клуба ЗУ-ОКА275

Зарегистрирован: 06 апр 2017, 23:31
Сообщения: 255
Откуда: г. Москва
Авто: HONDA JAZZ
Имя: Дмитрий
Олег В
При максимальном токе разряда 10А по вашей схеме ключи будут полностью открыты. Вся мощность тепловая выделяться будет на элементе пельтье. При снижении тока разряда транзисторы будут закрываться (увеличивать сопротивление перехода S-D) и нагрев увеличится. У меня в разряднике резисторы 0,1 Ом главное стабильность сопротивления при нагреве, тогда не будет погрешности большой. А если по схеме Алексея, то 120-200 Вт тепла с транзисторов + диод выпрямителя вы с радиатора БП не сдуете.


Вернуться к началу
 Профиль  
 
СообщениеДобавлено: 11 мар 2018, 04:00 
Не в сети
Постоянец

Зарегистрирован: 12 фев 2018, 03:58
Сообщения: 163
Откуда: Днепропетровск
Авто: Honda Accord
Имя: Олег
pereborka
Если сама нагрузка, используется и как шунт, а я этого не учёл изначально, то думаю что этот элемент пельтье не подойдёт. На нём постоянно разное сопротивление, в зависимости от окружающей температуры. На подоконнике, где по прохладнее его сопротивление плавает от 14 до 20ом. На батарее (40гр), на нём плавает от 2 до 4.4ома. В общем он живёт своей не понятной жизнью.


Вернуться к началу
 Профиль  
 
СообщениеДобавлено: 11 мар 2018, 04:03 
Не в сети
Постоянец

Зарегистрирован: 12 фев 2018, 03:58
Сообщения: 163
Откуда: Днепропетровск
Авто: Honda Accord
Имя: Олег
Кроме этого, в момент отключения от него питания, он сам становится источником выроботки энергии, порядка 4в. Можно светодиод вешать, который просадит напряжение до 1.5в и будет гореть слабо затухая минут 10, пака температуры на сторонах элемента не сравняются


Вернуться к началу
 Профиль  
 
СообщениеДобавлено: 11 мар 2018, 14:31 
Не в сети
Уже был(а), и не раз, и не два

Зарегистрирован: 30 сен 2016, 18:08
Сообщения: 85
Имя: Денис
В общем собрал зарядку на платах Вячеслава.
Откалибровал амперметр, вольтметры, ограничитель тока (в режиме КЗ до 20А), таблицу напряжений.
Дошел до калибровки корректоров, нагрузки под руками не было, черт меня дернул за ногу использовать в качестве нагрузки АКБ....
В общем как только подкрутил напряжение в режиме калибровки корректоров с подключенным АКБ до 12-14 В, сгорели высоковольтные ключи в БП.
Стояли 2 мосфета 13n50. Были в наличии 20n60 из компьютерных блоков питания, заменил на них.
без подключения платы управления, напряжение на выходе 14,8 В. Подключил плату управления, разрядник. Включил, так как все было откалибровано, зашел в режим БП, через пару секунд опять горят высоковольтные ключи.
Поменял их еще раз на 20n60. Включил БП без платы управления, на выходе 14,8 В. Подключил нагрузку ампер 5-6. Ключи холодные, поработало минут 5 все. Подключил плату управления, разрядник. Включил, зашел в режим калибровки вольтметров, напряжение регулируется от 0,23 до 28,5В без сверчков. Зашел в режим калибровки корректоров, подцепил нагрузку в виде галогенки, начал крутить энкодер - опять сгорели высоковольтные ключи...
Куда копать??? может по характеристикам 20n60 не подходят? Может с платой управления что-то случилось?
Помогите советом, с чего начать???


Вернуться к началу
 Профиль  
 
СообщениеДобавлено: 11 мар 2018, 15:07 
Не в сети
Заслуженный участник Клуба ЗУ-ОКА275

Зарегистрирован: 19 июл 2017, 00:16
Сообщения: 1022
Имя: Валерий
HappyUser
Можно название БП или схему если есть?

А ограничение тока калибровалось? Думается что ключи левые. Можно расколоть и посмотреть на размер кристалла. Сравнить размер кристалла с теми, которые стояли в БП с завода.


Вернуться к началу
 Профиль  
 
СообщениеДобавлено: 11 мар 2018, 15:32 
Не в сети
Уже был(а), и не раз, и не два

Зарегистрирован: 30 сен 2016, 18:08
Сообщения: 85
Имя: Денис
NuSen писал(а):
HappyUser
Можно название БП или схему если есть?

А ограничение тока калибровалось? Думается что ключи левые. Можно расколоть и посмотреть на размер кристалла. Сравнить размер кристалла с теми, которые стояли в БП с завода.


Ключи 20n60 от старых комповых (рабочих) блоков питания. Всё было откалибровано... вот теперь не знаю, идти покупать новые, а какие, 13n50 в продаже нет, другие взять не факт что не сгорят.

Схемы нет. Очень похож на манвеловский S-350-12, но на плате есть трансформатор дежурки. Написано S-line SL-350-12 на корпусе.

Вся эпопея началась с замены платы разрядника на 8 ключевой на 20А. Со старым разрядником устройство работало год с этим БП.


Вернуться к началу
 Профиль  
 
СообщениеДобавлено: 11 мар 2018, 17:05 
Не в сети
Постоянец

Зарегистрирован: 12 фев 2018, 03:58
Сообщения: 163
Откуда: Днепропетровск
Авто: Honda Accord
Имя: Олег
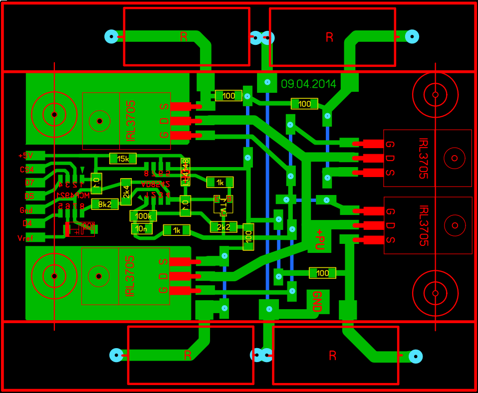
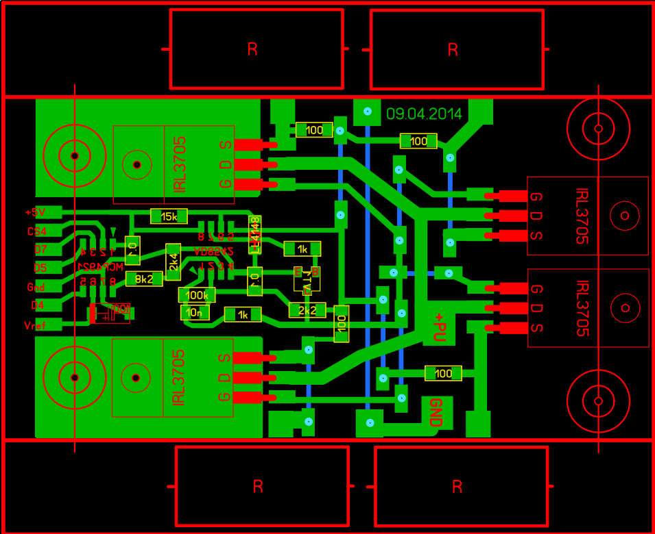
Решил всё же собрать нормальный разрядник, но у меня опять вопрос... Как крепить ключи к радиатору, если они при сборке повёрнуты тыльной стороной к плате и тепло отдающей стороной лежат на текстолите? Или под них, на текстолите нужно вырезать отверстия по размеру транзистора, что даст возможность прижать их к радиатору?? Хочу по этой печатке собрать.


Вложения:
Комментарий к файлу: Дорисовал дорожки к нагрузочным резисторам. Не пойму... Почему этих дорожек на предлагаемой печатке нет.
разрядник2.PNG
разрядник2.PNG [ 98.25 КБ | Просмотров: 9385 ]
разрядник.PNG
разрядник.PNG [ 91.56 КБ | Просмотров: 9385 ]
Вернуться к началу
 Профиль  
 
СообщениеДобавлено: 11 мар 2018, 17:19 
Не в сети
Участник Клуба ЗУ-ОКА275

Зарегистрирован: 02 янв 2015, 21:55
Сообщения: 48
Откуда: Иркутская обл.
Авто: T16
Имя: Владимир
Вот похоже на эту плату.


Вложения:
P3180532JPG.jpeg
P3180532JPG.jpeg [ 496.83 КБ | Просмотров: 9980 ]
Вернуться к началу
 Профиль  
 
Показать сообщения за:  Поле сортировки  
Начать новую тему Ответить на тему  [ Сообщений: 11885 ]  На страницу Пред.  1 ... 433, 434, 435, 436, 437, 438, 439 ... 595  След.

Часовой пояс: UTC + 7 часов


Кто сейчас на конференции

Сейчас этот форум просматривают: нет зарегистрированных пользователей и гости: 2


Вы не можете начинать темы
Вы не можете отвечать на сообщения
Вы не можете редактировать свои сообщения
Вы не можете удалять свои сообщения
Вы не можете добавлять вложения

Найти:
Перейти:  
cron
Powered by phpBB® Forum Software © phpBB Group
Русская поддержка phpBB