Ока в Новосибирске

Клуб Окаводов Новосибирска
Текущее время: 30 янв 2026, 09:26

Часовой пояс: UTC + 7 часов




Начать новую тему Ответить на тему  [ Сообщений: 1507 ]  На страницу Пред.  1 ... 36, 37, 38, 39, 40, 41, 42 ... 76  След.
Автор Сообщение
СообщениеДобавлено: 31 янв 2018, 16:51 
Не в сети
Заслуженный участник Клуба ЗУ-ОКА275

Зарегистрирован: 19 июл 2017, 00:16
Сообщения: 1022
Имя: Валерий
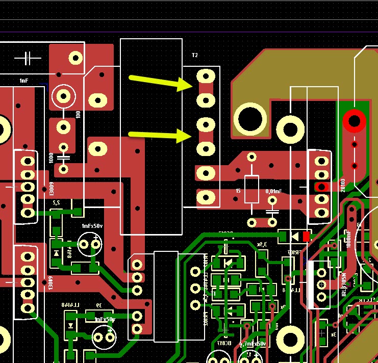
Да, коса это общий, а 2 вывода с трансформатора (красные стрелки), это полуобмотки.

И еще, те выводы, которые обозначены зелеными черточками, должны быть замкнуты. Если они не будут замкнуты, то вторичная обмотка не будет работать.

Вот, чтобы было понятно, желтые стрелки указывают на перемычки..


Вложения:
2018-01-31_13-55-35.jpg
2018-01-31_13-55-35.jpg [ 195.67 КБ | Просмотров: 11519 ]
Вернуться к началу
 Профиль  
 
СообщениеДобавлено: 07 фев 2018, 16:34 
Не в сети
Уже тут был(а)

Зарегистрирован: 26 июн 2017, 15:41
Сообщения: 18
Авто: Aveo
Имя: Алексей
Блок переделывал по схеме Слона, блок АТ, дежурку беру от другого источника 14В, вроде бы все по схеме проверил, но на выходе напряжение 0,26В. Нa TL494 12 нога 14В, 2 нога 2,33В, 14 нога 4,86В. Ничего не понимаю...


Вернуться к началу
 Профиль  
 
СообщениеДобавлено: 07 фев 2018, 16:37 
Не в сети
Site Admin
Аватара пользователя

Зарегистрирован: 10 апр 2007, 22:36
Сообщения: 11296
Откуда: Новосибирск, Дзержинский
Авто: ВАЗ-21043
Имя: Алексей
ant1fr1z писал(а):
Нa TL494 12 нога 14В, 2 нога 2,33В, 14 нога 4,86В.

а первая? 15 и 16 заодно? и еще не плохо 3 и 4.

_________________

Поблагодарить автора:
Контакты:
Телеграмм: alexSh154
Вконтакте
Одноквассники
Instagram


Вернуться к началу
 Профиль  
 
СообщениеДобавлено: 07 фев 2018, 16:48 
Не в сети
Уже тут был(а)

Зарегистрирован: 26 июн 2017, 15:41
Сообщения: 18
Авто: Aveo
Имя: Алексей
Забыл главное сказать, когда переделывал блок допустил ошибку, заменил выходные диоды на сборку Шоттки mbr20100ct (обратное напряжение до 100В). При первой настройке когда выкрутил напряжение на максимум пробило диоды и транзеры. Возможно убило и TL494? Транзеры заменил и впаял теперь диоды HFA30TA60CPBF (обратное напряжение до 600В), а вот TL494 не менял. Подозреваю что она тоже умерла?

1 - 0,05В, 3, 4 - 0В, 15 - 4,86В, 16 на земле висит.


Вернуться к началу
 Профиль  
 
СообщениеДобавлено: 07 фев 2018, 16:58 
Не в сети
Site Admin
Аватара пользователя

Зарегистрирован: 10 апр 2007, 22:36
Сообщения: 11296
Откуда: Новосибирск, Дзержинский
Авто: ВАЗ-21043
Имя: Алексей
Не похоже на выход из строя TL494, но кто её знает - всякое бывает. Если есть осцилл, смотрите импульсы на трансформаторе гальванической развязки (на холодной стороне). Хотя можно и на горячей, при этом не подавая напряжения 220в. Если импульсы есть, а при подаче на 4ю ножку +5в они пропадают, то TL494 исправна. Смотрите обвязку ВВ-транзисторов. При их выходе из строя, как правило, вылетают и низкоомные резисторы. И обычно их не меняют по причине хорошего внешнего вида.

_________________

Поблагодарить автора:
Контакты:
Телеграмм: alexSh154
Вконтакте
Одноквассники
Instagram


Вернуться к началу
 Профиль  
 
СообщениеДобавлено: 08 фев 2018, 08:26 
Не в сети
Уже тут был(а)

Зарегистрирован: 26 июн 2017, 15:41
Сообщения: 18
Авто: Aveo
Имя: Алексей
Да, вы были правы, сгорели пара резисторов в базах транзисторов. Родные судя по маркировке были 4,7кОм, впаял по 22Ом как на схеме слона.
Напряжение регулируется до 26В, но блок посвистывает


Вернуться к началу
 Профиль  
 
СообщениеДобавлено: 08 фев 2018, 11:32 
Не в сети
Site Admin
Аватара пользователя

Зарегистрирован: 10 апр 2007, 22:36
Сообщения: 11296
Откуда: Новосибирск, Дзержинский
Авто: ВАЗ-21043
Имя: Алексей
Не велико ли отступление от номинала? 4.7 кОм и 22 Ом? На сколько я знаю - те резисторы не более 10 Ом бывают. Вот посмотрел первую попавшую под руку схему - 2.2 Ома. И 10 Ом даже тут будет многовато. Считаю, нужно начинать отсюда в борьбе с подсвистыванием. "Музыкальность" блока питания порой не очень просто победить.

_________________

Поблагодарить автора:
Контакты:
Телеграмм: alexSh154
Вконтакте
Одноквассники
Instagram


Вернуться к началу
 Профиль  
 
СообщениеДобавлено: 09 фев 2018, 22:40 
Не в сети
Уже тут был(а)

Зарегистрирован: 26 июн 2017, 15:41
Сообщения: 18
Авто: Aveo
Имя: Алексей
Заменил резисторы на 2.2R и плюс на выходе был еще дроссел-гантелька после большого кольца, вот он помоему свистел, поставил вместо него перемычку, свист пропал.
Выставил максимально 26В, удалил перемычку между 2 и 14 ногами.
Нужно ли его тестировать на нагрузку? Каким образом? Транзисторы до 12А, диоды до 15А.


Вернуться к началу
 Профиль  
 
СообщениеДобавлено: 09 фев 2018, 22:54 
Не в сети
Site Admin
Аватара пользователя

Зарегистрирован: 10 апр 2007, 22:36
Сообщения: 11296
Откуда: Новосибирск, Дзержинский
Авто: ВАЗ-21043
Имя: Алексей
Можно взять переменный резистор килоом на 10. Первый неподвижный вывод подключить на минус (7я нога TL494), второй неподвижный - на выход встроенного в TL494 стабилизатора 5в (14 нога). Подвижной контакт резистора соединить со второй ногой TL494 через резистор 750-1000 ом. Получится регулируемый БП. Цепляйте нагрузку, например, лампочка от фар 24в и проверяйте. Но можно и платы управления дождаться и с ней уже погонять.

PS. Некоторые БП начинают свистеть при таком подключении. Если не засвистело, то просто отлично!

_________________

Поблагодарить автора:
Контакты:
Телеграмм: alexSh154
Вконтакте
Одноквассники
Instagram


Вернуться к началу
 Профиль  
 
СообщениеДобавлено: 22 фев 2018, 21:53 
Не в сети
Участник Клуба ЗУ-ОКА275

Зарегистрирован: 23 янв 2018, 13:06
Сообщения: 125
Откуда: новокузнецк
Авто: subaru xv
Имя: Александр
помогите, уважаемые, тоже не могу разобраться, уже всю теорию перепрочитал, но в голове каша пока. Вобщем попался мне китайский лэд БП на 12 вольт, на него подали не 220 а 380 вольт, в общем поменял и проверил все, и проверил даже ТГР в заведомо исправном БП. в результате выдает 3 вольта и все.(без лампочки). При этом транзистор силовой один греется в нижнем по схеме плече (градусов до 60) на коллекторах транзисторов на ТГР сигнал по амплитуде вроде одинаков, много иголок. Померил все ноги на ТЛке:
1-0,5
2-2,5
3-119mv
4-828mv
5-1.6
6-3.7
8-1.6
11-1.6
12-10
13-5
14-5
15-40mv
16- масса и другие не обозначенные
вроде как защита сработала, как быть пока не въехал


Вернуться к началу
 Профиль  
 
СообщениеДобавлено: 22 фев 2018, 23:36 
Не в сети
Site Admin
Аватара пользователя

Зарегистрирован: 10 апр 2007, 22:36
Сообщения: 11296
Откуда: Новосибирск, Дзержинский
Авто: ВАЗ-21043
Имя: Алексей
мухомор писал(а):
в общем поменял и проверил все,

даже все все все резисторы? А они точно соответствуют номиналу типовой схемы? Я про то, замеряете мультиметром - показывает 3.2 килоома. Считываете цифровую маркировку и, например, ошибаетесь (я терпеть ее не могу, ибо иногда тупо затрудняюсь назвать цвет - дальтонизмом не страдаю). А в реальности там должно стоять 2.2 ома, например. Вот и не работает. Это исключено?

Детали при проверке выпаиваются? Хотя бы одной стороной. Извините, может глупые вопросы, но всяко бывает.

Не бывает такого, что бац - и не работает. Какая-то деталька неисправна. Тот же диодный мост - в нем может быть пробит один диод, вот и пульсации дикие. Да всяко может быть. А диодный мост не каждый умеет проверять, хотя там всё просто.


Судя по напряжениям TL494 - напряжение питания на 12й ножке маловато. Хотя от 12в всё работает, но 10 это уже очень мало.
на 15й ножке 40мв - маловато тоже, хотя надо смотреть саму схему. Но даже если в этом проблема, то силовые транзисторы никак не должны греться. Значит скорее всего проблема не в этом.

_________________

Поблагодарить автора:
Контакты:
Телеграмм: alexSh154
Вконтакте
Одноквассники
Instagram


Вернуться к началу
 Профиль  
 
СообщениеДобавлено: 25 фев 2018, 16:03 
Не в сети
Участник Клуба ЗУ-ОКА275

Зарегистрирован: 23 янв 2018, 13:06
Сообщения: 125
Откуда: новокузнецк
Авто: subaru xv
Имя: Александр
Алексей, спасибо за отзыв, с праздникам прошедшим вас. Резисторы выпаивал, те которые имели подозрение, высокоомные нет, проверял все. питал тлку от12 вольт без высокой стороны, на тгр не понравились сигналы, поменял в очередной раз транзюки в этот раз на российские - 315Б , потом с сетевым питанием проверил, напруга на выходе поднялась до 3,5v. Осталось похоже ТЛку поменять. А транзюк таки так и грелся. Попробую снять осцилки и выставить. Проверил все кондеры, кроме входных. БП как бы не работал, его сразу сожгли межфазным. мост был дохлым- два диода по моем *DASH* у. Алексей я уже собрал одно устройство, все работает нормально, не было возможности проверить работу с аккумом, сегодня привез с дачи, подключаю, на дисплее power off. сейчас попробую разобраться с просмотром вашего видео.


Вернуться к началу
 Профиль  
 
СообщениеДобавлено: 25 фев 2018, 19:42 
Не в сети
Site Admin
Аватара пользователя

Зарегистрирован: 10 апр 2007, 22:36
Сообщения: 11296
Откуда: Новосибирск, Дзержинский
Авто: ВАЗ-21043
Имя: Алексей
мухомор писал(а):
подключаю, на дисплее power off

Или слишком низкое напряжение, именуемое 12.6в, или не подобран стабилитрон ZD1 (по моей схеме). Остальное про данную ошибку написано тут viewtopic.php?f=21&t=1316&p=45927#p45927

Цитата:
А транзюк таки так и грелся.

Значит надо смотреть ЧТО его открывает. Или он сам имеет какое-то сопротивление.

_________________

Поблагодарить автора:
Контакты:
Телеграмм: alexSh154
Вконтакте
Одноквассники
Instagram


Вернуться к началу
 Профиль  
 
СообщениеДобавлено: 26 фев 2018, 09:30 
Не в сети
Участник Клуба ЗУ-ОКА275

Зарегистрирован: 23 янв 2018, 13:06
Сообщения: 125
Откуда: новокузнецк
Авто: subaru xv
Имя: Александр
Алексей, не могу понять, почему при включении сразу маслают оба кулера? мне тут посоветовали перепрошить по новой обе меги, но это результатов не дало. Кроме того,в режиме калибровки амперметра не стало показывать значение датчика тока.Идет "даткик подключен к ADS1, затем сразу перескакивает - калибровка нуля и значение (проценты, множитель 1,94, значение тока). прошивка 1.07.006. За помощь по стабилитрону спасибо - все заработало. Сегодня ложусь в больничку - вернусь буду БП дальше ковырять.


Последний раз редактировалось мухомор 26 фев 2018, 11:54, всего редактировалось 1 раз.

Вернуться к началу
 Профиль  
 
СообщениеДобавлено: 26 фев 2018, 10:08 
Не в сети
Site Admin
Аватара пользователя

Зарегистрирован: 10 апр 2007, 22:36
Сообщения: 11296
Откуда: Новосибирск, Дзержинский
Авто: ВАЗ-21043
Имя: Алексей
мухомор писал(а):
почему при включении сразу маслают оба кулера?

1. Контроллер вентиляции не видит термодатчиков.
2. К кулерам привязан канал термодатчика, к которому датчик не подключен. Соответственно, атмега8 не находит датчика на канале и включает аварийный режим. В "назначение термодатчиков" поставьте "звездочки" только на тех каналах, к которым датчики реально подключены.

_________________

Поблагодарить автора:
Контакты:
Телеграмм: alexSh154
Вконтакте
Одноквассники
Instagram


Вернуться к началу
 Профиль  
 
СообщениеДобавлено: 26 фев 2018, 11:58 
Не в сети
Участник Клуба ЗУ-ОКА275

Зарегистрирован: 23 янв 2018, 13:06
Сообщения: 125
Откуда: новокузнецк
Авто: subaru xv
Имя: Александр
Звездочки поставлены, датчики температуру показывают.


Вернуться к началу
 Профиль  
 
СообщениеДобавлено: 26 фев 2018, 12:11 
Не в сети
Site Admin
Аватара пользователя

Зарегистрирован: 10 апр 2007, 22:36
Сообщения: 11296
Откуда: Новосибирск, Дзержинский
Авто: ВАЗ-21043
Имя: Алексей
ну чудес не бывает. Данное может быть только:
1. Из за сбоя в EEPROM. Полностью очистить атмега8 (принудительно стереть еепром, для гарантии), проверить чтением. Прошить заново.
2. Когда назначен канал, к которому не подключен термодатчик. Убрать звездочки с каналов, к которым не подключены датчики
3. Какие-то "гуси" в еепром у атмеги32. Сбросить еепром, стереть/перепрошить атмега8, все заново настроить. В общем, всё с нуля. Самое нежелательное и делается только "на всякий случай".

Другого не дано просто. Опять же, они если и крутятся, то должны крутиться хотя бы спустя секунду-две-три после включения, а не прям вот сразу после подачи питания. Если последнее, то может быть атмега8 вообще не при чем.

_________________

Поблагодарить автора:
Контакты:
Телеграмм: alexSh154
Вконтакте
Одноквассники
Instagram


Вернуться к началу
 Профиль  
 
СообщениеДобавлено: 21 мар 2018, 21:45 
Не в сети
Участник Клуба ЗУ-ОКА275

Зарегистрирован: 23 янв 2018, 13:06
Сообщения: 125
Откуда: новокузнецк
Авто: subaru xv
Имя: Александр
NuSen, или еще кто сможет, подскажите с БП чинайским. на выходе 6.5V, транзистор нижний по вложенной в архиве схеме греется. на базе 0,5 mV, на другом 230, короче не открывается полностью, Уже все перепроверил на 10 раз. ТГР заведомо исправный ставил-не помогло.


Вернуться к началу
 Профиль  
 
СообщениеДобавлено: 21 мар 2018, 23:17 
Не в сети
Site Admin
Аватара пользователя

Зарегистрирован: 10 апр 2007, 22:36
Сообщения: 11296
Откуда: Новосибирск, Дзержинский
Авто: ВАЗ-21043
Имя: Алексей
увы, лично я ничего подскажу кроме проверки исправности деталей и правильности монтажа. Может и цоколёвка ТГР не та..

_________________

Поблагодарить автора:
Контакты:
Телеграмм: alexSh154
Вконтакте
Одноквассники
Instagram


Вернуться к началу
 Профиль  
 
СообщениеДобавлено: 22 мар 2018, 14:15 
Не в сети
Заслуженный участник Клуба ЗУ-ОКА275

Зарегистрирован: 19 июл 2017, 00:16
Сообщения: 1022
Имя: Валерий
Ну я тоже не такой уже и спец, тем более что схему во вложении не прикрепил, нету ее.


Вернуться к началу
 Профиль  
 
Показать сообщения за:  Поле сортировки  
Начать новую тему Ответить на тему  [ Сообщений: 1507 ]  На страницу Пред.  1 ... 36, 37, 38, 39, 40, 41, 42 ... 76  След.

Часовой пояс: UTC + 7 часов


Кто сейчас на конференции

Сейчас этот форум просматривают: нет зарегистрированных пользователей и гости: 2


Вы не можете начинать темы
Вы не можете отвечать на сообщения
Вы не можете редактировать свои сообщения
Вы не можете удалять свои сообщения
Вы не можете добавлять вложения

Найти:
Перейти:  
cron
Powered by phpBB® Forum Software © phpBB Group
Русская поддержка phpBB