Ока в Новосибирске

Клуб Окаводов Новосибирска
Текущее время: 12 фев 2026, 17:07

Часовой пояс: UTC + 7 часов




Начать новую тему Ответить на тему  [ Сообщений: 11898 ]  На страницу Пред.  1 ... 376, 377, 378, 379, 380, 381, 382 ... 595  След.

Актуальная статистика (не забывайте изменять статус!)
Собрал и буду собирать еще (соседу, свату, брату) 24%  24%  [ 57 ]
Собрал одно ЗУ 21%  21%  [ 49 ]
Уже собираю 28%  28%  [ 67 ]
Интересуюсь, размышляю - собирать или нет. Наверное буду. 26%  26%  [ 63 ]
Не буду собирать это устройство. 1%  1%  [ 3 ]
Всего голосов : 239
Автор Сообщение
СообщениеДобавлено: 27 окт 2017, 11:18 
Не в сети
Участник Клуба ЗУ-ОКА275

Зарегистрирован: 22 янв 2015, 12:27
Сообщения: 42
Имя: Михаил
Спасибо за оперативный ответ и как говорится флаг мне в руки. Как сделаю - отпишусь.


Вернуться к началу
 Профиль  
 
СообщениеДобавлено: 27 окт 2017, 11:20 
Не в сети
Заслуженный участник Клуба ЗУ-ОКА275

Зарегистрирован: 24 окт 2013, 11:44
Сообщения: 933
Откуда: Чувашия
Авто: КИА РИО 2018
Имя: Вячеслав
Алексей! У меня просто есть возможность брать транзисторы одной партии,а у них параметры более менее одинаковы.Но Вы правы ,надёжней!

_________________
С уважением,Вячеслав.73!


Вернуться к началу
 Профиль  
 
СообщениеДобавлено: 27 окт 2017, 11:21 
Не в сети
Site Admin
Аватара пользователя

Зарегистрирован: 10 апр 2007, 22:36
Сообщения: 11296
Откуда: Новосибирск, Дзержинский
Авто: ВАЗ-21043
Имя: Алексей
Вячеслав, я всегда завидовал и завидую Вашим возможностям :ROFL: :Yahoo!:

_________________

Поблагодарить автора:
Контакты:
Телеграмм: alexSh154
Вконтакте
Одноквассники
Instagram


Вернуться к началу
 Профиль  
 
СообщениеДобавлено: 27 окт 2017, 11:22 
Не в сети
Site Admin
Аватара пользователя

Зарегистрирован: 10 апр 2007, 22:36
Сообщения: 11296
Откуда: Новосибирск, Дзержинский
Авто: ВАЗ-21043
Имя: Алексей
Зашел тут недавно в Новосибирское отделение магазина Чип и Дип. Походил 10 минут, голова закружилась. И сказал продавцам примерно следующее:"%ля, пацаны, если бы у меня было несколько жизней, одну бы я точно прожил на складе радиозапчастей, где всё под рукой".

_________________

Поблагодарить автора:
Контакты:
Телеграмм: alexSh154
Вконтакте
Одноквассники
Instagram


Вернуться к началу
 Профиль  
 
СообщениеДобавлено: 27 окт 2017, 11:24 
Не в сети
Заслуженный участник Клуба ЗУ-ОКА275

Зарегистрирован: 24 окт 2013, 11:44
Сообщения: 933
Откуда: Чувашия
Авто: КИА РИО 2018
Имя: Вячеслав
Алексей!Это комплимент или сарказм!?
Да ,но цены у них ....!

_________________
С уважением,Вячеслав.73!


Вернуться к началу
 Профиль  
 
СообщениеДобавлено: 27 окт 2017, 12:37 
Не в сети
Site Admin
Аватара пользователя

Зарегистрирован: 10 апр 2007, 22:36
Сообщения: 11296
Откуда: Новосибирск, Дзержинский
Авто: ВАЗ-21043
Имя: Алексей
Вячеслав-1 писал(а):
Алексей!Это комплимент или сарказм!?

Это белая зависть :lol:

Вячеслав-1 писал(а):
Да ,но цены у них ....!

В моём случае шокирует ассортимент, который уже невозможно весь удержать в голове и иметь его ввиду при конструировании того или иного устройства. Ведь когда начинаешь что-то делать, то как правило все коробочки с шурушками выставляются рядом и в них постоянно лазишь и смотришь что есть у тебя - уголки, стойки, крепёж, всякие переходники и прибамбасы. И как всегда что-то не подходит, а нужной детальки нет. И начинаешь кроить из блохи голенище. А вот пустили бы меня на недельку в тот магазинчик, то я бы там пошуровал :D И с ассортиментом познакомился поближе.

_________________

Поблагодарить автора:
Контакты:
Телеграмм: alexSh154
Вконтакте
Одноквассники
Instagram


Вернуться к началу
 Профиль  
 
СообщениеДобавлено: 27 окт 2017, 16:44 
Не в сети
Заслуженный участник Клуба ЗУ-ОКА275

Зарегистрирован: 19 июл 2017, 00:16
Сообщения: 1022
Имя: Валерий
Вячеслав-1
Не могу понять, для чего нужен зеленый светодиод?
Вложение:
5.jpg
5.jpg [ 11.19 КБ | Просмотров: 13241 ]
Судя по схеме, когда реле отключено, он горит, а когда включено (идет зарядка) он не горит. Может у него другое какое то предназначение, можешь прояснить?


Вернуться к началу
 Профиль  
 
СообщениеДобавлено: 27 окт 2017, 16:55 
Не в сети
Заслуженный участник Клуба ЗУ-ОКА275

Зарегистрирован: 24 окт 2013, 11:44
Сообщения: 933
Откуда: Чувашия
Авто: КИА РИО 2018
Имя: Вячеслав
Честно говоря сам не знаю! :( Этот участок схемы был в RGB подсветке,там логика другая!Я тупо перенёс её на светодиод не разобравшись!Поставьте одиночку как у Алексея в авторском варианте!Он на работу ЗУ не влияет! :)Будет в последующих так!


Вложения:
Изменения.GIF
Изменения.GIF [ 12.99 КБ | Просмотров: 13255 ]

_________________
С уважением,Вячеслав.73!


Последний раз редактировалось Вячеслав-1 27 окт 2017, 22:36, всего редактировалось 2 раз(а).
Вернуться к началу
 Профиль  
 
СообщениеДобавлено: 27 окт 2017, 18:30 
Не в сети
Заслуженный участник Клуба ЗУ-ОКА275

Зарегистрирован: 19 июл 2017, 00:16
Сообщения: 1022
Имя: Валерий
Вячеслав-1
Понятно.


Вернуться к началу
 Профиль  
 
СообщениеДобавлено: 28 окт 2017, 12:57 
Не в сети
Заслуженный участник Клуба ЗУ-ОКА275

Зарегистрирован: 19 июл 2017, 00:16
Сообщения: 1022
Имя: Валерий
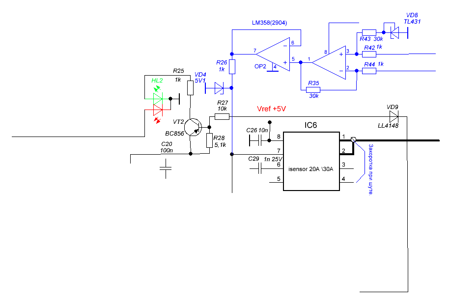
Вячеслав-1
Не перепутано тут?
Вложение:
8.jpg
8.jpg [ 161.08 КБ | Просмотров: 13209 ]

Или в данном случае без разницы?


Вернуться к началу
 Профиль  
 
СообщениеДобавлено: 28 окт 2017, 13:32 
Не в сети
Site Admin
Аватара пользователя

Зарегистрирован: 10 апр 2007, 22:36
Сообщения: 11296
Откуда: Новосибирск, Дзержинский
Авто: ВАЗ-21043
Имя: Алексей
Вкратце расскажу историю. В "История изменений.txt" есть такая запись от 19.03.2014г:

"Добавил информацию на схеме. Отныне 5А датчик тока нужно подключать на канал ADC0 АЦП через соответствующую ему RC-цепочку C8 и R10. При этом канал ADC1 нужно подключить на общий провод. В случае использования датчика 20А, нужно поменять порты местами: RC-цепочку C8/R10 подключаем к каналу ADC1, а канал ADC0 подключаем к общему проводу. Это необходимо для работы определения типа используемого датчика. "

Потом, спустя какое-то количество версий прошивки, выбор датчика перекочевал в меню (да и то нужно это для того, что бы не крутить долго множитель энкодером). А порт, к которому подключен датчик, каждый раз определяется автоматически при входе в меню калибровки амперметра.

_________________

Поблагодарить автора:
Контакты:
Телеграмм: alexSh154
Вконтакте
Одноквассники
Instagram


Вернуться к началу
 Профиль  
 
СообщениеДобавлено: 28 окт 2017, 13:36 
Не в сети
Заслуженный участник Клуба ЗУ-ОКА275

Зарегистрирован: 19 июл 2017, 00:16
Сообщения: 1022
Имя: Валерий
oka275
Ну как я понял, оба подключения (которые выше), правильные?
Все же решил контроллер температуры засунуть на плату управления, плата в процессе. :)
Текст свернут
Вложение:
44.jpg
44.jpg [ 199.8 КБ | Просмотров: 13205 ]

Вячеслав-1
Я показывал плату без контроллера вентиляции в личке oka275 и это сообщение было адресовано ему. :)
Текст свернут
Вложение:
08.jpg
08.jpg [ 252.48 КБ | Просмотров: 13200 ]

Контроллер вентиляции отдельно.
Текст свернут
Вложение:
45.jpg
45.jpg [ 154.88 КБ | Просмотров: 13195 ]
Вся остальная часть находится на плате источника, которую я не доделал и обе эти платы, теряют актуальность без платы источника.

Если сделаю, поделюсь этим вариантом. :)


Последний раз редактировалось NuSen 30 окт 2017, 20:38, всего редактировалось 1 раз.

Вернуться к началу
 Профиль  
 
СообщениеДобавлено: 28 окт 2017, 19:21 
Не в сети
Site Admin
Аватара пользователя

Зарегистрирован: 10 апр 2007, 22:36
Сообщения: 11296
Откуда: Новосибирск, Дзержинский
Авто: ВАЗ-21043
Имя: Алексей
Да, подключать датчик можно хоть к порту 0, хоть к порту 1.

_________________

Поблагодарить автора:
Контакты:
Телеграмм: alexSh154
Вконтакте
Одноквассники
Instagram


Вернуться к началу
 Профиль  
 
СообщениеДобавлено: 28 окт 2017, 21:42 
Не в сети
Уже был(а) и не раз

Зарегистрирован: 08 ноя 2016, 15:03
Сообщения: 37
Имя: Алексей
Добрый вечер. Собрал плату управления. При включении появляется сообщение "вент. не найден". На выходах кулеров 12в.


Вернуться к началу
 Профиль  
 
СообщениеДобавлено: 28 окт 2017, 22:19 
Не в сети
Участник Клуба ЗУ-ОКА275

Зарегистрирован: 22 янв 2015, 12:27
Сообщения: 42
Имя: Михаил
Первым делом проверяй пайку на "сопли" и контакты МК с дорожками. Затем берешь схему платы управления и платы охлаждения и прозваниваеш соединение охлаждения с основной платой. Если контроллеры шились нормально - то причина только там. Естественно если все компоненты исправны и нет косяков в монтаже. Чаще всего такая проблема устраняется одним прикосновением жала паяльника.


Вернуться к началу
 Профиль  
 
СообщениеДобавлено: 28 окт 2017, 22:45 
Не в сети
Site Admin
Аватара пользователя

Зарегистрирован: 10 апр 2007, 22:36
Сообщения: 11296
Откуда: Новосибирск, Дзержинский
Авто: ВАЗ-21043
Имя: Алексей
0024 писал(а):
Добрый вечер. Собрал плату управления. При включении появляется сообщение "вент. не найден". На выходах кулеров 12в.

Здравствуйте, тёзка!
Первым делом убедитесь............. в наличии питания АТмега8 ВЫШЕ 4.5в. Это важно. Лучше, если напряжение будет составлять 5в, но конечно не выше критического максимума в 6в.
Второе: конечно проверьте все ли сигналы от атмега32 доходят до атмега8, не замыкаются ли между собой. Это первая проблема среди всех проблем с КВ. Не так давно на форуме лечили такую. И отвечали мне, что ну нет никаких ни соплей, ни обрывов. Оказалось сопля. Безошибочно собранное устройство, из исправных запчастей, работает сразу!

И последнее: если термодатчики не подключены, то при подаче питания на кулеры не сразу подаётся 12в, а через несколько секунд. Если же они стартуют сразу на 100% и крутятся без остановки СРАЗУ ЖЕ после подачи питания, то это какая то ерунда и так быть не должно. Разбирайтесь с фьюзами и с прошивкой. Может МК бракованный или перегретый какой.

_________________

Поблагодарить автора:
Контакты:
Телеграмм: alexSh154
Вконтакте
Одноквассники
Instagram


Вернуться к началу
 Профиль  
 
СообщениеДобавлено: 28 окт 2017, 23:15 
Не в сети
Уже был(а) и не раз

Зарегистрирован: 08 ноя 2016, 15:03
Сообщения: 37
Имя: Алексей
Спасибо!!! Заработало! В фьюзах галку одну не снял.
Кстати, не мог прошить мегу 32 после 8. Пришлось выпаять и зашить. Последовательность прошивки мк имеет значение?


Вернуться к началу
 Профиль  
 
СообщениеДобавлено: 28 окт 2017, 23:32 
Не в сети
Site Admin
Аватара пользователя

Зарегистрирован: 10 апр 2007, 22:36
Сообщения: 11296
Откуда: Новосибирск, Дзержинский
Авто: ВАЗ-21043
Имя: Алексей
Никаких закономерностей, на этапе проектирования и тестирования устройства, я не нашел. Единственное, что пришлось ввести - это объединить сигналы RESET обоих МК, что бы при прошивке одного, другой тоже был "придавлен" этим сигналом и свободно "болтал ногами" в Z-состоянии, не мешая программированию. Мне сообщали о проблемах, но я абсолютно не могу понять причину их появления. Ничего в голову не приходит, как нарушение объединения этих сигналов. Но люди уверяют, что ресеты звонятся между собой. В общем, проблема так и осталась для меня загадкой.

_________________

Поблагодарить автора:
Контакты:
Телеграмм: alexSh154
Вконтакте
Одноквассники
Instagram


Вернуться к началу
 Профиль  
 
СообщениеДобавлено: 30 окт 2017, 15:53 
Не в сети
Заслуженный участник Клуба ЗУ-ОКА275
Аватара пользователя

Зарегистрирован: 11 янв 2016, 23:49
Сообщения: 217
Откуда: г. Мончегорск Мурманской обл.
Авто: GEELY ATLAS
Имя: Игорь
Всем привет!
Че то как то давно меня здесь не было. Лето, рыбацкий сезон, куча других проблем. Все теперь закончилось. Пришла зима, время чем нить позаниматься.
Хочу поделиться своими наблюдениями. Речь пойдет о проводах для зарядного. Изначально сделал их, затянув силовые провода и измерительные в термоусадку. Получилось плохо. Они стали дубовые, особенно в гараже, где прохладно. Ну и как итог, я запарился их постоянно перепаивать. В итоге, я решил отказаться от измерительных проводов внешнего вольтметра. По сути дела, он редко бывает нужен. Погрешность не большая, только на больших токах, а они бывают крайне редки. Поэтому решил провода для внешнего вольтметра сделать отдельные, с фишкой и двумя "крокодилами" на концах, и использовать их по мере надобности. И эта идея оказалась очень удачной. В повседневке я использую для разных нужд гибкие аудио провода 2,5 квадрата, а для внешних измерений отдельный гибкий силиконовый провод. Цепляю его по мере надобности. Получилось очень удобно, не стало этого "дубья", которое боишься согнуть...как бы не поломался.


Вернуться к началу
 Профиль  
 
СообщениеДобавлено: 30 окт 2017, 16:11 
Не в сети
Site Admin
Аватара пользователя

Зарегистрирован: 10 апр 2007, 22:36
Сообщения: 11296
Откуда: Новосибирск, Дзержинский
Авто: ВАЗ-21043
Имя: Алексей
maliiv писал(а):
Пришла зима, время чем нить позаниматься.

Привет Игорь! :good: Это хорошо.

maliiv писал(а):
В итоге, я решил отказаться от измерительных проводов внешнего вольтметра

А я в последнее время всё больше думаю над "авиационных" разъёмах. Типа вот этого:
Вложение:
img-2017-10-30-15-56-26.png
img-2017-10-30-15-56-26.png [ 136 КБ | Просмотров: 14662 ]

Можно взять и с бОльшим количеством контактов (авось в сумме они дадут не плохой ток), хотя думаю, что и с 4мя контактами хорошо будет. Под одному контакту можно отдать под вольтметр. А то с этим разъёмом под внешний вольтметр - морока, не удобно. Ничего страшного конечно, но мне перестало это нравиться. А если использовать ЗУ еще и в качестве настольного БП для проверки всякой техники, то обычные клеммы (под "бананы") - самое то! О лучшем и не мечтаю. Так вот и мучаюсь выбором - что лучше? Выходит, что любое из выше упомянутых решений, хорошо только для своих задач.

maliiv писал(а):
Погрешность не большая, только на больших токах, а они бывают крайне редки.

Да как сказать.. Напряжение на клеммах АКБ и на клеммах ЗУ может быть достаточно разным. Если у нас стоит граница в 14.6 вольта при переходе на следующий этап, то без внешнего вольтметра это случится уже при 14.3 или того меньше (в зависимости от количества меди в проводах, а так же ёмкости заряжаемого АКБ). Конечно в этапе зарядки напряжением АКБ должен взять своё (просто дольше будет заряжаться), но всё таки я бы не стал недооценивать этот момент.

maliiv писал(а):
В повседневке я использую для разных нужд гибкие аудио провода 2,5 квадрата

Не знаю какого сечения были мои провода (на вид толстенькие), но просадка в них была знатная. Кстати, тот провод прекрасно магнитился! Заменил потом его на провод такого же (на вид) сечения, но медный многожильный (выдрал из какого-то кабеля) и ситуация с просадками заметно выправилась. Так что я лично имею отрицательный опыт их использования. Не утверждаю, что идея не достойна существования. Может мне просто провод бракованный попался.

_________________

Поблагодарить автора:
Контакты:
Телеграмм: alexSh154
Вконтакте
Одноквассники
Instagram


Вернуться к началу
 Профиль  
 
Показать сообщения за:  Поле сортировки  
Начать новую тему Ответить на тему  [ Сообщений: 11898 ]  На страницу Пред.  1 ... 376, 377, 378, 379, 380, 381, 382 ... 595  След.

Часовой пояс: UTC + 7 часов


Кто сейчас на конференции

Сейчас этот форум просматривают: нет зарегистрированных пользователей и гости: 2


Вы не можете начинать темы
Вы не можете отвечать на сообщения
Вы не можете редактировать свои сообщения
Вы не можете удалять свои сообщения
Вы не можете добавлять вложения

Найти:
Перейти:  
cron
Powered by phpBB® Forum Software © phpBB Group
Русская поддержка phpBB