Ока в Новосибирске

Клуб Окаводов Новосибирска
Текущее время: 30 янв 2026, 07:06

Часовой пояс: UTC + 7 часов




Начать новую тему Ответить на тему  [ Сообщений: 1507 ]  На страницу Пред.  1 ... 29, 30, 31, 32, 33, 34, 35 ... 76  След.
Автор Сообщение
СообщениеДобавлено: 18 дек 2016, 03:07 
Не в сети
Участник Клуба ЗУ-ОКА275

Зарегистрирован: 18 ноя 2016, 03:16
Сообщения: 15
Имя: Максим
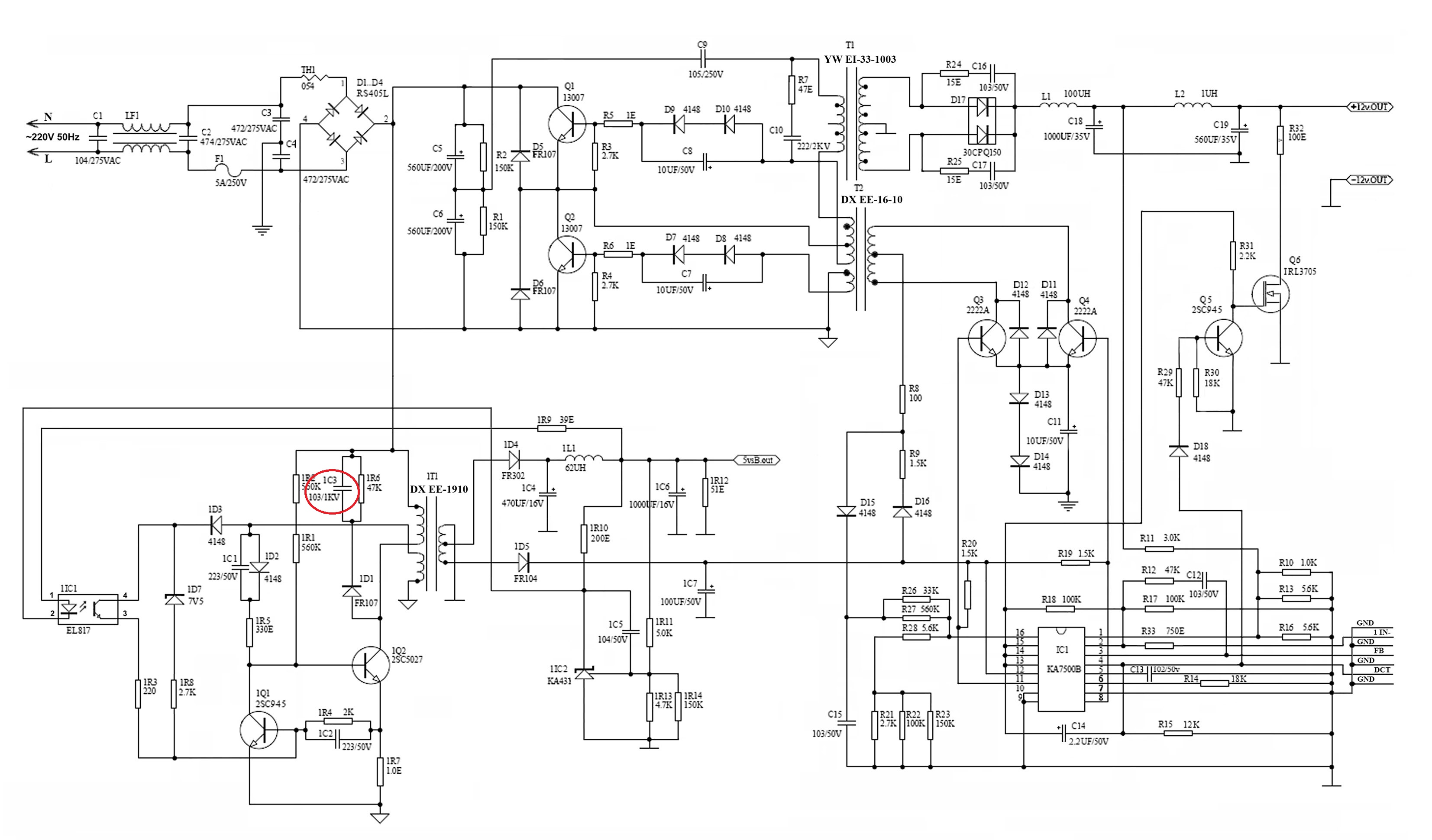
Замучился с треском конденсатора в дежурке, не понимаю почему он трещит! Трещал еще до переделки, при чем начинал трещать после запуска основного преобразователя. Я его заменил уже, он все равно трещит. Заменил по входу высоковольтные электролиты, треск уменьшился. Переделал БП, на этапе, когда надо замкнуть 2 и 14 ноги TL494 он опять начинает трещать. Менял уже все электролиты в дежурке, а он все равно трещит, надоел. Затронешь пластмассовой палочкой-треск меняет тональность, становится тише. Не могу его побороть никак. Менял ДГС по выходу, все та же фигня. Помогите, товарищи, не знаю что делать. Еще такой тупой вопрос, может ли сам контроллер издавать какие-либо звуки? Просто слышу в районе ШИМ какой-то похожий треск только тише.
Красным обвел его на схеме. Схема такая же как у моего блока.


Вложения:
WINARD_450WA_доработанный.jpg
WINARD_450WA_доработанный.jpg [ 594.25 КБ | Просмотров: 13591 ]
Вернуться к началу
 Профиль  
 
СообщениеДобавлено: 18 дек 2016, 15:38 
Не в сети
Участник Клуба ЗУ-ОКА275
Аватара пользователя

Зарегистрирован: 03 ноя 2012, 02:16
Сообщения: 204
Откуда: НСО сДоволное
Авто: ВАЗ-11113
Имя: александр
Linps писал(а):
Замучился с треском конденсатора в дежурке, не понимаю почему он трещит! \
Красным обвел его на схеме. Схема такая же как у моего блока.

набери в гугль "снаббер звон, трески"


Вернуться к началу
 Профиль  
 
СообщениеДобавлено: 18 дек 2016, 15:56 
Не в сети
Участник Клуба ЗУ-ОКА275
Аватара пользователя

Зарегистрирован: 02 июл 2016, 23:58
Сообщения: 138
Имя: Максим
Maksim9 писал(а):
Силовые транзисторы 13007 (умерли), выпрямительная сборка 30CPQ100 (живая).
При включении все нормально, ни писков ни чего. Единственно что не понравилось силовые транзисторы без нагрузки грелись до 35,5 градусов, может силовые слабые. Поднял напряжение с перемычкой 2, 14 нога до 28 вольт, отпаял ее, подключил к плате управления и начал калибровать. Первый этап калибровки по току, все успешно, откалибровался до 10А были небольшие писки я бы сказал очень тихие. Затем перешел к калибровке напряжения где-то на 5.5 вольт тихое шипение и бабах и куча дыма, резисторы базы силового транзистора сгорели (2.7к, 2.2Ом) сами транзисторы тоже умерли, предохранитель 6А умер, транзисторы ТГР живые. Думаю RC перед силовым трансформатором надо считать под мои 40кГц , как считать толком нигде нормально не описывают, а может и не из за него. Мне бы направление куда копать. Осциллографа нет, на работе есть но цена его огромна (за его цену можно купить моих машин штук 18-20 :) ) не дадут им посмотреть что там творится.


Извиняюсь за суету. Нашел в чем причина была, одна нога силового трансформатора низкой стороны отвалились ( отломилась), думаю это оно и было, спаял вроде пока работает.


Вернуться к началу
 Профиль  
 
СообщениеДобавлено: 18 дек 2016, 16:15 
Не в сети
Участник Клуба ЗУ-ОКА275
Аватара пользователя

Зарегистрирован: 03 ноя 2012, 02:16
Сообщения: 204
Откуда: НСО сДоволное
Авто: ВАЗ-11113
Имя: александр
Linps писал(а):
Замучился с треском конденсатора в дежурке, не понимаю почему он трещит! Трещал еще до переделки, при чем начинал трещать после запуска основного преобразователя. Я его заменил уже, он все равно трещит. Заменил по входу высоковольтные электролиты, треск уменьшился. Переделал БП, на этапе, когда надо замкнуть 2 и 14 ноги TL494 он опять начинает трещать. Менял уже все электролиты в дежурке, а он все равно трещит, надоел. Затронешь пластмассовой палочкой-треск меняет тональность, становится тише. Не могу его побороть никак. Менял ДГС по выходу, все та же фигня. Помогите, товарищи, не знаю что делать. Еще такой тупой вопрос, может ли сам контроллер издавать какие-либо звуки? Просто слышу в районе ШИМ какой-то похожий треск только тише.
Красным обвел его на схеме. Схема такая же как у моего блока.

а стабилизация дежурки по 5в или 12в


Вернуться к началу
 Профиль  
 
СообщениеДобавлено: 18 дек 2016, 17:04 
Не в сети
Участник Клуба ЗУ-ОКА275

Зарегистрирован: 18 ноя 2016, 03:16
Сообщения: 15
Имя: Максим
Пытаться экспериментально подбирать цепь снаббера? Без осциллографа это будет ужасно сложно...
Вы имеете ввиду обратная связь выполнена как? Насколько я понимаю, по 5в обратная связь, значит и стабилизация идет по 5в.
Я просто с импульсниками раньше дела не имел, имею поверхностное представление об их работе, вот по мере наступления проблем пытаюсь разобраться в работе и решить эти проблемы. Большую часть решил, а вот этот треск никак не могу победить! Все остальные параметры БП в норме, силовая часть тихая, транзисторы силовые не греются. А вот с этой дежуркой ну никак не могу разобраться.


Вернуться к началу
 Профиль  
 
СообщениеДобавлено: 18 дек 2016, 22:44 
Не в сети
Заслуженный участник Клуба ЗУ-ОКА275

Зарегистрирован: 26 дек 2013, 22:29
Сообщения: 144
Откуда: Санкт-Петербург
Имя: Сергей
Здравствуйте, Максим (Linps).
Цитата:
может ли сам контроллер издавать какие-либо звуки?
Не надо искать проблемы там, где их быть не может. В ИБП излучать АКУСТИЧЕСКИЕ волны могут ТОЛЬКО индуктивные элементы, т. к. имеют в конструкции элементы, которые могут двигаться под действием импульсов. Поэтому, для начала необходимо определить действительно ли элементы "дежурки" издают звуки. Для этого отключите питание "дежурки" от выпрямителя и запитайте ТГР от стороннего (в лучшем случае, аналогового) источника питания порядка 20В. "Прогоните" ИБП по всем режимам.
Если звуковых эффектов не будет обнаружено, то проведите аналогичные испытания с "дежуркой", отключив ИБП.
Если и в этом случае все будет "тихо", то необходимо выяснить, что это за взаимное влияние. Например, неправильное использование силовых и сигнальных "Общих". Если Вы используете в схеме 5vsB out, то и оно может оказывать влияние.
Короче, проверить все функциональные составляющие сначала по-очереди, а, затем, подключая следующие. Обнаруженные "возбуды" убираются перечисленными ранее способами.
Цитата:
Трещал еще до переделки,
Звук может излучать несклеенный сердечник трансформатора.


Вернуться к началу
 Профиль  
 
СообщениеДобавлено: 18 дек 2016, 23:12 
Не в сети
Участник Клуба ЗУ-ОКА275

Зарегистрирован: 18 ноя 2016, 03:16
Сообщения: 15
Имя: Максим
Спасибо, Сергей. Попробую провести тесты со сторонним источником 20в, к счастью, трансформатор маломощный есть, диодный мост с кондерами тоже.
По поводу этого:
Цитата:
Звук может излучать несклеенный сердечник трансформатора.

В этом-то и прикол, что трещал именно этот конденсатор. Я его когда шевелил пластиковой ручкой звук менял тональность. Позже я его вообще выпаял и звук пропал полностью, блок стал тихим. Заменил на другой конденсатор-треск опять появился. Заменил все электролиты, т.к. читал, что из-за них могут быть проблемы, треск стал меньше. После переделки все те же симптомы.
Цитата:
Если Вы используете в схеме 5vsB out, то и оно может оказывать влияние.

Не использую 5vsB out. Он просто как выход сохранился.
Ну да ладно, буду тестировать. О результатах отпишусь.
P.S. Я так понял, мне необходимо временно обрубить дежурку, а питание на ШИМ подать от отдельного источника, так?


Вернуться к началу
 Профиль  
 
СообщениеДобавлено: 19 дек 2016, 00:46 
Не в сети
Участник Клуба ЗУ-ОКА275
Аватара пользователя

Зарегистрирован: 03 ноя 2012, 02:16
Сообщения: 204
Откуда: НСО сДоволное
Авто: ВАЗ-11113
Имя: александр
я с коповым бп переделанным для автомагнитолы на 494 бился пока км 6 на1 мкф на микру поверх навесным не по вешал и подпитку через диод от выхода на пит тгр тож иногда помогало.


Вернуться к началу
 Профиль  
 
СообщениеДобавлено: 19 дек 2016, 01:52 
Не в сети
Уже тут был(а)

Зарегистрирован: 09 авг 2016, 02:45
Сообщения: 27
Имя: Денис
Maksim9 писал(а):

Извиняюсь за суету. Нашел в чем причина была, одна нога силового трансформатора низкой стороны отвалились ( отломилась), думаю это оно и было, спаял вроде пока работает.

А вы по той печатке, что выкладывали чуть раньше собирали? В вашей печатке обвязка TL494 не соответствует схеме


Вернуться к началу
 Профиль  
 
СообщениеДобавлено: 19 дек 2016, 02:47 
Не в сети
Заслуженный участник Клуба ЗУ-ОКА275

Зарегистрирован: 26 дек 2013, 22:29
Сообщения: 144
Откуда: Санкт-Петербург
Имя: Сергей
Цитата:
В этом-то и прикол, что трещал именно этот конденсатор.
Я, конечно, могу представить конденсатор, который излучает ЗВУК, например, электростатическая акустическая система, но как керамический конденсатор может излучать звук мне не представить (тем более, что Вы его меняли на другой). Могу предположить, что при "шевелении пластмассовой ручкой" менялась электромагнитная связь конденсатора с трансформатором, и он, трансформатор, менял частоту излучения. Раз этот "эффект" был до переделки, то возможна неудачная конструкция или разводка.
Цитата:
Я так понял, мне необходимо временно обрубить дежурку, а питание на ШИМ подать от отдельного источника, так?
Да.
Успехов!


Вернуться к началу
 Профиль  
 
СообщениеДобавлено: 19 дек 2016, 03:00 
Не в сети
Участник Клуба ЗУ-ОКА275

Зарегистрирован: 18 ноя 2016, 03:16
Сообщения: 15
Имя: Максим
Может и в разводке дело. Стоит отметить, что нагрузку он хорошо держал и достаточно долго в таком режиме, специально проверял.
Некоторые ремонтники компьютерных БП пишут, что при повреждении они(конденсаторы керамические) могут трещать. Я поэтому и подумал, что может он треснут и резонирует. Вот и заменил. Ладно, че гадать, во вторник тесты проведу, тогда и буду думать откуда и че берется. Если без дежурки будет тишина, может и вовсе дежурку отрублю и воспользуюсь дополнительным БП... Ибо разбираться в чужом монтаже в дежурке-это невыносимо. Не хотел городить такой огород, мог бы с таким же успехом тогда и АТ блок использовать.
SergeyVB писал(а):
Успехов!

Спасибо!


Вернуться к началу
 Профиль  
 
СообщениеДобавлено: 19 дек 2016, 12:42 
Не в сети
Участник Клуба ЗУ-ОКА275
Аватара пользователя

Зарегистрирован: 02 июл 2016, 23:58
Сообщения: 138
Имя: Максим
LDS писал(а):
Maksim9 писал(а):

Извиняюсь за суету. Нашел в чем причина была, одна нога силового трансформатора низкой стороны отвалились ( отломилась), думаю это оно и было, спаял вроде пока работает.

А вы по той печатке, что выкладывали чуть раньше собирали? В вашей печатке обвязка TL494 не соответствует схеме

Печатку не проверял если что не так напишите исправлю. Пока отлаживаю и экспериментирую на макетной.


Вернуться к началу
 Профиль  
 
СообщениеДобавлено: 20 дек 2016, 00:39 
Не в сети
Уже тут был(а)

Зарегистрирован: 09 авг 2016, 02:45
Сообщения: 27
Имя: Денис
Кажется там 8й вывод 494 не соединен с базой с945, и оба FR107 на схеме между К и Э, а на печатке между Б и Э.


Вернуться к началу
 Профиль  
 
СообщениеДобавлено: 20 дек 2016, 02:14 
Не в сети
Участник Клуба ЗУ-ОКА275
Аватара пользователя

Зарегистрирован: 02 июл 2016, 23:58
Сообщения: 138
Имя: Максим
LDS писал(а):
Кажется там 8й вывод 494 не соединен с базой с945, и оба FR107 на схеме между К и Э, а на печатке между Б и Э.

Спасибо, исправил. Залил исправленный.


Вернуться к началу
 Профиль  
 
СообщениеДобавлено: 20 дек 2016, 22:20 
Не в сети
Заслуженный участник Клуба ЗУ-ОКА275

Зарегистрирован: 26 дек 2013, 22:29
Сообщения: 144
Откуда: Санкт-Петербург
Имя: Сергей
Цитата:
но как керамический конденсатор может излучать звук мне не представить
Возражу сам себе. Как известно, керамические конденсаторы обладают таким недостатком, как микрофонный эффект (правда, проявляется он в основном в SMD-конденсаторах, т. к. те жестко закреплены на плате пайкой). Поэтому допускаю и обратный эффект - излучение звуковой волны. Тем более, что существуют пьезоКЕРАМИЧЕСКИЕ излучатели. Поэтому, прошу прощения за дезинформацию. (Честно признаюсь, что за свою долгую радиолюбительскую практику НИ РАЗУ НЕ видел звучащего конденсатора!).
Максим (Linps), если не затруднит, попробуйте ВРЕМЕННО установить другой тип конденсатора (не керамику, можно на напряжение 350В) и расскажите об эффекте.


Вернуться к началу
 Профиль  
 
СообщениеДобавлено: 20 дек 2016, 23:53 
Не в сети
Участник Клуба ЗУ-ОКА275

Зарегистрирован: 18 ноя 2016, 03:16
Сообщения: 15
Имя: Максим
Сергей, вот как раз зашел отписаться по этому поводу. Не стал пока ничего отключать и тестировать отдельные куски схемы, решил поиграться с этой снабберной цепью. Поменял сначала резистор(с 5% допуском тоже может приносить проблемы и шумы, дело не долгое, в коробочке валяются другие, почему бы не проверить), звук чуть-чуть изменил тональность. Тогда решил поставить другой конденсатор на 0,22 мкФ (до этого стоял на 0,01 мкФ). Этот конденсатор пленочный, ранее выпаял его из этого же блока. Запустил и наступила долгожданная тишина... Только не знаю, связано это с типом конденсатора или же с его емкостью. Пошарил в закромах, пленку на 0,01 мкФ не нашел.
Теперь блок работает тихо, стабильно и выдает напряжение 23 вольта. Ну, транс дежурки конечно издает противный писк если к нему ухо поднести, как это делает большинство импульсных зарядок, но хотя бы стабильно и без треска теперь все работает. Сейчас на холостых его полчаса покручу, что бы убедиться, что ничего лишнего не нагревается. А потом,как будет снова время - погоняю в тестах с нагрузкой.


Вернуться к началу
 Профиль  
 
СообщениеДобавлено: 26 дек 2016, 03:55 
Не в сети
Заслуженный участник Клуба ЗУ-ОКА275

Зарегистрирован: 26 дек 2013, 22:29
Сообщения: 144
Откуда: Санкт-Петербург
Имя: Сергей
Здравствуйте, Максим (Linps). Спасибо за результаты эксперимента , жаль только, что
Цитата:
пленку на 0,01 мкФ не нашел.
По поводу корректирующей цепочки (снаббера) присоединяю переводную статью (оригинал не смог найти).


Вложения:
Снаббер. Хагерман.zip [749.33 КБ]
Скачиваний: 423
Вернуться к началу
 Профиль  
 
СообщениеДобавлено: 04 янв 2017, 11:58 
Не в сети
Уже был(а), и не раз, и не два

Зарегистрирован: 11 июн 2014, 00:14
Сообщения: 61
Имя: Валерий
Народ кто что подскажет! Собрал силовую часть и все бы замечательно не пищит и напряжение выдает от1,5 до 26 но вот не задача уже при нагрузке в 1,5 ампера силовые ключи начинают греться. Донор 400 ватный компютерный блок питания силовые транзисторы 13009.


Вернуться к началу
 Профиль  
 
СообщениеДобавлено: 04 янв 2017, 12:23 
Не в сети
Site Admin
Аватара пользователя

Зарегистрирован: 10 апр 2007, 22:36
Сообщения: 11296
Откуда: Новосибирск, Дзержинский
Авто: ВАЗ-21043
Имя: Алексей
Напряжение питания на TL494 и всей её обвязке какое? Попробуйте поднять до 18ти, если 12.

_________________

Поблагодарить автора:
Контакты:
Телеграмм: alexSh154
Вконтакте
Одноквассники
Instagram


Вернуться к началу
 Профиль  
 
СообщениеДобавлено: 04 янв 2017, 17:02 
Не в сети
Уже был(а), и не раз, и не два

Зарегистрирован: 11 июн 2014, 00:14
Сообщения: 61
Имя: Валерий
Питание от отдельного блока питания 12 вольт, это второй зарядник по вашей схеме. На первом таких проблем небыло для начала хочу попробовать навесить дополнительные конденсаторы по питанию. Потом отпишусь. Прада и дростель греется может быть и в этом проблема, короче буду посмотреть


Вернуться к началу
 Профиль  
 
Показать сообщения за:  Поле сортировки  
Начать новую тему Ответить на тему  [ Сообщений: 1507 ]  На страницу Пред.  1 ... 29, 30, 31, 32, 33, 34, 35 ... 76  След.

Часовой пояс: UTC + 7 часов


Кто сейчас на конференции

Сейчас этот форум просматривают: нет зарегистрированных пользователей и гости: 1


Вы не можете начинать темы
Вы не можете отвечать на сообщения
Вы не можете редактировать свои сообщения
Вы не можете удалять свои сообщения
Вы не можете добавлять вложения

Найти:
Перейти:  
cron
Powered by phpBB® Forum Software © phpBB Group
Русская поддержка phpBB