Ока в Новосибирске

Клуб Окаводов Новосибирска
Текущее время: 30 янв 2026, 04:49

Часовой пояс: UTC + 7 часов




Начать новую тему Ответить на тему  [ Сообщений: 1507 ]  На страницу Пред.  1 ... 22, 23, 24, 25, 26, 27, 28 ... 76  След.
Автор Сообщение
СообщениеДобавлено: 10 июл 2016, 00:55 
Не в сети
Участник Клуба ЗУ-ОКА275
Аватара пользователя

Зарегистрирован: 02 июл 2016, 23:58
Сообщения: 138
Имя: Максим
ТГР с компьютерного БП перематывать под частоту? Силовой то однозначно мотать.


Вернуться к началу
 Профиль  
 
СообщениеДобавлено: 10 июл 2016, 10:58 
Не в сети
Заслуженный участник Клуба ЗУ-ОКА275

Зарегистрирован: 14 мар 2014, 16:47
Сообщения: 596
Имя: Сергей
ТГР от компьютерного блока питания перематывать не нужно,просто,редактируете печатку под разводку своего ТГР-а.Потому как,разводка ТГР-а на выбранной вами печатке может не совпадать с распиновкой ТГР-а который есть у вас в наличии.Смотрите по плате донора с которого выпаяли свой ТГР,смотрите на плате донора куда какие ножки трансформатора были подключены по дорожкам и уже как нужно корректируете выбранную печатку.Так что,ТГР перематывать не нужно.А вот на силовом трансформаторе можно вторичную обмотку перемотать.Хотя,силовой трансформатор хорошо работает до 24 вольт и без перемотки,задействовав 12-ти вольтовую обмотку.Ну,а если уж решите перемотать вторичную обмотку силового трансформатора,где то в первых постах я уже описывал как удобней перемотать вторичную обмотку силового трансформатора.Если описания не найдете,спрашивайте я тогда повторю как нужно перематывать.Хотя,лучше не перематывать,если вы ни разу не мотали импульсные трансформаторы,вам геморая будет меньше.


Вернуться к началу
 Профиль  
 
СообщениеДобавлено: 10 июл 2016, 14:45 
Не в сети
Участник Клуба ЗУ-ОКА275
Аватара пользователя

Зарегистрирован: 02 июл 2016, 23:58
Сообщения: 138
Имя: Максим
Никто не мотал ТГР. Любопытно как его рассчитать.


Вернуться к началу
 Профиль  
 
СообщениеДобавлено: 10 июл 2016, 18:38 
Не в сети
Участник Клуба ЗУ-ОКА275
Аватара пользователя

Зарегистрирован: 02 июл 2016, 23:58
Сообщения: 138
Имя: Максим
Maksim9 писал(а):
Это второй на ml4800cp
Изображение

нашел название Mean Well sp-320-24, ТГР у него нет, вместо ТГР оптроны.


Вернуться к началу
 Профиль  
 
СообщениеДобавлено: 10 июл 2016, 20:49 
Не в сети
Участник Клуба ЗУ-ОКА275
Аватара пользователя

Зарегистрирован: 02 июл 2016, 23:58
Сообщения: 138
Имя: Максим
serg1968-09 Вам не попалась схема на ml4800cp? Попробую просто регулируемый БП сделать.


Вернуться к началу
 Профиль  
 
СообщениеДобавлено: 11 июл 2016, 02:50 
Не в сети
Заслуженный участник Клуба ЗУ-ОКА275

Зарегистрирован: 14 мар 2014, 16:47
Сообщения: 596
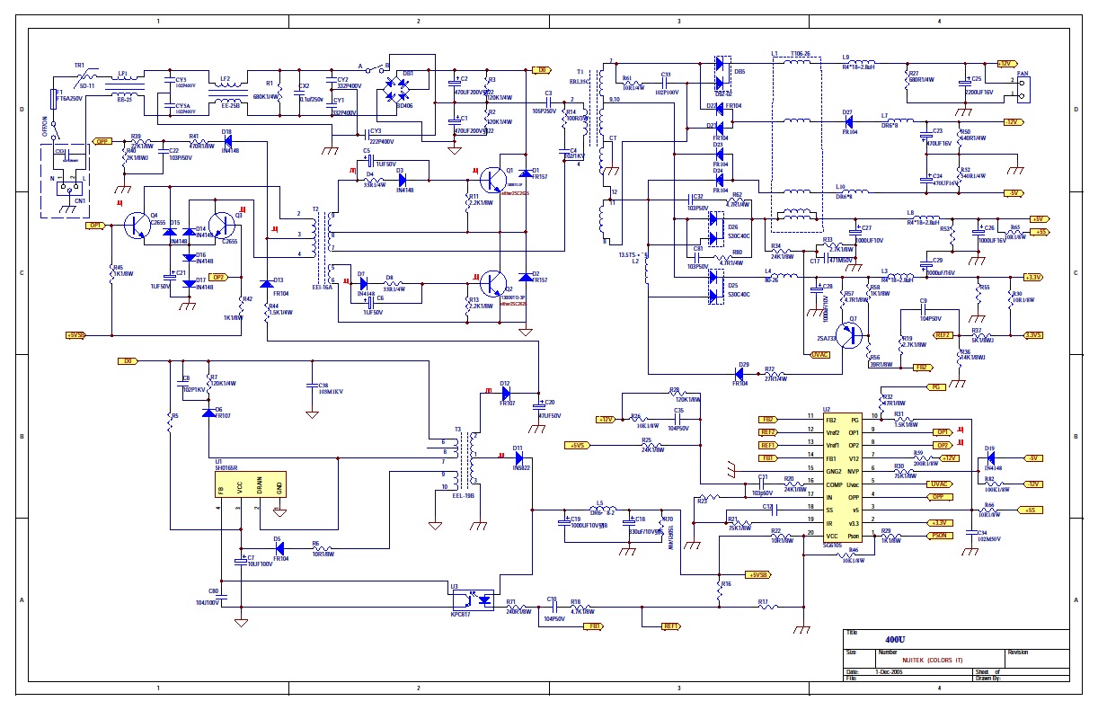
Имя: Сергей
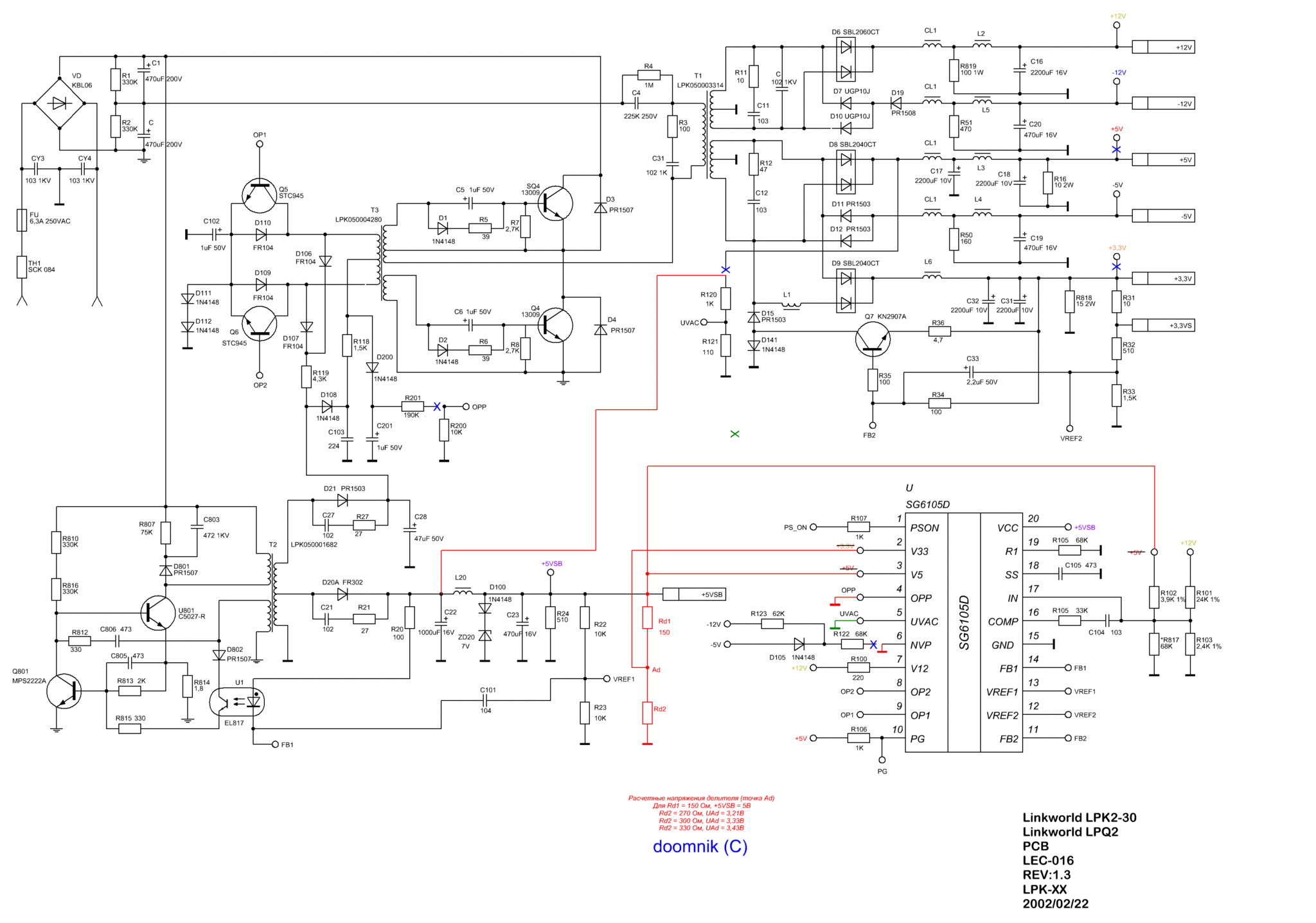
Судя по фото,блок питания у вас собран с фазовым корректором мощности,высоковольтный ключ стоит полевик и еще два полевика управляют дросселем фазового корректора.Вот приблизительная ваша схема.Если схема почти совподает с вашим блоком питания,то,скорей всего силовой трансформатор будет с зазором на среднем керне.


Вложения:
chp-400a-121101-v5.zip [360.51 КБ]
Скачиваний: 385
Вернуться к началу
 Профиль  
 
СообщениеДобавлено: 11 июл 2016, 02:53 
Не в сети
Заслуженный участник Клуба ЗУ-ОКА275

Зарегистрирован: 14 мар 2014, 16:47
Сообщения: 596
Имя: Сергей
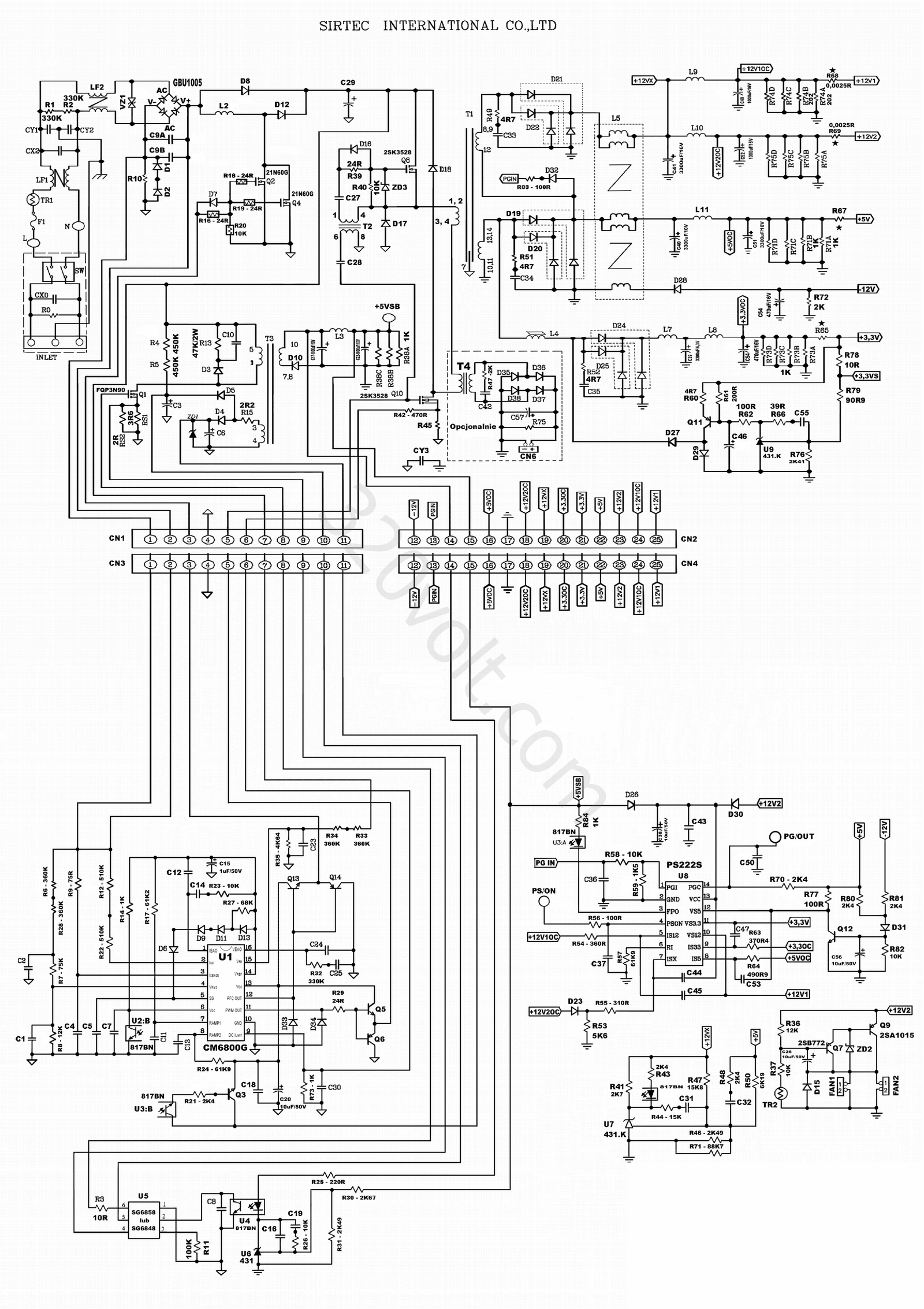
Вот еще одна схема на этом же ШИМ-е.


Вложения:
goto.php.png
goto.php.png [ 657.33 КБ | Просмотров: 14646 ]
Вернуться к началу
 Профиль  
 
СообщениеДобавлено: 11 июл 2016, 21:27 
Не в сети
Участник Клуба ЗУ-ОКА275
Аватара пользователя

Зарегистрирован: 02 июл 2016, 23:58
Сообщения: 138
Имя: Максим
Спасибо! Буду разбираться.


Вернуться к началу
 Профиль  
 
СообщениеДобавлено: 13 июл 2016, 21:51 
Не в сети
Участник Клуба ЗУ-ОКА275

Зарегистрирован: 27 май 2016, 15:28
Сообщения: 90
Откуда: Киев
Авто: Reno Simbol
Имя: Анатолий
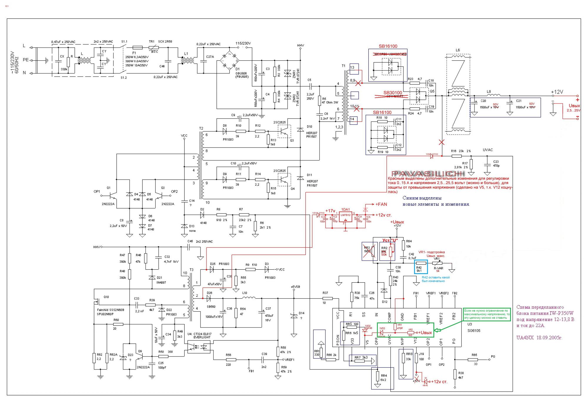
serg1968-09 писал(а):
Maksim9 Полевик это не защита,этот полевик включает нагрузку.По схеме вроде все правильно у вас.Только,почему у вас в базовых цепях высоковольтных транзисторов стоят два диода подключенные последовательно и соединены параллельно электролиту? В стандартных схемах диод включен последовательно с омным резистором и уже эта цепь подключена параллельно электролиту.Хотя,как у вас нарисовано тоже работать будет.Просто,я с таким включением не сталкивался,но это не говорит о том,что так нельзя включать.

Есть варианты и с двумя последовательно включенными диодами. Вот например этот.
Вложение:
350W_ShenZhon.png
350W_ShenZhon.png [ 97.86 КБ | Просмотров: 14600 ]

_________________
После третьего протирания спиртом мой телефон попросил закусить.


Вернуться к началу
 Профиль  
 
СообщениеДобавлено: 14 июл 2016, 00:41 
Не в сети
Заслуженный участник Клуба ЗУ-ОКА275

Зарегистрирован: 14 мар 2014, 16:47
Сообщения: 596
Имя: Сергей
Я и не говорил что,такого включения не бывает.Прямо написал следующее дословно,Просто,я с таким включением не сталкивался,но это не говорит о том,что так нельзя включать.
Просто,действительно с таким включением не сталкивался.Так что,спасибо за схему.


Вернуться к началу
 Профиль  
 
СообщениеДобавлено: 27 июл 2016, 13:49 
Не в сети
Уже тут был(а)

Зарегистрирован: 05 окт 2015, 00:13
Сообщения: 20
Откуда: Тюмень
Авто: Крузер 80
Имя: Владимир
Здравствуйте форумчане.
Есть вопрос по поводу переделки БП на шиме 6105, есть ли кто переделывал на таком шиме.
Вроде "serg1968-09" на113 странице основной ветки говорил что можно сделать и все регулируется
Если есть предложения прошу в студию.


Вернуться к началу
 Профиль  
 
СообщениеДобавлено: 31 июл 2016, 04:17 
Не в сети
Заслуженный участник Клуба ЗУ-ОКА275

Зарегистрирован: 14 мар 2014, 16:47
Сообщения: 596
Имя: Сергей
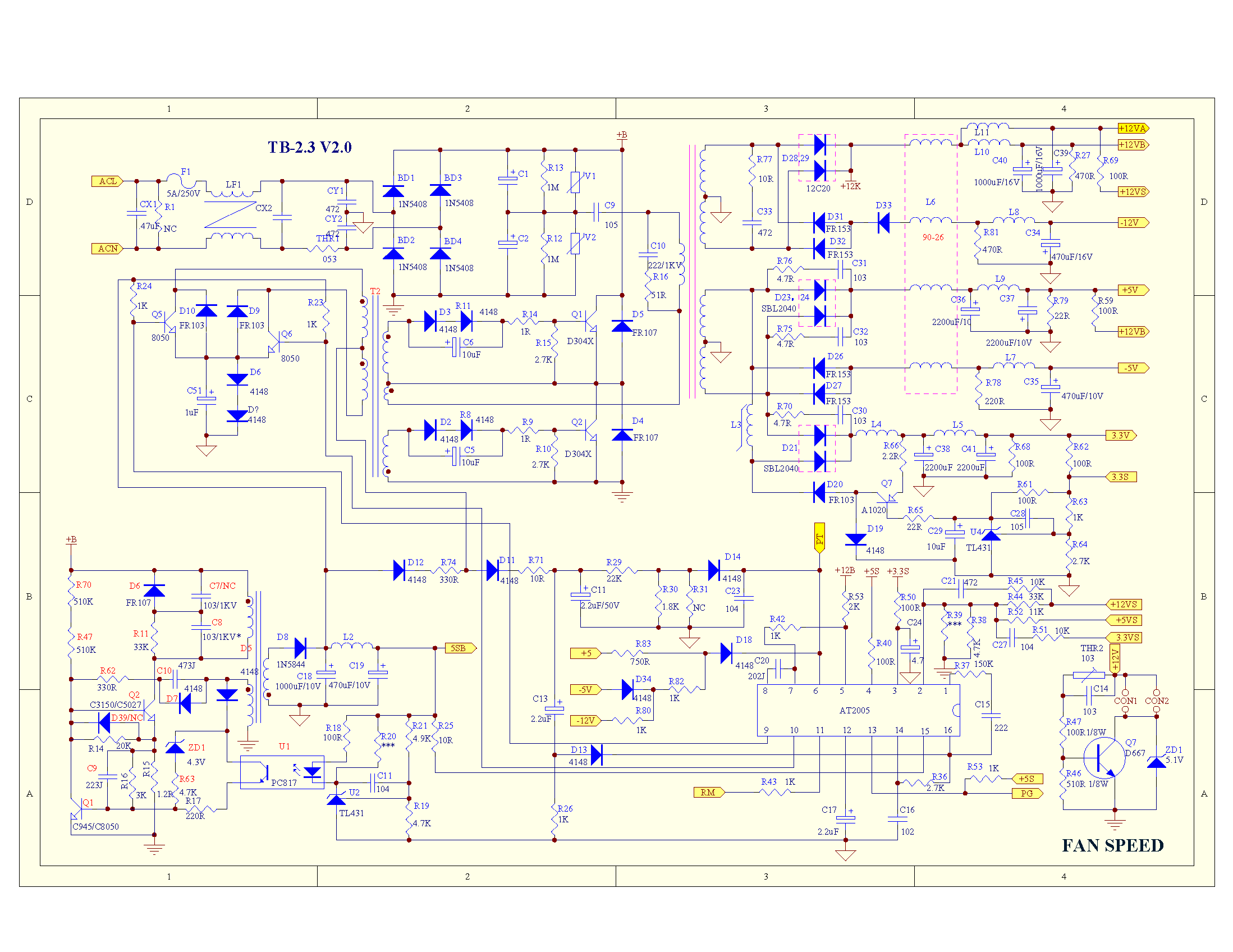
Cruiser Попробуйте воспользоваться поисковиком и уверен,найдете массу разновидностей переделки блоков питания и на этих ШИМ-ах.Зачем изобретать то,что уже давно в ходу.Вот вам ссылка http://remont-aud.net/publ/stati/avtomo ... /37-1-0-82 А вот и несколько схем на вскидку


Вложения:
zaschita1.gif
zaschita1.gif [ 196.02 КБ | Просмотров: 14402 ]
Схема блока питания.jpg
Схема блока питания.jpg [ 277.41 КБ | Просмотров: 14402 ]
shema-PM-300W.zip [253.17 КБ]
Скачиваний: 299
Вернуться к началу
 Профиль  
 
СообщениеДобавлено: 31 июл 2016, 11:24 
Не в сети
Уже тут был(а)

Зарегистрирован: 05 окт 2015, 00:13
Сообщения: 20
Откуда: Тюмень
Авто: Крузер 80
Имя: Владимир
Спасибо Сергей. Я так и переделывал обвязку шим 6105 но регулировать как советовал Ока275 на 113 странице не получается. Изменение в ту или иную сторону от средней точки переменного резистора напряжение на выходе меняется в пределах 1 вольта а дальше срыв генератора. Надо попробовать по 17 ноге сделать.


Вернуться к началу
 Профиль  
 
СообщениеДобавлено: 31 июл 2016, 18:13 
Не в сети
Заслуженный участник Клуба ЗУ-ОКА275

Зарегистрирован: 14 мар 2014, 16:47
Сообщения: 596
Имя: Сергей
Посмотрите еще эту схемку,может поможет


Вложения:
БП ПК 3_1 без регулировки тока.jpg
БП ПК 3_1 без регулировки тока.jpg [ 275.93 КБ | Просмотров: 14390 ]
Вернуться к началу
 Профиль  
 
СообщениеДобавлено: 10 авг 2016, 15:32 
Не в сети
Уже тут был(а)

Зарегистрирован: 09 авг 2016, 02:45
Сообщения: 27
Имя: Денис
Здравствуйте. Подскажите , а то никак не пойму. Ферит силового транса нужен без зазора?Разобрал компьютерный БП старый, там транс был без косы и зазор около 1мм.


Вернуться к началу
 Профиль  
 
СообщениеДобавлено: 10 авг 2016, 15:38 
Не в сети
Заслуженный участник Клуба ЗУ-ОКА275

Зарегистрирован: 14 мар 2014, 16:47
Сообщения: 596
Имя: Сергей
LDS Вы видимо разбирали блок питания собранный на ШИМ-е 3843.На этих ШИМ-ах блоки питания у всех трансформаторы с зазором.Вам нужен трансформатор от блока питания собранный на других ШИМ-ах.И да,железо нужно использовать без зазора.


Вернуться к началу
 Профиль  
 
СообщениеДобавлено: 10 авг 2016, 15:49 
Не в сети
Уже тут был(а)

Зарегистрирован: 09 авг 2016, 02:45
Сообщения: 27
Имя: Денис
Ок. спасибо


Вернуться к началу
 Профиль  
 
СообщениеДобавлено: 11 сен 2016, 23:22 
Не в сети
Участник Клуба ЗУ-ОКА275
Аватара пользователя

Зарегистрирован: 02 июл 2016, 23:58
Сообщения: 138
Имя: Максим
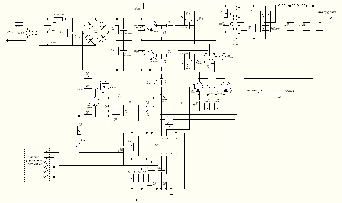
Подскажите пожалуйста 5 вольт подавать на полевик от дежурки ну или от стороннего блока питания. И для чего он нужен.


Вложения:
ИПБ.jpg
ИПБ.jpg [ 182.81 КБ | Просмотров: 13910 ]
Вернуться к началу
 Профиль  
 
СообщениеДобавлено: 12 сен 2016, 00:54 
Не в сети
Site Admin
Аватара пользователя

Зарегистрирован: 10 апр 2007, 22:36
Сообщения: 11296
Откуда: Новосибирск, Дзержинский
Авто: ВАЗ-21043
Имя: Алексей
Максим, я обновил ЧАВО на первой странице, добавив ответы на ваши вопросы. Поглядите.

_________________

Поблагодарить автора:
Контакты:
Телеграмм: alexSh154
Вконтакте
Одноквассники
Instagram


Вернуться к началу
 Профиль  
 
СообщениеДобавлено: 12 сен 2016, 01:30 
Не в сети
Участник Клуба ЗУ-ОКА275
Аватара пользователя

Зарегистрирован: 02 июл 2016, 23:58
Сообщения: 138
Имя: Максим
oka275 писал(а):
Максим, я обновил ЧАВО на первой странице, добавив ответы на ваши вопросы. Поглядите.

Спасибо!


Вернуться к началу
 Профиль  
 
Показать сообщения за:  Поле сортировки  
Начать новую тему Ответить на тему  [ Сообщений: 1507 ]  На страницу Пред.  1 ... 22, 23, 24, 25, 26, 27, 28 ... 76  След.

Часовой пояс: UTC + 7 часов


Кто сейчас на конференции

Сейчас этот форум просматривают: нет зарегистрированных пользователей и гости: 1


Вы не можете начинать темы
Вы не можете отвечать на сообщения
Вы не можете редактировать свои сообщения
Вы не можете удалять свои сообщения
Вы не можете добавлять вложения

Найти:
Перейти:  
cron
Powered by phpBB® Forum Software © phpBB Group
Русская поддержка phpBB