Ока в Новосибирске

Клуб Окаводов Новосибирска
Текущее время: 16 май 2026, 15:48

Часовой пояс: UTC + 7 часов




Начать новую тему Ответить на тему  [ Сообщений: 1507 ]  На страницу Пред.  1 ... 70, 71, 72, 73, 74, 75, 76  След.
Автор Сообщение
СообщениеДобавлено: 29 мар 2021, 01:50 
Не в сети
Заслуженный участник Клуба ЗУ-ОКА275

Зарегистрирован: 19 июл 2017, 00:16
Сообщения: 1022
Имя: Валерий
Посмотрел еще раз видео ручного заряда. https://wdfiles.ru/06fce6
30 вольт на дисплее (где показания этого теста на мультике?), а ток 0,03 ампера. Обрыв в аке, другого объяснения нет.


Вернуться к началу
 Профиль  
 
СообщениеДобавлено: 29 мар 2021, 02:03 
Не в сети
Постоянец

Зарегистрирован: 08 фев 2021, 12:31
Сообщения: 251
Авто: нет
Имя: Дмитрий
..да,верно,не так написал. но, подпорченый (обрыв,замыкание и тдв расчет не берем) акк достигает напряжения BULK-END гораздо быстрее и раньше, чем исправный. практически сразу. и..? соответственно для него 9ьаких) процедура "лечения" совсем кратковременна, о актуальности иположительном эффекте я не говорю. об этом очень много дебатов в других источниках. Есть режим? -Отлично. Вот только распоряжаться его работой принудительно было бы Ооо.о.чень полезно.


Вернуться к началу
 Профиль  
 
СообщениеДобавлено: 29 мар 2021, 02:12 
Не в сети
Заслуженный участник Клуба ЗУ-ОКА275

Зарегистрирован: 19 июл 2017, 00:16
Сообщения: 1022
Имя: Валерий
junaco2 писал(а):
Есть режим? -Отлично. Вот только распоряжаться его работой принудительно было бы Ооо.о.чень полезно.
Ну так поставь например ток заряда 0,1С ампер время 1 сек, ток разряда 0,1С ампер время 1 сек, и качай его вечно, в чем проблема?


Вернуться к началу
 Профиль  
 
СообщениеДобавлено: 29 мар 2021, 02:49 
Не в сети
Постоянец

Зарегистрирован: 08 фев 2021, 12:31
Сообщения: 251
Авто: нет
Имя: Дмитрий
вот так и пробовал. резалт - 20-30 сек. далее плановый заряд. это все теория на практике совсем иначе...
а потом, для этого режима, есть более-менее внятные параметры, при которых разрядный, зарядный токи и амплитуда АБСОЛЮТНО не произвольные. качать в минус 0,1 и в плюс 0,1 - это вообще безсмыслица. из разряда -"шоб було, чАво нам естчо в мИню напхать?"
И интересно, с какой частотой следуют импульсы разряда и зиряда? Этот параметр известен?


Вернуться к началу
 Профиль  
 
СообщениеДобавлено: 29 мар 2021, 03:04 
Не в сети
Заслуженный участник Клуба ЗУ-ОКА275

Зарегистрирован: 19 июл 2017, 00:16
Сообщения: 1022
Имя: Валерий
Ну бессмысленно, значит бессмысленно. Дальше без меня, удачи.


Вернуться к началу
 Профиль  
 
СообщениеДобавлено: 29 мар 2021, 03:11 
Не в сети
Постоянец

Зарегистрирован: 08 фев 2021, 12:31
Сообщения: 251
Авто: нет
Имя: Дмитрий
да вы не обижайтесь. я же хочу разобраться,как запланированные режимы работают.


Вернуться к началу
 Профиль  
 
СообщениеДобавлено: 29 мар 2021, 12:07 
Не в сети
Заслуженный участник Клуба ЗУ-ОКА275

Зарегистрирован: 06 апр 2017, 23:31
Сообщения: 255
Откуда: г. Москва
Авто: HONDA JAZZ
Имя: Дмитрий
junaco2
Ранее Сергей выкладывал документацию на ЗУ своей версии (viewtopic.php?f=21&t=1316&p=50617#p50617)
Полезно почитать для понимания работы устройства и его эксплуатации. Если уж взялись за постройку ЗУ, то хотя бы почитайте принципы работы ОУ, TL494 и будет намного проще разобраться с ЗУ при его наладке. В интернете полно информации и многие вопросы отпадут сами собой.
АКБ вместо ручного режима заряда безопасней заряжать в режиме БП, установив ограничение по напряжению.


Вернуться к началу
 Профиль  
 
СообщениеДобавлено: 29 мар 2021, 15:20 
Не в сети
Постоянец

Зарегистрирован: 08 фев 2021, 12:31
Сообщения: 251
Авто: нет
Имя: Дмитрий
pereborka, спасибо большое. я очень благодарен и ценю все ваши советы и подсказки. Для меня любая информация форума является безценной. Конечно же я перечитываю и отдельные темы и сопутствующую документаци., пытаюсь вникнуть и разобраться в этом.
Но так или иначе, остаются непонятные моменты, на которые я сам ответить не могу. Отсюда и мои глупые вопросы.
Провел я перепроверку собранного устройства, и - ничего мне это не дало. Все вписывается в рамки указанных выше документов. Но, при этом, переход ХУ в странный режим генератора был? Я ведь не придумал это? И после, совершенно ничего не делал. Но при последующем включении генерации увидеть не удалось. Самовосстановление? Ну а насколько это полезно для подключенного к ЗУ устройства, я уже испытал на себе. Поскольку причина не выявлена, то вероятность возникновения этого эффекта повторно - 50%.
30В на выходе в режиме заряда 12В акка... Это мне тоже не понятно, точнее понятно, что это убивает батарею. Да, проверил, подал от БП напряжение с током 100мА. Поднялось оно до 11,7-8 В, Загорелся индикатор аварии. Но что мне это дает? При этом, я взял для теста абсолютно рабочие аккумуляторы. И никакие предположения о их возможных дефектах не уместны.
Конечно хотелось бы видеть отдельно выделенный и полностью управляемый режим Тренировка (равно, как и импульсный заряд в первой стадии работы, но это уже зависит от автора прошивки), хотя его эффективность до сих пор так никто и не доказал. Так или иначе, возможный эффект достигается только при длительном использовании этого режима с параметрами вполне конкретными для з/р импульсов. И просто брать и играться током и временем в этом режиме не эффективно. Ну, и если Р/З включается на 20-40-200 сек, то пользы от него нет никакой, поскольку процесс разрушения сульфата - длительный. Аналогичая польза от заряда автомобильного аккумулятора током 0,1А, 0,1В в течении 20-40-200 сек.
Отсутствие показаний разрядного тока в режиме Тренировка. Было? И снова, просто восстановилось само. Никаких телодвижений с моей стороны не было. А в чем причина? Вот до этих моментов я и пытаюсь дойти.
Ну и.т.д. Извините, если это вносит некоторый диссонанс в дух Форума, но уверен, что не у меня одного возникли сложности со сборкой/настройкой ЗУ. При том, что ЗУ действительно отличное, буду пытаться добиться от него адекватной работы. Но только в случае, если не придется повторно менять все м.сх и транзисторы. Спасибо.


Вернуться к началу
 Профиль  
 
СообщениеДобавлено: 29 мар 2021, 15:58 
Не в сети
Заслуженный участник Клуба ЗУ-ОКА275

Зарегистрирован: 06 апр 2017, 23:31
Сообщения: 255
Откуда: г. Москва
Авто: HONDA JAZZ
Имя: Дмитрий
Этот индикатор на светодиоде моргает при аварии (переполюсовка, превышена температура) и светит (с одним кряком излучателя звука) в режиме стабилизации тока. Так задумал автор.


Вернуться к началу
 Профиль  
 
СообщениеДобавлено: 29 мар 2021, 20:12 
Не в сети
Постоянец

Зарегистрирован: 08 фев 2021, 12:31
Сообщения: 251
Авто: нет
Имя: Дмитрий
pereborka, NuSen писал: "...Заходим в режим БП, подключаем ак, выставляем ток например 0,2 ампера. Включаем, прибавляем напряжение и смотрим как оно поднимается. Если до 30 вольт, то как я и писал выше, ак в обрыве..."
Я выполнил его предложение. Результат написан выше. 11В с копейками и аварийная лампа. Принимая во внимание вашу последнюю информацию, я на что должен ориентироваться или о чем думать? При этом NuSen утверждает: "..Обрыв в аке, другого объяснения нет.."
Хммм... и это на абсолютно исправном, рабочем аккумуляторе, снятом с автомобиля, которым пользуюсь ежедневно.. До меня такое не доходит..


Вернуться к началу
 Профиль  
 
СообщениеДобавлено: 29 мар 2021, 20:36 
Не в сети
Заслуженный участник Клуба ЗУ-ОКА275

Зарегистрирован: 06 апр 2017, 23:31
Сообщения: 255
Откуда: г. Москва
Авто: HONDA JAZZ
Имя: Дмитрий
Видимо показания на индикаторе 30В при заряде АКБ это какая-то ошибка и не соответствует фактическому напряжению на клеммах самого АКБ, раз в режиме БП всё нормально. На исправном АКБ такого быть не может. Можно к клеммам АКБ подключить при авт. заряде осциллограф или вольтметр и проверить амплитуду. Алексей советовал после прошивки МК Atmega32 выполнить сброс (при нажатом энкодере включаем питание ЗУ) и после этого калибруем устройство.


Вернуться к началу
 Профиль  
 
СообщениеДобавлено: 30 мар 2021, 00:57 
Не в сети
Постоянец

Зарегистрирован: 08 фев 2021, 12:31
Сообщения: 251
Авто: нет
Имя: Дмитрий
показания на индикаторе - возможно индикация незадокументированной ошибки.
мне сложно объяснить, как можно считать акк нерабочим, если он стоит на автомобиле и исправно работает из месяца в месяц.
...Можно к клеммам АКБ подключить.. - можно. ранее и писал и фото давал.
...Алексей советовал... да, именно так и сделал. все рекомендации с форума. шаг за шагом. единственное отклонение - это перемычка. но что о ней говорить. ее можно выполнить в виде любого конструктива. хоть не реле,хоть на герконе,хоть монтировкой перемыкать. кому как удобнее, поскольку нет никакой необходимости во время какого либо цикла ее,эту перемычку, размыкать/замыкать. Ну,..еще... корпус ЗУ у меня отличается от авторского, и дисплей с кракозябрами.


Вернуться к началу
 Профиль  
 
СообщениеДобавлено: 30 мар 2021, 02:03 
Не в сети
Заслуженный участник Клуба ЗУ-ОКА275

Зарегистрирован: 19 июл 2017, 00:16
Сообщения: 1022
Имя: Валерий
junaco2 писал(а):
мне сложно объяснить, как можно считать акк нерабочим, если он стоит на автомобиле и исправно работает из месяца в месяц.
Значит надо искать причину.
Замерь какое напряжение на аккумуляторе мультиметром. Подключи этот "неадекватный" аккумулятор к крокодилам.
Никакой режим на зарядном включать не нужно, нужно чтобы оно было только включенным (для работы измерительного реле). Затем, мерим напряжение на резисторах R5 и R6, то есть после измерительного реле и сравниваем его с напряжением аккумулятора. Не отключая крокодилы от аккумулятора, щелкаем тумблер (перемычка разомкнута) и также проверяем какое напряжение на R5 и R6. Не отключая мультиметр с R5 и R6, щелкаем тумблером туда сюда, не быстро, а с тем интервалом, чтобы можно было фиксировать напряжение на R5 и R6.

Если во всех случаях, в том числе и при переключении тумблера туда сюда, напряжение на R5 и R6 равно напряжению на аккумуляторе, то значит цепь до дифусилителя исправна. Если хоть раз напряжение не совпадет с напряжением аккумулятора, то значит или измерительное реле подпаленное какое то или что то с контактом или в измерительных проводах или в крокодилах или на самом аккумуляторе клеммы подкислены.

Исходя из этих замеров, можно двигаться дальше, по поиску неисправности.


Вложения:
2021-03-29_22-27-16.jpg
2021-03-29_22-27-16.jpg [ 157.31 КБ | Просмотров: 10550 ]
Вернуться к началу
 Профиль  
 
СообщениеДобавлено: 30 мар 2021, 02:13 
Не в сети
Заслуженный участник Клуба ЗУ-ОКА275

Зарегистрирован: 19 июл 2017, 00:16
Сообщения: 1022
Имя: Валерий
junaco2 писал(а):
Да, проверил, подал от БП напряжение с током 100мА. Поднялось оно до 11,7-8 В, Загорелся индикатор аварии
Может я что то не понимаю (вернее я догадываюсь, предположение выше). Аккумулятор с машины, как на нем 11.7 вольт оказалось?


Вернуться к началу
 Профиль  
 
СообщениеДобавлено: 30 мар 2021, 02:28 
Не в сети
Постоянец

Зарегистрирован: 08 фев 2021, 12:31
Сообщения: 251
Авто: нет
Имя: Дмитрий
Спасибо Валерий за совет. Я сделаю эту проверку, только немного позже. Сейчас ЗУ обратно собрано и к плате коммутации доступа нет.
По по воду остального:
1) я не знаю, что должна была дать проверка в случае Исправного аккумулятора. На клеммах - 12,7В, а что показало и приндицировало лампой аварии - не понял
2) я еще раз намекаю - процесс зарядки шел без проводов внешнего вольтметра, соответственно, перемычка разомкнута, реле обесточено и через его контакты ток не течет.


Вернуться к началу
 Профиль  
 
СообщениеДобавлено: 30 мар 2021, 02:34 
Не в сети
Заслуженный участник Клуба ЗУ-ОКА275

Зарегистрирован: 19 июл 2017, 00:16
Сообщения: 1022
Имя: Валерий
junaco2 писал(а):
а что показало и приндицировало лампой аварии - не понял
В данном случае загорелась лампа, сигнализируя переход зарядного в режим стабилизации тока (pereborka чуть выше написал об этом).
Нужно было чуть добавить ток, например 0,5 ампер и лампа погасла бы.
junaco2 писал(а):
процесс зарядки шел без проводов внешнего вольтметра... через его контакты ток не течет
Сигнал все равно идет через контакты реле, хоть тумблер замкнут, хоть разомкнут. И мне кажется, что измерительное реле виновник данного события. Проверь как я написал, с крокодилами, чтобы точно понять, контактная группа реле чудит или нет.
Подсоедини крокодилы к аккумулятору и когда будешь щелкать тумблером, переподсоединять аккумулятор к разъему бп не нужно (для этого теста).


Вернуться к началу
 Профиль  
 
СообщениеДобавлено: 30 мар 2021, 03:08 
Не в сети
Заслуженный участник Клуба ЗУ-ОКА275

Зарегистрирован: 19 июл 2017, 00:16
Сообщения: 1022
Имя: Валерий
Хотя стоп, не все так просто, силовое реле не даст измерить напряжение на аккумуляторе (силовое реле разомкнуто, мы же не включаем заряд в этом тесте), когда перемычка разомкнута. Надо подумать.

Но все равно надо сделать тест хотя бы с крокодилами. Подключить крокодилы, перемычку замкнуть и сравнить напряжения.


Вернуться к началу
 Профиль  
 
СообщениеДобавлено: 30 мар 2021, 14:46 
Не в сети
Заслуженный участник Клуба ЗУ-ОКА275

Зарегистрирован: 19 июл 2017, 00:16
Сообщения: 1022
Имя: Валерий
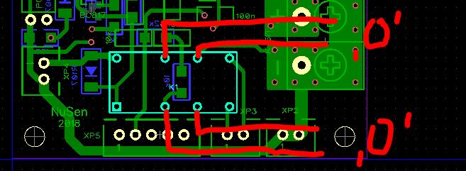
Вот так еще можно, отключаем плату коммутации от зарядного (полностью). Замеряем сопротивление в точке 1 и в точке 2. Смотрим, что там омы, килоомы, мегаомы.
Вложение:
2021-03-30_0-35-15.jpg
2021-03-30_0-35-15.jpg [ 225.37 КБ | Просмотров: 10528 ]


Затем подключаем 12 вольт от какого либо источника в эти точки, переключаем тем самым реле и мерим в сопротивление в точках 1 и 2.
Вложение:
2021-03-30_0-36-59.jpg
2021-03-30_0-36-59.jpg [ 231.51 КБ | Просмотров: 10528 ]


Таким образом выясним исправное реле или нет. Но не сможем проверить цепь измерительных проводов, хоть так для начала.


Вернуться к началу
 Профиль  
 
СообщениеДобавлено: 31 мар 2021, 06:19 
Не в сети
Постоянец

Зарегистрирован: 08 фев 2021, 12:31
Сообщения: 251
Авто: нет
Имя: Дмитрий
Валерий, спасибо большое за совет. Сегодня к вечеру я попробую сделать измерения. О результатах расскажу.


Вернуться к началу
 Профиль  
 
СообщениеДобавлено: 31 мар 2021, 21:53 
Не в сети
Постоянец

Зарегистрирован: 08 фев 2021, 12:31
Сообщения: 251
Авто: нет
Имя: Дмитрий
Разобрал ЗУ, измерил сопротивление контактов с и без напряжения на катушке. Снял реле, проверил еще раз.
Замеры в пределах точности диапазона 200Ом.
Измерения:
Вложение:
0.JPG
0.JPG [ 48.55 КБ | Просмотров: 10503 ]

Вложение:
01.JPG
01.JPG [ 50.17 КБ | Просмотров: 10503 ]

Что измеряем -понятно,для чего -пока не ясно.
Не понял, почему реле включается при обратной полярности, относительно маркировки на корпусе.
Хотел бы ввести индикацию наличия напряжения на вых. клеммах. Куда лучше подключиться?


Вернуться к началу
 Профиль  
 
Показать сообщения за:  Поле сортировки  
Начать новую тему Ответить на тему  [ Сообщений: 1507 ]  На страницу Пред.  1 ... 70, 71, 72, 73, 74, 75, 76  След.

Часовой пояс: UTC + 7 часов


Кто сейчас на конференции

Сейчас этот форум просматривают: нет зарегистрированных пользователей и гости: 1


Вы не можете начинать темы
Вы не можете отвечать на сообщения
Вы не можете редактировать свои сообщения
Вы не можете удалять свои сообщения
Вы не можете добавлять вложения

Найти:
Перейти:  
Powered by phpBB® Forum Software © phpBB Group
Русская поддержка phpBB