Ока в Новосибирске

Клуб Окаводов Новосибирска
Текущее время: 29 янв 2026, 18:33

Часовой пояс: UTC + 7 часов




Начать новую тему Ответить на тему  [ Сообщений: 11898 ]  На страницу Пред.  1 ... 5, 6, 7, 8, 9, 10, 11 ... 595  След.

Актуальная статистика (не забывайте изменять статус!)
Собрал и буду собирать еще (соседу, свату, брату) 24%  24%  [ 57 ]
Собрал одно ЗУ 21%  21%  [ 49 ]
Уже собираю 28%  28%  [ 67 ]
Интересуюсь, размышляю - собирать или нет. Наверное буду. 26%  26%  [ 63 ]
Не буду собирать это устройство. 1%  1%  [ 3 ]
Всего голосов : 239
Автор Сообщение
СообщениеДобавлено: 22 фев 2013, 02:15 
Не в сети
Уже был(а) и не раз

Зарегистрирован: 03 фев 2013, 14:53
Сообщения: 39
Откуда: г.Белгород
Авто: Renault Duster 1,6
Имя: German
Конечно если идет речь о настояших реле-я всеми руками "ЗА".Реально, сам разбирал якобы обычные автомобильные реле в которых была небольшая печатная плата и 12-ти вольтовое реле размерами с ноготь...на котором максимальный ток указывался 3А. Ну а в сборе естественно - 30 ампер


Вернуться к началу
 Профиль  
 
СообщениеДобавлено: 22 фев 2013, 02:35 
Не в сети
Заслуженный участник Клуба ЗУ-ОКА275
Аватара пользователя

Зарегистрирован: 01 апр 2012, 16:43
Сообщения: 467
Откуда: Самое Популярное Болото ;)
Авто: 11113, Almera Classi
Имя: Владимир
Для чего-нибудь слабого или медленного: p-канал и слабый n-p-n (или n-канал, как у тебя в реобасе).

Для чего-то мощного и шустрого (ШИМ) - p-канал, комплементарный повторитель и эмиттерный повторитель с минимальным насыщением.

Либо n-канал и напряжение на затворе больше напряжения на стоке (на величину не меньше Gate treshold выбранного транзистора): тот же комплементарный повторитель, питаемый от отдельного источника.
Либо n-канал и драйвер верхнего плеча (например, IR2101). Но в этом случае коэф. заполнения ШИМ не может быть 100%: если на входе драйвера нет импульсов (т.е. когда подаем на вход постоянку) конденсатор схемы умножения драйвера не может перезаряжаться и поддерживать на затворе полевика завышенное напряжение.


Вложения:
Комментарий к файлу: Чем меньше насыщение эмиттерного повторителя (в идеале - транзистор в линейном режиме), тем меньше задержка переключения. Комплементарный повторитель должен выдерживать мощность, достаточную для перезаряда затвора мощного полевика (транзисторы средней мощности, например КТ814+КТ815, или BD135+BD136 или аналогичные). Резистор в затворе полевика ограничивает импульсы тока перезаряда затвора и помогает устранить "дребезг" (самопроизвольное переключение полевика). Повторитель желательно размещать максимально близко к полевику для уменьшения паразитной индуктивности в затворе (меньше искажение фронтов управляющего импульса и меньше индуктивных выбросов-"иголок"), максимально близко к коллекторам повторителя желателен шунтирующий конденсатор (меньше помех от драйвера пролезет в питание).
complem.png
complem.png [ 3.6 КБ | Просмотров: 22737 ]
Комментарий к файлу: Чем меньше насыщение биполярного транзистора (т.е. чем ближе режим работы к линейному), тем меньше задержка его переключения. Время закрытия полевика также зависит от сопротивления резистора в колекторе.
simple.png
simple.png [ 2.8 КБ | Просмотров: 22737 ]

_________________
КамАЗ 11113 для души, Nissan Almera Classic для остального
Вернуться к началу
 Профиль  
 
СообщениеДобавлено: 22 фев 2013, 03:07 
Не в сети
Заслуженный участник Клуба ЗУ-ОКА275
Аватара пользователя

Зарегистрирован: 01 апр 2012, 16:43
Сообщения: 467
Откуда: Самое Популярное Болото ;)
Авто: 11113, Almera Classi
Имя: Владимир
Если не менять схему, в роли Q3 спокойно будет работать мощный n-канал (если только не запутался с направлением токов).
Мощное реле было бы проще. Или перенос Q3 в + цепь и изменение проводимости (p-канал, например, IRF4905).

_________________
КамАЗ 11113 для души, Nissan Almera Classic для остального


Вернуться к началу
 Профиль  
 
СообщениеДобавлено: 22 фев 2013, 09:43 
Не в сети
Site Admin
Аватара пользователя

Зарегистрирован: 10 апр 2007, 22:36
Сообщения: 11296
Откуда: Новосибирск, Дзержинский
Авто: ВАЗ-21043
Имя: Алексей
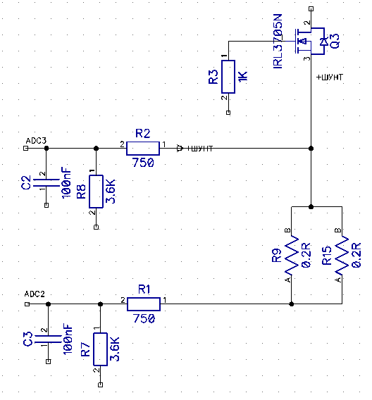
Aquinas, Володя, какой ШИМ? В данной схеме Q3 работает как обычный ключ. Только он должен коммутировать токи в обоих направлениях.

Данная схема применена автором в исходной схеме зарядника
Вложение:
alex08cb.png
alex08cb.png [ 13.95 КБ | Просмотров: 22852 ]


только без шунта R9-R15. Я проверял ее при токах -6...+8А, все работает. Какие вопросы должны с ним возникнуть, по заверению foxghost, я пока не понимаю.

_________________

Поблагодарить автора:
Контакты:
Телеграмм: alexSh154
Вконтакте
Одноквассники
Instagram


Вернуться к началу
 Профиль  
 
СообщениеДобавлено: 22 фев 2013, 10:23 
Не в сети
Уже был(а), и не раз, и не два

Зарегистрирован: 17 фев 2013, 13:52
Сообщения: 125
Откуда: Беларусь-Гродно
Авто: Passat B3 1990
Имя: Артем
Работать он будет в любом случае, просто я хотел сказать перенеся в +, меньше вероятности ложных срабатываний, да и лучше все таки реле.


Вернуться к началу
 Профиль  
 
СообщениеДобавлено: 22 фев 2013, 10:42 
Не в сети
Site Admin
Аватара пользователя

Зарегистрирован: 10 апр 2007, 22:36
Сообщения: 11296
Откуда: Новосибирск, Дзержинский
Авто: ВАЗ-21043
Имя: Алексей
Понятно. Ну некто не запрещает повторяющему заменить 3705 обычным КТ815 и запитать ему в коллектор такое реле, которое он посчитает нужным. Эффект и работа будет точно такой же. Вариант такой переделки надо будет поместить в схему.

PS. Сейчас релюшек - горы, при чем есть и мелкие (но мощные), на любые напряжения. Та же автомобильная 30А 12В 400мА Отличные параметры.

_________________

Поблагодарить автора:
Контакты:
Телеграмм: alexSh154
Вконтакте
Одноквассники
Instagram


Вернуться к началу
 Профиль  
 
СообщениеДобавлено: 22 фев 2013, 11:17 
Не в сети
Заслуженный участник Клуба ЗУ-ОКА275
Аватара пользователя

Зарегистрирован: 01 апр 2012, 16:43
Сообщения: 467
Откуда: Самое Популярное Болото ;)
Авто: 11113, Almera Classi
Имя: Владимир
Извини, сразу не разобрался, поэтому на всякий случай дал допускающую ШИМ схему. На счет обратного тока (при разряде АКБ) - в полевике диод есть. Откроется - и не будет коммутации этого тока. Т.ч. или перенос ключа в другую цепь (где обратного тока быть не может), или замена на реле. Еще можно диодный мост вокруг транзистора нафантазировать, чтобы с направлением зарядного и разрядного токов не заморачиваться. Но - нафиг. Еще падение на диодах и неизбежный нагрев, а оно надо?

Насчет автомобильных реле. 400 мА (вероятно, в обмотке) - ни разу не отлично. Греется как утюг (видимо, сэкономили на меди в обмотке). Ради интереса как-то разобрал такую (стоит 70 р, продается в ближайшем подвале автозапчастей). В автомагазин теперь хожу с тестером, и выбираю реле по сопротивлению обмотки. http://lib.chipdip.ru/156/DOC000156930.pdf

_________________
КамАЗ 11113 для души, Nissan Almera Classic для остального


Вернуться к началу
 Профиль  
 
СообщениеДобавлено: 22 фев 2013, 11:39 
Не в сети
Site Admin
Аватара пользователя

Зарегистрирован: 10 апр 2007, 22:36
Сообщения: 11296
Откуда: Новосибирск, Дзержинский
Авто: ВАЗ-21043
Имя: Алексей
Aquinas писал(а):
На счет обратного тока (при разряде АКБ) - в полевике диод есть. Откроется - и не будет коммутации этого тока. Т.ч. или перенос ключа в другую цепь (где обратного тока быть не может), или замена на реле.

Выходит, оригинальная схема тоже не идеальная?

Aquinas писал(а):
В автомагазин теперь хожу с тестером, и выбираю реле по сопротивлению обмотки

И каким оно должно быть?

_________________

Поблагодарить автора:
Контакты:
Телеграмм: alexSh154
Вконтакте
Одноквассники
Instagram


Вернуться к началу
 Профиль  
 
СообщениеДобавлено: 22 фев 2013, 11:48 
Не в сети
Уже был(а), и не раз, и не два

Зарегистрирован: 17 фев 2013, 13:52
Сообщения: 125
Откуда: Беларусь-Гродно
Авто: Passat B3 1990
Имя: Артем
Алексей мне кажется не надо заморачиваться так с реле, любое авто реле выдержит вполне, у меня на газовой установке в машине стоят два реле обычных, греются уже пять лет и ничего.

И еще вопрос - как сильно сопротивление открытого канала q3 будет влиять на измерения?


Вернуться к началу
 Профиль  
 
СообщениеДобавлено: 22 фев 2013, 12:48 
Не в сети
Site Admin
Аватара пользователя

Зарегистрирован: 10 апр 2007, 22:36
Сообщения: 11296
Откуда: Новосибирск, Дзержинский
Авто: ВАЗ-21043
Имя: Алексей
foxghost писал(а):
Алексей мне кажется не надо заморачиваться так с реле, любое авто реле выдержит вполне,

Я и хотел сказать, что каждый волен ставить то, что ему больше нравится. Я уже сам склоняюсь к реле. Ибо, в случае с полевиком, я не могу узнать программно ОТКУДА напряжение на клеммах: то ли это БП с ума сошел и отказался повиноваться управлению МК, или это все таки АКБ прошивает через диод в полевике и наводит показания в АЦП.

foxghost писал(а):
И еще вопрос - как сильно сопротивление открытого канала q3 будет влиять на измерения?

Никак. Логика управления этого не заметит. Она будет добиваться заданного тока зарядки и ей плевать на дополнительные сопротивления в общей цепи. А вот напряжение, которое падает на шунте, будет измеряться и и его величина будет вычитаться из показаний, замерянных на выходных клеммах ЗУ. Тем самым обеспечивая правильность отображения и совпадение цифр с реальностью. Главное соединить клеммы с платой толстыми короткими проводами.

_________________

Поблагодарить автора:
Контакты:
Телеграмм: alexSh154
Вконтакте
Одноквассники
Instagram


Вернуться к началу
 Профиль  
 
СообщениеДобавлено: 22 фев 2013, 23:56 
Не в сети
Заслуженный участник Клуба ЗУ-ОКА275
Аватара пользователя

Зарегистрирован: 01 апр 2012, 16:43
Сообщения: 467
Откуда: Самое Популярное Болото ;)
Авто: 11113, Almera Classi
Имя: Владимир
Цитата:
Выходит, оригинальная схема тоже не идеальная?

Да. При подключении нагрузки диод в Q3 откроется.

Цитата:
И каким оно должно быть?

Порядка 90 Ом. Тогда ток обмотки получается не больше 150 мА (при бортовом 14 В). Смотри линк из предыдущего сообщения.

_________________
КамАЗ 11113 для души, Nissan Almera Classic для остального


Вернуться к началу
 Профиль  
 
СообщениеДобавлено: 23 фев 2013, 03:16 
Не в сети
Site Admin
Аватара пользователя

Зарегистрирован: 10 апр 2007, 22:36
Сообщения: 11296
Откуда: Новосибирск, Дзержинский
Авто: ВАЗ-21043
Имя: Алексей
Ясно.

Играюсь сейчас с калибратором напряжения. Блин, я конечно понимаю, что возможно я жду от атмеги невозможного. Но все таки меня уверяют, что БП-ЗУ, собранный на АТмега8, меряет напряжение ТОЧНО. На сколько точно и в каком знаке при этом не уточнили, но я лично видел, что вольтметр там выполнен с отображением ТЫСЯЧНЫХ вольта.

Я так тоже научился, а сегодня чуть подшлифовал показометр и достиг этих тысячных. Для тех кто не понял, я прикололся и сделал отображение не в стиле 13.80 в, а 13.795 в. Делал это для облегчения точной калибровки, а потом выяснилось, что я лезу в дебри и это ничего не нужно, потому что это сильно раздувает код, но не улучшает точности - лучше и проще покрутить многооборотный подстроечник. К тому же, если использовать остатки точных резисторов 18 и 2кОм (тут улыбка), подстроечник и вовсе может не потребоваться :) Хотя ом на 200-300 можно поставить, для пущей точности.

В общем, добился я сходства с мультиметром (M-890C). Порядки цифр такие: в последней трети диапазона совпадение 99..100% (оно тут и нужней). Ближе к началу диапазона показания с мультиметром различаются максимум на 0.01в (местами 0.02 - все таки нелинейность АЦП ЕСТЬ и она заявлена производителем). Подумаю еще конечно на счет программной корректировки. Ибо чую я, что собьется от вибрации или перепадов температуры тот переменник - и все! Разбирать не захочется, а так несколько щелчков и порядок. Но за это расплатимся кодом и свободным местом. Или нафик? Посмотрю.

foxghost писал(а):
Вопрос. Два датчика температуры включены в параллель-так можно?

Можно вплоть до, по-моему, 16 штук что ли.. на 1 шину. Я предусмотрел использование 4х датчиков (по желанию). Три датчика будут контролировать температуры трех радиаторов, а четвертый будет выносным на АКБ.

foxghost писал(а):
Насчет 0.08 не уверен, но на такой ампераж встречал, какие точно уже не вспомню.

Вопрос. Два датчика температуры включены в параллель-так можно? И еще резистор в цепи их питания U7 330 Ом, лучше наверное заменить на индуктивность.

Резистор стоит больше не для фильтрации помех, а как защита от КЗ по питанию +5в. Так как у меня все питается от 5в дежурки БП, на котором еще висит штатный оптрон обратной связи самой дежурки (и все это до кучи питает TL494 на второй обмотке)... короче, в случае КЗ (особенно внешнего термодатчика, который на АКБ!) может произойти грустный бадабум. Худший случай, конечно.

_________________

Поблагодарить автора:
Контакты:
Телеграмм: alexSh154
Вконтакте
Одноквассники
Instagram


Вернуться к началу
 Профиль  
 
СообщениеДобавлено: 23 фев 2013, 03:22 
Не в сети
Site Admin
Аватара пользователя

Зарегистрирован: 10 апр 2007, 22:36
Сообщения: 11296
Откуда: Новосибирск, Дзержинский
Авто: ВАЗ-21043
Имя: Алексей
И еще убедился в важности качества источника опорного напряжения. Описанного выше сходства с мультиметром я добился подстройкой напряжения на TL431. Мой мультиметр не умеет измерять 2.56 вольта с отображением тысячной доли, то есть например 2.563В Потому получается так, что на мультиметре 2.56, а вращая винтик подстроечника - данные на дисплее меняются. А на мультиметре по прежнему 2.56. Да и точность самого мультиметра никто не проверял.

В общем, что бы измерять напряжение, надо делитель 1:10 с подстройкой и нормальный стабильный опорник. Поиграюсь еще с конденсаторами, как советовали выше.

PS. Пошел ка я спать, время же половина четвертого ночи...

_________________

Поблагодарить автора:
Контакты:
Телеграмм: alexSh154
Вконтакте
Одноквассники
Instagram


Вернуться к началу
 Профиль  
 
СообщениеДобавлено: 24 фев 2013, 03:02 
Не в сети
Site Admin
Аватара пользователя

Зарегистрирован: 10 апр 2007, 22:36
Сообщения: 11296
Откуда: Новосибирск, Дзержинский
Авто: ВАЗ-21043
Имя: Алексей
Последние новости с полей. Времени сегодня выделилось не сильно много - все таки праздник.
В общем, запилить возможность калибровки вольтметра есть! Это на случай, если подстроечник в делителе вдруг сам разрегулируется :). Можно даже не ставить подстроечник. Это в качестве планов на ближайшее.

Кроме того, сегодня разобрался в тонкостях и запилил калибровку канала, отвечающего за корректировку показаний вольтметра, в зависимости от протекающего тока (шунт то в минусовой цепи, а МК измеряет напряжение/ток относительно основной "массы", на не минуса АКБ!). Теперь, независимо от нагрузки, на выходных клеммах ЗУ напряжение совпадает с показаниями мультиметра с точностью от 0.00 до 0.02в (оно то разбегается, то снова в кучу собирается и показывает точно).

Увы, это не математика и не код. Это такой АЦП у МК. Если бы формула (множитель) была ошибочна, то погрешность нарастала бы. И в конце диапазона напряжения ЗУ, вранье могло бы уже составлять не сотые, а десятые доли вольта. А тут именно делаешь несколько щелчков (прибавляешь напряжение на выходе), сверяешь показания - все в нулях!!! Несколько щелчков еще - уже разбег 0.01в с показаниями мультиметра. Еще несколько - и снова в нулях. Есть место, где разбег составляет 0.02 вольта, но вроде только в одном месте такое нашел.

В прочем, две сотые вольта - это мелочи. Кроме того сам мультиметр не поверен ни разу, потому о какой либо вообще точности речи идти не может :)

_________________

Поблагодарить автора:
Контакты:
Телеграмм: alexSh154
Вконтакте
Одноквассники
Instagram


Вернуться к началу
 Профиль  
 
СообщениеДобавлено: 24 фев 2013, 21:31 
Не в сети
Уже тут был(а)
Аватара пользователя

Зарегистрирован: 03 фев 2013, 15:11
Сообщения: 10
Авто: -
Имя: Александр
Бродя по магазинам посмотрел схему применения MCP3421, с точностью 2 µA позволяет мерить ток (при 18 bit) и еще указывать какой это ток (разряд или заряд). Правда частота опроса невысокая 240 изм/сек (при 12 битах).... Насколько я понял мельком прочитав datasheet

Изображение


Вернуться к началу
 Профиль  
 
СообщениеДобавлено: 25 фев 2013, 02:53 
Не в сети
Site Admin
Аватара пользователя

Зарегистрирован: 10 апр 2007, 22:36
Сообщения: 11296
Откуда: Новосибирск, Дзержинский
Авто: ВАЗ-21043
Имя: Алексей
Запилил калибровку тока. Уфффф %) Один из сложных этапов почти позади (причесать написанное, оптимизировать).

Как известно, в МК есть что то типа операционного усилителя с дифференциальными входами и он усиливает сигнал с шунта. В обычном ОУ коэффициент усиления (КУ) регулируют резисторами. А в МК (нашем) это можно делать ступенчато (спасибо за то, что хоть вообще можно). Ступени три: КУ=1, КУ=10, КУ=200. Последний оказался не нужным, ибо на КУ10 девайс прекрасно меряет ток от 10мА. А куда еще меньше? Можно даже заряжать никель-кадмиевые аккумчики :))) (да легко, через добавочное ограничительное сопротивление).

И того что у нас получилось? Пределы:

КУ10 позволяет замерить всего 2.744А, после чего "шкала" кончается. Оно и понятно, за то можно мерить от миллиампер.
КУ1 более грубый (ровно в десять раз) и если все верно считать, то он позволит отследить ток до 27.74А (просто переносим запятую в числе). После чего наверное перегреется и сгорит шунт :) (а так же кончится предел измерения).
КУ200 позволит измерять микроамеры. Кроме того он потребует серьезно настраивать делители в шунте. Однако усиление там дикое (200раз!), потому недостаток любой детали, которую туда поставишь, будет как бы усилен во столько же. Тут будет и температурный дрейф, и все прочее. Да и зачем нам микроамперы? Все таки давайте будем иметь хоть какие то границы, а то так и до зарядки часовых батареек дойдем :lol:

После того как все причешу, подумаю как лучше сделать автоопределение диапазона амперметра, что бы сам переключался (придется наверное выделять не 5 знакомест, как планировал (00.00А), а шесть (00.000А), что бы мА было хорошо видно). Затем все готовое запилю в режим "ЛАБ.БП" и наверное сделаю видео (+ как работает калибровка). А то что то тишина, все ждуть новостей :)

_________________

Поблагодарить автора:
Контакты:
Телеграмм: alexSh154
Вконтакте
Одноквассники
Instagram


Вернуться к началу
 Профиль  
 
СообщениеДобавлено: 25 фев 2013, 14:21 
Не в сети
Уже был(а), и не раз, и не два

Зарегистрирован: 17 фев 2013, 13:52
Сообщения: 125
Откуда: Беларусь-Гродно
Авто: Passat B3 1990
Имя: Артем
Алексей я так понимаю схема логики остается неизменной или будут еще какие нибудь изменения?
Пока время есть ПП хочу сделать.


Вернуться к началу
 Профиль  
 
СообщениеДобавлено: 25 фев 2013, 19:42 
Не в сети
Site Admin
Аватара пользователя

Зарегистрирован: 10 апр 2007, 22:36
Сообщения: 11296
Откуда: Новосибирск, Дзержинский
Авто: ВАЗ-21043
Имя: Алексей
Сегодня постараюсь выложить схему. Я решил ее объединить (логика и ключи). И по максимуму восстановить проводники на схеме, а то может и красиво выглядит, но для неподготовленных пользователей это не читаемо вообще.

Что касается ответа на вопрос: плата самой логики (там где МК и LCD) - там небольшие переделки:

1. Перенести кнопку МЕНЮ на другую ножку порта (можно сделать проводом МГТФ, если плата готова)
2. Подключить термодатчики (минус, плюс через резистор и сигнальный провод на ножку МК + подтяжка 4.7к) - делов копейки.
3. Освободить ножку третьего канала ШИМ, которую бесполезно забирает LCD (переключить на свободную). Опять МГТФ, нож и 3 минуты.
4. Кто захочет рулить куллером плавно, ставят АТтини45, или собирают свою схему (рекомендую поставить, потому что куллер будет реагировать на температуру ВСЕХ радиаторов и увеличивать обороты, если один из них превысил заданную).
5. Поставить кварц 32768, у кого не установлен (в прочем, возможно он упразднится)
6. Пока под вопросом внешний кварц на 16мгц. Пока вроде и так работает.
7. Для комфорта рекомендую поставить пищалку - озвучивает клавиши, подает звуковые сигналы, в том числе и критические.
8. Один старый делитель можно убрать, второй пойдет для замера напряжения, только его выход надо будет переключить на соседний вход МК
9. Обвязка шунта меняется тоже (4 резистора добавляется)

как то так пока.

_________________

Поблагодарить автора:
Контакты:
Телеграмм: alexSh154
Вконтакте
Одноквассники
Instagram


Вернуться к началу
 Профиль  
 
СообщениеДобавлено: 25 фев 2013, 22:54 
Не в сети
Уже был(а), и не раз, и не два

Зарегистрирован: 17 фев 2013, 13:52
Сообщения: 125
Откуда: Беларусь-Гродно
Авто: Passat B3 1990
Имя: Артем
oka275 писал(а):
Сегодня постараюсь выложить схему. Я решил ее объединить (логика и ключи). И по максимуму восстановить проводники на схеме, а то может и красиво выглядит.


Значит не буду спешить дождусь конечного результата.


И еще вопрос к Вам Алексей по первоисточнику данного ЗУ. Так как на сайте разработчика нет внятных ответов.
Спустя долгих 4 месяца мне наконецто прислали сверхпрецезионные резисторы и я закончил, если это можно так сказать, ЗУ Слона. Только вот данное ЗУ, как в анекдоте про надувные шарики-не радует.
1.Калибровка проходит на Ура, все КУ по нулям.
2.Ток меряет вроде как точно, но с довольно небольшой задержкой.
3.А вот с измерениями напряжения я вообще ничего не понял. Попробую написать. ЗУ откалибровано, подключаю к АКБ (75А/ч), тест АКБ проходит нормально все совпадает.
Включаю заряд-напряжение на АКБ 13В на индикаторе 14В, далее на АКБ 13.6В на индикаторе 14.6В. Далее на индикаторе напряжение останавливается на 14.6В, а в этот момент на АКБ напряжение ростет от 13.6В до 14.6В, при достижении на АКБ примерно 14,6В зарядка переходит на следующий этап.
Но это еще не все, разрядил АКБ лампочками до 11.5 примерно вольт. Подключаю ЗУ. Ток заряда в норме, напряжение на индикаторе колом останавливается на 14.6В, на АКБ медленно но уверенно ползет вверх, но не дождался результата т.к все диоды страшно разогрелись(побоялся), да и рабочий день закончился с деньгами чтоб устраивать фейерверки.
Проверял на двух последних прошивках с кварцем и без.

P.S. Удалите потом.


Вернуться к началу
 Профиль  
 
СообщениеДобавлено: 25 фев 2013, 23:22 
Не в сети
Site Admin
Аватара пользователя

Зарегистрирован: 10 апр 2007, 22:36
Сообщения: 11296
Откуда: Новосибирск, Дзержинский
Авто: ВАЗ-21043
Имя: Алексей
Цитата:
Значит не буду спешить дождусь конечного результата.

Вот и я про то же. Схему мне все равно рисовать. Просто в ней потом нужно будет внести изменения - и можно будет выкладывать. В принципе, больше изменений Я ЛИЧНО не планирую. Но если вот начнет ток разряда "плясать", да разрядная цепь своими НИКАК НЕ СГЛАЖЕННЫМИ импульсами полосить вокруг - вот будет весело :( Хотя я уже пробовал разряд и вроде как ничего. Посмотрим. Я как раз сейчас дополняю в калибратор тока не только создание прямого тока для калибровки, но и что бы была возможность проверить как работает амперметр при разрядном токе. Потом посмотрим что из этого у меня получилось (в том числе не будет ли помех - их я больше всего боюсь).

ИЗ НОВОСТЕЙ: блин, неподельник - ень ижолый. Закосились два сервака на работе - еле отвадился, отъехала VoIP телефония (завтра ехать в офис, пока ковырялся - завалил железяку окончательно). Ребенка в поликлинику и так далее. Еще стал подключать и опрашивать внешний МК - не отвечает. Потерял треть дня с ним, пока нашел в чем проблема. Сделал его автоопределение: если он на борту и работает, то пишет "Найден", а если нет, то не пишет (и в то подменю не пускает).

Зачем все таки внешний МК-генератор ШИМ, если решили освободить ножку нулевого канала ШИМ основного МК и запитать туда доп.разрядку, а куллеры пусть кто как хочет, тот так и делает? Да, все так! И кого то это устроит! А кто то (включая меня) захочет, что бы куллер управлялся от основного МК, ведь из под меню можно настроить его реакцию на температуру, задать границы и управлять ими. Короче любителям гаджетов посвящается :lol:

Цитата:
на индикаторе напряжение останавливается на 14.6В, а в этот момент на АКБ напряжение ростет от 13.6В до 14.6В

Мне кажется, это ответ на Ваш вопрос: очень тонкие (или не качественные) силовые провода от клемм ЗУ до клемм АКБ, и от клемм до самой платы. Другого варианта ответа я не нахожу :( При зарядке попробуйте померять мультиметром напряжение на АКБ и сравнить его с напряжением на клеммах ЗУ.

Цитата:
разрядил АКБ лампочками до 11.5 примерно вольт. Подключаю ЗУ. Ток заряда в норме, напряжение на индикаторе колом останавливается на 14.6В, на АКБ медленно но уверенно ползет вверх, но не дождался результата т.к все диоды страшно разогрелись

Какие именно диоды? И все таки включите мультиметр последовательно с АКБ и посмотрите правильно ли ЗУ показывает ток? И еще не надо забывать, что при больших токах там где сильней всего просаживается, то там больше всего и греется. Может быть это Ваша проблема? Хотя МК замеряет напряжение почти что на клеммах ЗУ.. Сверьте и показания вольтметра, подключившись непосредственно на клеммы (ЗУ, в смысле)

_________________

Поблагодарить автора:
Контакты:
Телеграмм: alexSh154
Вконтакте
Одноквассники
Instagram


Вернуться к началу
 Профиль  
 
Показать сообщения за:  Поле сортировки  
Начать новую тему Ответить на тему  [ Сообщений: 11898 ]  На страницу Пред.  1 ... 5, 6, 7, 8, 9, 10, 11 ... 595  След.

Часовой пояс: UTC + 7 часов


Кто сейчас на конференции

Сейчас этот форум просматривают: нет зарегистрированных пользователей и гости: 2


Вы не можете начинать темы
Вы не можете отвечать на сообщения
Вы не можете редактировать свои сообщения
Вы не можете удалять свои сообщения
Вы не можете добавлять вложения

Найти:
Перейти:  
cron
Powered by phpBB® Forum Software © phpBB Group
Русская поддержка phpBB