Ока в Новосибирске

Клуб Окаводов Новосибирска
Текущее время: 23 мар 2026, 03:58

Часовой пояс: UTC + 7 часов




Начать новую тему Ответить на тему  [ Сообщений: 1507 ]  На страницу Пред.  1 ... 66, 67, 68, 69, 70, 71, 72 ... 76  След.
Автор Сообщение
СообщениеДобавлено: 26 мар 2021, 20:52 
Не в сети
Заслуженный участник Клуба ЗУ-ОКА275

Зарегистрирован: 19 июл 2017, 00:16
Сообщения: 1022
Имя: Валерий
junaco2 писал(а):
Смотрю, не пойму откуда измеряется напряжение при отсоединенном одном проводе внешнего вольтметра...
Куда смотришь то?


Вернуться к началу
 Профиль  
 
СообщениеДобавлено: 26 мар 2021, 21:24 
Не в сети
Постоянец

Зарегистрирован: 08 фев 2021, 12:31
Сообщения: 251
Авто: нет
Имя: Дмитрий
Вложение:
P,gк.JPG
P,gк.JPG [ 60.7 КБ | Просмотров: 7185 ]


Вернуться к началу
 Профиль  
 
СообщениеДобавлено: 26 мар 2021, 22:01 
Не в сети
Заслуженный участник Клуба ЗУ-ОКА275

Зарегистрирован: 19 июл 2017, 00:16
Сообщения: 1022
Имя: Валерий
И что видно?


Вернуться к началу
 Профиль  
 
СообщениеДобавлено: 26 мар 2021, 22:21 
Не в сети
Постоянец

Зарегистрирован: 08 фев 2021, 12:31
Сообщения: 251
Авто: нет
Имя: Дмитрий
при подключенных измерительных проводах (перемычка замкнута), сработало реле К1. Четез контакты К1.1 измеряется напряжение через диф. усилитель. Реле К2 под напряжением, контакты К2.1 замкнуты. Через них проходит напряжение от БП, предустановленное энкодером. Отсоединили один провод измерительных проводов. Реле К1 осталось под напряжением. Измерение идет через контакты К2.1.


Вернуться к началу
 Профиль  
 
СообщениеДобавлено: 26 мар 2021, 22:32 
Не в сети
Заслуженный участник Клуба ЗУ-ОКА275

Зарегистрирован: 19 июл 2017, 00:16
Сообщения: 1022
Имя: Валерий
Так, а когда провод отсоединен, на выходе диффусилителся что?


Вернуться к началу
 Профиль  
 
СообщениеДобавлено: 26 мар 2021, 23:04 
Не в сети
Постоянец

Зарегистрирован: 08 фев 2021, 12:31
Сообщения: 251
Авто: нет
Имя: Дмитрий
не знаю,честно говоря. наверное "0"


Вернуться к началу
 Профиль  
 
СообщениеДобавлено: 26 мар 2021, 23:18 
Не в сети
Заслуженный участник Клуба ЗУ-ОКА275

Зарегистрирован: 19 июл 2017, 00:16
Сообщения: 1022
Имя: Валерий
Если бы там был ноль, то на выходе не было макс напряжения.

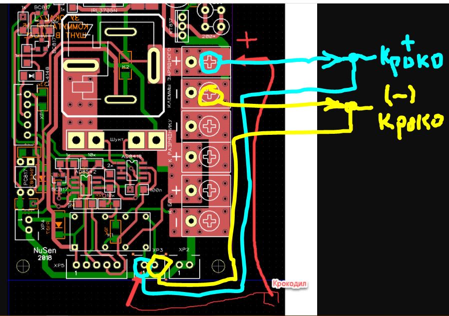
Вот этот момент меня интересует. Плюс силового подключен сюда, а от него, измерительный провод куда подключен, в эту точку или рядом?


Вложения:
2021-03-26_19-40-30.jpg
2021-03-26_19-40-30.jpg [ 299.49 КБ | Просмотров: 7181 ]
Вернуться к началу
 Профиль  
 
СообщениеДобавлено: 26 мар 2021, 23:19 
Не в сети
Заслуженный участник Клуба ЗУ-ОКА275

Зарегистрирован: 19 июл 2017, 00:16
Сообщения: 1022
Имя: Валерий
Проверь внимательно.


Последний раз редактировалось NuSen 27 мар 2021, 02:15, всего редактировалось 1 раз.

Вернуться к началу
 Профиль  
 
СообщениеДобавлено: 26 мар 2021, 23:47 
Не в сети
Постоянец

Зарегистрирован: 08 фев 2021, 12:31
Сообщения: 251
Авто: нет
Имя: Дмитрий
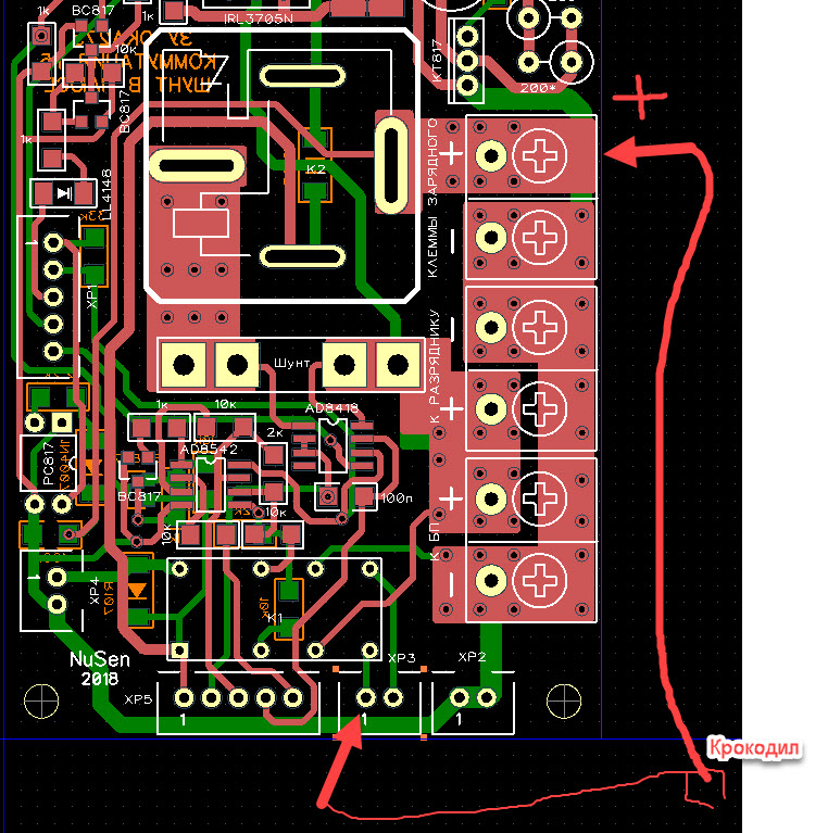
В верхнюю точку подключен провод, идущий от ЗУ к акку. Далее по рисунку:
Вложение:
Кроко.JPG
Кроко.JPG [ 126.76 КБ | Просмотров: 7180 ]

это в принципе и по фото видно. Но не суть.
Интересно другое, включал недавно ЗУ, и больше генератора не увидел. Нормальная постоянка. Но, при отключении провода измерителя напруга "Мах". При подсоединении обратно к кроку - искрит. Соответственно, если перемычка разомкнута - нормальное напряжение, регулируется.
Смотрел падение напряжения на зарядных проводах. Что с измерительными, что без, что на кроках, что на клеммаз ЗУ - все едино. Ни (мВ) разницы не увидел. При включении/отключении перемычки - все то же.


Вернуться к началу
 Профиль  
 
СообщениеДобавлено: 26 мар 2021, 23:57 
Не в сети
Заслуженный участник Клуба ЗУ-ОКА275

Зарегистрирован: 19 июл 2017, 00:16
Сообщения: 1022
Имя: Валерий
Сейчас как работает, генератора нет?


Вернуться к началу
 Профиль  
 
СообщениеДобавлено: 27 мар 2021, 00:00 
Не в сети
Постоянец

Зарегистрирован: 08 фев 2021, 12:31
Сообщения: 251
Авто: нет
Имя: Дмитрий
сейчас,как написано выше. при этом никакой разницы напряжения, независимо от точки измерения и положения перемычки. т.е плавающая ошибка?


Вернуться к началу
 Профиль  
 
СообщениеДобавлено: 27 мар 2021, 00:07 
Не в сети
Постоянец

Зарегистрирован: 08 фев 2021, 12:31
Сообщения: 251
Авто: нет
Имя: Дмитрий
так я вот думаю, если вчера пробовал заряжать акк, а на выходе выдавалось 30-33В с иоком 6А , хотя показывало не более 13,52В, это и
подставило меня на 15.0 тыр. ?


Вернуться к началу
 Профиль  
 
СообщениеДобавлено: 27 мар 2021, 00:19 
Не в сети
Заслуженный участник Клуба ЗУ-ОКА275

Зарегистрирован: 19 июл 2017, 00:16
Сообщения: 1022
Имя: Валерий
Я не понял, сейчас нет генератора? Что значит как написано выше? Как там написано?


Вернуться к началу
 Профиль  
 
СообщениеДобавлено: 27 мар 2021, 00:21 
Не в сети
Постоянец

Зарегистрирован: 08 фев 2021, 12:31
Сообщения: 251
Авто: нет
Имя: Дмитрий
Выше так:
...Интересно другое, включал недавно ЗУ, и больше генератора не увидел. Нормальная постоянка. Но, при отключении провода измерителя напруга "Мах". При подсоединении обратно к кроку - искрит. Соответственно, если перемычка разомкнута - нормальное напряжение, регулируется.
Смотрел падение напряжения на зарядных проводах. Что с измерительными, что без, что на кроках, что на клеммаз ЗУ - все едино. Ни (мВ) разницы не увидел. При включении/отключении перемычки - все то же....
НИКАКИХ проводов не трогал, ничего не переключал. Вчера все бросил и ушел спать. Сегодня просто включил ЗУ в розетку и завел ослика.


Вернуться к началу
 Профиль  
 
СообщениеДобавлено: 27 мар 2021, 00:25 
Не в сети
Заслуженный участник Клуба ЗУ-ОКА275

Зарегистрирован: 19 июл 2017, 00:16
Сообщения: 1022
Имя: Валерий
junaco2 писал(а):
т.е плавающая ошибка?
Мое предположение, были перепутаны измерительные провода местами и на диффусилитель вместо плюса шел минус, вместо минуса шел плюс, поэтому зарядное икало.


Последний раз редактировалось NuSen 27 мар 2021, 03:00, всего редактировалось 2 раз(а).

Вернуться к началу
 Профиль  
 
СообщениеДобавлено: 27 мар 2021, 00:44 
Не в сети
Постоянец

Зарегистрирован: 08 фев 2021, 12:31
Сообщения: 251
Авто: нет
Имя: Дмитрий
НИКАКИХ проводов не трогал, ничего не переключал. Вчера все бросил и ушел спать. Сегодня просто включил ЗУ в розетку и завел ослика.
и потом, если,вдруг, переключил провода задом наперед, то какой же там Генератор получится?? там же просто...


Последний раз редактировалось junaco2 27 мар 2021, 01:17, всего редактировалось 1 раз.

Вернуться к началу
 Профиль  
 
СообщениеДобавлено: 27 мар 2021, 01:01 
Не в сети
Постоянец

Зарегистрирован: 08 фев 2021, 12:31
Сообщения: 251
Авто: нет
Имя: Дмитрий
ОК, уважаемый Валерий, если можно, давайте пройдем планово по пунктам, не смешивая все в кучу.
Вот такие вопросы. Хорошо, если у вас есть живой ЗУ:
1) В режиме Тренировка, должно показывать величину разрядного тока? Если ДА, то по какой причине может не показывать? Я исходника не вижу, поэтому ничего предположить не могу...
2) После ошибочно Не отключенного Амперметра при калибровке ВОЛЬТМЕТРА, перестало регулироваться выходное напряжение. Спустя некоторое время, регулировка восстановилась. Вольтметр был "откалиброван"... Если что либо,кроме мультика, могло выйти
из строя, то Что ?
3) Понятно, что ошибка на выходных клеммах спонтанна. Никаких "может провода перепутал, женой ошибся, не из той бутылки хлебнул" - быть не может. Соответственно, есть необходимость проверять схему поэлементно.
Какова метода проверки AD8542?
4) Как проверить AD8418?
Заранее благодарен.
пы.сы.
если бы вы спрашивали,чем и как лечить детей от кори и ангины, мне было бы гораздо проще вам отвечать квалифицированно. А раз не так... Поэтому и задаю свои глупые вопросы.


Вернуться к началу
 Профиль  
 
СообщениеДобавлено: 27 мар 2021, 01:32 
Не в сети
Заслуженный участник Клуба ЗУ-ОКА275

Зарегистрирован: 19 июл 2017, 00:16
Сообщения: 1022
Имя: Валерий
1. Да, ток должен отображаться. У меня тоже нет исходника и почему не показывает, не знаю. Надо смотреть какой ток разряда установлен в профиле. Сам же ссылку на видео давал и там явно видно, что ток разряда есть при тренировке.. https://www.youtube.com/watch?v=BSIvxDvnAxk Зачем спрашивать про это 100 раз?
2. Что угодно.
3. Спишем на барабашку. AD8542 подключен по схеме диффусилителя, проверять как диффусилитель. Подай на R5 R6 напряжение и прибавляя его от 0 до 30 вольт, на выводе 7, напряжение должно подниматься от 0 до 5 вольт.
4. На 5 выводе на холостом ходу, должно быть 2,5 вольт.

Если не нравится какой то элемент, лучше заменить его на новый. Это сэкономит время и нервы себе и окружающим.


Последний раз редактировалось NuSen 27 мар 2021, 02:59, всего редактировалось 1 раз.

Вернуться к началу
 Профиль  
 
СообщениеДобавлено: 27 мар 2021, 02:02 
Не в сети
Постоянец

Зарегистрирован: 08 фев 2021, 12:31
Сообщения: 251
Авто: нет
Имя: Дмитрий
спасибо. Да, ссылку давал, но 1) это очень старая прошивка, 2) это устройство по немного другой схемотехнике. Ток выставлял,естественно, различный. Результат един: в момент разряда индицирует только нули. Но радиатор при этом планово нагревается. Если ток поставить реальный. Отсюда вывод-разряд идет, а индикация не пашет. Оо..очень большое подозрение, что это дырка в исходнике. Вот из пользователей версии 1.09.5 спросить бы. При этом,смотрел на мультик, напряжение не очень то и просаживается при разряде. 1-2 десятки, максимум. Хотя время разрая мало, но все же...
по п.4: на х.- 2,5В. А при других напряжениях? Токах?
По п.3: Хороший Барабашка, после прихода котороготпользователь реально может потерять 1/4 - 1/3 ЗП.
Желания перекинуть провода нет. Вдобавок, случайно коротнул клеммы в режиме калибровки (щуп ослика не совсем правильный). Транзюка на замену пока нет. Так что пару дней придется зарабатывать, чтобы подтянуть себестоимость ЗУ к 20-25тыр.


Вернуться к началу
 Профиль  
 
СообщениеДобавлено: 27 мар 2021, 02:25 
Не в сети
Заслуженный участник Клуба ЗУ-ОКА275

Зарегистрирован: 19 июл 2017, 00:16
Сообщения: 1022
Имя: Валерий
junaco2 писал(а):
в момент разряда индицирует только нули. Но радиатор при этом планово нагревается.
Ну а мультиметром в это время ток разряда никак не померить?
junaco2 писал(а):
по п.4: на х.- 2,5В. А при других напряжениях? Токах?
Мне нужно составить таблицу соответствия ток/напряжение на 5 выводе? Зависимость там линейная.
junaco2 писал(а):
о п.3: Хороший Барабашка,
А вот ответь на вопрос, как отсоединял один измерительный провод (ведь сам пишешь, отсоединил), как это выглядело на практике?
junaco2 писал(а):
Смотрел падение напряжения на зарядных проводах. Что с измерительными, что без, что на кроках, что на клеммаз ЗУ - все едино. Ни (мВ) разницы не увидел.
А ток заряда какой был в этот момент?


Вернуться к началу
 Профиль  
 
Показать сообщения за:  Поле сортировки  
Начать новую тему Ответить на тему  [ Сообщений: 1507 ]  На страницу Пред.  1 ... 66, 67, 68, 69, 70, 71, 72 ... 76  След.

Часовой пояс: UTC + 7 часов


Кто сейчас на конференции

Сейчас этот форум просматривают: нет зарегистрированных пользователей и гости: 7


Вы не можете начинать темы
Вы не можете отвечать на сообщения
Вы не можете редактировать свои сообщения
Вы не можете удалять свои сообщения
Вы не можете добавлять вложения

Найти:
Перейти:  
cron
Powered by phpBB® Forum Software © phpBB Group
Русская поддержка phpBB