Ока в Новосибирске

Клуб Окаводов Новосибирска
Текущее время: 23 мар 2026, 06:03

Часовой пояс: UTC + 7 часов




Начать новую тему Ответить на тему  [ Сообщений: 1507 ]  На страницу Пред.  1 ... 59, 60, 61, 62, 63, 64, 65 ... 76  След.
Автор Сообщение
СообщениеДобавлено: 21 мар 2021, 22:12 
Не в сети
Заслуженный участник Клуба ЗУ-ОКА275

Зарегистрирован: 19 июл 2017, 00:16
Сообщения: 1022
Имя: Валерий
Версия 1.5 и 2.0 отличается от авторской, только отсутствием второго вольтметра. В режиме калибровки в авторской версии калиброуем по двум вольтметрам, в версии 1.5 и 2.0 калибруем по левому, правый не трогаем, так как он отключен. Что тут путаться?


Последний раз редактировалось NuSen 21 мар 2021, 22:36, всего редактировалось 1 раз.

Вернуться к началу
 Профиль  
 
СообщениеДобавлено: 21 мар 2021, 22:16 
Не в сети
Заслуженный участник Клуба ЗУ-ОКА275

Зарегистрирован: 19 июл 2017, 00:16
Сообщения: 1022
Имя: Валерий
Вот инструкция к авторской версии. В версии 1.5 есть отличия с вольтметром. И еще, инструкция старая, много в авторской прошивке поменялось, но основные настройки должны быть понятны, изучай.


Вложения:
РЗУ_БП_oka_275_РЭ_27_05_2015.zip [250.47 КБ]
Скачиваний: 188
Вернуться к началу
 Профиль  
 
СообщениеДобавлено: 21 мар 2021, 22:23 
Не в сети
Заслуженный участник Клуба ЗУ-ОКА275

Зарегистрирован: 19 июл 2017, 00:16
Сообщения: 1022
Имя: Валерий
Вот еще, тоже старое..


Вложения:
Зарядное устройство_блок питания_ТО.rar [467.05 КБ]
Скачиваний: 196
Вернуться к началу
 Профиль  
 
СообщениеДобавлено: 21 мар 2021, 23:00 
Не в сети
Постоянец

Зарегистрирован: 08 фев 2021, 12:31
Сообщения: 251
Авто: нет
Имя: Дмитрий
.. заряжаться и не отключится.. понятно. а я думал,эти уставки для ручного режима, поскольку вход в них из режима ручной, юзер.
Насчет предохранителя у меня была мысль сразу. Просто решил переспросить,поскольку часто бывает лучше поинтересоваться, чем допустить ошибку.
Предохранитель поменял. Вероятно он вышел из строя при первом инциденте с амперметром. И...сразу восстановилась функция работы в автоматическом режиме. Все стартануло и заряжает. Понять бы, какая взаимосвязь между разрядником, который не задействован и в настройках профиля отключен и процессом собственно Заряда.
Спасибо.


Вернуться к началу
 Профиль  
 
СообщениеДобавлено: 21 мар 2021, 23:09 
Не в сети
Заслуженный участник Клуба ЗУ-ОКА275

Зарегистрирован: 19 июл 2017, 00:16
Сообщения: 1022
Имя: Валерий
junaco2 писал(а):
Понять бы, какая взаимосвязь между разрядником, который не задействован и в настройках профиля отключен и процессом собственно Заряда.
Спасибо.
Файлы читай, даже не скачал.


Вернуться к началу
 Профиль  
 
СообщениеДобавлено: 22 мар 2021, 01:39 
Не в сети
Постоянец

Зарегистрирован: 08 фев 2021, 12:31
Сообщения: 251
Авто: нет
Имя: Дмитрий
спасибо,скачал. буду смртреть. просто обновление страницы происходит не так быстро,как хотелось бы. прежде чем написать сообщение, смотрю предыдущие посты и проверяю наличие ответов. ну а если их пока нет... то.... да, все приходит с некоторым опозданием.
..Что тут путаться?.. просто было не понятно, если второй вольтметр отключен, зачем тогда доп. провода...
спасибо, что ткнули носом.


Вернуться к началу
 Профиль  
 
СообщениеДобавлено: 22 мар 2021, 03:51 
Не в сети
Постоянец

Зарегистрирован: 08 фев 2021, 12:31
Сообщения: 251
Авто: нет
Имя: Дмитрий
спасибо,все прочитал. именно этих файлов на форуме не видел. Кое что читал в другой редакции. Многое стало понятнее.
Что касается Разрядника: предохранитель опять дохлый. Перегорает видимо в момент включения калибровки разрядника. Еще раз перепроверю распайку штекеров. Но до первого включения было проверено все вдоль и поперек.
Транзисторы на радиаторы не коротят. Сопротивление подложка/радиатор ок.0,4Ом...минус погрешность мульта. Силовые провода подключены правильно. Вот думаю...где собаки роются... Хотя косяк может скрыться в следующем: по схеме предохранитель 10А.
У меня изначально стоял 5А, потом заменил на 2,5А. Других под руками нет.


Вернуться к началу
 Профиль  
 
СообщениеДобавлено: 22 мар 2021, 04:30 
Не в сети
Заслуженный участник Клуба ЗУ-ОКА275

Зарегистрирован: 19 июл 2017, 00:16
Сообщения: 1022
Имя: Валерий
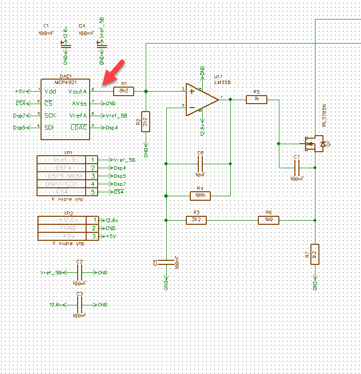
Заходим в калибровку разрядника, предохранитель можно выдернуть и аккумулятор не подключать. Крутим энкодер и смотрим что на 8 ноге DAC1 (на плате разрядника). Напряжение должно подниматься от 0 до 5 вольт. Если это так, то эта часть в норме. Значит силовые ключи или пробиты или LM358 не исправны (смотрим что на 1 и 7 ногах). Если на 8 выводе 5 вольт после входа в калибровку и никаки не меняется поворотом энкодера, то разбираемся почему. Или микросхема дохлая или контакт разъема плохой или на плате управления что то не так.


Вложения:
2021-03-22_1-24-20.jpg
2021-03-22_1-24-20.jpg [ 319.09 КБ | Просмотров: 5111 ]
Вернуться к началу
 Профиль  
 
СообщениеДобавлено: 22 мар 2021, 04:33 
Не в сети
Постоянец

Зарегистрирован: 08 фев 2021, 12:31
Сообщения: 251
Авто: нет
Имя: Дмитрий
ок,спасибо. очень полезно.
Пока до 358 не добраться. Поставил пред. на 12А. Дисплей запросил установку 00А. В нижнем правом углу (-14,8А). Стал резко греться, судя по всему керамический резистор R17 или Q3. Выкрутить в "0" регулятор быстро не получается. Сразу отключил питание. Предохранитель остался цел.


Вернуться к началу
 Профиль  
 
СообщениеДобавлено: 22 мар 2021, 19:59 
Не в сети
Постоянец

Зарегистрирован: 08 фев 2021, 12:31
Сообщения: 251
Авто: нет
Имя: Дмитрий
Поднял плату разрядника. R15 похоже отпаялся при нагреве R17. Видна микротрещина на точке пайки.
Вложение:
IRL.JPG
IRL.JPG [ 87.97 КБ | Просмотров: 5088 ]


Вернуться к началу
 Профиль  
 
СообщениеДобавлено: 22 мар 2021, 21:44 
Не в сети
Заслуженный участник Клуба ЗУ-ОКА275

Зарегистрирован: 19 июл 2017, 00:16
Сообщения: 1022
Имя: Валерий
Что там за нагрев, если разрядник изначально не работал? Не припаял нормально изначально и не признаешься.


Вернуться к началу
 Профиль  
 
СообщениеДобавлено: 22 мар 2021, 22:24 
Не в сети
Постоянец

Зарегистрирован: 08 фев 2021, 12:31
Сообщения: 251
Авто: нет
Имя: Дмитрий
...Не припаял нормально изначально и не признаешься...
вот это точно ерунда полная. прежде чем паять -
1) я все детали,кроме м.с. проверяю
2) после пайки проверка тестером на исправность и целостность проводников.
так что факт остается фактом: предохранитель горит при выборе режима калибровки "Разрядника".
на дисплее Сразу показывает ток (-14,8А). Именно со знаком минус.
3) идет очень быстрый нагрев проволочного сопротивления. как следствие-отпаялось сопротивление 1кОм, которое с противоположной стороны платы. За непродолжительное время удается убавить показания тока,выкручивая энкодер против часовой стрелки. Но поскольку процесс этот слишком продолжительный (нет прогрессивного изменения в зависимости от скорости вращения), выставить ток в "0" не представляется возможным. Ну, или, надо вешать резисторы Ватт по 200-300, а не 10.
Работал изначально Разрядник или нет, сказать не могу, поскольку не видел его в работе.
Соответственно вопрос: почему при выборе калибровки Сразу на разрядник (-14,8А) ?


Последний раз редактировалось junaco2 22 мар 2021, 22:28, всего редактировалось 2 раз(а).

Вернуться к началу
 Профиль  
 
СообщениеДобавлено: 22 мар 2021, 22:27 
Не в сети
Заслуженный участник Клуба ЗУ-ОКА275

Зарегистрирован: 19 июл 2017, 00:16
Сообщения: 1022
Имя: Валерий
junaco2 писал(а):
Соответственно вопрос: почему при выборе калибровки Сразу на разрядник (-14,8А) ?
Так он же "поднят" уже или "поднял плату разрядника" это в буквальном смысле?


Вернуться к началу
 Профиль  
 
СообщениеДобавлено: 22 мар 2021, 22:39 
Не в сети
Постоянец

Зарегистрирован: 08 фев 2021, 12:31
Сообщения: 251
Авто: нет
Имя: Дмитрий
не понял вопрос.
все скомпановано так,что с ходу никуда не подобраться. Соответственно, сейчас все раскрутил/разобрал. есть полный доступ к плате разрядника. Отсоединил радиатор. Проверил детали, пайку, проводники.


Вернуться к началу
 Профиль  
 
СообщениеДобавлено: 22 мар 2021, 23:09 
Не в сети
Заслуженный участник Клуба ЗУ-ОКА275

Зарегистрирован: 19 июл 2017, 00:16
Сообщения: 1022
Имя: Валерий
junaco2 писал(а):
не понял вопрос.
Надо нормально писать, что значит..
junaco2 писал(а):
Поднял плату разрядника. R15 похоже отпаялся при нагреве R17. Видна микротрещина на точке пайки.
Поднял плату - это нашел ошибки и восстановил или поднял плату это достал (добрался до платы)?


Вернуться к началу
 Профиль  
 
СообщениеДобавлено: 22 мар 2021, 23:31 
Не в сети
Заслуженный участник Клуба ЗУ-ОКА275

Зарегистрирован: 19 июл 2017, 00:16
Сообщения: 1022
Имя: Валерий
junaco2 писал(а):
Соответственно вопрос: почему при выборе калибровки Сразу на разрядник (-14,8А) ?
Что было сделано из рекомендаций, какие замеры проводились?


Вернуться к началу
 Профиль  
 
СообщениеДобавлено: 23 мар 2021, 00:07 
Не в сети
Постоянец

Зарегистрирован: 08 фев 2021, 12:31
Сообщения: 251
Авто: нет
Имя: Дмитрий
поднял плату - достал, сделал доступной для диагностики, ремонта. замеры напишу через 5 минут. надо припарковаться.


Последний раз редактировалось junaco2 23 мар 2021, 00:30, всего редактировалось 1 раз.

Вернуться к началу
 Профиль  
 
СообщениеДобавлено: 23 мар 2021, 00:23 
Не в сети
Заслуженный участник Клуба ЗУ-ОКА275

Зарегистрирован: 19 июл 2017, 00:16
Сообщения: 1022
Имя: Валерий
Да не надо подробностей, пиши нормально.


Вернуться к началу
 Профиль  
 
СообщениеДобавлено: 23 мар 2021, 00:27 
Не в сети
Постоянец

Зарегистрирован: 08 фев 2021, 12:31
Сообщения: 251
Авто: нет
Имя: Дмитрий
Плата разрядника соединена только двумя разъемами. силовые провода отключены. неисправное сопротивление заменено.
На 8-й ноге ДАК напряжение медленно и плавно поднимается до 4,96В
Значение ДАК Напряжение на 8-м выводе
570 - 700мВ
817 - 1В
1000 - 1,24В
1217 - 1,5В
1638 - 2В
2062 - 2,5В
2497 - 3В
3344 - 4В
4095 - 4,96В
Крутил энкодер минут 15...
Если крутить дальше, сначала идет падение напряжения на "0" , а потом снова нарастание напряжения. При этом попугаи ДАК продолжают увеличиваться:4400..., При 4915 уже снова 1В.
На 358-х. Напряжение поднимается плавно.
Первая: 1-я нога 7-я нога
64мВ - 76мВ
при достижении напряжения на 8-й ноге ДАК 1,24В напряжение на358:
1-я нога - 11,6В, 7-я нога - 11,6В
Вторая:
4мВ - 4мВ
при достижении напряжения на 8-й ноге ДАК 1,24В напряжение на358:
1-я нога - 11,4В, 7-я нога - 200мВ

Дальше при увеличении числа попугаев на 358-х изменения не происходят. Т.е. при напряжении 4,96В на 8-й ДАК, на 358-х, как написано выше.

интересно,в последней прошивке вот таких фитч, как: https://www.youtube.com/watch?v=457XFzXlvpo&t=1s с 3:00 и далее, нет?


Вернуться к началу
 Профиль  
 
СообщениеДобавлено: 23 мар 2021, 00:50 
Не в сети
Заслуженный участник Клуба ЗУ-ОКА275

Зарегистрирован: 19 июл 2017, 00:16
Сообщения: 1022
Имя: Валерий
Мосфеты проверь на пробой.


Последний раз редактировалось NuSen 23 мар 2021, 01:00, всего редактировалось 2 раз(а).

Вернуться к началу
 Профиль  
 
Показать сообщения за:  Поле сортировки  
Начать новую тему Ответить на тему  [ Сообщений: 1507 ]  На страницу Пред.  1 ... 59, 60, 61, 62, 63, 64, 65 ... 76  След.

Часовой пояс: UTC + 7 часов


Кто сейчас на конференции

Сейчас этот форум просматривают: нет зарегистрированных пользователей и гости: 3


Вы не можете начинать темы
Вы не можете отвечать на сообщения
Вы не можете редактировать свои сообщения
Вы не можете удалять свои сообщения
Вы не можете добавлять вложения

Найти:
Перейти:  
cron
Powered by phpBB® Forum Software © phpBB Group
Русская поддержка phpBB