Ока в Новосибирске

Клуб Окаводов Новосибирска
Текущее время: 02 янв 2026, 23:03

Часовой пояс: UTC + 7 часов




Начать новую тему Ответить на тему  [ Сообщений: 11885 ]  На страницу Пред.  1 ... 574, 575, 576, 577, 578, 579, 580 ... 595  След.

Актуальная статистика (не забывайте изменять статус!)
Собрал и буду собирать еще (соседу, свату, брату) 24%  24%  [ 57 ]
Собрал одно ЗУ 21%  21%  [ 49 ]
Уже собираю 28%  28%  [ 67 ]
Интересуюсь, размышляю - собирать или нет. Наверное буду. 26%  26%  [ 63 ]
Не буду собирать это устройство. 1%  1%  [ 3 ]
Всего голосов : 239
Автор Сообщение
СообщениеДобавлено: 22 дек 2022, 21:28 
Не в сети
Новичок

Зарегистрирован: 02 сен 2018, 09:22
Сообщения: 9
Откуда: Хабаровск
Имя: Игорь
Алексей, версия прошивки контроллера вентиляции 1.07, выше версии не нашел. Когда выбирал привязку к датчикам, тоже нашел вариант, когда стартуют оба. Ну в целом, конечно же ошибка не критичная, я просто хотел уточнить, у всех так или надо разбираться с данным моментом.


Вернуться к началу
 Профиль  
 
СообщениеДобавлено: 23 дек 2022, 11:46 
Не в сети
Уже тут был(а)

Зарегистрирован: 01 окт 2020, 13:36
Сообщения: 19
Имя: Михаил
Привет. Подскажите , где можно скачать прошивку контроля вентиляции ver 1.08.В архиве только ver 1.07. Спасибо.


Последний раз редактировалось Mila-vi 23 дек 2022, 18:42, всего редактировалось 1 раз.

Вернуться к началу
 Профиль  
 
СообщениеДобавлено: 23 дек 2022, 15:49 
Не в сети
Site Admin
Аватара пользователя

Зарегистрирован: 10 апр 2007, 22:36
Сообщения: 11307
Откуда: Новосибирск, Дзержинский
Авто: ВАЗ-21043
Имя: Алексей
Mila-vi писал(а):
Привет. Подскажите , где можно скачать прошивку контроля внтиляции ver 1.08.В архиве только ver 107. Спасибо.

Весь комп перерыл, архивы пересмотрел, даже бэкапы - нигде нет версии 1.08 для контроллера вентиляции! *wallbash* *wallbash* *wallbash* Или в ней была ошибка и я откатился на 1.07, а у себя не перешил. :-[ В общем, текущая версия именно 1.07, пока я не нашел концов от 1.08 (и судя по всему не найду). Надо еще раз включить ЗУ в сеть и проверить, а то может у меня в глазах двоилось.

_________________

Поблагодарить автора:
Контакты:
Телеграмм: alexSh154
Вконтакте
Одноквассники
Instagram


Вернуться к началу
 Профиль  
 
СообщениеДобавлено: 23 дек 2022, 18:55 
Не в сети
Уже тут был(а)

Зарегистрирован: 01 окт 2020, 13:36
Сообщения: 19
Имя: Михаил
У меня прошивка 1.07 включен режим 4 датчика на 2 вентилятора NUSEN 2.0.При включении молчат,при снижении мин.температуры запускаются оба и обороты увеличиваются.


Вернуться к началу
 Профиль  
 
СообщениеДобавлено: 24 дек 2022, 11:43 
Не в сети
Новичок

Зарегистрирован: 23 фев 2015, 10:25
Сообщения: 9
Имя: Денис
Привет! Разбирая накопленное, нашел чистые платы: версия Вячеслава-1 - 1 комплект (управление + разрядник), версия Nusen v2.0 - 4 комплекта. Кому нужно - пишите в личку.


Вернуться к началу
 Профиль  
 
СообщениеДобавлено: 26 дек 2022, 03:19 
Не в сети
Уже тут был(а)

Зарегистрирован: 01 окт 2020, 13:36
Сообщения: 19
Имя: Михаил
Привет! Есть платы , хорошего качества , из китая : NUSEN 1.5 3 комп. NUSEN 2.0 2 комп . Пишите в личку.


Последний раз редактировалось Mila-vi 29 дек 2022, 02:26, всего редактировалось 1 раз.

Вернуться к началу
 Профиль  
 
СообщениеДобавлено: 28 дек 2022, 15:58 
Не в сети
Участник Клуба ЗУ-ОКА275

Зарегистрирован: 23 янв 2018, 13:06
Сообщения: 125
Откуда: новокузнецк
Авто: subaru xv
Имя: Александр
Mila-vi, я бы взял 1комплект 1.5 и 1комплект 2.0.пиши условия.


Вернуться к началу
 Профиль  
 
СообщениеДобавлено: 29 дек 2022, 03:37 
Не в сети
Уже тут был(а)

Зарегистрирован: 01 окт 2020, 13:36
Сообщения: 19
Имя: Михаил
Платы:NUSEN 1.5(платы коммутации шунт в минусе 1.5 или 1.5.1), NUSEN 2.0, большой дисплей 1602_122х44 мм.


Вернуться к началу
 Профиль  
 
СообщениеДобавлено: 03 янв 2023, 19:47 
Не в сети
Участник Клуба ЗУ-ОКА275

Зарегистрирован: 23 янв 2018, 13:06
Сообщения: 125
Откуда: новокузнецк
Авто: subaru xv
Имя: Александр
Меня все устраивает, условия озвучте пожалуйста. И с новым годом


Вернуться к началу
 Профиль  
 
СообщениеДобавлено: 11 янв 2023, 14:20 
Не в сети
Участник Клуба ЗУ-ОКА275
Аватара пользователя

Зарегистрирован: 02 июл 2016, 23:58
Сообщения: 138
Имя: Максим
Доброго дня всем, появился вопрос по использованию ручного режима зарядки. В этом режиме только ток ограничивается, а напряжение нет? Включил без акб а там 26 вольт.


Вернуться к началу
 Профиль  
 
СообщениеДобавлено: 11 янв 2023, 14:45 
Не в сети
Site Admin
Аватара пользователя

Зарегистрирован: 10 апр 2007, 22:36
Сообщения: 11307
Откуда: Новосибирск, Дзержинский
Авто: ВАЗ-21043
Имя: Алексей
Здравствуйте, Максим!
Аккумуляторная батарея заряжается током, который необходимо регулировать, потому он и регулируется (ограничением). Если на ЗУ выставить минимальный ток, то БЕЗ НАГРУЗКИ (то есть без АКБ) на клеммах будет напряжение, равное максимальному напряжению силового БП. Если в этот момент подключить нагрузку (АКБ или лампочку), то сначала будет хорошая искра, т.к. электролиты в силовом БП заряжены до 26 вольт (в вашем случае) и это может даже привести к печальным последствиям (лампа может сгореть, если она на 12 вольт). Но после того, как они разрядятся, напряжение упадет до уровня, который будет определяться ЗДЕСЬ И СЕЙЧАС согласно Закону Ома, характеристик подключаемой нагрузки и величины тока, который выставлен на ЗУ.

А в общем предлагаю не замудряться этим. Если нужен аналог старого дедушкиного зарядника с крутилкой тока на лицевой панели - пожалуйста, этот режим как раз то самое! Только не забывайте правило: сначала подключаем АКБ, а потом уже заходим в режим(ы). А если вам нужно ограничение тока с последующим ограничением напряжения, например, при зарядке нестандартной АКБ, то используйте режим БЛОК ПИТАНИЯ. При этом АКБ будет заряжаться током, который вы выставите до тех пор, пока напряжение на нем не сравняется с установленным на дисплее. После чего АКБ будет уже заряжаться напряжением до тех пор, пока ток потребления не станет равным нулю, ну или пока он не перестанет падать в течение нескольких часов.

PS. Идут годы, в голове всё больше зреет версия 2.0, лишенная недостатков и недоработок версии 1. Глядишь, к первой пенсии что-то смогу предложить *WRITE* *SCRATCH*

_________________

Поблагодарить автора:
Контакты:
Телеграмм: alexSh154
Вконтакте
Одноквассники
Instagram


Вернуться к началу
 Профиль  
 
СообщениеДобавлено: 11 янв 2023, 14:53 
Не в сети
Участник Клуба ЗУ-ОКА275

Зарегистрирован: 23 янв 2018, 13:06
Сообщения: 125
Откуда: новокузнецк
Авто: subaru xv
Имя: Александр
Алексей, добрый день, пока до вашей пенсии будем ожидать новой версии, кое кто уже не доживет до этого


Вернуться к началу
 Профиль  
 
СообщениеДобавлено: 11 янв 2023, 15:14 
Не в сети
Site Admin
Аватара пользователя

Зарегистрирован: 10 апр 2007, 22:36
Сообщения: 11307
Откуда: Новосибирск, Дзержинский
Авто: ВАЗ-21043
Имя: Алексей
Да всего-то лет 15 потерпеть :-D , если конечно еще больше не увеличат возраст.
Ну а пока немного помечтаем?? *SCRATCH*

Итак, если новое ЗУ когда-нибудь всё же будет проектироваться мной, то оно будет:

1. на основе какого-нибудь распространенного на Али микроконтроллера семейства STM32
2. будет применен TFT-дисплей, тоже из числа распространённых, с достаточной диагональю, возможно с тачскрином (но это не точно, не такой он и удобный)
3. будет БОЛЬШЕ КНОПОК!!! Я теперь понял, что минимализм - это не всегда хорошо. Хочу хотя-бы минимум 4 функциональных кнопки А, В, С, D с быстрым доступом к подрежимам. Например, в ручной зарядке (как по вопросу в предыдущем посте по поводу ограничения напряжения): вот нажал бы кнопку А, а в ней как раз доп.параметры: ограничивать ли напряжение и на сколько, если "да". А через энкодер много функций не вызвать, там комбинаций всего две: долгое нажатие и короткое. Функциональной кнопкой удобней.
4. Связь с компом и ведение логов зарядки.
5. Обязательное хранение калибровок в отдельной флешке + возможность их сохранения в файл на компьютер через USB.

_________________

Поблагодарить автора:
Контакты:
Телеграмм: alexSh154
Вконтакте
Одноквассники
Instagram


Вернуться к началу
 Профиль  
 
СообщениеДобавлено: 12 янв 2023, 15:41 
Не в сети
Уже был(а), и не раз, и не два

Зарегистрирован: 13 май 2018, 04:21
Сообщения: 51
Авто: Opel Astra
Имя: Юра
Добрый день Андрей. Расчеты с выходом на пенсию за ранее гадать не стоит,там глядишь и ни какого желания не останется вновь вернуться. Вот мне уже 60 годок пошло и тем дальше тем меньше желания заниматься сборкой ЗУ,это личное мнение. Это конечно ваше право,но все же. Вы конечно, если есть желание и силы начать сейчас это лучший вариант и на ваше усмотрение сделать платным проектом. Можете продавать прошитые контроллеры.


Вернуться к началу
 Профиль  
 
СообщениеДобавлено: 16 янв 2023, 16:24 
Не в сети
Новичок

Зарегистрирован: 19 окт 2022, 10:12
Сообщения: 5
Имя: Алексей
Здравия желаю! Не калибруется разрядник. При включении калибровки и подключении мультиметра звенит прозвонка, я так понимаю, что силовые полевики разрядника полностью открыты. Естественно при подключении аккума, ток шарашит по максимуму. Делаю переполюсовку, срабатывает сигналка, подключаю правильно аккумулятор и всё по нулям. Вращение DAC ничего не изменяет. Проверил выход ЦАП, напряжение плавно повышается при накручивании DAC. По обвязке операционников вроде как всё норм. Остальные калибровки прошли успешно. Какие сигналы нужно проверить? В электронике новичок, и то что я собрал это ЗУ для меня невероятное достижение.


Вернуться к началу
 Профиль  
 
СообщениеДобавлено: 17 янв 2023, 11:51 
Не в сети
Заслуженный участник Клуба ЗУ-ОКА275

Зарегистрирован: 06 апр 2017, 23:31
Сообщения: 255
Откуда: г. Москва
Авто: HONDA JAZZ
Имя: Дмитрий
Sakras
По какой схеме собрано ЗУ?


Вернуться к началу
 Профиль  
 
СообщениеДобавлено: 17 янв 2023, 17:33 
Не в сети
Новичок

Зарегистрирован: 19 окт 2022, 10:12
Сообщения: 5
Имя: Алексей
Платы заводские NuSen 2020
Зарядное ОКА275 2.0


Вернуться к началу
 Профиль  
 
СообщениеДобавлено: 18 янв 2023, 19:43 
Не в сети
Заслуженный участник Клуба ЗУ-ОКА275

Зарегистрирован: 06 апр 2017, 23:31
Сообщения: 255
Откуда: г. Москва
Авто: HONDA JAZZ
Имя: Дмитрий
Sakras
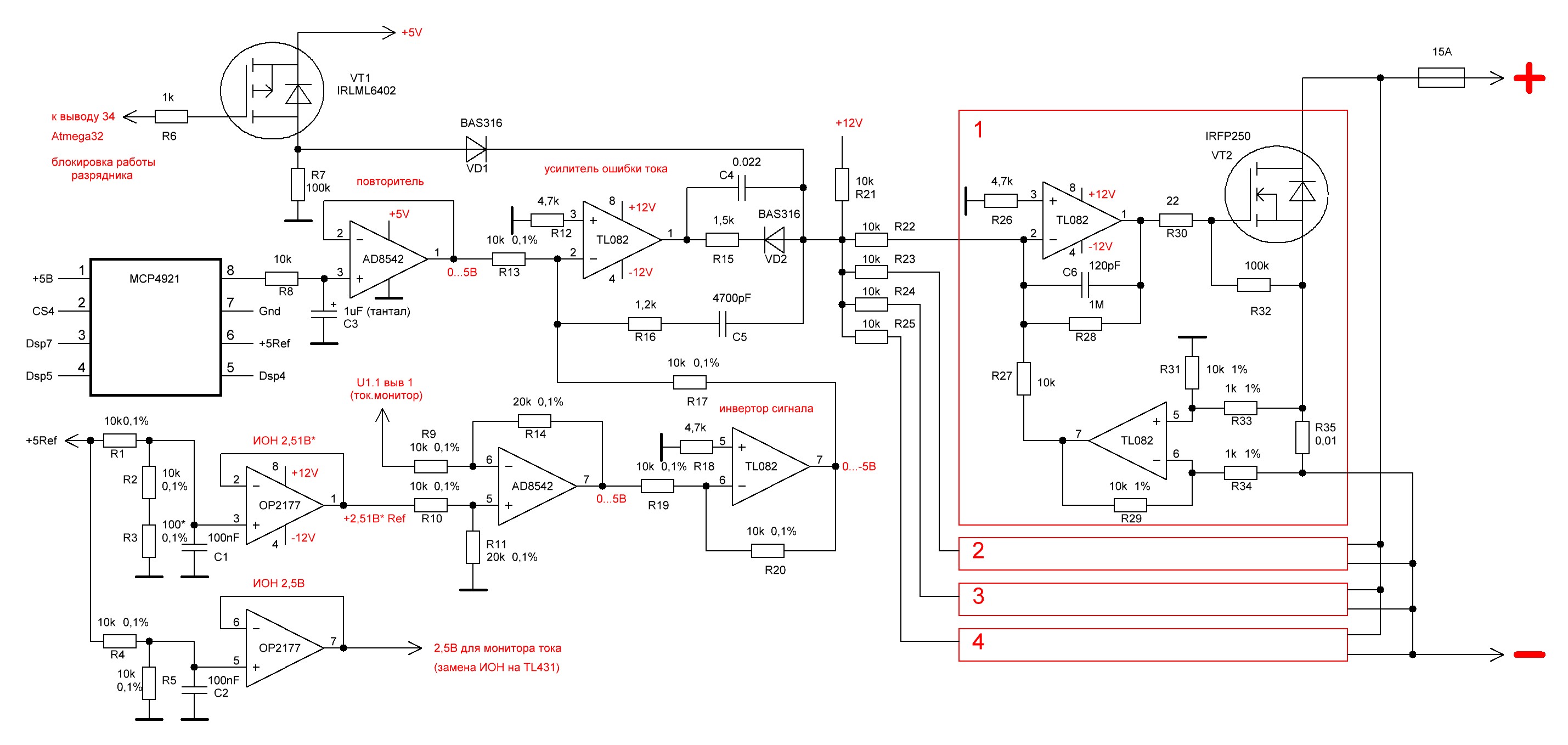
Чтобы разобраться в проблеме нужны замеры напряжений на плате управления. Замеры напряжений снять в режиме калибровки разрядника при шаге DAC=0000.
U2.1 выводы 3, 1
U1.1 выводы 3, 1
U2.2 выводы 5, 6, 7
U3.2 выводы 5, 6, 7
U3.1 выводы 2, 3, 1
анод VD1 (сигнал MCP-R)
Для лучшего понимания работы эл. нагрузки версии 2.0 имеется схема:


Вложения:
эл.нагрузка + стабилизатор тока.JPG
эл.нагрузка + стабилизатор тока.JPG [ 357.75 КБ | Просмотров: 5549 ]
Вернуться к началу
 Профиль  
 
СообщениеДобавлено: 19 янв 2023, 14:42 
Не в сети
Новичок

Зарегистрирован: 19 окт 2022, 10:12
Сообщения: 5
Имя: Алексей
Нашел падлюку, был сдохший на плате упр-я tl082.
Спасибо ув. Pereborka за предоставленную схему ! После измерения на OP2177 где присутствовало опорное напр. 2.5В, а на выходе AD8542 при вращении DAC увеличивается напр-е, решил сдуть TL082, и калибровка заработала!
Или брак попался, или сдох при пайке я хз, короче китайская рулетка


Вернуться к началу
 Профиль  
 
СообщениеДобавлено: 20 янв 2023, 08:06 
Не в сети
Site Admin
Аватара пользователя

Зарегистрирован: 10 апр 2007, 22:36
Сообщения: 11307
Откуда: Новосибирск, Дзержинский
Авто: ВАЗ-21043
Имя: Алексей
Sakras писал(а):
В электронике новичок, и то что я собрал это ЗУ для меня невероятное достижение.

Здравствуйте! Нифика себе новичок :-[ :-D Устройство достаточно сложное. Хотя, безошибочно собранное устройство обычно включается сразу и готово к калибровкам. А безошибочность достигается исключительной внимательностью к любой мелочи. И это Вам практически удалось, не считая бракованной запчасти!

_________________

Поблагодарить автора:
Контакты:
Телеграмм: alexSh154
Вконтакте
Одноквассники
Instagram


Вернуться к началу
 Профиль  
 
Показать сообщения за:  Поле сортировки  
Начать новую тему Ответить на тему  [ Сообщений: 11885 ]  На страницу Пред.  1 ... 574, 575, 576, 577, 578, 579, 580 ... 595  След.

Часовой пояс: UTC + 7 часов


Кто сейчас на конференции

Сейчас этот форум просматривают: нет зарегистрированных пользователей и гости: 7


Вы не можете начинать темы
Вы не можете отвечать на сообщения
Вы не можете редактировать свои сообщения
Вы не можете удалять свои сообщения
Вы не можете добавлять вложения

Найти:
Перейти:  
Powered by phpBB® Forum Software © phpBB Group
Русская поддержка phpBB