Ока в Новосибирске

Клуб Окаводов Новосибирска
Текущее время: 17 апр 2026, 05:25

Часовой пояс: UTC + 7 часов




Начать новую тему Ответить на тему  [ Сообщений: 11899 ]  На страницу Пред.  1 ... 573, 574, 575, 576, 577, 578, 579 ... 595  След.

Актуальная статистика (не забывайте изменять статус!)
Собрал и буду собирать еще (соседу, свату, брату) 24%  24%  [ 57 ]
Собрал одно ЗУ 21%  21%  [ 50 ]
Уже собираю 28%  28%  [ 66 ]
Интересуюсь, размышляю - собирать или нет. Наверное буду. 26%  26%  [ 63 ]
Не буду собирать это устройство. 1%  1%  [ 3 ]
Всего голосов : 239
Автор Сообщение
СообщениеДобавлено: 19 окт 2022, 11:14 
Не в сети
Заслуженный участник Клуба ЗУ-ОКА275

Зарегистрирован: 24 окт 2013, 11:44
Сообщения: 933
Откуда: Чувашия
Авто: КИА РИО 2018
Имя: Вячеслав
Алексей, проверьте цепь регулировки контрастности по 3 ноге дисплея!

_________________
С уважением,Вячеслав.73!


Вернуться к началу
 Профиль  
 
СообщениеДобавлено: 19 окт 2022, 13:36 
Не в сети
Уже тут был(а)

Зарегистрирован: 12 фев 2021, 00:17
Сообщения: 19
Откуда: Казахстан
Авто: ASX, 2.0л
Имя: Виктор
Подал от ЛБП 2.5вольт на 6 вывод REF(её выпаял). Выбираю калибровку амперметра - "Найден датчик ADS0", дальше - "Калибровка нуля - Тест ограничения - Нет ответа БП"... Напряжения на выходе нет, хотя до этого было, регулировалось в режиме калибровки вольтметра..


Вернуться к началу
 Профиль  
 
СообщениеДобавлено: 03 ноя 2022, 21:06 
Не в сети
Уже был(а) и не раз

Зарегистрирован: 11 фев 2018, 19:30
Сообщения: 49
Откуда: Омск
Авто: Ipsum SXM10
Имя: Виктор
hasta писал(а):
Подал от ЛБП 2.5вольт на 6 вывод REF(её выпаял). Выбираю калибровку амперметра - "Найден датчик ADS0", дальше - "Калибровка нуля - Тест ограничения - Нет ответа БП"... Напряжения на выходе нет, хотя до этого было, регулировалось в режиме калибровки вольтметра..


Почему 2,5 вольта? Нужно 5 вольт.


Вернуться к началу
 Профиль  
 
СообщениеДобавлено: 04 ноя 2022, 00:29 
Не в сети
Уже тут был(а)

Зарегистрирован: 12 фев 2021, 00:17
Сообщения: 19
Откуда: Казахстан
Авто: ASX, 2.0л
Имя: Виктор
У REF192 на выходе должно быть 2.5В...


Вернуться к началу
 Профиль  
 
СообщениеДобавлено: 08 ноя 2022, 22:45 
Не в сети
Уже был(а) и не раз

Зарегистрирован: 11 фев 2018, 19:30
Сообщения: 49
Откуда: Омск
Авто: Ipsum SXM10
Имя: Виктор
hasta писал(а):
У REF192 на выходе должно быть 2.5В...


Вложения:
REF195.jpg
REF195.jpg [ 22.81 КБ | Просмотров: 7085 ]
Вернуться к началу
 Профиль  
 
СообщениеДобавлено: 09 ноя 2022, 18:08 
Не в сети
Новичок

Зарегистрирован: 02 сен 2018, 09:22
Сообщения: 9
Откуда: Хабаровск
Имя: Игорь
В схеме два стабилизатора, REF195 на выходе 5V, REF192 на выходе 2,5V


Вернуться к началу
 Профиль  
 
СообщениеДобавлено: 20 ноя 2022, 21:09 
Не в сети
Уже был(а), и не раз, и не два

Зарегистрирован: 23 авг 2020, 18:39
Сообщения: 55
Имя: Владимир
Здравствуйте, а почему в режиме розряда показываемое напряжение не соответствует реальному? Как его настроить?
В остальных режимах всё норм откоректировалось...


Вернуться к началу
 Профиль  
 
СообщениеДобавлено: 25 ноя 2022, 12:37 
Не в сети
Уже тут был(а)

Зарегистрирован: 12 фев 2021, 00:17
Сообщения: 19
Откуда: Казахстан
Авто: ASX, 2.0л
Имя: Виктор
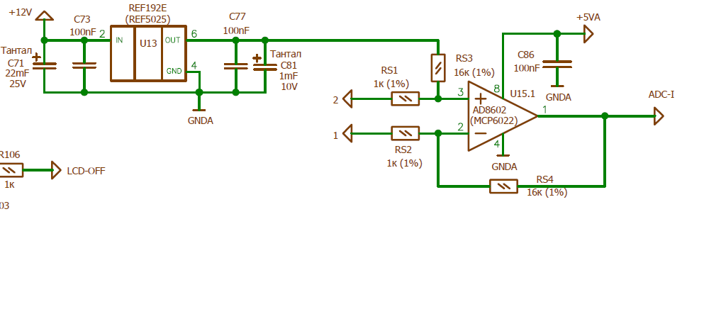
Всем здравствуйте. Предыстория.
три раза уже поменял VT22 стояли IRFP2907 с алика, последний раз нашел HRF3205, выпаянный с UPS APC, его поставил,
поменял 13009 оба(вылетел один),
поменял REF192 на REF5025, появилось 2,5В,
поменял U2(LM358)- была ошибка "нет ограничения", теперь все гораздо лучше))
теперь такая проблема: при входе в калибровку амперметра все тесты отрабатывает, подключаю внешний(типа образцовый) мультик измерить ток, но ток (показания)справа внизу не меняется, только попугаи меняются, на амперметре нули... Хотя при калибровке вольтметра, регулировка есть. Решил поменять АЦП...
Когда менял AD8602, решил померить RS3, RS4, засомневался - RS3 показывает около 12кОм, хотя должно быть 16к. С выпаянным AD8602(U15) и RS3(16kOm) показывает сопротивление около 43к. Так должно быть?
Замена АЦП не помогла. Есть вопрос, "перемычка GX" не должна быть замкнута ведь? S9, S11, S12 запаяны, S10 нет, S2 снята.


Вложения:
Безымянный.png
Безымянный.png [ 25.92 КБ | Просмотров: 6871 ]
Вернуться к началу
 Профиль  
 
СообщениеДобавлено: 26 ноя 2022, 15:10 
Не в сети
Новичок

Зарегистрирован: 19 окт 2022, 10:12
Сообщения: 5
Имя: Алексей
Зу начинает работать сразу после сборки, или после прохождения всех калибровок?


Вернуться к началу
 Профиль  
 
СообщениеДобавлено: 27 ноя 2022, 16:03 
Не в сети
Заслуженный участник Клуба ЗУ-ОКА275

Зарегистрирован: 24 окт 2013, 11:44
Сообщения: 933
Откуда: Чувашия
Авто: КИА РИО 2018
Имя: Вячеслав
Sakras писал(а):
Зу начинает работать сразу после сборки, или после прохождения всех калибровок?

Включается сразу :-D ,но работать начинает только после калибровки! :(

_________________
С уважением,Вячеслав.73!


Вернуться к началу
 Профиль  
 
СообщениеДобавлено: 27 ноя 2022, 19:08 
Не в сети
Уже тут был(а)

Зарегистрирован: 12 фев 2021, 00:17
Сообщения: 19
Откуда: Казахстан
Авто: ASX, 2.0л
Имя: Виктор
Вячеслав-1 писал(а):
Sakras писал(а):
Зу начинает работать сразу после сборки, или после прохождения всех калибровок?

Включается сразу :-D ,но работать начинает только после калибровки! :(

Точно так)))


Вернуться к началу
 Профиль  
 
СообщениеДобавлено: 04 дек 2022, 19:51 
Не в сети
Уже тут был(а)

Зарегистрирован: 01 окт 2020, 13:36
Сообщения: 20
Имя: Михаил
Здравствуйте. Есть проблема. Собрал NUSEN 2.0 всё отлично работало. Посадил в корпус, решил перекалибровать. Вольтметр калибруется, остальное нет. Пишет нет ответа от БП. Что могло случится? Может у кого было, или кто подскажет куда капать. Спасибо.


Вернуться к началу
 Профиль  
 
СообщениеДобавлено: 06 дек 2022, 18:18 
Не в сети
Заслуженный участник Клуба ЗУ-ОКА275

Зарегистрирован: 19 июл 2017, 00:16
Сообщения: 1022
Имя: Валерий
Mila-vi
В архиве, по пути Зарядное ОКА275 2.0\Сборка\Силовой блок\6. Первый запуск\Читать.doc
написано..


Вложения:
2022-12-06_15-17-33.jpg
2022-12-06_15-17-33.jpg [ 134.07 КБ | Просмотров: 6671 ]
Вернуться к началу
 Профиль  
 
СообщениеДобавлено: 06 дек 2022, 23:16 
Не в сети
Уже тут был(а)

Зарегистрирован: 01 окт 2020, 13:36
Сообщения: 20
Имя: Михаил
Решил проблему. Забыл про джампер S2(должен быть снятым во время калибровки) и VT1(не устанавливать).Спасибо!


Вложения:
изображение_2022-12-06_191543504.png
изображение_2022-12-06_191543504.png [ 344.6 КБ | Просмотров: 6664 ]
Вернуться к началу
 Профиль  
 
СообщениеДобавлено: 08 дек 2022, 15:23 
Не в сети
Участник Клуба ЗУ-ОКА275

Зарегистрирован: 17 мар 2013, 23:56
Сообщения: 36
Авто: ланос
Имя: Сергей
Всем привет. Собрал зу 2.0. Вот такие картинки с дежурки, 8 и 11 ноги тл соответственно. Шум идет с дежурки. Но настроить ее не получается. Подскажите пожалуйста куда копать?


Вложения:
Комментарий к файлу: 11
20221208_113823.jpg
20221208_113823.jpg [ 938.53 КБ | Просмотров: 6624 ]
Комментарий к файлу: 8
20221208_113707.jpg
20221208_113707.jpg [ 928.88 КБ | Просмотров: 6624 ]
Комментарий к файлу: Дежурка
20221208_113341.jpg
20221208_113341.jpg [ 813.23 КБ | Просмотров: 6624 ]
Вернуться к началу
 Профиль  
 
СообщениеДобавлено: 19 дек 2022, 19:30 
Не в сети
Новичок

Зарегистрирован: 02 сен 2018, 09:22
Сообщения: 9
Откуда: Хабаровск
Имя: Игорь
Всем привет. Собрал версию Nusen 2.0,откалибровал, все работает отлично, но почему-то при включении и запуске теста вентиляторов, стартует только один вентилятор. Вентиляторы одинаковые, по температуре оба вентилятора работают адекватно. Замена вентиляторов между собой картину не меняет. Прошу подсказать, у всех так?


Вернуться к началу
 Профиль  
 
СообщениеДобавлено: 19 дек 2022, 19:38 
Не в сети
Site Admin
Аватара пользователя

Зарегистрирован: 10 апр 2007, 22:36
Сообщения: 11263
Откуда: Новосибирск, Дзержинский
Авто: ВАЗ-21043
Имя: Алексей
mikigor писал(а):
при включении и запуске теста вентиляторов, стартует только один вентилятор.

Приветствую! У меня по-моему* тоже только один вентилятор при включении вращается. И вроде это вентилятор разрядника. У вас также? Если да, то это не тест вентилятора, ну или вернее не фишка, а баг, который вполне проходит за фишку. Просто в процессе поиска ошибки в прошивке я сделал кратковременную подачу напряжения на вентилятор, да потом забыл убрать это. Вроде так было. Не помню уже.. Надо ЗУ с полки достать и попробовать включить.

_________________

Поблагодарить автора:
Контакты:
Телеграмм: alexSh154
Вконтакте
Одноквассники
Instagram


Вернуться к началу
 Профиль  
 
СообщениеДобавлено: 20 дек 2022, 20:04 
Не в сети
Новичок

Зарегистрирован: 02 сен 2018, 09:22
Сообщения: 9
Откуда: Хабаровск
Имя: Игорь
Да, Алексей, именно разрядник стартует. Но странно, почему в версии 1,5 Nusen стартуют оба?


Вернуться к началу
 Профиль  
 
СообщениеДобавлено: 22 дек 2022, 13:21 
Не в сети
Site Admin
Аватара пользователя

Зарегистрирован: 10 апр 2007, 22:36
Сообщения: 11263
Откуда: Новосибирск, Дзержинский
Авто: ВАЗ-21043
Имя: Алексей
mikigor писал(а):
Да, Алексей, именно разрядник стартует. Но странно, почему в версии 1,5 Nusen стартуют оба?

Проверьте пожалуйста версию прошивки контроллера вентиляции. У меня 1.08.
Кроме того: я вот сейчас поигрался с привязкой термодатчиков по каналам. Существуют комбинации, когда при включении стартуют оба кулера, хотя по задумке никаких "стартов" при включении (то есть сразу после подачи питания) не предусмотрено. Но вроде ошибка не критичная.

_________________

Поблагодарить автора:
Контакты:
Телеграмм: alexSh154
Вконтакте
Одноквассники
Instagram


Вернуться к началу
 Профиль  
 
СообщениеДобавлено: 22 дек 2022, 21:28 
Не в сети
Новичок

Зарегистрирован: 02 сен 2018, 09:22
Сообщения: 9
Откуда: Хабаровск
Имя: Игорь
Алексей, версия прошивки контроллера вентиляции 1.07, выше версии не нашел. Когда выбирал привязку к датчикам, тоже нашел вариант, когда стартуют оба. Ну в целом, конечно же ошибка не критичная, я просто хотел уточнить, у всех так или надо разбираться с данным моментом.


Вернуться к началу
 Профиль  
 
Показать сообщения за:  Поле сортировки  
Начать новую тему Ответить на тему  [ Сообщений: 11899 ]  На страницу Пред.  1 ... 573, 574, 575, 576, 577, 578, 579 ... 595  След.

Часовой пояс: UTC + 7 часов


Кто сейчас на конференции

Сейчас этот форум просматривают: нет зарегистрированных пользователей и гости: 2


Вы не можете начинать темы
Вы не можете отвечать на сообщения
Вы не можете редактировать свои сообщения
Вы не можете удалять свои сообщения
Вы не можете добавлять вложения

Найти:
Перейти:  
Powered by phpBB® Forum Software © phpBB Group
Русская поддержка phpBB