Ока в Новосибирске

Клуб Окаводов Новосибирска
Текущее время: 17 ноя 2025, 09:06

Часовой пояс: UTC + 7 часов




Начать новую тему Ответить на тему  [ Сообщений: 11870 ]  На страницу Пред.  1 ... 570, 571, 572, 573, 574, 575, 576 ... 594  След.

Актуальная статистика (не забывайте изменять статус!)
Собрал и буду собирать еще (соседу, свату, брату) 24%  24%  [ 57 ]
Собрал одно ЗУ 21%  21%  [ 49 ]
Уже собираю 28%  28%  [ 67 ]
Интересуюсь, размышляю - собирать или нет. Наверное буду. 26%  26%  [ 63 ]
Не буду собирать это устройство. 1%  1%  [ 3 ]
Всего голосов : 239
Автор Сообщение
СообщениеДобавлено: 06 мар 2022, 10:58 
Не в сети
Уже был(а), и не раз, и не два

Зарегистрирован: 23 фев 2015, 10:16
Сообщения: 69
Откуда: ХМАО, г. Белоярский
Авто: Suzuki SX4 S-Cross
Имя: Сергей
slava80 писал(а):
Здравствуйте. Есть, у кого либо, на продажу комплект плат, версии 2.0, под большой дисплей?

А что был разве под большой дисплей?


Вернуться к началу
 Профиль  
 
СообщениеДобавлено: 06 мар 2022, 16:18 
Не в сети
Уже тут был(а)

Зарегистрирован: 01 май 2014, 04:42
Сообщения: 26
Авто: fiat ducato 244
Имя: Слава
А разве нет? (download/file.php?id=5261&mode=view)
Вверху, слева.


Вернуться к началу
 Профиль  
 
СообщениеДобавлено: 16 мар 2022, 15:20 
Не в сети
Уже тут был(а)

Зарегистрирован: 20 фев 2015, 23:00
Сообщения: 19
Имя: Николай
Здравствуйте.
Собрал ЗУ ОКА275-2.0 по схеме NuSen (Валерий). Успешно откалибровал БП - 25В/20А, разрядник - 10А.
Предлагаю вариант платы ОКА275-2.0 в Sprint layout, с некоторыми изменениями. Вдруг кому пригодится.
Все трансформаторы перематывались, добавлена обвязка датчиков DS18B20, радиаторы установлены на стойках и.т.д.


Вложения:
IMG_20220217_180310.jpg
IMG_20220217_180310.jpg [ 891.13 КБ | Просмотров: 6347 ]
Силовой блок_v2.0.lay6 [906.59 КБ]
Скачиваний: 316
Вернуться к началу
 Профиль  
 
СообщениеДобавлено: 16 мар 2022, 23:43 
Не в сети
Уже тут был(а)

Зарегистрирован: 01 окт 2020, 13:36
Сообщения: 19
Имя: Михаил
Сделано класс, а вот на счет Sprint layout ?


Вернуться к началу
 Профиль  
 
СообщениеДобавлено: 16 мар 2022, 23:51 
Не в сети
Уже тут был(а)

Зарегистрирован: 20 фев 2015, 23:00
Сообщения: 19
Имя: Николай
Mila-vi писал(а):
Сделано класс, а вот на счет Sprint layout ?

Не понял вопроса, что Вы имели в виду?


Вернуться к началу
 Профиль  
 
СообщениеДобавлено: 17 мар 2022, 00:01 
Не в сети
Уже тут был(а)

Зарегистрирован: 01 окт 2020, 13:36
Сообщения: 19
Имя: Михаил
Я не представляю, как в lay можно это воспроизвести. Нарисовать нет проблем, а дальше?


Последний раз редактировалось Mila-vi 17 мар 2022, 00:08, всего редактировалось 1 раз.

Вернуться к началу
 Профиль  
 
СообщениеДобавлено: 17 мар 2022, 00:06 
Не в сети
Уже тут был(а)

Зарегистрирован: 20 фев 2015, 23:00
Сообщения: 19
Имя: Николай
Mila-vi писал(а):
Я не представляю, как в lay можно это воспроизвести.

В DipTrace я бы не смог


Вернуться к началу
 Профиль  
 
СообщениеДобавлено: 17 мар 2022, 00:13 
Не в сети
Уже тут был(а)

Зарегистрирован: 01 окт 2020, 13:36
Сообщения: 19
Имя: Михаил
Я тоже любитель Lay, но это как раз для DipTrace и в Китай и д. т


Вернуться к началу
 Профиль  
 
СообщениеДобавлено: 17 мар 2022, 10:51 
Не в сети
Заслуженный участник Клуба ЗУ-ОКА275

Зарегистрирован: 24 окт 2013, 11:44
Сообщения: 932
Откуда: Чувашия
Авто: КИА РИО 2018
Имя: Вячеслав
Mila-vi писал(а):
Я тоже любитель Lay, но это как раз для DipTrace и в Китай и д. т

А что, в Lay в Китай не прокатит? Вроде проблем ни когда не было!
Niko
Молодец ! Профессионально получилось! *THUMBS UP*

_________________
С уважением,Вячеслав.73!


Вернуться к началу
 Профиль  
 
СообщениеДобавлено: 17 мар 2022, 15:21 
Не в сети
Уже тут был(а)

Зарегистрирован: 20 фев 2015, 23:00
Сообщения: 19
Имя: Николай
ОКА275-2.0, прошивка ver1.09_Beta5
ЗУ работает должным образом, но есть один неприятный момент. Если подключить АКБ до подачи питания, то выгорает 15А предохранитель разрядника.
При подаче питания кратковременно работает разрядник?
Кто сталкивался с подобным?

Если АКБ подключить после подачи питания то все ОК.


Вернуться к началу
 Профиль  
 
СообщениеДобавлено: 18 мар 2022, 15:52 
Не в сети
Заслуженный участник Клуба ЗУ-ОКА275
Аватара пользователя

Зарегистрирован: 11 янв 2016, 23:49
Сообщения: 217
Откуда: г. Мончегорск Мурманской обл.
Авто: GEELY ATLAS
Имя: Игорь
Niko писал(а):
ОКА275-2.0, прошивка ver1.09_Beta5
ЗУ работает должным образом, но есть один неприятный момент. Если подключить АКБ до подачи питания, то выгорает 15А предохранитель разрядника.
При подаче питания кратковременно работает разрядник?
Кто сталкивался с подобным?

Если АКБ подключить после подачи питания то все ОК.

Да ну, бред...Ищите ошибку. Не должно быть такого. Я много раз подключал АКБ до подачи питания, и наоборот, после заряда выключал ЗУ не скидывая клеммы, потом опять включал, и всяко разно. Никаких проблем. Где то у вас ошибочка закралась, вы писали что какие то изменения вносили от оригинала, скорее всего там.


Вернуться к началу
 Профиль  
 
СообщениеДобавлено: 18 мар 2022, 16:26 
Не в сети
Уже тут был(а)

Зарегистрирован: 20 фев 2015, 23:00
Сообщения: 19
Имя: Николай
Принципиальная схема не изменена, добавлено только несколько деталей.


Вложения:
DS18B20.png
DS18B20.png [ 10.51 КБ | Просмотров: 6228 ]
Вернуться к началу
 Профиль  
 
СообщениеДобавлено: 18 мар 2022, 16:39 
Не в сети
Уже тут был(а)

Зарегистрирован: 20 фев 2015, 23:00
Сообщения: 19
Имя: Николай
Для удобной замены предохранителя, на случай его выгорания, временно вынес его через переходник, на проводах длиной 30-40 см, 0.5 кв. мм. Так не выгорает, провод ограничивает скачек тока, включал и выключал раз десять и работает нормально. Было бы что-то не так, то провод бы не спас. Буду разбираться, по возможности.

В момент подачи питания кратковременно промигивают светодиоды, ток и вкл/выкл, так должно быть?


Последний раз редактировалось Niko 18 мар 2022, 16:50, всего редактировалось 2 раз(а).

Вернуться к началу
 Профиль  
 
СообщениеДобавлено: 18 мар 2022, 16:49 
Не в сети
Заслуженный участник Клуба ЗУ-ОКА275
Аватара пользователя

Зарегистрирован: 11 янв 2016, 23:49
Сообщения: 217
Откуда: г. Мончегорск Мурманской обл.
Авто: GEELY ATLAS
Имя: Игорь
Ищите импульс на открытие мосфетов при подаче питания. Какой то паразитный импульс есть который кратковременно открывает мосфеты. Сядьте ослом на затворы, чудес то не бывает на свете. У вас одного такое поведение.


Вернуться к началу
 Профиль  
 
СообщениеДобавлено: 18 мар 2022, 16:52 
Не в сети
Уже тут был(а)

Зарегистрирован: 20 фев 2015, 23:00
Сообщения: 19
Имя: Николай
maliiv писал(а):
Ищите импульс на открытие мосфетов при подаче питания. Какой то паразитный импульс есть который кратковременно открывает мосфеты. Сядьте ослом на затворы, чудес то не бывает на свете. У вас одного такое поведение.

Нет хорошего осциллографа


Вернуться к началу
 Профиль  
 
СообщениеДобавлено: 18 мар 2022, 17:02 
Не в сети
Заслуженный участник Клуба ЗУ-ОКА275
Аватара пользователя

Зарегистрирован: 11 янв 2016, 23:49
Сообщения: 217
Откуда: г. Мончегорск Мурманской обл.
Авто: GEELY ATLAS
Имя: Игорь
Niko писал(а):
maliiv писал(а):
Ищите импульс на открытие мосфетов при подаче питания. Какой то паразитный импульс есть который кратковременно открывает мосфеты. Сядьте ослом на затворы, чудес то не бывает на свете. У вас одного такое поведение.

Нет хорошего осциллографа

Ну тагды ой...


Вернуться к началу
 Профиль  
 
СообщениеДобавлено: 19 мар 2022, 14:00 
Не в сети
Заслуженный участник Клуба ЗУ-ОКА275

Зарегистрирован: 19 июл 2017, 00:16
Сообщения: 1022
Имя: Валерий
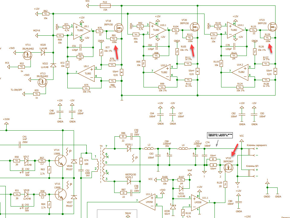
Niko писал(а):
Предлагаю вариант платы ОКА275-2.0 в Sprint layout, с некоторыми изменениями.
А остальные платы есть?
Niko писал(а):
Если подключить АКБ до подачи питания, то выгорает 15А предохранитель разрядника.
При подаче питания кратковременно работает разрядник?
Проверь исправность выходного полевика VT22 (не пробит ли) и в цепях затворов полевиков разрядника, резисторы по 100 кОм на качество пайки или их обрыва.


Вложения:
12.jpg
12.jpg [ 238.37 КБ | Просмотров: 6174 ]
Вернуться к началу
 Профиль  
 
СообщениеДобавлено: 20 мар 2022, 13:45 
Не в сети
Уже тут был(а)

Зарегистрирован: 20 фев 2015, 23:00
Сообщения: 19
Имя: Николай
VT22 не пробит, все резисторы проверил.


Вложения:
IMG_20220320_091813.jpg
IMG_20220320_091813.jpg [ 826.02 КБ | Просмотров: 6155 ]
IMG_20220320_091542.jpg
IMG_20220320_091542.jpg [ 897.9 КБ | Просмотров: 6155 ]
Вернуться к началу
 Профиль  
 
СообщениеДобавлено: 29 мар 2022, 15:05 
Не в сети
Уже тут был(а)

Зарегистрирован: 20 фев 2015, 23:00
Сообщения: 19
Имя: Николай
Вылетал диф. усилитель вольтметра AD8602, вероятно статика, пришлось заказывать в Чип и Дип, цена вопроса 440р. Очень дорого =-O


Вернуться к началу
 Профиль  
 
СообщениеДобавлено: 03 апр 2022, 20:08 
Не в сети
Новичок

Зарегистрирован: 02 сен 2018, 09:22
Сообщения: 9
Откуда: Хабаровск
Имя: Игорь
Здравствуйте! У кого нибудь есть лишний комплект плат версии Nusen 2.0?


Вернуться к началу
 Профиль  
 
Показать сообщения за:  Поле сортировки  
Начать новую тему Ответить на тему  [ Сообщений: 11870 ]  На страницу Пред.  1 ... 570, 571, 572, 573, 574, 575, 576 ... 594  След.

Часовой пояс: UTC + 7 часов


Кто сейчас на конференции

Сейчас этот форум просматривают: нет зарегистрированных пользователей и гости: 1


Вы не можете начинать темы
Вы не можете отвечать на сообщения
Вы не можете редактировать свои сообщения
Вы не можете удалять свои сообщения
Вы не можете добавлять вложения

Найти:
Перейти:  
cron
Powered by phpBB® Forum Software © phpBB Group
Русская поддержка phpBB