Ока в Новосибирске

Клуб Окаводов Новосибирска
Текущее время: 17 апр 2026, 10:21

Часовой пояс: UTC + 7 часов




Начать новую тему Ответить на тему  [ Сообщений: 11899 ]  На страницу Пред.  1 ... 562, 563, 564, 565, 566, 567, 568 ... 595  След.

Актуальная статистика (не забывайте изменять статус!)
Собрал и буду собирать еще (соседу, свату, брату) 24%  24%  [ 57 ]
Собрал одно ЗУ 21%  21%  [ 50 ]
Уже собираю 28%  28%  [ 66 ]
Интересуюсь, размышляю - собирать или нет. Наверное буду. 26%  26%  [ 63 ]
Не буду собирать это устройство. 1%  1%  [ 3 ]
Всего голосов : 239
Автор Сообщение
СообщениеДобавлено: 22 ноя 2021, 13:46 
Не в сети
Заслуженный участник Клуба ЗУ-ОКА275

Зарегистрирован: 19 июл 2017, 00:16
Сообщения: 1022
Имя: Валерий
oka275 писал(а):
Скорее всего это энкодер как-то хитровыдуманный, или имеет такую особенность, что полный цикл коммутации контактов у него происходит за 2 физических щелчка.
Может частоты опроса для этого энкодера не хватает?


Вернуться к началу
 Профиль  
 
СообщениеДобавлено: 22 ноя 2021, 14:07 
Не в сети
Site Admin
Аватара пользователя

Зарегистрирован: 10 апр 2007, 22:36
Сообщения: 11263
Откуда: Новосибирск, Дзержинский
Авто: ВАЗ-21043
Имя: Алексей
NuSen писал(а):
Может частоты опроса для этого энкодера не хватает?

Вряд ли. Скорее какие-то индивидуальные особенности энкодера.

_________________

Поблагодарить автора:
Контакты:
Телеграмм: alexSh154
Вконтакте
Одноквассники
Instagram


Вернуться к началу
 Профиль  
 
СообщениеДобавлено: 22 ноя 2021, 22:46 
Не в сети
Заслуженный участник Клуба ЗУ-ОКА275

Зарегистрирован: 14 мар 2014, 16:47
Сообщения: 596
Имя: Сергей
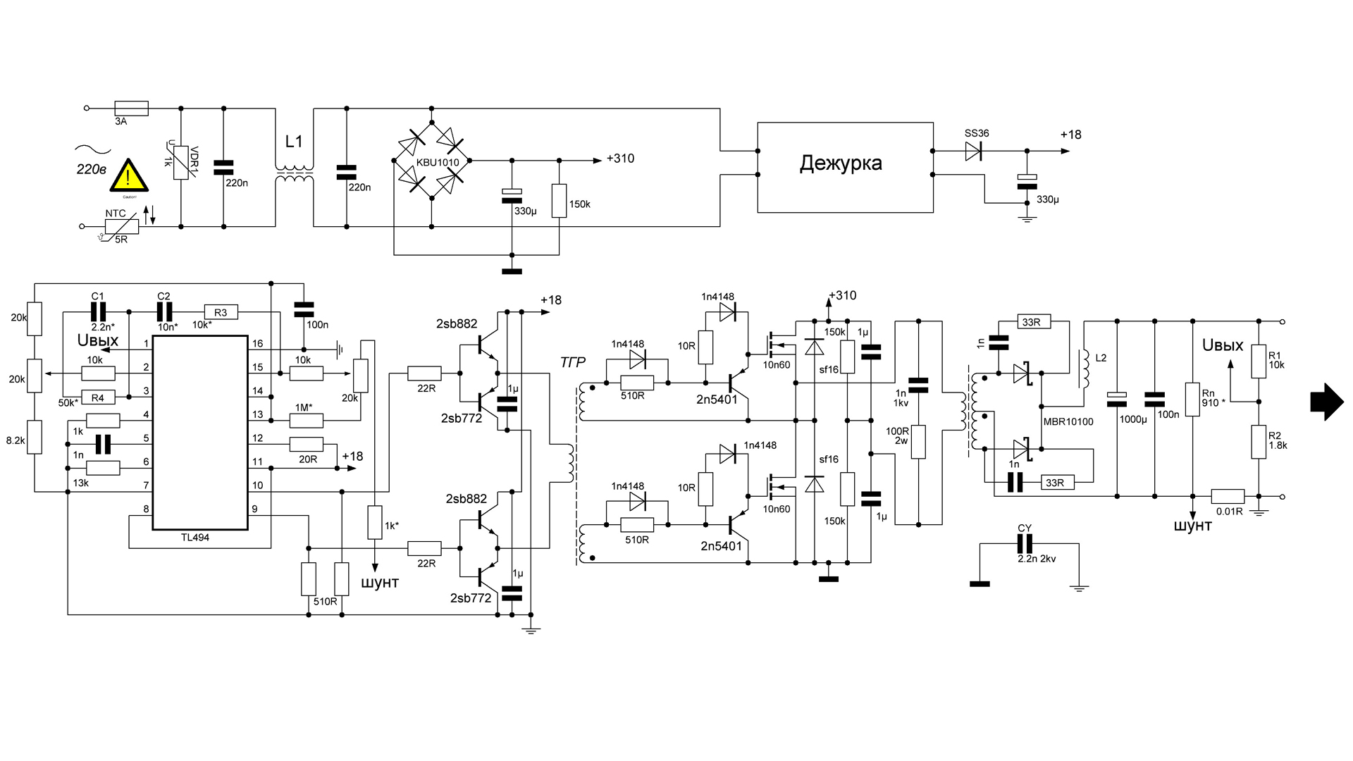
vakulyuk С использованием ir2113 вы лишаетесь гальванической развязки,думаю не стоит объяснять к чему это может привести.Да и ir2113,не самый лучший выбор.Вот вам схемка для толчка,ТГР можете легко расщетать в программке,коих много на просторах.ТГР мотается на колечке


Вложения:
Схема.jpg
Схема.jpg [ 381.21 КБ | Просмотров: 7392 ]


Последний раз редактировалось serg1968-09 22 ноя 2021, 22:51, всего редактировалось 1 раз.
Вернуться к началу
 Профиль  
 
СообщениеДобавлено: 22 ноя 2021, 22:48 
Не в сети
Участник Клуба ЗУ-ОКА275

Зарегистрирован: 23 янв 2018, 13:06
Сообщения: 125
Откуда: новокузнецк
Авто: subaru xv
Имя: Александр
Братцы, расскажите как работает схема разряда конденсаторов на VT5, VT10. включаю устройство, на выходе 3,5В. На тлке:1-0В, 2-7В, 3-8В, 4-4В. Подпаиваю на выход 100 Ом, 5ВТ, на выходе 60мВ, на Тлке 1-0В.2-5В, 3-0,1В, 4-4В. не знаю с чего начать и где искать проблему.


Вернуться к началу
 Профиль  
 
СообщениеДобавлено: 23 ноя 2021, 00:27 
Не в сети
Заслуженный участник Клуба ЗУ-ОКА275

Зарегистрирован: 06 апр 2017, 23:31
Сообщения: 255
Откуда: г. Москва
Авто: HONDA JAZZ
Имя: Дмитрий
мухомор
При заблокированной TL494 (4 вывод - 4В) на выходе ЗУ должно быть 0В.
Похожее поведение ЗУ недавно было у kvv2 (viewtopic.php?f=21&t=1316&start=11200#p52407)
Эту проблему он победил. Причиной оказалась утечка силовых ключей на радиатор охлаждения.
Почитайте его сообщения.
На VT5, VT10 реализованы генераторы стабильных токов для разряда выходной ёмкости силового БП со своими блокировками работы.
Генератор тока 10мА (VT5) работает постоянно в режимах БП и Заряд. При правильной работе на R18 будет падение напряжения примерно 390мВ.
Генератор тока на VT10 в работу вступает только при перестройке выходного напряжения вниз для быстрого разряда конденсатора до установленного напряжения (другими словами, когда крутим энкодер в сторону понижения напряжения, VT10 открывается и разряжает конденсатор)


Вернуться к началу
 Профиль  
 
СообщениеДобавлено: 24 ноя 2021, 07:22 
Не в сети
Уже был(а), и не раз, и не два

Зарегистрирован: 10 сен 2014, 14:08
Сообщения: 105
Имя: Максим
serg1968-09 писал(а):
С использованием ir2113 вы лишаетесь гальванической развязки,думаю не стоит объяснять к чему это может привести.Да и ir2113,не самый лучший выбор.Вот вам схемка для толчка,ТГР можете легко расщетать в программке,коих много на просторах.ТГР мотается на колечке

Опыта в построении БП на мосфетах нет, поэтому беру уже проверенные схематические решения. Про гальваническую развязку знаю, но боюсь я этих ТГР, не уверен что правильно все намотаю. Позже может и действительно переделаю на ТГР, но для начала надо запустить на этом.


Вернуться к началу
 Профиль  
 
СообщениеДобавлено: 24 ноя 2021, 08:36 
Не в сети
Участник Клуба ЗУ-ОКА275

Зарегистрирован: 23 янв 2018, 13:06
Сообщения: 125
Откуда: новокузнецк
Авто: subaru xv
Имя: Александр
pereborka это исключено, т.к. у меня стоят транзисторы с изолированным корпусом и до этого стояли другие но с керамическим изолятором, эффект тот же. Менял транзисторы по причине одного сдохшего, видимо был китайский и тихо умер, при этом не повредив в схеме ни чего. На Тлке 4 нога 4 вольта, генерация отсутствует, значит где-то что-то пробивает а где? не могу найти. сегодня проверю и поищу еще . позднее отпишусь. Спасибо.


Вернуться к началу
 Профиль  
 
СообщениеДобавлено: 24 ноя 2021, 12:19 
Не в сети
Уже был(а), и не раз, и не два

Зарегистрирован: 15 апр 2017, 19:27
Сообщения: 56
Авто: ВАЗ=2106
Имя: Владимир
Вячеслав здравствуйте. Попробовал поставить на выходе мост, без нагрузи регулирует до 44В на под нагрузкой даже при 1А греются транзисторы. Проверил осциллографом частота на ТЛ падает с 40кГц до 8кГц. Причину не установил. Решил перемотать другой трансформатор но провод первичной обмотки не менять оставить тот самый. Работает но не угадал мелодию вышло 40В а нужно 50В. Я когда мотал не влезло в один слой столько витков как нужно. Попробую может возьму провод меньшего диаметра.


Вернуться к началу
 Профиль  
 
СообщениеДобавлено: 24 ноя 2021, 16:07 
Не в сети
Уже был(а), и не раз, и не два

Зарегистрирован: 10 сен 2014, 14:08
Сообщения: 105
Имя: Максим
vlad1962 писал(а):
Вячеслав здравствуйте. Попробовал поставить на выходе мост, без нагрузи регулирует до 44В на под нагрузкой даже при 1А греются транзисторы. Проверил осциллографом частота на ТЛ падает с 40кГц до 8кГц. Причину не установил. Решил перемотать другой трансформатор но провод первичной обмотки не менять оставить тот самый. Работает но не угадал мелодию вышло 40В а нужно 50В. Я когда мотал не влезло в один слой столько витков как нужно. Попробую может возьму провод меньшего диаметра.
С частотой очень странно, частота задается резистором и конденсатором и не меняется в процессе, меняется только скважинность. Воспользуйся программой старичка для расчета трансформатора там сразу будет понятно сколько витков какого сечения надо. Так как диодов в мосте уже 4, а не 2, то и греться они будут в два раза больше в общем.


Вернуться к началу
 Профиль  
 
СообщениеДобавлено: 24 ноя 2021, 23:54 
Не в сети
Заслуженный участник Клуба ЗУ-ОКА275

Зарегистрирован: 24 окт 2013, 11:44
Сообщения: 933
Откуда: Чувашия
Авто: КИА РИО 2018
Имя: Вячеслав
Частота меняться не должна, с чего бы ей меняться? Её же ТЛка задаёт!
Вот посмотрите рабочую схему, ни чего не греется, не свистит, и т.д!
И диоды моста , и силовые ключи расположены через слюду на общем основании -радиаторе, пластине из Д16Т толщиной 5мм. Размером 120х200мм.


Вложения:
Зарядное +БП_UNI.GIF
Зарядное +БП_UNI.GIF [ 71.8 КБ | Просмотров: 7305 ]

_________________
С уважением,Вячеслав.73!
Вернуться к началу
 Профиль  
 
СообщениеДобавлено: 25 ноя 2021, 09:27 
Не в сети
Уже был(а), и не раз, и не два

Зарегистрирован: 10 сен 2014, 14:08
Сообщения: 105
Имя: Максим
OLEG-82 писал(а):
БП на MOSFET ТРАНЗИСТОРАХ

Олег, а можно пару вопросов по твоему блоку? Не понял как организована защита на трансформаторе тока. 1) Какое необходимое напряжение должно быть на ножках 8 и 11 ТЛки. 2) Разомкнул эти ножки от 12 ножки питания только для организации защиты? 3) MCR садит на землю контакты 8 и 11, выходное напряжение блока падает, ток соответственно тоже и питание на драйверах опять восстанавливается, я правильно понимаю? Но ведь при просадки выходного напряжения блока питания ТЛка выдает большие импульсы и когда драйверы опять запустятся на их вход прилетит максимальный ШИМ от ТЛки.


Вернуться к началу
 Профиль  
 
СообщениеДобавлено: 25 ноя 2021, 12:46 
Не в сети
Уже был(а), и не раз, и не два

Зарегистрирован: 15 апр 2017, 19:27
Сообщения: 56
Авто: ВАЗ=2106
Имя: Владимир
Вячеслав большое спасибо за схему, я мост был сделал из четырех диодов. Если есть печатка под эту схему поделитесь если можно, попробую сделать по этой схеме.СПАСИБО.


Вернуться к началу
 Профиль  
 
СообщениеДобавлено: 25 ноя 2021, 22:31 
Не в сети
Уже был(а), и не раз, и не два

Зарегистрирован: 16 фев 2019, 22:15
Сообщения: 112
Откуда: Мариуполь
Авто: kia
Имя: Олег
vakulyuk писал(а):
OLEG-82 писал(а):
БП на MOSFET ТРАНЗИСТОРАХ

Олег, а можно пару вопросов по твоему блоку?

1.ножка 12 максимальное напряжение 41в.
2.ножка 8.11 выход коллектора биполярного транзистора нужно ограничить ток резистором размыкать питание на эти ножки не нужно. Симистор ограничивает ток близко к нолю. Импульсы на ножках 9.10 пропадают.
3.Чтоб снять защиту нужно перезапустить БП или снять питание с TL494 и снова подать.


Вернуться к началу
 Профиль  
 
СообщениеДобавлено: 27 ноя 2021, 00:00 
Не в сети
Уже был(а), и не раз, и не два

Зарегистрирован: 15 апр 2017, 19:27
Сообщения: 56
Авто: ВАЗ=2106
Имя: Владимир
https://youtu.be/7iFqh06M5Yw
Перемотал ТР на 50В работает но транзисторы греются после 3А, транзисторы не менял. Попробую сделать блок питания Вячеслава. СПАСИБО всем за советы.


Вернуться к началу
 Профиль  
 
СообщениеДобавлено: 30 ноя 2021, 13:55 
Не в сети
Уже был(а), и не раз, и не два

Зарегистрирован: 30 сен 2016, 18:08
Сообщения: 85
Имя: Денис
Добрый день всем любителям паяльников)
Домучал наконец-то устройство версии 2.0 от Валерия. Был затык с запуском, оказалось банальный непропай пары диодов.
Все запустилось, прошел все калибровки, пора бы выдохнуть, но при выключении из розетки все время пока горит экран, идет индикация переполюсовки вместе с сигналами бипера.
Может быть подскажите, какой алгоритм работы сигнализации переполюсовки, где искать, почему срабатывает при обесточивании, получается пока разряжаются конденсаторы БП.
И еще трансформатор дежурки, который был намотан по инструкции Валерия слегка "шелестит" (пишит), в принципе тихо, но слышно если поднести ухо к плате, звук меняется если трогаешь его пальцем. Нагрузку в виде пары кулеров держит, не греется, забить? или есть способ устранить лишний звук?


Вернуться к началу
 Профиль  
 
СообщениеДобавлено: 30 ноя 2021, 21:06 
Не в сети
Заслуженный участник Клуба ЗУ-ОКА275

Зарегистрирован: 19 июл 2017, 00:16
Сообщения: 1022
Имя: Валерий
HappyUser писал(а):
И еще трансформатор дежурки, ....слегка "шелестит" (пишит),
Попробуй подобрать конденсатор С60 в сторону увеличения.

По поводу переполюсовки, +12 вольт пропадает раньше чем +5VD и из за этого у транзистора VT17 затвор подвисает в воздухе, он открывается и пищит переполюсовка.
Нужно искать причину быстрой просадки +12 вольт после выключения. А если не хочется, то можно попробовать повесить затвор VT17 на землю через резистор 10 кОм.


Вернуться к началу
 Профиль  
 
СообщениеДобавлено: 01 дек 2021, 01:23 
Не в сети
Уже был(а), и не раз, и не два

Зарегистрирован: 30 сен 2016, 18:08
Сообщения: 85
Имя: Денис
Включил только линейный БП, подключил плату управления в разрыв перемычки 12В поставил амперметр, потребление 130 мА. При отключении экран гаснет в течение секунды. Когда включена вся плата силового блока, экран гаснет секунды через 3-4 с миганием надписи переполюсовка. Получается плата управления берет также питание от дежурки ИБП? Стабилизатор +5в vd запитан от стабилизатора +12 в линейного бп. +5 в всегда будет пропадать позже чем +12??? После выключения во время всего времени сигнализации переполюсовка на линии 12 в, напряжение 3,9 в. Откуда оно берется?


Вернуться к началу
 Профиль  
 
СообщениеДобавлено: 01 дек 2021, 14:04 
Не в сети
Уже тут был(а)

Зарегистрирован: 27 фев 2021, 14:57
Сообщения: 28
Имя: Андрей Зануда
Ну вот, кажется, и мне пора перебираться в эту ветку, с силовым блоком (надеюсь) пока закончил. Не установлены только датчики температуры и не впаяны транзисторы разрядника.

Olesemko писал(а):
Собрал и я ЗРУ, но вот столкнулся с такой проблемой, про переходе к калибровке амперметра или вольтметра, на выходе нет напряжения и следовательно тока, при вращении энкодера проценты меняются а на выходе 0. Но при переходе в меню ограничение тока, БП запускается, ток и напряжение регулируется. Тему читал около пол года назад, на стадии закупки необходимых компонентов, может забыл если уже у кого было подобное, пожалуйста, ткните носом.


Понимаю, что сообщение старое и версия прошивки уже не та, но вот у меня было крайне похожее поведение.
Собрано по схеме NuSen 2.0
Прошивка ver1.09_Beta5_EN_NUSEN1.5 (пробовал ver1.09_Beta5_RU_NUSEN1.5 но она с моим экраном хуже выглядит). На самом деле обе прошивки моему дисплею не очень-то нравятся. Но английская по крайней мере, буквы на месте (символы - нет).
Еще заметил, что похоже, русскоязычная и англоязычная отличаются не только локалью. Например, в английской по умолчанию энкодер работает в обратную сторону. На что еще влияет - пока не знаю...

Но, ближе к сути.
Запустился (огромное спасибо Валерию NuSen, за советы как в соседней ветке, так и в личке). На выход навесил резисторы 2.2кОм последовательно с эталонным амперметром. Вошел в меню настройки - калибровки - амперметра. Тесты проходили, после чего можно было энкодером менять значения. Значение "сверху" изменялось, но ток не тёк (на дисплее тоже отображались нули). Так я поигрался на одной версии прошивки, потом попробовал на русскоязычную, поведение было одинаковое. Потом я попытался исключить резистор и подключил амперметр напрямую на клеммы выхода силового блока. Вошел в режим калибровки. В какой-то момент (при тестах) стрелка амперметра дернулась и... и больше ничего не произошло. Теперь при попытках калибровки Идут сообщения "Sensor connected to ADC" - "Calibrating zero" (зажигается желтый светодиод "ток") - "Search min. val." (желтый гаснет и зажигается зеленый светодиод "напряжение") проходит пара секунд, зеленый диод гаснет и в итоге мне выдается ошибка "PS no answer"

Пробовал сбрасывать EEPROM, перепрошивать контроллер... (кстати, еще отличие - англоязычная версия на старте после сброса EEPROM не отображает "прогрессбар" очистки EEPROM, а сразу стартует, в то время как русская после очистки EERPROM чистит (?) его еще сама). В общем, что бы я ни пытался изменить со стороны ПО контроллера - он непреклонен: "PS no answer"
Грешил бы на MCP3208 - но смущает сообщение, что "Sensor connected..." или таки именно ее под замену? А от чего могла помереть, чтобы следующая тем же путем не пошла...


Вернуться к началу
 Профиль  
 
СообщениеДобавлено: 01 дек 2021, 14:19 
Не в сети
Уже тут был(а)

Зарегистрирован: 27 фев 2021, 14:57
Сообщения: 28
Имя: Андрей Зануда
HappyUser писал(а):
в разрыв перемычки 12В поставил амперметр, потребление 130 мА

У меня при включении потребление по этой линии поднимается примерно до 110мА, потом с погасанием светодиода "ток" (собрано по схеме NuSen2.0) падает до 80-85мА.


Вернуться к началу
 Профиль  
 
СообщениеДобавлено: 04 дек 2021, 20:36 
Не в сети
Уже был(а) и не раз

Зарегистрирован: 02 мар 2019, 23:24
Сообщения: 41
Откуда: Нижний Новгород
Имя: Сергей
Здравствуйте, стал барахлить мой БП, перестал показывать ток, решил перекалибровать, пишет нет ответа от БП, сбросил еепром, теперь на экране выбора дисплея така, картина. Отсчет идет, мигают кавычки выбора, но стоит крутнуть энкодер, то секунды исчезают и кавычки уже не реагируют ни на что. Можно не крутить энкодер и согласится с выбором по умолчанию, нажав кнопку энкодера, тогда попадаю в основное меню и там крутя энкодер ничего не происходит, реагирует только на кнопку энкодера, высвечивает ошибку 33. Что могло произойти, даже попользоватся толком не успел. Собирал версию NuSen 1,5


Вернуться к началу
 Профиль  
 
Показать сообщения за:  Поле сортировки  
Начать новую тему Ответить на тему  [ Сообщений: 11899 ]  На страницу Пред.  1 ... 562, 563, 564, 565, 566, 567, 568 ... 595  След.

Часовой пояс: UTC + 7 часов


Кто сейчас на конференции

Сейчас этот форум просматривают: нет зарегистрированных пользователей и гости: 4


Вы не можете начинать темы
Вы не можете отвечать на сообщения
Вы не можете редактировать свои сообщения
Вы не можете удалять свои сообщения
Вы не можете добавлять вложения

Найти:
Перейти:  
Powered by phpBB® Forum Software © phpBB Group
Русская поддержка phpBB