Ока в Новосибирске

Клуб Окаводов Новосибирска
Текущее время: 17 апр 2026, 13:07

Часовой пояс: UTC + 7 часов




Начать новую тему Ответить на тему  [ Сообщений: 11899 ]  На страницу Пред.  1 ... 558, 559, 560, 561, 562, 563, 564 ... 595  След.

Актуальная статистика (не забывайте изменять статус!)
Собрал и буду собирать еще (соседу, свату, брату) 24%  24%  [ 57 ]
Собрал одно ЗУ 21%  21%  [ 50 ]
Уже собираю 28%  28%  [ 66 ]
Интересуюсь, размышляю - собирать или нет. Наверное буду. 26%  26%  [ 63 ]
Не буду собирать это устройство. 1%  1%  [ 3 ]
Всего голосов : 239
Автор Сообщение
СообщениеДобавлено: 08 окт 2021, 01:39 
Не в сети
Уже тут был(а)

Зарегистрирован: 23 фев 2021, 01:48
Сообщения: 24
Имя: Владимир
kvv2 писал(а):
1. Пока ходишь по меню ЗУ, напряжение на выходе плавает в пределах4.5-5В.

В этом режиме замерял напряжение на силовых ключах Б-Э, первичная, вторичная обмотки тр-ра, результат ниже:
Текст свернут
Вложение:
сила.png
сила.png [ 61.99 КБ | Просмотров: 7880 ]
В этом режиме на базе VT14 тоже должен быть 0? Как этого добиться?


Последний раз редактировалось kvv2 22 окт 2021, 12:55, всего редактировалось 1 раз.

Вернуться к началу
 Профиль  
 
СообщениеДобавлено: 08 окт 2021, 01:49 
Не в сети
Заслуженный участник Клуба ЗУ-ОКА275

Зарегистрирован: 19 июл 2017, 00:16
Сообщения: 1022
Имя: Валерий
В этом режиме для начала надо посмотреть осциллографом, что происходит на 8 и 11 ноге tl494 относительно минуса. Если генерации нет, то уже думать дальше.


Вернуться к началу
 Профиль  
 
СообщениеДобавлено: 08 окт 2021, 22:57 
Не в сети
Уже тут был(а)

Зарегистрирован: 23 фев 2021, 01:48
Сообщения: 24
Имя: Владимир
NuSen писал(а):
В этом режиме для начала надо посмотреть осциллографом, что происходит на 8 и 11 ноге tl494 относительно минуса. Если генерации нет, то уже думать дальше.
Генерации нет. Напряжение на 8 и 11 по 2,15В


Вернуться к началу
 Профиль  
 
СообщениеДобавлено: 09 окт 2021, 21:29 
Не в сети
Заслуженный участник Клуба ЗУ-ОКА275

Зарегистрирован: 14 мар 2014, 16:47
Сообщения: 596
Имя: Сергей
kvv2 Стесняюсь у вас спросить,а чем вы мерили напряжение на этом трансформаторе?


Вернуться к началу
 Профиль  
 
СообщениеДобавлено: 09 окт 2021, 23:20 
Не в сети
Уже тут был(а)

Зарегистрирован: 23 фев 2021, 01:48
Сообщения: 24
Имя: Владимир
serg1968-09 писал(а):
kvv2 Стесняюсь у вас спросить,а чем вы мерили напряжение на этом трансформаторе?
Это показания мультиметра. Но если смотреть осциллографом, то там генерация импульсов. Вопрос то в том, что откуда там напряжение, когда ШИМ не работает? Помеха?


Вернуться к началу
 Профиль  
 
СообщениеДобавлено: 15 окт 2021, 13:02 
Не в сети
Уже тут был(а)

Зарегистрирован: 23 фев 2021, 01:48
Сообщения: 24
Имя: Владимир
kvv2 писал(а):
kvv2 писал(а):
1. Пока ходишь по меню ЗУ, напряжение на выходе плавает в пределах4.5-5В.

В этом режиме замерял напряжение на силовых ключах Б-Э, первичная, вторичная обмотки тр-ра, результат ниже:
Текст свернут
Вложение:
сила.png
сила.png [ 61.99 КБ | Просмотров: 7670 ]
Эту проблему победил. Причиной оказалась утечка силовых ключей на радиатор охлаждения.


Последний раз редактировалось kvv2 22 окт 2021, 12:53, всего редактировалось 1 раз.

Вернуться к началу
 Профиль  
 
СообщениеДобавлено: 20 окт 2021, 17:02 
Не в сети
Уже тут был(а)

Зарегистрирован: 23 фев 2021, 01:48
Сообщения: 24
Имя: Владимир
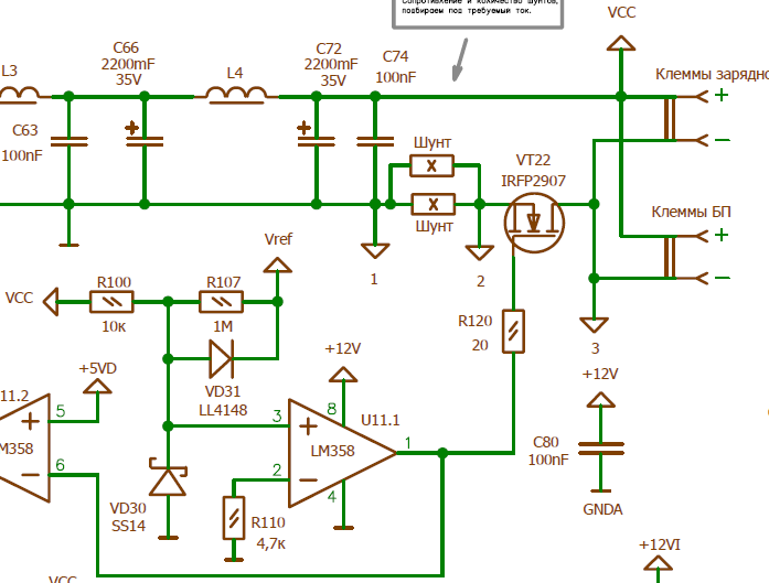
Текст свернут
Вложение:
2.png
2.png [ 35.46 КБ | Просмотров: 7581 ]
Какое назначение транзистора VT22? Защита от переполюсовки? Он постоянно открыт во всех режимах (независимо от того подключаем мы выход БП кнопкой энкодера или нет). Закрывается только при переполюсовке.


Последний раз редактировалось kvv2 22 окт 2021, 12:50, всего редактировалось 2 раз(а).

Вернуться к началу
 Профиль  
 
СообщениеДобавлено: 20 окт 2021, 18:39 
Не в сети
Заслуженный участник Клуба ЗУ-ОКА275

Зарегистрирован: 06 апр 2017, 23:31
Сообщения: 255
Откуда: г. Москва
Авто: HONDA JAZZ
Имя: Дмитрий
kvv2
Всё верно. Защита от переполюсовки.


Вернуться к началу
 Профиль  
 
СообщениеДобавлено: 21 окт 2021, 11:50 
Не в сети
Новичок

Зарегистрирован: 30 май 2021, 23:09
Сообщения: 6
Имя: Petr
друзья подскажите пожалуйста такая проблема я собрал ЗУ 2V при первом включении прогружается показал версии и сразу загорается светодиод и на дисплее пишет ((ВНИМАНИЯ ПЕРЕПОЛЮСОВКА)) платы просмотрел на недопай и сопли не чего не нашел подскажите что может ошибка или где собака порылась заранее за помощь спасибо


Вернуться к началу
 Профиль  
 
СообщениеДобавлено: 21 окт 2021, 14:05 
Не в сети
Заслуженный участник Клуба ЗУ-ОКА275

Зарегистрирован: 19 июл 2017, 00:16
Сообщения: 1022
Имя: Валерий
peps2206
Первое включение платы управления от программатора или первое включение полностью собранного зарядного (все шлейфы соединены)?


Вернуться к началу
 Профиль  
 
СообщениеДобавлено: 21 окт 2021, 17:19 
Не в сети
Новичок

Зарегистрирован: 30 май 2021, 23:09
Сообщения: 6
Имя: Petr
Все шлейфы Соединённые подключался первый раз с западными перемычками 10,11,12 и с разомкнутыми результат один


Вернуться к началу
 Профиль  
 
СообщениеДобавлено: 21 окт 2021, 18:30 
Не в сети
Заслуженный участник Клуба ЗУ-ОКА275

Зарегистрирован: 06 апр 2017, 23:31
Сообщения: 255
Откуда: г. Москва
Авто: HONDA JAZZ
Имя: Дмитрий
peps2206
Перемычки S10, S11,S12 никакого отношения к сигналу переполюсовки не имеют. Смотреть нужно саму цепь переполюсовки, на какую ножку Atmega32 приходит и наличие перемычки S6 (+5VD).


Вернуться к началу
 Профиль  
 
СообщениеДобавлено: 21 окт 2021, 18:56 
Не в сети
Заслуженный участник Клуба ЗУ-ОКА275

Зарегистрирован: 19 июл 2017, 00:16
Сообщения: 1022
Имя: Валерий
peps2206 писал(а):
Все шлейфы Соединённые
Отключи плату управления от платы силового блока. Подключи программатор, переполюсовка пищит?
Смотри что на резисторе R23 в этой точке, там должно быть +5 вольт. Если это не так, ищи где сопля на минус этой цепи (искать на плате управления).
Текст свернут
Вложение:
2021-10-21_15-51-33.jpg
2021-10-21_15-51-33.jpg [ 216.81 КБ | Просмотров: 7492 ]


Вернуться к началу
 Профиль  
 
СообщениеДобавлено: 21 окт 2021, 19:09 
Не в сети
Новичок

Зарегистрирован: 30 май 2021, 23:09
Сообщения: 6
Имя: Petr
отключил от силового блока запитал плату управления плата включилась решил первым делом шлейф прозвонить и оказалось что 3 контакта крайних не контачат поменял шлейф и проблема исчезла спасибо за подсказки и помощь


Вернуться к началу
 Профиль  
 
СообщениеДобавлено: 01 ноя 2021, 15:45 
Не в сети
Участник Клуба ЗУ-ОКА275

Зарегистрирован: 23 янв 2018, 13:06
Сообщения: 125
Откуда: новокузнецк
Авто: subaru xv
Имя: Александр
NuSen Валерий, при калибровке амперметра пишет "нет ограничения" что-то с разрядкой конденсаторов на выходе силового БП? Подскажи пожалуйста.
И еще при включении, на выходе сразу присутствует 35 вольт. Перемычки все по как описано в теме - соблюдены.


Последний раз редактировалось oka275 01 ноя 2021, 19:02, всего редактировалось 1 раз.
Указал каких именно конденсаторов


Вернуться к началу
 Профиль  
 
СообщениеДобавлено: 01 ноя 2021, 19:03 
Не в сети
Site Admin
Аватара пользователя

Зарегистрирован: 10 апр 2007, 22:36
Сообщения: 11263
Откуда: Новосибирск, Дзержинский
Авто: ВАЗ-21043
Имя: Алексей
мухомор писал(а):
И еще при включении, на выходе

Уточнение: при включении чего именно? Устройства целиком? или при включении режима калибровки?

_________________

Поблагодарить автора:
Контакты:
Телеграмм: alexSh154
Вконтакте
Одноквассники
Instagram


Вернуться к началу
 Профиль  
 
СообщениеДобавлено: 01 ноя 2021, 19:16 
Не в сети
Заслуженный участник Клуба ЗУ-ОКА275

Зарегистрирован: 19 июл 2017, 00:16
Сообщения: 1022
Имя: Валерий
мухомор писал(а):
Перемычки все по как описано в теме - соблюдены.
В архиве все подробно написано, а не в теме.
мухомор писал(а):
при калибровке амперметра пишет "нет ограничения"
VT1 должен быть выпаян вообще (и не нужно его устанавливать затем опять), не поддерживаться он в данной версии прошивки (об этом также написано в архиве). Перемычка S2 должна быть разомкнута при калибровке.
Если это все соблюдено, то "нет ограничения" не должно быть.


Вернуться к началу
 Профиль  
 
СообщениеДобавлено: 01 ноя 2021, 21:30 
Не в сети
Участник Клуба ЗУ-ОКА275

Зарегистрирован: 23 янв 2018, 13:06
Сообщения: 125
Откуда: новокузнецк
Авто: subaru xv
Имя: Александр
Напряжение при включении устройства сразу появляется; перемычка S2 разомкнута; VT1 сразу не впаивал. перемычки как все в описании из архива


Вернуться к началу
 Профиль  
 
СообщениеДобавлено: 01 ноя 2021, 22:26 
Не в сети
Заслуженный участник Клуба ЗУ-ОКА275

Зарегистрирован: 19 июл 2017, 00:16
Сообщения: 1022
Имя: Валерий
мухомор писал(а):
Напряжение при включении устройства сразу появляется
Что на 3 и 4 ноге TL494 в это время?
мухомор писал(а):
перемычки как все в описании из архива
Там много описаний, назови все, которые не запаяны (не замкнуты)?


Вернуться к началу
 Профиль  
 
СообщениеДобавлено: 02 ноя 2021, 01:56 
Не в сети
Заслуженный участник Клуба ЗУ-ОКА275

Зарегистрирован: 06 апр 2017, 23:31
Сообщения: 255
Откуда: г. Москва
Авто: HONDA JAZZ
Имя: Дмитрий
мухомор
Советую изучить работу TL494 и будет проще разобраться в поиске проблемы. У неё не так много ножек и видео на ютубе можно найти в котором всё разжёвано понятным языком (например https://www.youtube.com/watch?v=MiLy-X70eqo).


Вернуться к началу
 Профиль  
 
Показать сообщения за:  Поле сортировки  
Начать новую тему Ответить на тему  [ Сообщений: 11899 ]  На страницу Пред.  1 ... 558, 559, 560, 561, 562, 563, 564 ... 595  След.

Часовой пояс: UTC + 7 часов


Кто сейчас на конференции

Сейчас этот форум просматривают: нет зарегистрированных пользователей и гости: 1


Вы не можете начинать темы
Вы не можете отвечать на сообщения
Вы не можете редактировать свои сообщения
Вы не можете удалять свои сообщения
Вы не можете добавлять вложения

Найти:
Перейти:  
Powered by phpBB® Forum Software © phpBB Group
Русская поддержка phpBB