Ока в Новосибирске

Клуб Окаводов Новосибирска
Текущее время: 24 фев 2026, 12:39

Часовой пояс: UTC + 7 часов




Начать новую тему Ответить на тему  [ Сообщений: 11898 ]  На страницу Пред.  1 ... 550, 551, 552, 553, 554, 555, 556 ... 595  След.

Актуальная статистика (не забывайте изменять статус!)
Собрал и буду собирать еще (соседу, свату, брату) 24%  24%  [ 57 ]
Собрал одно ЗУ 21%  21%  [ 49 ]
Уже собираю 28%  28%  [ 67 ]
Интересуюсь, размышляю - собирать или нет. Наверное буду. 26%  26%  [ 63 ]
Не буду собирать это устройство. 1%  1%  [ 3 ]
Всего голосов : 239
Автор Сообщение
СообщениеДобавлено: 18 май 2021, 16:38 
Не в сети
Заслуженный участник Клуба ЗУ-ОКА275

Зарегистрирован: 06 апр 2017, 23:31
Сообщения: 255
Откуда: г. Москва
Авто: HONDA JAZZ
Имя: Дмитрий
Юрок
Не думаю, что кто-то проявит желание в каждой точке схемы замерить и подписать напряжения. Да и к чему эти напряжения? Полезно разобраться в работе TL494, в принципах работы ОУ, ЦАП, АЦП и станет намного проще. Это не так всё сложно. Ранее Сергей (SergeyVB) выложил на форуме свой вариант ЗУ с техническим описанием работы устройства (viewtopic.php?f=21&t=1316&p=50617#p50617). Мне эта документация очень помогла. Вся схема не может быть не понятна, состоящая из разных цепей и узлов. Если есть конкретные вопросы, то на форуме всегда помогут с этим.


Вернуться к началу
 Профиль  
 
СообщениеДобавлено: 18 май 2021, 18:21 
Не в сети
Уже был(а), и не раз, и не два

Зарегистрирован: 13 май 2018, 04:21
Сообщения: 51
Авто: Opel Astra
Имя: Юра
Большое спасибо за архив! Я ведь тут новичок,пришла весна ,солнышко шпарит и начал по тихоньку расти.
Коллектив форума,как высмотрите что бы чуток к поправке ПО?
Добавить в ПО.
именно (разряд) - (разряд-заряд). Сделать двух этапным.
1) одно этапный- это то что есть сейчас и оставить таким же. Добавить ON/OFF/ если выбран ON исполняет одно этапный, пропускается двух этапный,если OFF то на оборот
2) двух этапный- Сначала разряд 0,1С (настраиваемый)до 12в(настраиваемый).По достижение этого значения продолжаем разряд током 0,05С(настраиваемый) до установленного значения 10,5(настраиваемый).
----------------------------------
КТЦ. При выборе этого режима сначала разряд одно этапный или двух этапный, выбирается по желанию.
---------------------------------------
4 этап.
Для удобства и желающих сохранить этот пункт хранение при 13,8в .предлагаю сделать возможность в настройках ON OFF/ ON исполняет 4 этап,5 пропускается,при OFF на оборот.
добавить 5 этап.
по достижение установленного значения 16в(настраиваемый) стаб напряжения до падения тока 0,01С(настраиваемый) или по истечение времени (....) мин
Автору Алексею написал,пока ответа нет,надеюсь может поправит.


Вернуться к началу
 Профиль  
 
СообщениеДобавлено: 19 май 2021, 02:20 
Не в сети
Заслуженный участник Клуба ЗУ-ОКА275

Зарегистрирован: 14 мар 2014, 16:47
Сообщения: 596
Имя: Сергей
Юрок Ну,вроде как,даташиты на микросхемы не отменял еще ни кто и вся эта техническая информация находится в свободном доступе в интернете.Может религия не позволяет пользоваться этой информацией,то это вопрос уже другой.Покупая заводское устройство,покупаете кота в мешке.На заводских зарядниках уже на многих,просто затерты маркировки многих деталей.Видимо,по вашим понятиям заводские зарядники проще отремонтировать,а вот тот зарядник, который собрали своими руками,отремонтировать сложно.Если вы не понимаете для чего служит та,или иная деталь в схеме,а исходя из принципиальной схемы все вроде ясно,возникает вопрос - как вы его будите собирать.И прицепом навязывается сам собой следующий вопрос,для чего тогда предлагаете переписать ПО,если даже сомневаетесь в том,что сможете отремонтировать то,что собрали своими руками.Это не упрек и не попытка обидеть,а просто,человеческое любопытство


Вернуться к началу
 Профиль  
 
СообщениеДобавлено: 19 май 2021, 02:41 
Не в сети
Заслуженный участник Клуба ЗУ-ОКА275
Аватара пользователя

Зарегистрирован: 11 янв 2016, 23:49
Сообщения: 217
Откуда: г. Мончегорск Мурманской обл.
Авто: GEELY ATLAS
Имя: Игорь
Я честно тоже малость в шоке. Как можно собрать такое ЗУ если вообще ничего не понимаешь ??? Я как бы тоже не всезнайка, и многого не знал, и не знаю, но разобрался во время наладки. Есть люди которые всегда помогут. Но Юра, если ты как пишешь ничего не понимаешь, то мне кажется сей девайс тебе не по зубам. Еще надо желание и упорство. Мой экз. сопротивлялся до последнего. Были и мои косяки, были и дохлые ОУ с которые с нуля, и причем с Чипа. Были и непропаи. Неисправности были в разных местах схемы. С каждой приходилось воевать отдельно. Да, Валера и Дима мне реально помогали, их помощь бесценна, но и с моей стороны было упорство, терпение и желание разобраться, ну и кой какие знания и конечно приборы. Если все это не присутствует, то лучше деньги на ветер не тратить.


Вернуться к началу
 Профиль  
 
СообщениеДобавлено: 19 май 2021, 13:22 
Не в сети
Уже был(а), и не раз, и не два

Зарегистрирован: 13 май 2018, 04:21
Сообщения: 51
Авто: Opel Astra
Имя: Юра
Да, Валера и Дима мне реально помогали, их помощь бесценна

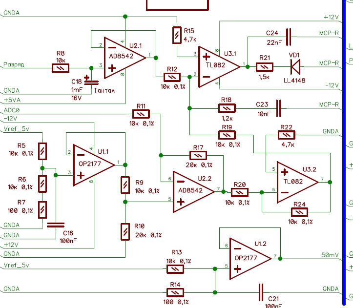
Ну вот видите,вы и многие не электронщики и самостоятельно не сможете его отремонтировать! Вот о чем я речь вел.Если что то собираешь,то надо быть уверенным,что каждый кто собирал себе сможет самостоятельно отремонтировать. Не забываем,форум то же не вечно .А ЗУ пока работает,а через сколько то лет накроется,сможете без посторонней помощи отремонтировать? Я то же не полный дебил в электронике, иначе даже разговора бы не вел. То что было написано выше про дашиты на микросхем,это понятное дело,кто умеет и может понять всю информацию тот поймет(тут нужен знание электронщика) и тем более все на англ языке,а гугл переводчик для электроники ,это полная жопа,и вы должны понять в дашите,что за графики и к чему это. Я его не изучал,у нас был немецкий,англ пришел позже как школу закончил. Что бы понять что я имел ввиду давайте посмотрим этот рисунок.
Вложение:
cats ОУ.jpg
cats ОУ.jpg [ 231.61 КБ | Просмотров: 6779 ]

Просто к примеру, возьмем,что вылетел ОУ U2.2 какое напряжение должен быть на обе их входах и какое напряжение на выходе вольтах,милливольты минус или плюс. Как будете определять что он жив или умер,и в каком режиме. Для этого надо знать напряжение на входах и знать какое напряжение должен быть.Вот что я имел ввиду! Честно говоря я даже еще просто бегло посмотрел схему и не было времени вникать в дело. Тут выше было скинуто Архив там то же так бегло просмотрел.Надо сидеть ,читать внимательно вникнуть курс дела и станет более ясно,хоть как то. Все очень хорошо понимает тот кто разработал схему им все ясно,что где какое напряжение должен быть при не исправности элементов. Схему разрабатывают и рассчитывают элементы не с потолка,люди Институт заканчивают имеют большой опыт электроники,а я всего лишь 10 классов,училище(Слесарь электрик по бытовым приборам и машинами),данное время Электрик. Но кое что в радио электронике разбираюсь без посторонней помощи, и ни один ЗУ собирал и настраивал по высокой стороне с осцилографом подборы RC кламперов и выходных диодах,полностью доведя как положено,так же и усилители ремонтировал.
Давайте по этому делу закончим разговор.


Вернуться к началу
 Профиль  
 
СообщениеДобавлено: 19 май 2021, 15:20 
Не в сети
Заслуженный участник Клуба ЗУ-ОКА275

Зарегистрирован: 06 апр 2017, 23:31
Сообщения: 255
Откуда: г. Москва
Авто: HONDA JAZZ
Имя: Дмитрий
Юрок
Это схема управления эл.нагрузкой. U2.2 + R9, R10, R11, R17 - дифференциальный усилитель с усилением 2. На R9 поступает напряжение 2,51В (зависит от делителя напряжения на R5, R6, R7) с повторителя U1.1, на R11 поступает напряжение с монитора тока (амперметр на ОУ) ADC0. Монитор тока выдаёт 2,5В (калибровка 0 тока) +/- 2,5В. Имеем полный диапазон для тока 0...5В, заряд 2,5В...5В и разряд 2,5В...0В. Все сигналы подписаны и нужно только проследить откуда и куда они идут. U2.2 имеет однополярное питание (+5В) и поэтому на её выходе не может быть отрицательного напряжения. Есть множество приложений для телефона с калькуляторами ОУ. Например Opamp Calculator. Ставим нужные номиналы и входные напряжения и получаем выходное. Очень полезная программа для расчёта обвязки ОУ.
На предыдущей странице я размещал эту же схему с силовой частью с напряжениями по выходам ОУ. Присмотритесь и сравните с этой схемой, там более понятно вроде.


Вернуться к началу
 Профиль  
 
СообщениеДобавлено: 20 май 2021, 01:40 
Не в сети
Заслуженный участник Клуба ЗУ-ОКА275

Зарегистрирован: 14 мар 2014, 16:47
Сообщения: 596
Имя: Сергей
Юрок Вот не могу сам отремонтировать двигатель на машине,следовательно мне не нужно покупать машину,ибо,рано или поздно движок сломается.Ну,а если движок сломается и я не могу его сам отремонтировать,все,лучше машину не покупать.Нужно брать только то,что смогу отремонтировать сам.Не обижайтесь Юра,но вы несете полный бред пьяного ковбоя.Для того,чтобы отремонтировать тот девайс,либо другой,существуют специально обученные люди,которые этим и занимаются,такова жизнь,каждый должен заниматься своим делом что умеет хорошо делать.Вы же не учитесь на стоматолога для того,чтобы вылечить себе больной зуб.А так,извиняюсь за откровенность,вы просто тренируете себе голову,создавая геморрой другим.Возникает все один и тот же вопрос,как вы сможете собрать сами то,которое сами не сможете отремонтировать что собрали своими руками.Утром одев штаны,вы же не забываете вечером как они снимаются.Весь мир людей приобретают себе предметы,которые не могут сами ремонтировать и обращаются к специалистам и как то с этим живут день за днем.


Вернуться к началу
 Профиль  
 
СообщениеДобавлено: 20 май 2021, 16:36 
Не в сети
Уже был(а), и не раз, и не два

Зарегистрирован: 27 ноя 2020, 06:43
Сообщения: 62
Авто: passsat 5
Имя: Владимир
Здравствуйте всем.


Последний раз редактировалось vladbor 20 май 2021, 22:34, всего редактировалось 1 раз.

Вернуться к началу
 Профиль  
 
СообщениеДобавлено: 20 май 2021, 21:38 
Не в сети
Заслуженный участник Клуба ЗУ-ОКА275

Зарегистрирован: 14 мар 2014, 16:47
Сообщения: 596
Имя: Сергей
vladbor Теперь вам осталось обучится всем существующим профессиям,ну что бы уж быть до безумия счастливым и еще научится изготавливать радиодетали и комплектующие к своему автомобилю.А что,нужно быть последовательным во всех своих принципах.Ну,а если по существу,то вы читали все сообщения поверхностно,не вникая в смысл.А смысл прост,тут толпа Юрика УГОВАРИВАЕТ собрать зарядник,а Юрка кочевряжится,то ему не так,это не то.Народ то убеждает Юрку и обещают помочь.Как то так это все выглядит со стороны,очень уж глупо и смешно.Если человек сомневается в том,что сам не сможет отремонтировать устройство,которое собрал своими руками,отсюда вытекает вопрос: - стоит ли тогда его вообще собирать?И следующий вопрос,он сам по себе навязывается:зачем тогда дрочить людям голову? Или это привычка старого мазохиста.Получается как:-если вы мне напишите новое ПО, может быть соберу,но почему то сомневаюсь что смогу его отремонтировать.В молодости тоже много чего сам собирал и сейчас собираю,как то не задумываясь над тем,смогу ли сам отремонтировать или нет.Нужно- собираю,а там жизнь покажет и рассудит.А так,вы правильно сказали-все мы разные,вот поэтому,может быть,вам люди и не говорили о том,что вы их просто задолбали,может быть,просто,эти люди хорошо воспитаны.Могу точно сказать,что вам даже и в голову не приходила такая мысль.


Вернуться к началу
 Профиль  
 
СообщениеДобавлено: 20 май 2021, 22:33 
Не в сети
Уже был(а), и не раз, и не два

Зарегистрирован: 27 ноя 2020, 06:43
Сообщения: 62
Авто: passsat 5
Имя: Владимир
serg1968-09 писал(а):
vladbor Теперь вам осталось обучится всем существующим профессиям.
Ну вот и мне "обломилось". Вспомнил ув.Алексея с фразой мультяшного героя - "спокойствие, ещё раз спокойствие". Предыдущий свой пост удаляю и прошу прощения, если кого обидел.


Вернуться к началу
 Профиль  
 
СообщениеДобавлено: 20 май 2021, 22:37 
Не в сети
Заслуженный участник Клуба ЗУ-ОКА275

Зарегистрирован: 14 мар 2014, 16:47
Сообщения: 596
Имя: Сергей
vladbor Да какие тут могут быть обиды.Просто,говорим о делах,а вроде как и не о чем.Да и писал вам не в упрек.Так что и извиняться тут не за что


Вернуться к началу
 Профиль  
 
СообщениеДобавлено: 21 май 2021, 13:05 
Не в сети
Уже был(а), и не раз, и не два

Зарегистрирован: 13 май 2018, 04:21
Сообщения: 51
Авто: Opel Astra
Имя: Юра
pereborka писал(а):
Юрок
Это схема управления эл.нагрузкой.

Спасибо.
serg1968-09 писал(а):
serg1968-09
Ну и славно,надеюсь высказав свое вы успокоились,ни чего не комментирую.
Самое главное я узал от Автора Алексея,то что хотел,т.е при дос
Юрок писал(а):
Добавлено: 18 май 2021, 18:21
этого не будет. Мне и устраивало проект Слона(есть исходник на asm) хотел в нем поправить то, что выше,но не нашел программиста кто соглашался.Вот и подумал может тут что либо можно будет изменить,но увы. Да лано,проехали ,поезд давно ушел.


Вернуться к началу
 Профиль  
 
СообщениеДобавлено: 29 май 2021, 21:29 
Не в сети
Уже был(а), и не раз, и не два

Зарегистрирован: 13 май 2018, 04:21
Сообщения: 51
Авто: Opel Astra
Имя: Юра
Мужики,один вопрос. На выходе БП дроссель сколько витов мотаете и каким проводом. Так как это важный фактор от него зависит нагрев силовиков.


Вернуться к началу
 Профиль  
 
СообщениеДобавлено: 31 май 2021, 18:50 
Не в сети
Уже был(а), и не раз, и не два

Зарегистрирован: 02 авг 2017, 15:31
Сообщения: 98
Откуда: Харьков
Авто: Ford Fusion
Имя: Андрей
Юрок писал(а):
Мужики,один вопрос. На выходе БП дроссель сколько витов мотаете и каким проводом. Так как это важный фактор от него зависит нагрев силовиков.

Я мотаю 27витков на кольцо диам. 32мм, получается 73-75мкрГн. Проблем не было, это все было расчитано, но уже не помню как.


Вернуться к началу
 Профиль  
 
СообщениеДобавлено: 04 июн 2021, 00:04 
Не в сети
Заслуженный участник Клуба ЗУ-ОКА275

Зарегистрирован: 14 мар 2014, 16:47
Сообщения: 596
Имя: Сергей
cakoceag874 У вас что,бак конкретно свистанул?


Вернуться к началу
 Профиль  
 
СообщениеДобавлено: 04 июн 2021, 08:49 
Не в сети
Site Admin
Аватара пользователя

Зарегистрирован: 10 апр 2007, 22:36
Сообщения: 11296
Откуда: Новосибирск, Дзержинский
Авто: ВАЗ-21043
Имя: Алексей
serg1968-09 писал(а):
cakoceag874 У вас что,бак конкретно свистанул?

Бывает, прорываются неадекватные. Приходится выкашивать вручную.

_________________

Поблагодарить автора:
Контакты:
Телеграмм: alexSh154
Вконтакте
Одноквассники
Instagram


Вернуться к началу
 Профиль  
 
СообщениеДобавлено: 07 июн 2021, 19:15 
Не в сети
Уже был(а), и не раз, и не два

Зарегистрирован: 02 авг 2017, 15:31
Сообщения: 98
Откуда: Харьков
Авто: Ford Fusion
Имя: Андрей
Добрый день, решил перепрошить зарядку под последнюю прошивку и столкнулся с проблемой. При подключенной нагрузке, напряжение на выходе оказывается больше установленного, коррекцию делал, там все оk. На клемах, что на корпусе напряжение отличается на 0,15в, на крокодилах на 0,65в. На предыдущей прошивке не помню такого. С чем это может быть связано?


Вложения:
20210607_142647+.jpg
20210607_142647+.jpg [ 400.17 КБ | Просмотров: 6143 ]
20210607_142428+.jpg
20210607_142428+.jpg [ 416.84 КБ | Просмотров: 6143 ]
Вернуться к началу
 Профиль  
 
СообщениеДобавлено: 08 июн 2021, 12:14 
Не в сети
Заслуженный участник Клуба ЗУ-ОКА275

Зарегистрирован: 06 апр 2017, 23:31
Сообщения: 255
Откуда: г. Москва
Авто: HONDA JAZZ
Имя: Дмитрий
Andi
Помимо калибровки корректоров, существует корректор просадки Corr (долгое нажатие меню). https://www.youtube.com/watch?v=457XFzXlvpo


Вернуться к началу
 Профиль  
 
СообщениеДобавлено: 08 июн 2021, 18:02 
Не в сети
Уже был(а), и не раз, и не два

Зарегистрирован: 02 авг 2017, 15:31
Сообщения: 98
Откуда: Харьков
Авто: Ford Fusion
Имя: Андрей
pereborka писал(а):
Andi
Помимо калибровки корректоров, существует корректор просадки Corr (долгое нажатие меню). https://www.youtube.com/watch?v=457XFzXlvpo

Спасибо, про это как раз я и забыл. Помогло, теперь все отлично. Жаль нет видео или инструкции, где ВСЁ сведено вместе. Я третью зарядку сделал и то забываю, а что говорить про новичков.
Ещё раз большое спасибо!


Вернуться к началу
 Профиль  
 
СообщениеДобавлено: 15 июн 2021, 13:46 
Не в сети
Уже был(а), и не раз, и не два

Зарегистрирован: 13 май 2018, 04:21
Сообщения: 51
Авто: Opel Astra
Имя: Юра
Всем доброго дня! Прошу прощения то что не совсем в тему. В общем ЗУ старый вариант от Автора Слон.Собран давно от БП АТ и до сих пор работал.Два транса 50Гц ,один для вертушки ,другой для питания шимки. В одном на выходе 15в,на другом 17в. Шим питался от 17в. Для интереса на Шим решил подать от одного транса 15В (Шим+Кулер). Включаю сеть,выбираю режим заряд.запуск и тут пишет Подождите,и Ба-бах! Понятное дело вылетели силовики. Вот такими делами встречаюсь ни один раз при переделки АТХ когда подаешь пониженное напряжение на шим. Меня не перестает удивлять,тут у вас в обще без проблем у всех все работает и ни у кого не стреляет при 12 в шим.Ребята у вас на транс расскачки от +12в диод+ резистор 1,5К? Этот резистор не подбирается? Кто грамотно соображает может объяснить что происходит? Еще один вопрос: у вас по схеме Шим управляет по 3 ноге,а у Автора Слон по 2 ноге и немного отличается подключение.Объясните пожалуйста какая разница между вторым и третьей ножкой? На трансе раскачки диод+1,5К,а на транзисторах С945 на земле 1Ком на плюс точно не помню вроде 3,9к


Вложения:
Рис.3 Переделка БП.GIF
Рис.3 Переделка БП.GIF [ 44.43 КБ | Просмотров: 6028 ]
Вернуться к началу
 Профиль  
 
Показать сообщения за:  Поле сортировки  
Начать новую тему Ответить на тему  [ Сообщений: 11898 ]  На страницу Пред.  1 ... 550, 551, 552, 553, 554, 555, 556 ... 595  След.

Часовой пояс: UTC + 7 часов


Кто сейчас на конференции

Сейчас этот форум просматривают: нет зарегистрированных пользователей и гости: 1


Вы не можете начинать темы
Вы не можете отвечать на сообщения
Вы не можете редактировать свои сообщения
Вы не можете удалять свои сообщения
Вы не можете добавлять вложения

Найти:
Перейти:  
Powered by phpBB® Forum Software © phpBB Group
Русская поддержка phpBB