Ока в Новосибирске

Клуб Окаводов Новосибирска
Текущее время: 17 апр 2026, 16:47

Часовой пояс: UTC + 7 часов




Начать новую тему Ответить на тему  [ Сообщений: 11899 ]  На страницу Пред.  1 ... 549, 550, 551, 552, 553, 554, 555 ... 595  След.

Актуальная статистика (не забывайте изменять статус!)
Собрал и буду собирать еще (соседу, свату, брату) 24%  24%  [ 57 ]
Собрал одно ЗУ 21%  21%  [ 50 ]
Уже собираю 28%  28%  [ 66 ]
Интересуюсь, размышляю - собирать или нет. Наверное буду. 26%  26%  [ 63 ]
Не буду собирать это устройство. 1%  1%  [ 3 ]
Всего голосов : 239
Автор Сообщение
СообщениеДобавлено: 23 апр 2021, 19:52 
Не в сети
Заслуженный участник Клуба ЗУ-ОКА275

Зарегистрирован: 19 июл 2017, 00:16
Сообщения: 1022
Имя: Валерий
hasta писал(а):
насчёт LM358? Пришёл заказ с Али с этими микросхемами
А ссылку можно?


Вернуться к началу
 Профиль  
 
СообщениеДобавлено: 24 апр 2021, 00:16 
Не в сети
Уже тут был(а)

Зарегистрирован: 12 фев 2021, 00:17
Сообщения: 19
Откуда: Казахстан
Авто: ASX, 2.0л
Имя: Виктор
NuSen писал(а):
hasta писал(а):
насчёт LM358? Пришёл заказ с Али с этими микросхемами
А ссылку можно?

Вот здесь брал, но надпись на фото к описанию товара здесь не такая как у меня.. https://aliexpress.ru/item/32533323519. ... 7671790627


Вложения:
69682706-2C4E-4E05-958B-458C71E83A26.jpeg
69682706-2C4E-4E05-958B-458C71E83A26.jpeg [ 367.66 КБ | Просмотров: 7800 ]
Вернуться к началу
 Профиль  
 
СообщениеДобавлено: 25 апр 2021, 03:21 
Не в сети
Заслуженный участник Клуба ЗУ-ОКА275

Зарегистрирован: 19 июл 2017, 00:16
Сообщения: 1022
Имя: Валерий
hasta
Смотрю запаяна уже, потом отпишись как работает.


Вернуться к началу
 Профиль  
 
СообщениеДобавлено: 05 май 2021, 01:59 
Не в сети
Уже был(а), и не раз, и не два

Зарегистрирован: 27 ноя 2020, 06:43
Сообщения: 62
Авто: passsat 5
Имя: Владимир
Здравствуйте, всем! Вопрос по подсветке дисплея. Прибор расчитан на долговременный режим работы, особенно в режиме зарядки. И всё это время подсвечивать индикатор, на мой взгляд, не рационально. Можно, конечно, поставить ещё одну кнопку выключения, но лучше, наверное, это сделать иначе. А как? - Это уже не мой уровень.


Вернуться к началу
 Профиль  
 
СообщениеДобавлено: 05 май 2021, 08:32 
Не в сети
Site Admin
Аватара пользователя

Зарегистрирован: 10 апр 2007, 22:36
Сообщения: 11263
Откуда: Новосибирск, Дзержинский
Авто: ВАЗ-21043
Имя: Алексей
vladbor писал(а):
И всё это время подсвечивать индикатор, на мой взгляд, не рационально.

Удивлён на столько, что чуть бутерброд из рук не выпал. Во-первых, если дисплей классический, со светодиодной подсветкой. И если ток подобран правильно, то это почти вечный прибор. Во-вторых, если это OLED-дисплей, то ему действительно вредно светиться. Опять же и не погасишь его полностью, иначе не понять чего там ЗУ делает и все ли окей. Для этого я внедрил функцию управления яркостью от 14й ножки атмега32, которая через минуту (если ничего не путаю, или через две) плавно снижает яркость дисплея до более приемлемого значения. При желании можно эту ножку использовать для управления яркостью подсветки, только я не помню - повышается там напряжение для снижения яркости или понижается, но и с этим можно что-то придумать. На крайний случай инвертировать сигнал в атмеге32, но для обычного дисплея и для правильно подобранного тока подсветки я не вижу в этом особого смысла.

_________________

Поблагодарить автора:
Контакты:
Телеграмм: alexSh154
Вконтакте
Одноквассники
Instagram


Вернуться к началу
 Профиль  
 
СообщениеДобавлено: 05 май 2021, 09:50 
Не в сети
Уже был(а), и не раз, и не два

Зарегистрирован: 27 ноя 2020, 06:43
Сообщения: 62
Авто: passsat 5
Имя: Владимир
oka275 писал(а):
vladbor писал(а):
И всё это время подсвечивать индикатор, на мой взгляд, не рационально.

Удивлён на столько, что чуть бутерброд из рук не выпал. Во-первых, если дисплей классический, со светодиодной подсветкой. И если ток подобран правильно, то это почти вечный прибор. Во-вторых, если это OLED-дисплей, то ему действительно вредно светиться. Опять же и не погасишь его полностью, иначе не понять чего там ЗУ делает и все ли окей. Для этого я внедрил функцию управления яркостью от 14й ножки атмега32, которая через минуту (если ничего не путаю, или через две) плавно снижает яркость дисплея до более приемлемого значения. При желании можно эту ножку использовать для управления яркостью подсветки, только я не помню - повышается там напряжение для снижения яркости или понижается, но и с этим можно что-то придумать. На крайний случай инвертировать сигнал в атмеге32, но для обычного дисплея и для правильно подобранного тока подсветки я не вижу в этом особого смысла.
Про бутерброд - улыбнуло :-D Вспомнил Леонида Филатова (Сказ про Федота Стрельца), про царя, народ и бутерброд. А по существу,- спасибо за информацию.


Вернуться к началу
 Профиль  
 
СообщениеДобавлено: 05 май 2021, 10:03 
Не в сети
Site Admin
Аватара пользователя

Зарегистрирован: 10 апр 2007, 22:36
Сообщения: 11263
Откуда: Новосибирск, Дзержинский
Авто: ВАЗ-21043
Имя: Алексей
Только царь бутеры с икрой лопает. У меня конечно по-проще))
На счет доработки OLED-дисплея, чтобы включить у него диммирование по третьей ножке - подробнее тут http://we.easyelectronics.ru/part/oled- ... 01602.html

_________________

Поблагодарить автора:
Контакты:
Телеграмм: alexSh154
Вконтакте
Одноквассники
Instagram


Вернуться к началу
 Профиль  
 
СообщениеДобавлено: 06 май 2021, 03:48 
Не в сети
Уже был(а), и не раз, и не два

Зарегистрирован: 18 мар 2016, 16:52
Сообщения: 58
Авто: NISSAN
Имя: Олег
Вопрос для тех, кто собрал ЗУ на платах Валерия NuSen версии V2, расчитывал и мотал трансформатор дежурки для UC3842 :
Какое минимальное напряжение на выходе в режиме блока питания с подключеным и отключеным выходом? То-есть, как реле К1 в классической схеме вкл/выкл.
Подключите мультиметр в режиме вольтметра к выходным клемам, войдите в режим блока питания, установите минимально возможное напряжение и измерьте его в режиме вкл. и откл. реле и при возврате в основное МЕНЮ и напишите результаты. Имейте в виду, что в режиме ОТКЛ. реле и выходе в основное МЕНЮ, напряжение может медленно расти. Если такой эффект будет присутствовать - дождитесь до "устаканивания" результата и зафиксируйте его. Нужно понять "повторяемость" схемы БП дежурки. Есть подозрение влияния шумности дежурки на минимальное напряжение силового БП.
Пример:
Цитата:
Режим БП, реле ВКЛ U_OUT =
Режим БП, реле ВЫКЛ U_OUT =
Основное МЕНЮ U_OUT=


Вернуться к началу
 Профиль  
 
СообщениеДобавлено: 06 май 2021, 10:49 
Не в сети
Уже был(а), и не раз, и не два

Зарегистрирован: 16 фев 2019, 22:15
Сообщения: 112
Откуда: Мариуполь
Авто: kia
Имя: Олег
1-22.7mv
2-0v
3-70mv
Если ток выставить по нолям то первое значение 0 вольт


Вернуться к началу
 Профиль  
 
СообщениеДобавлено: 16 май 2021, 14:18 
Не в сети
Заслуженный участник Клуба ЗУ-ОКА275
Аватара пользователя

Зарегистрирован: 11 янв 2016, 23:49
Сообщения: 217
Откуда: г. Мончегорск Мурманской обл.
Авто: GEELY ATLAS
Имя: Игорь
Всем привет!
Наконец таки мне с помощью друзей (pereborka, NuSen), удалось преодолеть чреду неудач, и довести наконец ЗУ до ума. Последней фатальной ошибкой было, и ушел целый месяц на поиски, это не правильно выставленное число 000034 в корректоре. Я накручивал хрен знает куда, ищя это число, и в итоге ЗУ несло полный бред, на замкнутых щупах показывало напряжение. В итоге причина все таки нашлась и я наконец закрыл крышку на корпусе. Для тех кто будет настраивать - число это рядом, по часовой 10-15 оборотов энкодера, и что немаловажно - МЕДЛЕННО.
Зарядил уже с него первый АКБ. Все хорошо работает !


Вложения:
IMG_2041.JPG
IMG_2041.JPG [ 164.95 КБ | Просмотров: 7112 ]
IMG_2042.JPG
IMG_2042.JPG [ 169.34 КБ | Просмотров: 7112 ]
IMG_2043.JPG
IMG_2043.JPG [ 146.67 КБ | Просмотров: 7112 ]
Вернуться к началу
 Профиль  
 
СообщениеДобавлено: 17 май 2021, 16:37 
Не в сети
Уже был(а), и не раз, и не два

Зарегистрирован: 13 май 2018, 04:21
Сообщения: 51
Авто: Opel Astra
Имя: Юра
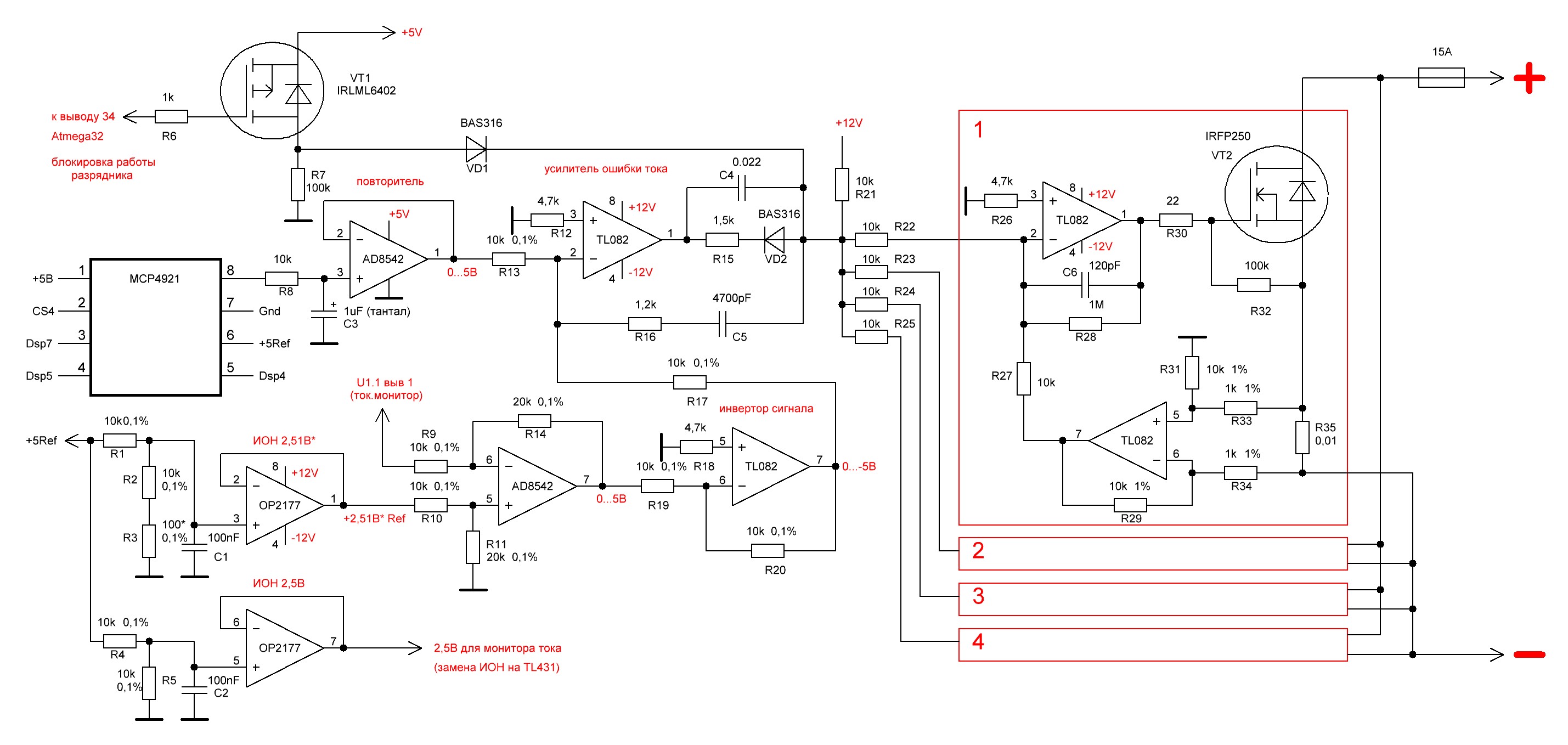
Всем доброго дня! Извините, NuSen версии 2 и Pereborka на печатках по какой схеме собраны разрядники,можно ссылки на схему?


Вернуться к началу
 Профиль  
 
СообщениеДобавлено: 17 май 2021, 17:04 
Не в сети
Заслуженный участник Клуба ЗУ-ОКА275

Зарегистрирован: 06 апр 2017, 23:31
Сообщения: 255
Откуда: г. Москва
Авто: HONDA JAZZ
Имя: Дмитрий
Юрок
Версия 2.0 viewtopic.php?p=50949#p50949
Схема электронной нагрузки со стабилизацией тока для лучшего понимания работы (используется в версии 2.0).
Вложение:
эл.нагрузка + стабилизатор тока.JPG
эл.нагрузка + стабилизатор тока.JPG [ 357.75 КБ | Просмотров: 7060 ]


Вернуться к началу
 Профиль  
 
СообщениеДобавлено: 17 май 2021, 19:04 
Не в сети
Уже был(а), и не раз, и не два

Зарегистрирован: 13 май 2018, 04:21
Сообщения: 51
Авто: Opel Astra
Имя: Юра
Спасибо! Ребята есть еще один вопрос. Питание TL494 поступает 12в.Я понимаю,получу ответ ,что все прекрасно работает.Когда от АТХ на основе TL494 делал и делают многие регулируемый БП. Если Блок не работает,то сначала восстановить до рабочего состоя.Но,перед переделкой рекомендуют замерять напряжение на 12 ножке и очень не желательно его не снижать. В моем случае были разные напряжения питания от 14.8..23в.При снижение питание на 12в иногда бывали БАХ! То в этом случае на силовых ключах вместо 2,7к снижали до 1,5К и соответственно снижали сопротивление на коллектор С945 от +питание шимки и 1,5К на среднюю точку транса раскачки силовиков. Как то это проверял с осцилографом,не подавая питание 220в,подав питание на шимку такое же как было до переделки.Далее снижал плавно напряжение ,если не ошибаюсь ниже 14,5в на осцилограмме получается ступенька, тем ниже тем больше при плавном увеличение плавно уменьшается. Как то тогда говорили что при 12в питание не хватает тока для нормальной раскачки силовиков. Так как Трансы раскачки как то рассчитываются при определенном питание шимки на разные диаметры проводов ,что бы ток хватило для силовиков. Здесь,при сборке при питание 12в на шим ни у кого Бах не случилось? Когда то их разбирал и их данные:
АТЕА16
1)35 вит-0.29
2)9 вит-0.35
3)2 вит-0.56х3 пров
-----------------------
1)35 вит-0.27
2)9 вит-0.38
3)2 вит-0.28х3 пров
----------------------
30 вит-0.21
10вит-0.28
2 вит-054х2 пров
---------------------
ISO450PP
30 вит- 0.25
10вит-0.33
2 вит-0.77Х1пров
Только жаль,что не записывал питание шимки для разных трансов расскачи.


Вернуться к началу
 Профиль  
 
СообщениеДобавлено: 17 май 2021, 19:33 
Не в сети
Уже был(а), и не раз, и не два

Зарегистрирован: 13 май 2018, 04:21
Сообщения: 51
Авто: Opel Astra
Имя: Юра
Вложение:
2021-05-17_15-31-46.png
2021-05-17_15-31-46.png [ 94.9 КБ | Просмотров: 7030 ]
[quote="pereborka"]Юрок
Версия 2.0 viewtopic.php?p=50949#p50949
Скачал,там такая нагрузка.
Ребята по этой ссылке второй версии у кого есть платы из России?


Вернуться к началу
 Профиль  
 
СообщениеДобавлено: 17 май 2021, 21:18 
Не в сети
Уже был(а), и не раз, и не два

Зарегистрирован: 02 авг 2017, 15:31
Сообщения: 99
Откуда: Харьков
Авто: Ford Fusion
Имя: Андрей
Периодически переделываю АТХ БП в регулируемые на продажу, уже десятка три переделал. Так вот, штук 5-6 встречалось с питанием TL494 на уровне 10в, не один БП не бахнул и уже несколько лет работают. По даташету вообще от 7в.


Вернуться к началу
 Профиль  
 
СообщениеДобавлено: 17 май 2021, 22:23 
Не в сети
Заслуженный участник Клуба ЗУ-ОКА275

Зарегистрирован: 06 апр 2017, 23:31
Сообщения: 255
Откуда: г. Москва
Авто: HONDA JAZZ
Имя: Дмитрий
Юрок писал(а):
Скачал,там такая нагрузка.

Это силовая часть эл.нагрузки (силовая плата), а продолжение схемы на плате управления. Я привёл полную схему для лучшего понимания работы. Для тех, кто желает лучше понять и разобраться в её работе.


Вернуться к началу
 Профиль  
 
СообщениеДобавлено: 17 май 2021, 22:47 
Не в сети
Заслуженный участник Клуба ЗУ-ОКА275
Аватара пользователя

Зарегистрирован: 11 янв 2016, 23:49
Сообщения: 217
Откуда: г. Мончегорск Мурманской обл.
Авто: GEELY ATLAS
Имя: Игорь
Ну насчет БАХа это наверное перебор. Я когда 2 первых ОКИ делал, то в качестве дежурки у меня было 2 различных импульсника. Один от ноута с 18 В на выходе, второй от РАКа (выносной DVD) с 12 В на выходе. Так вот ОКА с питанием ТЛ 18 В без особых проблем заработала и вообще не пищала, а вот с питанием в 12 В с этим экз пришлось серьезно повоевать и конкретно извратить ее цепи коррекции относительно оригинальной схемы. У ТЛ вообще то нормальное питание от 17 до 20 В. Но потом много лет все работало и до сих пор прекрасно работает на 12 В питании. Так что в БАХ я не особо верю.


Вернуться к началу
 Профиль  
 
СообщениеДобавлено: 18 май 2021, 02:35 
Не в сети
Уже был(а), и не раз, и не два

Зарегистрирован: 13 май 2018, 04:21
Сообщения: 51
Авто: Opel Astra
Имя: Юра
Кому как повезет,врать то смыла нет. Тут https://www.drive2.ru/b/2445147 то же на 12в,но то же встречаются,что летят.


Вернуться к началу
 Профиль  
 
СообщениеДобавлено: 18 май 2021, 15:00 
Не в сети
Уже был(а), и не раз, и не два

Зарегистрирован: 13 май 2018, 04:21
Сообщения: 51
Авто: Opel Astra
Имя: Юра
Всем доброго дня! Собрать по тихоньку с помощью форумчан можно,но если в схеме когда нибудь вылетит какая либо микросхема,то похоже будет капец! Для этого все нужно знать :в режиме БП,ЗУ какое напряжение на входах и выходах микросхем,ОУ,контроллерах. Но хотя бы по этой схеме кто ни будь от начала до конца может написать режим работы и для чего все детальки режиме БП и ЗУ с полным подробностями. Без этих пояснений на вряд ли кто то самостоятельно отремонтирует. И еще есть плата управления там то же микросхемы где на каких входах выходах какие напряжения в разных режимах.Собрать одно,а отремонтировать не зная куда и что искать,не зная на каких выводах микросхем ,ОУ какое напряжение должен быть. Найдется ли тут желающий спц это написать?


Вложения:
Зарядное ОКА275, силовой блок 2.0.pdf [143.54 КБ]
Скачиваний: 289
Вернуться к началу
 Профиль  
 
СообщениеДобавлено: 18 май 2021, 16:38 
Не в сети
Заслуженный участник Клуба ЗУ-ОКА275

Зарегистрирован: 06 апр 2017, 23:31
Сообщения: 255
Откуда: г. Москва
Авто: HONDA JAZZ
Имя: Дмитрий
Юрок
Не думаю, что кто-то проявит желание в каждой точке схемы замерить и подписать напряжения. Да и к чему эти напряжения? Полезно разобраться в работе TL494, в принципах работы ОУ, ЦАП, АЦП и станет намного проще. Это не так всё сложно. Ранее Сергей (SergeyVB) выложил на форуме свой вариант ЗУ с техническим описанием работы устройства (viewtopic.php?f=21&t=1316&p=50617#p50617). Мне эта документация очень помогла. Вся схема не может быть не понятна, состоящая из разных цепей и узлов. Если есть конкретные вопросы, то на форуме всегда помогут с этим.


Вернуться к началу
 Профиль  
 
Показать сообщения за:  Поле сортировки  
Начать новую тему Ответить на тему  [ Сообщений: 11899 ]  На страницу Пред.  1 ... 549, 550, 551, 552, 553, 554, 555 ... 595  След.

Часовой пояс: UTC + 7 часов


Кто сейчас на конференции

Сейчас этот форум просматривают: нет зарегистрированных пользователей и гости: 2


Вы не можете начинать темы
Вы не можете отвечать на сообщения
Вы не можете редактировать свои сообщения
Вы не можете удалять свои сообщения
Вы не можете добавлять вложения

Найти:
Перейти:  
cron
Powered by phpBB® Forum Software © phpBB Group
Русская поддержка phpBB