Ока в Новосибирске

Клуб Окаводов Новосибирска
Текущее время: 24 фев 2026, 14:01

Часовой пояс: UTC + 7 часов




Начать новую тему Ответить на тему  [ Сообщений: 11898 ]  На страницу Пред.  1 ... 546, 547, 548, 549, 550, 551, 552 ... 595  След.

Актуальная статистика (не забывайте изменять статус!)
Собрал и буду собирать еще (соседу, свату, брату) 24%  24%  [ 57 ]
Собрал одно ЗУ 21%  21%  [ 49 ]
Уже собираю 28%  28%  [ 67 ]
Интересуюсь, размышляю - собирать или нет. Наверное буду. 26%  26%  [ 63 ]
Не буду собирать это устройство. 1%  1%  [ 3 ]
Всего голосов : 239
Автор Сообщение
СообщениеДобавлено: 08 апр 2021, 14:16 
Не в сети
Заслуженный участник Клуба ЗУ-ОКА275

Зарегистрирован: 19 июл 2017, 00:16
Сообщения: 1022
Имя: Валерий
HappyUser писал(а):
предполагаю, что выходные напряжения на вторичных катушках улетят в большую сторону.
Никуда там ничего не улетит. Выходное напряжение регулируется делителем напряжения R96 R97.
Вложение:
2021-04-08_11-10-37.jpg
2021-04-08_11-10-37.jpg [ 74 КБ | Просмотров: 6159 ]

Когда на выходе 12 вольт, напряжение с делителя должно быть 2,5 вольт. Так он и рассчитывается. В данном случае на выходе будет 12,5 вольт (что и есть в данной схеме при данных номиналах резисторов).
Вложение:
2021-04-08_11-14-27.jpg
2021-04-08_11-14-27.jpg [ 61.45 КБ | Просмотров: 6159 ]


Вернуться к началу
 Профиль  
 
СообщениеДобавлено: 08 апр 2021, 14:18 
Не в сети
Заслуженный участник Клуба ЗУ-ОКА275

Зарегистрирован: 19 июл 2017, 00:16
Сообщения: 1022
Имя: Валерий
Говорю, ставь этот трансформатор, нечего на него смотреть. :)


Вернуться к началу
 Профиль  
 
СообщениеДобавлено: 08 апр 2021, 14:27 
Не в сети
Уже был(а), и не раз, и не два

Зарегистрирован: 30 сен 2016, 18:08
Сообщения: 85
Имя: Денис
NuSen писал(а):
Говорю, ставь этот трансформатор, нечего на него смотреть. :)


))) ок, отпишусь, как попробую


Вернуться к началу
 Профиль  
 
СообщениеДобавлено: 08 апр 2021, 14:57 
Не в сети
Уже был(а), и не раз, и не два

Зарегистрирован: 13 май 2018, 04:21
Сообщения: 51
Авто: Opel Astra
Имя: Юра
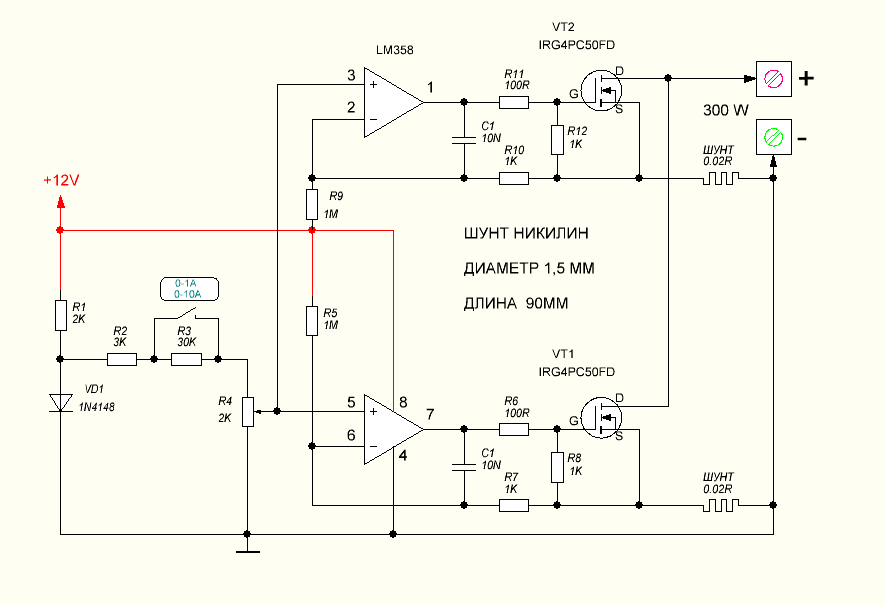
Всем доброго дня! Ребята помогите пожалуйста подсказкой.Хочу сделать ручной регулировкой электронной нагрузки . Куда и какой номинал поставить переменный резистор? Спасибо за ранее.


Вложения:
обрезка.jpg
обрезка.jpg [ 81.22 КБ | Просмотров: 6158 ]
Вернуться к началу
 Профиль  
 
СообщениеДобавлено: 08 апр 2021, 17:16 
Не в сети
Заслуженный участник Клуба ЗУ-ОКА275

Зарегистрирован: 06 апр 2017, 23:31
Сообщения: 255
Откуда: г. Москва
Авто: HONDA JAZZ
Имя: Дмитрий
Юрок
В показанный кусок схемы никуда не получится вставить переменный резистор для управления током электронной нагрузки. Его возможно установить вместо ЦАПа с выходным напряжением на подвижном контакте 0...5В. Потребуется главный шунт с диф.усилителем + полная схема эл.нагрузки с небольшим изменением номиналов сопротивлений. Это целая разработка. Можно за основу взять оригинальную схему эл.нагрузки Алексея, она намного проще (без стабилизации тока).


Вернуться к началу
 Профиль  
 
СообщениеДобавлено: 08 апр 2021, 18:44 
Не в сети
Уже был(а), и не раз, и не два

Зарегистрирован: 13 май 2018, 04:21
Сообщения: 51
Авто: Opel Astra
Имя: Юра
Спасибо! Но мне как раз нужно,что бы с переменным резистором поставить ток и чтоб был стабильным,пока АКБ не разрядиться до нужного предела.Тогда,подскажите пожалуйста это пойдет?


Вложения:
Эл нагрузка11.png
Эл нагрузка11.png [ 19.55 КБ | Просмотров: 6137 ]
Вернуться к началу
 Профиль  
 
СообщениеДобавлено: 08 апр 2021, 18:59 
Не в сети
Заслуженный участник Клуба ЗУ-ОКА275

Зарегистрирован: 06 апр 2017, 23:31
Сообщения: 255
Откуда: г. Москва
Авто: HONDA JAZZ
Имя: Дмитрий
Пойдёт. Схема генератора стабильного тока. Ток немного плавает от нагрева транзисторов, шунтов, ОУ и источника опорного напряжения на R1, VD1. Максимальная мощность этой нагрузки 150Вт примерно, а не 300 Вт. Можно вместо IGBT транзисторов установить полевые IRFP150 (250) или другие в корпусе ТО-247.
Полноценное зарядное устройство не хотите собрать? Оно способно разряжать АКБ до нужного напряжения.


Вернуться к началу
 Профиль  
 
СообщениеДобавлено: 08 апр 2021, 21:25 
Не в сети
Уже был(а), и не раз, и не два

Зарегистрирован: 13 май 2018, 04:21
Сообщения: 51
Авто: Opel Astra
Имя: Юра
С этой темы? как то сложновато.Я ранее собрал на ATmega16 (Автор Слон) ну и тут ведь то же тот же алгоритм без изменений?


Вернуться к началу
 Профиль  
 
СообщениеДобавлено: 08 апр 2021, 23:54 
Не в сети
Заслуженный участник Клуба ЗУ-ОКА275

Зарегистрирован: 06 апр 2017, 23:31
Сообщения: 255
Откуда: г. Москва
Авто: HONDA JAZZ
Имя: Дмитрий
Юрок
Многие собирали Слона и я в том числе. Давно уже его разобрал, слишком много недостатков имеет устройство. Разработка Алексея намного лучше, точность выше, имеет дополнительно режимы БП и эл.нагрузки, профиль заряда можно настроить под любой АКБ (1,2В...24В). Конечно оно сложнее и дороже элементная база, но хорошее и точное зарядное не может иметь примитивную схему. Такое ЗУ не купить в магазине и даже на Али.
Электронная нагрузка для разряда АКБ вместо внешней лампы накаливания в зарядном устройстве Слона существенно его улучшит, но судя по форуму (про Слона) это никому там не интересно и лампы для разряда АКБ всем хватает.


Вернуться к началу
 Профиль  
 
СообщениеДобавлено: 09 апр 2021, 01:24 
Не в сети
Новичок

Зарегистрирован: 18 июл 2018, 17:09
Сообщения: 4
Имя: Сергей
Доброго дня!
Залежались лишние платы для версии 1.5:
плата управления, разрядник, энкодер (большая и малая), датчик температуры (4шт), вентиляция, контроль 220В, шунты ("+" и "-").
Может кто пристроит. Пишите в лс.


Вернуться к началу
 Профиль  
 
СообщениеДобавлено: 09 апр 2021, 01:35 
Не в сети
Заслуженный участник Клуба ЗУ-ОКА275
Аватара пользователя

Зарегистрирован: 11 янв 2016, 23:49
Сообщения: 217
Откуда: г. Мончегорск Мурманской обл.
Авто: GEELY ATLAS
Имя: Игорь
На самом деле, там от Слона осталась только идея управлять ТЛкой, и все. Больше от Слона в Лехином ЗУ ни хрена нет. Вообще. Зы. А мое ЗУ от Слона, до сих пор у друга пашет верой и правдой, и он им доволен. На лампочку разряжается, плохо бедно, но тренирует АКБ. Ну и как бы свою жизнеспособность оно уже доказало временем. Но конечно сравнивать эти два устройства нельзя, просто нельзя, все равно как сравнить велосипед, и Ламборгини...


Вернуться к началу
 Профиль  
 
СообщениеДобавлено: 09 апр 2021, 03:41 
Не в сети
Уже был(а), и не раз, и не два

Зарегистрирован: 13 май 2018, 04:21
Сообщения: 51
Авто: Opel Astra
Имя: Юра
И так у Автора Слон был алгоритм: UIUoU
1)Стаб тока от выбранной емкости 0,1С. 2) Стаб напряжения пока ток не упадет 0.02С.3)стаб тока 0,02С до установленного напряжения и все БАЦ ! Надпись АКБ заряжен.Хотя я с этим,я не согласился бы.После достижения U2=16v нужно было делать стаб напряжения пока ток не упадет 0,01С или по таймеру от 2..4 часа.За это время банки подравнялись бы по немногу. А КТЦ там совсем дермово. Ладно, допустим перед разрядит потом КТЦ до 14,6 в. Заряд 0,1С от емкости АКБ ,а разряд 0,01С это вообще ужас. Таким способом АКБ быстро зарядиться ,чем десульфатирует. Если во время тренировки для АКБ 60АЧ, ток заряда 6А, ток разряда должен быть не менее 5,5А. Надо топтаться дольше на месте двигаясь медленно при низкой плотности перед иначе сульфаты фиг уйдут при высоком плотности.
Ребята,будьте любезны какой здесь Алгоритм напишите пожалуйста,или такой же как выше написал? Спасибо за ранее всем!


Вернуться к началу
 Профиль  
 
СообщениеДобавлено: 09 апр 2021, 11:27 
Не в сети
Заслуженный участник Клуба ЗУ-ОКА275
Аватара пользователя

Зарегистрирован: 11 янв 2016, 23:49
Сообщения: 217
Откуда: г. Мончегорск Мурманской обл.
Авто: GEELY ATLAS
Имя: Игорь
Юрий, здесь алгоритм открытый. Т.е. в любом из программируемых профилей, ты можешь задать значения, какие тебе заблагорассудятся. Иными словами, можно заряжать любые АКБ. Все что ты написал сверху, это теория. А вот многолетняя практика, указывает на то, что ЗУ превосходно не только заряжает АБ, но и те АБ что во всю уже просятся в помойку, ЗУ их поднимает и возвращает к жизни. При умелом пользовании ЗУ, оно реально повышает емкость путем тренировок. Я уже не один год этим занимался. Исключения составляют только гелевые АКБ. Там если он сдох, то уже сдох. Там гель внутри высыхает, и ему приходят кранты, и хоть че делай, электролита внутри нет...Есть правда умельцы, сверлят, ставят заливные горловины, заливают электролит и восстанавливают их. Но я лично не вижу никакого смысла столько сил вкладывать в копеечные БУшные АКБ, которые еще после восстановления х.з. сколько поработают.


Вернуться к началу
 Профиль  
 
СообщениеДобавлено: 09 апр 2021, 13:48 
Не в сети
Уже был(а), и не раз, и не два

Зарегистрирован: 13 май 2018, 04:21
Сообщения: 51
Авто: Opel Astra
Имя: Юра
Юрок писал(а):
стаб тока 0,02С до установленного напряжения и все БАЦ ! Надпись АКБ заряжен.Хотя я с этим,я не согласился бы.После достижения U2=16v нужно было делать стаб напряжения пока ток не упадет 0,01С или по таймеру от 2..4 часа.За это время банки подравнялись бы по немногу.

Спасибо за ответ,я то же давно занимаюсь с АКБ .Меня выручает БП переделанный от комповского с Стаб напряжения и тока , То что выше выделенным в Алгоритме нет? Тоже по достижение заданного напряжения откл?Прошу прощения за много слов.


Вернуться к началу
 Профиль  
 
СообщениеДобавлено: 09 апр 2021, 14:59 
Не в сети
Заслуженный участник Клуба ЗУ-ОКА275
Аватара пользователя

Зарегистрирован: 11 янв 2016, 23:49
Сообщения: 217
Откуда: г. Мончегорск Мурманской обл.
Авто: GEELY ATLAS
Имя: Игорь
Господи, как еще вам объяснить ??? По пальцам... Можно задать любой тип АКБ, и любые параметры его заряда. Естественно что устройство данного класса, автоматически заряжает АБ до нужного уровня, то же касается и до разряда АБ. Понятно, что оно его в ноля не усаживает. Все уже продуманно до вас...


Вернуться к началу
 Профиль  
 
СообщениеДобавлено: 09 апр 2021, 16:57 
Не в сети
Уже был(а), и не раз, и не два

Зарегистрирован: 13 май 2018, 04:21
Сообщения: 51
Авто: Opel Astra
Имя: Юра
Похоже что, вы меня не совсем так поняли. Хорошо так: задал я максимальное напряжение АКБ ,допустим 16в. При достижение этого напряжения Заряд прекращается? А я хотел ,что бы при достижение 16В перешел на стаб напряжения до падения тока 0,01С или по истечение времени таймера 2..4 часа. Вот что я хотел узнать! Если дошел до 16в и откл это то же самое как у Автора Слон.


Вернуться к началу
 Профиль  
 
СообщениеДобавлено: 09 апр 2021, 18:31 
Не в сети
Заслуженный участник Клуба ЗУ-ОКА275

Зарегистрирован: 06 апр 2017, 23:31
Сообщения: 255
Откуда: г. Москва
Авто: HONDA JAZZ
Имя: Дмитрий
В прошивке ver1.09_Beta5 3 этап заряда идёт при постоянном токе 0,02С до напряжения 16В от 10мин до 600мин (время задаём в профиле) или по достижению этого напряжения. После того как напряжение достигло 16В, либо истекло время (10-600мин), заряд прекращается и ЗУ переходит в режим хранения 13,8В (4 этап). Наверно правильно 4 этап сделать определённым по времени со стабилизацией напряжения 16В или по достижению тока 0,01С. Режим хранения бесполезный и им наверно никто не пользуется. 4 этап заряда приходится делать в режиме БП и это создаёт неудобство.
Если Алексей найдёт время и желание может в прошивке 4 этап поправит.


Вернуться к началу
 Профиль  
 
СообщениеДобавлено: 10 апр 2021, 15:06 
Не в сети
Новичок

Зарегистрирован: 27 фев 2020, 15:14
Сообщения: 9
Авто: нет
Имя: Анатолий
полным ходом пошли элетровелосипеды и в них литиионные акамуляторы на напряжение 3.2v и 3,7v может кто сделает прошивку или на подобии IMAX B6 только таким вариантом как 2версия и чтобы можно было заряжать 36в 48в 60в


Вернуться к началу
 Профиль  
 
СообщениеДобавлено: 10 апр 2021, 15:55 
Не в сети
Заслуженный участник Клуба ЗУ-ОКА275

Зарегистрирован: 19 июл 2017, 00:16
Сообщения: 1022
Имя: Валерий
Кто то должен сделать?


Вернуться к началу
 Профиль  
 
СообщениеДобавлено: 12 апр 2021, 17:34 
Не в сети
Уже тут был(а)

Зарегистрирован: 12 фев 2021, 00:17
Сообщения: 19
Откуда: Казахстан
Авто: ASX, 2.0л
Имя: Виктор
Всем привет! Пришёл с JLCPCB комплект плат версии 2.0 от Nusen. Три комплекта могу выслать желающим. Из Казахстана я, если что. Пишите в личку.


Вернуться к началу
 Профиль  
 
Показать сообщения за:  Поле сортировки  
Начать новую тему Ответить на тему  [ Сообщений: 11898 ]  На страницу Пред.  1 ... 546, 547, 548, 549, 550, 551, 552 ... 595  След.

Часовой пояс: UTC + 7 часов


Кто сейчас на конференции

Сейчас этот форум просматривают: нет зарегистрированных пользователей и гости: 4


Вы не можете начинать темы
Вы не можете отвечать на сообщения
Вы не можете редактировать свои сообщения
Вы не можете удалять свои сообщения
Вы не можете добавлять вложения

Найти:
Перейти:  
Powered by phpBB® Forum Software © phpBB Group
Русская поддержка phpBB