Ока в Новосибирске

Клуб Окаводов Новосибирска
Текущее время: 25 май 2026, 08:52

Часовой пояс: UTC + 7 часов




Начать новую тему Ответить на тему  [ Сообщений: 11905 ]  На страницу Пред.  1 ... 517, 518, 519, 520, 521, 522, 523 ... 596  След.

Актуальная статистика (не забывайте изменять статус!)
Собрал и буду собирать еще (соседу, свату, брату) 24%  24%  [ 57 ]
Собрал одно ЗУ 21%  21%  [ 51 ]
Уже собираю 28%  28%  [ 66 ]
Интересуюсь, размышляю - собирать или нет. Наверное буду. 26%  26%  [ 63 ]
Не буду собирать это устройство. 1%  1%  [ 3 ]
Всего голосов : 240
Автор Сообщение
СообщениеДобавлено: 19 июл 2020, 02:45 
Не в сети
Заслуженный участник Клуба ЗУ-ОКА275

Зарегистрирован: 14 мар 2014, 16:47
Сообщения: 596
Имя: Сергей
OLEG-82 Отталкивался от схемы,а там два по 470.Это я к тому,что есть и такие,которые просто тупо повторяют все как в схеме или печатке нарисовано, не задумываясь,а потом возникает масса глупых вопросов.Просто,печатки рисую и детали ставлю как попало и какие попало,главное чтобы по размеру подходило,вернее-раньше так рисовал и никогда не подписывал номиналы,помню по памяти.Вот поэтому не люблю выкладывать свои печатки,это нужно все расставлять как положено,маркировать все детали и все равно возникают вопросы,а почему здесь так а не иначе.А на это уходит уйму времени.Будто бы печатку нельзя самому под себя подкорректировать.Сейчас печатки делаю с шелкографией и приходится делать еще один слой со всеми номиналами и рисовкой деталей.


Вернуться к началу
 Профиль  
 
СообщениеДобавлено: 16 сен 2020, 17:54 
Не в сети
Уже был(а), и не раз, и не два

Зарегистрирован: 16 фев 2019, 22:15
Сообщения: 112
Откуда: Мариуполь
Авто: kia
Имя: Олег
Подскажите какой материал кольца лучше применить для входного сетевого фильтра? (25-30 ампер)
Вложение:
1.jpg
1.jpg [ 62.11 КБ | Просмотров: 15461 ]


Вернуться к началу
 Профиль  
 
СообщениеДобавлено: 16 сен 2020, 23:06 
Не в сети
Уже был(а), и не раз, и не два

Зарегистрирован: 16 фев 2019, 22:15
Сообщения: 112
Откуда: Мариуполь
Авто: kia
Имя: Олег
Спасибо уже нашел.


Вложения:
Безымянный.png
Безымянный.png [ 35.14 КБ | Просмотров: 15450 ]
Вернуться к началу
 Профиль  
 
СообщениеДобавлено: 21 сен 2020, 22:22 
Не в сети
Уже был(а), и не раз, и не два

Зарегистрирован: 15 апр 2017, 19:27
Сообщения: 56
Авто: ВАЗ=2106
Имя: Владимир
Здравствуйте OLEG-82 подскажите вы печатку под схему блока питания которую выложили раньше делали, или все в процессе. СПАСИБО.


Вернуться к началу
 Профиль  
 
СообщениеДобавлено: 22 сен 2020, 14:04 
Не в сети
Уже был(а), и не раз, и не два

Зарегистрирован: 16 фев 2019, 22:15
Сообщения: 112
Откуда: Мариуполь
Авто: kia
Имя: Олег
vlad1962 писал(а):
Здравствуйте OLEG-82 подскажите вы печатку под схему блока питания которую выложили раньше делали, или все в процессе. СПАСИБО.

Раньше подобное собирал. Данная плата в процессе уже собранная. Работает но наладить все до конца руки не доходят.


Вернуться к началу
 Профиль  
 
СообщениеДобавлено: 22 сен 2020, 22:09 
Не в сети
Уже был(а), и не раз, и не два

Зарегистрирован: 15 апр 2017, 19:27
Сообщения: 56
Авто: ВАЗ=2106
Имя: Владимир
OLEG-82 печатку на блок питания выложить можете. СПАСИБО.


Вернуться к началу
 Профиль  
 
СообщениеДобавлено: 24 сен 2020, 01:56 
Не в сети
Уже был(а), и не раз, и не два

Зарегистрирован: 16 фев 2019, 22:15
Сообщения: 112
Откуда: Мариуполь
Авто: kia
Имя: Олег
vlad1962 писал(а):
OLEG-82 печатку на блок питания выложить можете. СПАСИБО.

Держи.


Вложения:
Power2.lay6 [397.87 КБ]
Скачиваний: 505
БП 40А 40В.jpg
БП 40А 40В.jpg [ 180.62 КБ | Просмотров: 15296 ]
Вернуться к началу
 Профиль  
 
СообщениеДобавлено: 24 сен 2020, 16:58 
Не в сети
Заслуженный участник Клуба ЗУ-ОКА275

Зарегистрирован: 24 окт 2013, 11:44
Сообщения: 933
Откуда: Чувашия
Авто: КИА РИО 2018
Имя: Вячеслав
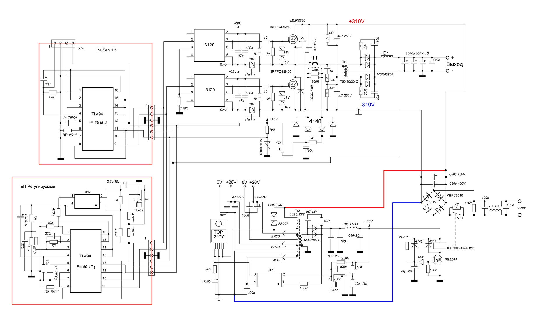
Здравствуйте уважаемые паятели!
Многие наверное столкнулись с такой проблемой БП переделанных из Китайских "подМенвелов"! Проблема заключается в малом максимальном выходном напряжении блоков.Тем более в сельской местности, с пониженным сетевым напряжением, добиться выходного более 20-21В,а то и меньше, не возможно! Притом что запас по току есть!Решается эта проблема установкой ещё одной диодной сборки и коррекцией элементов в делителе на входе ТЛки.
Поэтому было решено переработать печатные платы и собрать блок питания ,используя Китайский как донор, который включает в себя сам блок питания с мостом на выходе, датчик тока на шунте,реле. Блок управления тоже переработан, исключён ДТ на м\с , убрано реле. Разрядники , на четырёх и восьми ключах остались прежними.
В результате получилось не плохое ЗУ с параметрами : выходное напряжение регулируется от 0,2 до 45-50 В, ток до 25-30 А ( конечно надо следить за превышением допустимой мощности БП -донора.Например при выходном напряжении 45-50В ток не более 9-10А, при мощности донора 400-450Вт.Ну а при меньшем напряжении соответственно ток увеличивается.Получилось довольно компактно и без кучи проводов.Если кому будет интересно, выложу фото.


Вложения:
Зарядное +БП_UNI.spl7 [408.89 КБ]
Скачиваний: 561

_________________
С уважением,Вячеслав.73!
Вернуться к началу
 Профиль  
 
СообщениеДобавлено: 24 сен 2020, 17:01 
Не в сети
Постоянец

Зарегистрирован: 11 ноя 2014, 18:10
Сообщения: 151
Откуда: Новосибирск
Авто: nissan patrol
Имя: Константин
Фото конечно не помешает:))


Вернуться к началу
 Профиль  
 
СообщениеДобавлено: 24 сен 2020, 17:03 
Не в сети
Заслуженный участник Клуба ЗУ-ОКА275

Зарегистрирован: 24 окт 2013, 11:44
Сообщения: 933
Откуда: Чувашия
Авто: КИА РИО 2018
Имя: Вячеслав
Вечером, я на работе, а документация вся дома!

_________________
С уважением,Вячеслав.73!


Вернуться к началу
 Профиль  
 
СообщениеДобавлено: 24 сен 2020, 17:15 
Не в сети
Заслуженный участник Клуба ЗУ-ОКА275

Зарегистрирован: 24 окт 2013, 11:44
Сообщения: 933
Откуда: Чувашия
Авто: КИА РИО 2018
Имя: Вячеслав
Вот нашёл в телефоне!


Вложения:
imgonline-com-ua-Compressed-qO3Uu1AL9Ep6S.jpg
imgonline-com-ua-Compressed-qO3Uu1AL9Ep6S.jpg [ 115.76 КБ | Просмотров: 15281 ]
imgonline-com-ua-Compressed-KjX0FrnvuPt.jpg
imgonline-com-ua-Compressed-KjX0FrnvuPt.jpg [ 121.74 КБ | Просмотров: 15281 ]
imgonline-com-ua-Compressed-ezpTPzZZG9Vpyl.jpg
imgonline-com-ua-Compressed-ezpTPzZZG9Vpyl.jpg [ 156.24 КБ | Просмотров: 15281 ]

_________________
С уважением,Вячеслав.73!
Вернуться к началу
 Профиль  
 
СообщениеДобавлено: 07 окт 2020, 00:14 
Не в сети
Уже тут был(а)

Зарегистрирован: 01 окт 2020, 13:36
Сообщения: 20
Имя: Михаил
Подскажите,пожалуйста,куда копать?Вместо стрелки и скобок некая лажа.А так всё работает.Прошивка ver1.09_Beta4_EN_NUSEN1,5.Cтавил 1,7 и 1,8 одинаково.Индикатор обычный LCD 1602A.Спасибо.


Вложения:
Скриншот 06-10-2020 201316.jpg
Скриншот 06-10-2020 201316.jpg [ 24.6 КБ | Просмотров: 14982 ]


Последний раз редактировалось Mila-vi 07 окт 2020, 00:20, всего редактировалось 1 раз.
Вернуться к началу
 Профиль  
 
СообщениеДобавлено: 07 окт 2020, 00:18 
Не в сети
Site Admin
Аватара пользователя

Зарегистрирован: 10 апр 2007, 22:36
Сообщения: 11266
Откуда: Новосибирск, Дзержинский
Авто: ВАЗ-21043
Имя: Алексей
Приветствую! Видимо дисплей не очень совместим с Winstar-овскими. То есть он не понимает программируемые знакосимволы. Вариантов два: "Забить" или поменять на более совместимый дисплей от Winstar и очень много кто к ним приближен (до сих пор не было проблем с совместимостью). Но видимо жизнь не стоит на месте.. *PARDON*

_________________

Поблагодарить автора:
Контакты:
Телеграмм: alexSh154
Вконтакте
Одноквассники
Instagram


Вернуться к началу
 Профиль  
 
СообщениеДобавлено: 07 окт 2020, 00:24 
Не в сети
Уже тут был(а)

Зарегистрирован: 01 окт 2020, 13:36
Сообщения: 20
Имя: Михаил
Спасибо я так и думал.Может куплю индикатор,а может забью.


Вернуться к началу
 Профиль  
 
СообщениеДобавлено: 25 окт 2020, 15:28 
Не в сети
Новичок

Зарегистрирован: 10 фев 2018, 16:21
Сообщения: 3
Откуда: РБ, Орша
Авто: vw polo 1.9d
Имя: Валерий
marsergei76 писал(а):
Всем Привет, и ещё раз с Новым Годом! Переделал и запустил БП на SG6105, максимальное напряжение без платы управления установилось 25 вольт. Погонял на нагрузке 6А, держит нормально, просадки напряжения мультиметром не показывает. Выкладываю свой вариант схемы переделки и печатную плату в Sprint-Layout, может кому пригодится. Настраивал также как и со стандартным вариантом.


Вернуться к началу
 Профиль  
 
СообщениеДобавлено: 25 окт 2020, 15:29 
Не в сети
Новичок

Зарегистрирован: 10 фев 2018, 16:21
Сообщения: 3
Откуда: РБ, Орша
Авто: vw polo 1.9d
Имя: Валерий
Здравствуйте. Сергей (marsergei76), хотел у вас уточнить, при переделке бп на sg6105 удаляем всю обвязку, кроме транзисторов 945. или переделываем как на схеме по ссылке http://diodnik.com/zamena-sg6105-na-tl4 ... rexodnika/


Вернуться к началу
 Профиль  
 
СообщениеДобавлено: 26 окт 2020, 03:11 
Не в сети
Уже тут был(а)
Аватара пользователя

Зарегистрирован: 15 дек 2019, 21:33
Сообщения: 27
Откуда: Саранск
Авто: AUDI 100 C4
Имя: Сергей
valery74 писал(а):
Здравствуйте. Сергей (marsergei76), хотел у вас уточнить, при переделке бп на sg6105 удаляем всю обвязку, кроме транзисторов 945. или переделываем как на схеме по ссылке http://diodnik.com/zamena-sg6105-na-tl4 ... rexodnika/

Здравствуйте, я в начале ещё руководствовался статьёй http://diodnik.com/blok-pitaniya-atx-na ... oratornyj/ , а так удалял всё что не задействовано и мешает плате переходнику.


Вложения:
26ce135s-1920.jpg
26ce135s-1920.jpg [ 807.6 КБ | Просмотров: 14386 ]
Вернуться к началу
 Профиль  
 
СообщениеДобавлено: 28 окт 2020, 01:22 
Не в сети
Заслуженный участник Клуба ЗУ-ОКА275

Зарегистрирован: 19 июл 2017, 00:16
Сообщения: 1022
Имя: Валерий
Собрал новую версию зарядного ОКА-2.0. В данной версии использованы схематические доработки зарядного pereborka (Дмитрий).

1. Добавлена индикация режимов стабилизации напряжения и тока.
2. Добавлена отдельная кнопка вкл/выкл выхода зарядного.
3. Переделана схема защиты от переполюсовки. Теперь, даже если на клеммах (крокодилах) имеется напряжение и переполюсовать, то ничего не произойдет (баха не будет), схема отработает и включится сигнал переполюсовки.
4. Схема не боится КЗ в режиме калибровки (по идее не должна бояться еще и переполюсовки, но я не проверял).
5. Доработана схема разряда выходного конденсатора.
6. Схема питается от линейного трансформатора, что положительно сказывается на работе всего зарядного в целом. Для вентиляторов охлаждения и измерительного реле, используется маломощный импульсный БП на UC3842.
7. В качестве монитора тока и вольтметра используется микросхема AD8602 (можно заменить на MCP6022). В качестве опорного напряжения 2,5 вольта для монитора тока, используется REF192 или можно REF5025.
8. Вместо силового реле используется полевой транзистор.
9. Схема разрядника со стабилизацией тока.
10. При правильном монтаже, без соплей и тд, запускается как серийный вариант.

11. В зарядном используется три платы. Плата управления, плата энкодера, плата силового блока.
Плата силового блока и плата управления соединяются между собой через шлейф IDC34 (от флоппи дисковода компьютера). Плата управления и плата энкодера соединятся между собой шлейфом IDC8. Больше никаких соединений между платами нет.
Платы проектировались под корпус G752, можно купить в чипдипе https://www.chipdip.ru/product/g752
Или сделать самому.

12. При включении выхода зарядного (подача напряжения на клеммы БП или крокодилы), скачка напряжения нет или он находятся в пределах пульсации.
Ниже скрины, осциллограммы напряжения в момент включения выхода. Левый без нагрузки, правый с нагрузкой..

ИзображениеИзображение

Фото зарядного:

ИзображениеИзображение
ИзображениеИзображение
Видео защиты от переполюсовки (на крокодилах имеется напряжение), баха нет. :)



Зарядное работает отлично.

Скачать архив с описанием, схемами и печатными платами (DipTrace 4xx) можно по этой ссылке.. https://disk.yandex.ru/d/5Jc186kqTlG0qQ
Печатных плат у меня нет, все платы разошлись, не просите. :)
Данную версию собрали еще два человека, pereborka (как появится, отпишется) и maliiv (у него пока в процессе сборки, тоже отпишется позже).


Последний раз редактировалось NuSen 16 янв 2025, 15:00, всего редактировалось 3 раз(а).

Вернуться к началу
 Профиль  
 
СообщениеДобавлено: 28 окт 2020, 02:05 
Не в сети
Уже был(а) и не раз

Зарегистрирован: 08 ноя 2016, 15:03
Сообщения: 37
Имя: Алексей
Огромную работу проделал, спасибо!


Вернуться к началу
 Профиль  
 
СообщениеДобавлено: 28 окт 2020, 02:25 
Не в сети
Заслуженный участник Клуба ЗУ-ОКА275
Аватара пользователя

Зарегистрирован: 11 янв 2016, 23:49
Сообщения: 217
Откуда: г. Мончегорск Мурманской обл.
Авто: GEELY ATLAS
Имя: Игорь
Да, мне тоже хочется поблагодарить Валеру за предоставленные платы и детали, Вячеслава за помощь в комплектухе. Все уже собрал, вот только сегодня получил шунты с Алика и запаял их. Подошел к этапу наладки. Но послезавтра уезжаю на неделю, полторы, и наладку начну только по приезду. Проект очень интересный. Первую версию зарядного, подарил другу, он давно на него глаз положил, хоть никто в гаражах приставать не будет с тренировкой АКБ. Пусть друг развлекается. Потом по приезду, буду фотки выкладывать.


Вернуться к началу
 Профиль  
 
Показать сообщения за:  Поле сортировки  
Начать новую тему Ответить на тему  [ Сообщений: 11905 ]  На страницу Пред.  1 ... 517, 518, 519, 520, 521, 522, 523 ... 596  След.

Часовой пояс: UTC + 7 часов


Кто сейчас на конференции

Сейчас этот форум просматривают: нет зарегистрированных пользователей и гости: 1


Вы не можете начинать темы
Вы не можете отвечать на сообщения
Вы не можете редактировать свои сообщения
Вы не можете удалять свои сообщения
Вы не можете добавлять вложения

Найти:
Перейти:  
cron
Powered by phpBB® Forum Software © phpBB Group
Русская поддержка phpBB