Ока в Новосибирске

Клуб Окаводов Новосибирска
Текущее время: 22 дек 2025, 09:14

Часовой пояс: UTC + 7 часов




Начать новую тему Ответить на тему  [ Сообщений: 11881 ]  На страницу Пред.  1 ... 48, 49, 50, 51, 52, 53, 54 ... 595  След.

Актуальная статистика (не забывайте изменять статус!)
Собрал и буду собирать еще (соседу, свату, брату) 24%  24%  [ 57 ]
Собрал одно ЗУ 21%  21%  [ 49 ]
Уже собираю 28%  28%  [ 67 ]
Интересуюсь, размышляю - собирать или нет. Наверное буду. 26%  26%  [ 63 ]
Не буду собирать это устройство. 1%  1%  [ 3 ]
Всего голосов : 239
Автор Сообщение
СообщениеДобавлено: 01 мар 2014, 20:30 
Не в сети
Site Admin
Аватара пользователя

Зарегистрирован: 10 апр 2007, 22:36
Сообщения: 11306
Откуда: Новосибирск, Дзержинский
Авто: ВАЗ-21043
Имя: Алексей
Yurock писал(а):
С небольшим освоением и переходом на другую платформу могу помочь

Спасибо, но не сейчас.

_________________

Поблагодарить автора:
Контакты:
Телеграмм: alexSh154
Вконтакте
Одноквассники
Instagram


Вернуться к началу
 Профиль  
 
СообщениеДобавлено: 01 мар 2014, 21:08 
Не в сети
Уже был(а) и не раз

Зарегистрирован: 03 фев 2013, 14:53
Сообщения: 39
Откуда: г.Белгород
Авто: Renault Duster 1,6
Имя: German
oka275 писал(а):
Какова точность у TL431 в процентах, мне выяснить из даташитов не удалось.

Алексей! Даташит говорит следующее:Reference Voltage Tolerance at 25°C
− 0.5% . . . B Grade
− 1%. . . A Grade
− 2% . . . Standard Grade
То есть с буквой В самые точные. Как то занимались мы(участники форума) над "изобретением" лабораторного блока питания и пришли к интересному наблюдению: TL431 очень сильно "шумит". Шум удалось снизить конденсатором не штатным - между упр. и анодом, а между упр. и катодом. Причем танталовый конденсатор небольшой емкости(1-2мкф) шум гасит полностью.


Вернуться к началу
 Профиль  
 
СообщениеДобавлено: 01 мар 2014, 21:46 
Не в сети
Уже тут был(а)

Зарегистрирован: 16 мар 2013, 01:35
Сообщения: 12
Имя: Геннадий
Всем доброго здравия!
По поводу организации меню появились кое-какие мысли. Реализация - усмотрение автора! Предлагаю меню сделать трехуровневым:
1 - "народное меню" для подавляющего большинства юзеров- необходимый минимум ветвей в меню. Для ЗУ - ручной и автомат(выбор емкости АКБ) режим зарядки, тренировка, разряд, десульфат. Для БП ручная регулировка тока и напряжения.
2 - для продвинутых пользьвателей - нажата кнопка энкодера 10 сек. в рабочем режиме. К "народному меню" добавляется возможность банка предустановок для эксклюзивных АКБ, предустановленных настроек тока и напряжения в БП и т.д.
3 - перемычка на плате или (кнопка энкодера + сеть) для входа в меню калибровок, начальной настройки, инициализации и т.д.

Паролями защищать излишне - мое мнение.
С уважением.


Вернуться к началу
 Профиль  
 
СообщениеДобавлено: 01 мар 2014, 22:01 
Не в сети
Site Admin
Аватара пользователя

Зарегистрирован: 10 апр 2007, 22:36
Сообщения: 11306
Откуда: Новосибирск, Дзержинский
Авто: ВАЗ-21043
Имя: Алексей
Приветствую!
econ писал(а):
По поводу организации меню появились кое-какие мысли.

Увы, но для подобных изменений придется мне прошивку заново писать. Вот если бы на этапе проектирования, то еще ладно.

econ писал(а):
перемычка на плате или (кнопка энкодера + сеть) для входа в меню калибровок, начальной настройки, инициализации и т.д.

Есть смысл в словах. Это можно сделать достаточно легко. Но пока приходится лазить в настройки очень часто и я чокнусь постоянно перевключать устройство. А потом - посмотрим.

econ писал(а):
Паролями защищать излишне - мое мнение.

А мне, как компьютерщику, спокойней за установленным паролем. Я знаю, что как бы сосед не лазил, никуда и НИКАК зайти не сможет, ни по какой комбинации клавиш. Хотя ему (соседу) сломает мозг обилие вариантов зарядки, алгоритмы и тд. В его случае нужно одну кнопку и лампочку - "Заряд начать" и "Заряд окончен". Даже дисплей не нужен.

_________________

Поблагодарить автора:
Контакты:
Телеграмм: alexSh154
Вконтакте
Одноквассники
Instagram


Вернуться к началу
 Профиль  
 
СообщениеДобавлено: 01 мар 2014, 22:02 
Не в сети
Site Admin
Аватара пользователя

Зарегистрирован: 10 апр 2007, 22:36
Сообщения: 11306
Откуда: Новосибирск, Дзержинский
Авто: ВАЗ-21043
Имя: Алексей
oka275 писал(а):
Алексей! Даташит говорит следующее:Reference Voltage Tolerance at 25°C
− 0.5% . . . B Grade
− 1%. . . A Grade
− 2% . . . Standard Grade

О, спасибо! Это то, что надо. Я просто неправильный даташит глядел. Вот какой надо было: http://chip-nn.ru/doc/all/2628/2628.zip Однако все равно, даже при наихудшем раскладе, точнее будет штуковина, чем 7805. Но вот с буквой "В", при беглом поиске, найти не удалось - только вроде как с буквой "А". Так же TL431 есть не только в ТО92 корпусе, но и SOIC и даже SOT.

То есть для снижения шумов нужно подключить танталовый конденсатор межу 2 и 3м выводом TL431?
download/file.php?id=643

_________________

Поблагодарить автора:
Контакты:
Телеграмм: alexSh154
Вконтакте
Одноквассники
Instagram


Вернуться к началу
 Профиль  
 
СообщениеДобавлено: 01 мар 2014, 22:10 
Не в сети
Site Admin
Аватара пользователя

Зарегистрирован: 10 апр 2007, 22:36
Сообщения: 11306
Откуда: Новосибирск, Дзержинский
Авто: ВАЗ-21043
Имя: Алексей
по Закону Мерфи - как не описывай все досконально, всегда найдется человек, который все поймет не так.
В общем, про пароли хочу сказать. То, что я сделал вчера - это не приговор, это опция, которой Вы все можете пользоваться, а можете НЕ пользоваться. Если пароль не установлен, он НИКОГДА НЕ БУДЕТ ЗАПРАШИВАТЬСЯ!

_________________

Поблагодарить автора:
Контакты:
Телеграмм: alexSh154
Вконтакте
Одноквассники
Instagram


Вернуться к началу
 Профиль  
 
СообщениеДобавлено: 01 мар 2014, 22:37 
Не в сети
Уже был(а) и не раз

Зарегистрирован: 03 фев 2013, 14:53
Сообщения: 39
Откуда: г.Белгород
Авто: Renault Duster 1,6
Имя: German
oka275 писал(а):
То есть для снижения шумов нужно подключить танталовый конденсатор межу 2 и 3м выводом TL431?

Уточняю: между 1 и 3 выводом, то есть между REF и катодом.


Вернуться к началу
 Профиль  
 
СообщениеДобавлено: 01 мар 2014, 22:52 
Не в сети
Site Admin
Аватара пользователя

Зарегистрирован: 10 апр 2007, 22:36
Сообщения: 11306
Откуда: Новосибирск, Дзержинский
Авто: ВАЗ-21043
Имя: Алексей
polovichok писал(а):
oka275 писал(а):
То есть для снижения шумов нужно подключить танталовый конденсатор межу 2 и 3м выводом TL431?

Уточняю: между 1 и 3 выводом, то есть между REF и катодом.

именно танталовый? Плюсом к REF? 1-2мкф? А как лучше - 1 или 2?

PS. Собрал ИОН по вышеприведенной схеме - работает хорошо! То есть ставлю/убираю нагрузку - напряжение как вкопанное, меняю входное напряжение - как вкопанная. Единственное, что при включении устройства на мультиметре показывает то 5.00, то 5.01 попеременно (вероятно имеется промежуточное значение, например, 5.008). Но минут через 5 напряжение встает четко 5.00 и больше не изменяется. Конечно это не тест-драйв, а оценка вкуса котлет на ощупь, но мне кажется, что сгодится эта схемка. Только про танталовый конденсатор не забудьте между катодом и REF.

_________________

Поблагодарить автора:
Контакты:
Телеграмм: alexSh154
Вконтакте
Одноквассники
Instagram


Вернуться к началу
 Профиль  
 
СообщениеДобавлено: 02 мар 2014, 00:28 
Не в сети
Уже был(а) и не раз

Зарегистрирован: 03 фев 2013, 14:53
Сообщения: 39
Откуда: г.Белгород
Авто: Renault Duster 1,6
Имя: German
oka275 писал(а):
Плюсом к REF? 1-2мкф? А как лучше - 1 или 2?

Собственно говоря конденсатор плюсом к катоду(ведь это очевидно),а один или два -какой под рукой окажется. Следует помнить, что при бОльшей емкости этого конденсатора увеличивается время выхода стабилизатора в рабочий режим(от 2,5 вольт до установленного).При ёмкости 10мкф стабилизатор выйдет на рабочий режим в течении приб. 2-х секунд.


Вернуться к началу
 Профиль  
 
СообщениеДобавлено: 02 мар 2014, 01:15 
Не в сети
Site Admin
Аватара пользователя

Зарегистрирован: 10 апр 2007, 22:36
Сообщения: 11306
Откуда: Новосибирск, Дзержинский
Авто: ВАЗ-21043
Имя: Алексей
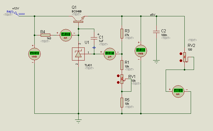
Собрал, ага.. :no: По скольку опорное было подано и на Vref ЦАПов, при регулировке напряжения от ИБП пошел неправильный звук, похожий на шипение. Начал выяснять в чем проблема и поиски привели меня к схемке ИОН на TL431. Тыкаюсь отверткой за анод - звук пропадает. Взял первый попавшийся электролит на 1мкф 50в и воткнул - звук пропал. В общем, выкладываю обновленную схемку. И сейчас в ЧАВО на первой странице закину ссылку на нее.

Для справки: все потребители, берущие напряжение с этого ИОН, в сумме потребляют порядка 10мА. Так что возможны другие варианты организации этого ИОН. Например, я видел схему стабилизатора на этой же TL431, но без транзистора.


Вложения:
TL431-stab.png
TL431-stab.png [ 12.06 КБ | Просмотров: 15081 ]

_________________

Поблагодарить автора:
Контакты:
Телеграмм: alexSh154
Вконтакте
Одноквассники
Instagram
Вернуться к началу
 Профиль  
 
СообщениеДобавлено: 02 мар 2014, 05:10 
Не в сети
Site Admin
Аватара пользователя

Зарегистрирован: 10 апр 2007, 22:36
Сообщения: 11306
Откуда: Новосибирск, Дзержинский
Авто: ВАЗ-21043
Имя: Алексей
Большое обновление содержимого архива, который размещен на первой странице данной темы. Документация по-тихоньку пишется/рисуется. Жаль, что заниматься приходится всем одному.

В большинстве стараюсь документировать то, что сам 100% проверил и убедился. Хотя кое что требует уточнения, например, методика доработки ИБП. В бОльшей степени это уже известная всем методика ув.Слона с некоторыми добавлениями, например, замена постоянного резистора 1кОм подстроечным (который потом можно заменить снова постоянным, узнав нужное сопротивление). Однако обратная связь с 3й на 2ю ножку TL494 у меня выполнена иначе, чем у Слона (у него стоит просто конденсатор аж на 0.1мкф, и резистора нет) - с ней мой БП отказывается работать нормально. В общем, потом будет две схемы - оригинальная Слона, и моя. И обе схемы будут с подстроечным резистором и с перенесенной диодной сборкой D4 на радиатор к диодной сборке канала 12в. Сперва будет рекомендоваться вариант с обратной связью схемы Слона, потом с моим вариантом - а там уже что лучше заработает.

На счет диодной сборки D4, которую я рекомендую перенести на радиатор к диодной сборке канала 12в. А чего ей на плате управления делать? Радиаторов у нас никаких нет, кроме радиатора разрядника. Нужно только избавиться от этой долбаной D4. Нужен этот диод для того (напомню), что бы ток при разрядке АКБ не ходил по нагрузочному резистору на 100 ом, который в свою очередь нагружает ИБП. Хотя, надо еще попробовать полевик воткнуть вместо сборки. Меня уверяют на Радиокоте, что полевик прекрасно коммутирует токи в ОБА направления, а при закрытом полевике встроенный в полевик диод никак себя не проявляет, хотя при обратном токе он "стоит по течению" и может прекрасно этот ток проводить. Во всяком случае на заре начала работ с ЗУ я столкнулся именно с этой проблемой и я отказался от коммутации АКБ полевиком в пользую простого и понятного реле.

Ну и в качестве завершения того, с чего начал: в общем, надо взять пару БП, желательно разных производителей и моделей (но разумеется, на TL494), провести разные варианты переделок и тогда уже делать выводы того, какая переделка универсальней. Но лучше всего это делать после того, как все детали ЗУ+БП будут располагаться как положено на плате, а не как сейчас в рое проводов и возможных наводок. Быть может мои проблемы будут и не проблемы вовсе....

Всем спокойной ночи.
05:11 утра.

_________________

Поблагодарить автора:
Контакты:
Телеграмм: alexSh154
Вконтакте
Одноквассники
Instagram


Вернуться к началу
 Профиль  
 
СообщениеДобавлено: 02 мар 2014, 05:38 
Не в сети
Уже тут был(а)

Зарегистрирован: 02 мар 2014, 04:18
Сообщения: 11
Имя: Victor
Здравствуйте, Алексей!
Слежу за вашим проектом (в хорошем смысле :) ) от зародыша на Коте. Жду снетерпением Первого финиша проекта.
Позвольте вставить и свой пятачок.
Ограничение доступа не помешает, будет ли пользователь его пользовать :D , это его дело. я PLC-ник и в своих проектах ,обычно, реализовываю доступ к параметрем или сброс по уполчанию следующим образом:
Первый вариант, задействованы только рабочие кнопки:
- заходишь в экран "XXX"
- удерживаешь клавишу "X1" в течении 5сек. = доступ к скрытым параметрам
- удерживаешь клавишу "X2" в течении 5сек. = сброс по уполчанию
Второй вариант:
- доступ к экрану "XXX" доступен только при установленном джампере, но это требует ещё одного входа контроллера.
Третий вариант:
- всё доступно после секретного кода

Диферамбы и салюты по поводу проекта придержу до финиша. (не суеверный но так, навсякий случай)


Вернуться к началу
 Профиль  
 
СообщениеДобавлено: 02 мар 2014, 13:57 
Не в сети
Новичок

Зарегистрирован: 22 фев 2014, 22:49
Сообщения: 4
Авто: ВАЗ-11174
Имя: Aleksandr
Алексей! Даташит говорит следующее:Reference Voltage Tolerance at 25°C
− 0.5% . . . B Grade
− 1%. . . A Grade
− 2% . . . Standard Grade

Обрати внимание на СР431

0,5% - А
1,0% - стандарт
Их много попадается в компьютерных блоках питания.
 


Вернуться к началу
 Профиль  
 
СообщениеДобавлено: 02 мар 2014, 14:21 
Не в сети
Site Admin
Аватара пользователя

Зарегистрирован: 10 апр 2007, 22:36
Сообщения: 11306
Откуда: Новосибирск, Дзержинский
Авто: ВАЗ-21043
Имя: Алексей
aleks wt писал(а):
Обрати внимание на СР431
0,5% - А
1,0% - стандарт
 

У, спасибо! Добавил информацию в схему.

_________________

Поблагодарить автора:
Контакты:
Телеграмм: alexSh154
Вконтакте
Одноквассники
Instagram


Вернуться к началу
 Профиль  
 
СообщениеДобавлено: 02 мар 2014, 14:26 
Не в сети
Site Admin
Аватара пользователя

Зарегистрирован: 10 апр 2007, 22:36
Сообщения: 11306
Откуда: Новосибирск, Дзержинский
Авто: ВАЗ-21043
Имя: Алексей
Сегодня выходной, туды ее в качель. Лошади тоже дохнут.

_________________

Поблагодарить автора:
Контакты:
Телеграмм: alexSh154
Вконтакте
Одноквассники
Instagram


Вернуться к началу
 Профиль  
 
СообщениеДобавлено: 02 мар 2014, 20:39 
Не в сети
Новичок

Зарегистрирован: 22 фев 2014, 22:49
Сообщения: 4
Авто: ВАЗ-11174
Имя: Aleksandr
По TL431 берите и устанавливайте любую.В зависимости от буквы указан параметр разброса напряжения при изготовлении(все остальные параметры одинаковые), он важен при массовом производстве.У нас индивидуальное изделие.Точность установки напряжения у нас будет зависеть от точности измерительного прибора и и точности подбора делителя.Точность поддержания напряжения будет зависеть от термостабильности сопротивлений и транзистора.В связи с этим при наладке необходимо дать пару минут на прогрев кристаллов TL431 и транзистра.


Вернуться к началу
 Профиль  
 
СообщениеДобавлено: 02 мар 2014, 20:52 
Не в сети
Site Admin
Аватара пользователя

Зарегистрирован: 10 апр 2007, 22:36
Сообщения: 11306
Откуда: Новосибирск, Дзержинский
Авто: ВАЗ-21043
Имя: Алексей
aleks wt, все верно!

_________________

Поблагодарить автора:
Контакты:
Телеграмм: alexSh154
Вконтакте
Одноквассники
Instagram


Вернуться к началу
 Профиль  
 
СообщениеДобавлено: 04 мар 2014, 01:08 
Не в сети
Новичок

Зарегистрирован: 03 мар 2014, 19:10
Сообщения: 8
Имя: Сергей
Добрый день! Собираю потихоньку необходимые компоненты. Не смог разобраться, как определить поддержку кириллической таблицы символов у дисплея. OLED дисплей хорош, но стоит не мало. Нашел интересный вариант, дешево
http://www.ebay.com/itm/1602-LCD-Verdan ... 3a6bd26d58
Может быть есть косвенные критерии, подойдет ли он для работы с Вашей прошивкой? Заранее благодарю за ответ.


Вернуться к началу
 Профиль  
 
СообщениеДобавлено: 04 мар 2014, 01:39 
Не в сети
Site Admin
Аватара пользователя

Зарегистрирован: 10 апр 2007, 22:36
Сообщения: 11306
Откуда: Новосибирск, Дзержинский
Авто: ВАЗ-21043
Имя: Алексей
Доброй ночи!
Вот это http://pdf1.alldatasheet.com/datasheet- ... D162A.html вроде даташит на этот дисплей, но даже в нем я так и не понял - есть ли в нем хотя бы английский. Про русский вообще ни слова, а ведь есть еще десятки других языков. Или брать наугад, или писать продавцу. Но это не всегда продуктивно, это тоже самое что спрашивать у женщины-продавца из какой конкретно марки стали выполнена эта шестеренка.

PS. Стоимость получится примерно 214 рублей, и как я понял с доставкой. За эту цену можно спокойно подыскать дисплей тут http://chip-nn.ru/72.php К сожалению, доставка не бесплатная, но всего 150 рублей. И минимальный заказ 500 рублей, но как правило еще набирается целая куча всего, а потому и планка пройдена, и доставка как бы размазалась по стоимости всего заказа. И придет оно не через 1,5 месяца, а максимум 2 недели (первым классом за 7 дней управляются, в Новосибирск). В целом, приемлемо. И с гарантией, что там будет русский шрифт, а так же другие 99% деталей, из которых состоит ЗУ. Дело конечно Ваше (обращаюсь ко всем любителям китайских дисплеев), но я бы не за что не стал покупать кота в мешке. А верить китайским продавцам - большая лотерея, хотя есть и честные. Прошивку под транслит не обещаю, и очень даже вероятно, что не буду делать вообще. Словарный запас ЗУ почти 3 листа текста в коде, и это будет адов труд, ради чьей то экономии. Извините.

_________________

Поблагодарить автора:
Контакты:
Телеграмм: alexSh154
Вконтакте
Одноквассники
Instagram


Вернуться к началу
 Профиль  
 
СообщениеДобавлено: 04 мар 2014, 01:46 
Не в сети
Новичок

Зарегистрирован: 03 мар 2014, 19:10
Сообщения: 8
Имя: Сергей
Действительно, по Вашей ссылке и на OLED приемлимые цены! Ура!


Вернуться к началу
 Профиль  
 
Показать сообщения за:  Поле сортировки  
Начать новую тему Ответить на тему  [ Сообщений: 11881 ]  На страницу Пред.  1 ... 48, 49, 50, 51, 52, 53, 54 ... 595  След.

Часовой пояс: UTC + 7 часов


Кто сейчас на конференции

Сейчас этот форум просматривают: нет зарегистрированных пользователей и гости: 3


Вы не можете начинать темы
Вы не можете отвечать на сообщения
Вы не можете редактировать свои сообщения
Вы не можете удалять свои сообщения
Вы не можете добавлять вложения

Найти:
Перейти:  
cron
Powered by phpBB® Forum Software © phpBB Group
Русская поддержка phpBB