Ока в Новосибирске

Клуб Окаводов Новосибирска
Текущее время: 17 мар 2026, 11:22

Часовой пояс: UTC + 7 часов




Начать новую тему Ответить на тему  [ Сообщений: 11899 ]  На страницу Пред.  1 ... 464, 465, 466, 467, 468, 469, 470 ... 595  След.

Актуальная статистика (не забывайте изменять статус!)
Собрал и буду собирать еще (соседу, свату, брату) 24%  24%  [ 57 ]
Собрал одно ЗУ 21%  21%  [ 50 ]
Уже собираю 28%  28%  [ 66 ]
Интересуюсь, размышляю - собирать или нет. Наверное буду. 26%  26%  [ 63 ]
Не буду собирать это устройство. 1%  1%  [ 3 ]
Всего голосов : 239
Автор Сообщение
СообщениеДобавлено: 02 фев 2019, 15:37 
Не в сети
Уже был(а) и не раз

Зарегистрирован: 02 авг 2018, 23:02
Сообщения: 36
Имя: Сергей
Спасибо. Буду смотреть


Вернуться к началу
 Профиль  
 
СообщениеДобавлено: 02 фев 2019, 16:03 
Не в сети
Заслуженный участник Клуба ЗУ-ОКА275

Зарегистрирован: 19 июл 2017, 00:16
Сообщения: 1022
Имя: Валерий
kravc4enkoser
Я так понимаю, что плат бп нет? Тогда можно переделать печатку под имеющийся тгр (если плата бп будет делаться самостоятельно).


Вернуться к началу
 Профиль  
 
СообщениеДобавлено: 02 фев 2019, 17:33 
Не в сети
Уже был(а) и не раз

Зарегистрирован: 02 авг 2018, 23:02
Сообщения: 36
Имя: Сергей
Плата бп есть. Вчера просто смотрел два имеющихся бп. Но явно их тгр не подходит.


Вернуться к началу
 Профиль  
 
СообщениеДобавлено: 04 фев 2019, 12:12 
Не в сети
Заслуженный участник Клуба ЗУ-ОКА275

Зарегистрирован: 06 ноя 2016, 10:55
Сообщения: 94
Откуда: краснотурьинск
Авто: ваз2107
Имя: вячеслав
Приветствую всех форумчан! Вопрос к Алексею: в предыдущих, ваших сообщениях, говорилось по поводу калибровки амперметра (это к новой прошивке) без нагрузки, т.е. подключаемся сразу к клемам ЗУ, так вот вопрос если не секрет какой там алгоритм измерения?


Вернуться к началу
 Профиль  
 
СообщениеДобавлено: 04 фев 2019, 12:23 
Не в сети
Site Admin
Аватара пользователя

Зарегистрирован: 10 апр 2007, 22:36
Сообщения: 11260
Откуда: Новосибирск, Дзержинский
Авто: ВАЗ-21043
Имя: Алексей
Здравствуйте, Вячеслав! В смысле какой там алгоритм измерения? Наверное скорее алгоритм создания требуемого для калибровки тока. Раньше величина тока регулировалась изменением выходного напряжения БП (излишки тока рассеивались в нагрузке). А начиная с версии 1.007 используется режим ограничения тока, что уже не требует наличие нагрузки. Она нужна только для калибровки корректора вольтметра и тут все соответствует тому, что сказано здесь https://youtu.be/Ow8ecDWEg00?t=1758

_________________

Поблагодарить автора:
Контакты:
Телеграмм: alexSh154
Вконтакте
Одноквассники
Instagram


Вернуться к началу
 Профиль  
 
СообщениеДобавлено: 04 фев 2019, 14:36 
Не в сети
Заслуженный участник Клуба ЗУ-ОКА275

Зарегистрирован: 06 ноя 2016, 10:55
Сообщения: 94
Откуда: краснотурьинск
Авто: ваз2107
Имя: вячеслав
Алексей спасибо за ответ. Просто залил новую прошивку и пытаюсь понять как происходит расчет тока. При калибровки с лампами или нагрузочными сопротивлениями в предыдущих версиях прошивки, мой БП откалибровался без проблем до 20А (можно было и больше но мультиметр не позволял), а в этой прошивке 18А и дальше большой БУХ и вылет силовых ключей + вся ихняя обвязка, может еще что нибудь вылетело пока не разбирался времени нет. Вот сейчас сижу думаю может мой блок при малых напряжениях не может вытянуть такой ток, а может еще что нибудь.


Вернуться к началу
 Профиль  
 
СообщениеДобавлено: 04 фев 2019, 14:38 
Не в сети
Уже тут был(а)

Зарегистрирован: 31 янв 2019, 20:20
Сообщения: 19
Авто: Fiat
Имя: Сергей
kravc4enkoser
По поводу тгр, я осторожно вскрывал верхнюю изоляцию обмоток отпаевал провода и менял их нужным образом. Смотрите конечно по плате донора но чаще всего не совпадают первичные обмотки, а они меняются проще всего. И самое главное убедитесь в исправности тгр .


Вернуться к началу
 Профиль  
 
СообщениеДобавлено: 04 фев 2019, 16:29 
Не в сети
Заслуженный участник Клуба ЗУ-ОКА275

Зарегистрирован: 06 апр 2017, 23:31
Сообщения: 255
Откуда: г. Москва
Авто: HONDA JAZZ
Имя: Дмитрий
Всем привет!
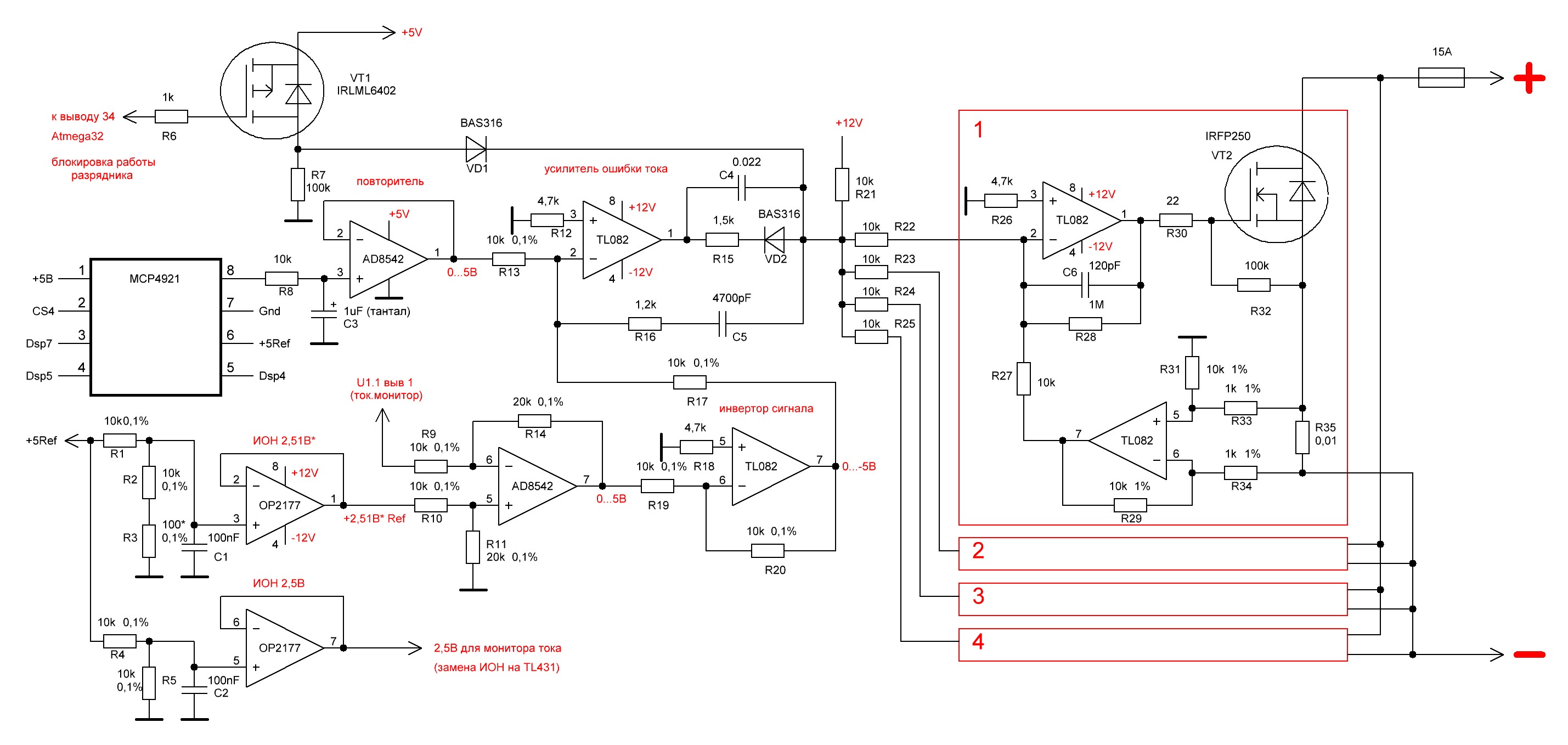
ЗУ Алексея имеет хорошую точность заданного выходного напряжения и тока, но с точностью тока разряда не всё в порядке. Главная проблема точности тока разрядника - это отсутствие стабилизации тока разряда. Разрядник по оригинальной схеме выполнен по схеме генератора стабильного тока без привязки к главному монитору тока. Только вот с нагревом низкоомных резисторов 0,2Ом изменяется их сопротивление (а они являются датчиками тока) и наш заданный ток начинает плыть. Ещё вносит свой вклад нагрев радиатора разрядника, который подогревает управляющие ОУ полевых транзисторов. Я вместо керамических резисторов 0,2Ом в своём ЗУ использовал шунты из манганина 0,1Ом и с ними ток тоже уплывает, хотя на много меньше. Изучив схему промышленной электронной нагрузки Agilent 6060
Вложение:
6060_sch.pdf [684.78 КБ]
Скачиваний: 689
и некоторые форумы по нагрузкам, разработал схему разрядника со стабилизацией тока с привязкой к главному монитору тока устройства. Схема прошла тесты успешно. Погрешность тока разряда в диапазоне 0...10А составила не более 0,005А по мультиметру APPA 303, а по индикатору ЗУ не более 0,01А. Теперь нагрев радиатора разрядника не оказывает влияние на ток. Конечно чтобы добиться такой точности потребовалась замена ИОН на TL431 в мониторе тока на REF192E, введение ещё одного ИОН 2,51В и применение термостабильных резисторов 0,1% 25ppm типа RT0805BRD0710KL (YAGEO) или MCU08050D1002BP100 (Vishay). Для правильной работы стабилизатора тока пришлось применить двуполярное питание ОУ. Обычные резисторы даже 1% в этой схеме правильно работать не будут т.к. у них высокая зависимость сопротивления от температуры. Резисторы покупал в http://elbase.ru, там оказалась самая низкая цена и выбор номиналов. Никому свою схему разрядника не навязываю. Хотел для себя сделать стабилизацию тока в разряднике. Теперь делюсь со всеми. Может кому будет интересно. И чтобы скучно не было на форуме. Схема стала сложнее оригинальной и требует элементов, которые не продаются на каждом углу.
Вложение:
эл.нагрузка + стабилизатор тока.JPG
эл.нагрузка + стабилизатор тока.JPG [ 357.75 КБ | Просмотров: 17894 ]

Вложение:
IMG_20190201_094341.jpg
IMG_20190201_094341.jpg [ 629.31 КБ | Просмотров: 18119 ]

Готовое устройство.(viewtopic.php?p=49412#p49411)
Вложение:
4.jpg
4.jpg [ 85.42 КБ | Просмотров: 17086 ]


Последний раз редактировалось pereborka 08 май 2019, 12:57, всего редактировалось 4 раз(а).

Вернуться к началу
 Профиль  
 
СообщениеДобавлено: 04 фев 2019, 16:38 
Не в сети
Site Admin
Аватара пользователя

Зарегистрирован: 10 апр 2007, 22:36
Сообщения: 11260
Откуда: Новосибирск, Дзержинский
Авто: ВАЗ-21043
Имя: Алексей
slava77 писал(а):
При калибровки с лампами или нагрузочными сопротивлениями в предыдущих версиях прошивки, мой БП откалибровался без проблем

Кстати сказать, что калибровка может производиться и с использованием нагрузки. Это решительно без разницы. Просто режим ограничения тока средствами TL494, в сравнении с бывшей регулировкой выходного напряжения, более предпочтительный. Потому что во втором случае мы сильно зависим от изменения сопротивления нагрузки ввиду нагрева, изменение сопротивления проводов по той же причине. Это приводило к постоянному плаванию показаний тока даже на мультиметре. А режиму ограничения тока без разницы меняющееся от нагрева сопротивление, потому что он честно выдерживает заданный ток в цепи. Можно нагрузку вообще замкнуть и ток в цепи останется прежним. В результате имеем "вкопанные" цифры на дисплее мультиметра. Вот в чем главное отличие.

slava77 писал(а):
мой БП откалибровался без проблем до 20А (можно было и больше но мультиметр не позволял),

у меня БП на 30А. Ограничитель калибрую до 20А по мультиметру, а далее по амперметру ЗУ. После того, как перешел на шунт и поправил процедуру чтения тока в последней прошивке, мультиметр уже в принципе не нужен для ограничителя - достаточно амперметра ЗУ. Еще раз пишу, кто не знает - после 4..5А многие недорогие мультиметры начинают врать! https://youtu.be/WLK9aTQDpfg?t=695 Метод борьбы только один - замыкаем между собой щупы мультиметра, даем 1-2 минуты отдохнуть, потом размыкаем и ТУТ ЖЕ считываем показания. Почему тут же? потому что цифры тут же начинают бежать вверх! но первые цифры - самые точные. Об этом я сказал в вышеуказанном видео.

slava77 писал(а):
Просто залил новую прошивку и пытаюсь понять как происходит расчет тока

Не хочу занудствовать, но подчеркну, потому что это важно. Ток не рассчитывается, а регулируется. Расчеты я не трогал. В старых прошивках регулировался банальным изменением выходного напряжения. В новой прошивке - путем аппаратного ограничения(и стабилизации) тока средствами TL494.

slava77 писал(а):
а в этой прошивке 18А и дальше большой БУХ и вылет силовых ключей + вся ихняя обвязка, может еще что нибудь вылетело пока не разбирался времени нет. Вот сейчас сижу думаю может мой блок при малых напряжениях не может вытянуть такой ток, а может еще что нибудь.

Постороннего шума не было при работе силового БП? Вообще пока не было рекламаций на прошивку. Значит что-то в БП было не так, может "сквозняк" пролетел. Все вынашиваю планы перезаписать видео с калибровками и прочими изменениями, так я обязательно сделаю оговорку, что калибровать с нагрузкой тоже можно. А для некоторых БП даже нужно, потому что нагрузка возьмет на себя возможные всплески тока. Видимо это как раз Ваш случай.

_________________

Поблагодарить автора:
Контакты:
Телеграмм: alexSh154
Вконтакте
Одноквассники
Instagram


Вернуться к началу
 Профиль  
 
СообщениеДобавлено: 04 фев 2019, 17:14 
Не в сети
Заслуженный участник Клуба ЗУ-ОКА275

Зарегистрирован: 06 ноя 2016, 10:55
Сообщения: 94
Откуда: краснотурьинск
Авто: ваз2107
Имя: вячеслав
Шум появился после 18А и потом БУХ. На обеде сегодня посмотрел встал осцилографом на 8 и 11 ногу осицилограммы нормальные, а вот на коллекторе (это который после 8 ноги с ТЛ-ки ) не нормально, на втором коллекторе транзистора все в норме. Условно "сдохший" (звониться как целый) заменил на новый, картина не поменялась. К вечеру время появиться буду дальше заниматься. Из всего вышеизложенного можно сделать вывод что причина в самом БП... Да забыл поблагодарить Алексея за програматор собранный по его прототипу, я просто от него тащусь. Правда при его освоении залочил камень (не там выставил галочку при программировании фюзов ), а так работает на ура. Еще раз больше спасибо Алексей!


Вернуться к началу
 Профиль  
 
СообщениеДобавлено: 04 фев 2019, 17:42 
Не в сети
Site Admin
Аватара пользователя

Зарегистрирован: 10 апр 2007, 22:36
Сообщения: 11260
Откуда: Новосибирск, Дзержинский
Авто: ВАЗ-21043
Имя: Алексей
slava77 писал(а):
Шум появился после 18А и потом БУХ

Собсно, вот и ответ. Видимо возбуд пролетел. В режиме ограничения (стабилизации) тока он может легко возникнуть, если где-то просажена "земля" (это например). При дальнейшем росте тока схема теряет стабильность. Потом происходит как в мультивибраторе - схема "опрокидывается", ток падает, схема восстанавливается, снова просаживается и всё повторяется сначала. Происходит это быстро-быстро, и слышно это как шум. В ряде случаев шумы заканчиваются печально.

Еще вариант. На страницах данного форума было выяснено то, что предлагаемых 12.6в для питания TL494 маловато. В идеале надо вольт 18. Некоторые БП (если не большинство) имеют вольтдобавку для питания шим-контроллера, которую они берут с выхода БП (или отдельной обмотки силового транса). И если мы работаем на нагрузку в виде амперметра, то на выходе БП будет очень низкое напряжение (не более 0.5-1в, в зависимости от сопротивления проводов). Соответственно TL494 будет голодать, а токи большие. Это может привести к искажению формы импульсов со всеми истекающими отсюда проблемами (нагрев, сквозняк, итд). Думаю, что мои мысли не далеки от реальности. И в свете этих рассуждений все-таки для страховки лучше использовать нагрузку.

slava77 писал(а):
Да забыл поблагодарить Алексея за програматор собранный по его прототипу, я просто от него тащусь

да не за что, тем более автором его изначально был не я :) Но я его несколько дополнил фишками, которые мне необходимы. Кстати, подумываю спаять еще один такой экземпляр и поместить внутре ЗУ. И все, что потребуется для его прошивки "в полях" - это кабель mini/micro-USB. Далее качаем прошивку (в ней уже могу размещать и bat-файл, и саму avrdude.exe), запускаем файлик - и прошивка полилась. Никаких программаторов, оболочек - ничего не надо. Я так вообще прошиваю прямо из под оболочки редактора кода.

_________________

Поблагодарить автора:
Контакты:
Телеграмм: alexSh154
Вконтакте
Одноквассники
Instagram


Вернуться к началу
 Профиль  
 
СообщениеДобавлено: 04 фев 2019, 23:16 
Не в сети
Site Admin
Аватара пользователя

Зарегистрирован: 10 апр 2007, 22:36
Сообщения: 11260
Откуда: Новосибирск, Дзержинский
Авто: ВАЗ-21043
Имя: Алексей
Давненько не брал я в руки шашек........ В общем, не совсем то, что ждут некоторые из вас. Но всё же..

Прошивка для основного МК: версия 1.08 от 04.02.2019

1. Упрощена нумерация прошивок.
2. Вводится версия прошивки для схемы Nusen v.1.5 Отдельное спасибо pereborka за идеи и наработки по схеме! В данной прошивке начисто отключен цифровой стабилизатор (который программно подгоняет напряжение к заданному). Так же отключен корректор "Corr" в режиме БП. Вся стабилизация возлагается в этой схеме только на саму микросхему шим-контроллера TL494 и её измененные цепи обратной связи. В свое время я думал на эту тему, но так и не проверил работоспособность (предвидел её нестабильной)
3. Минимальное напряжение, которое можно установить в режиме БП, теперь равно напряжению, на которое физически способен данный экземпляр силового БП. Раньше это значение округлялось в бОльшую сторону до ближайшего десятичного знака.
4. Упразднен выбор типа датчика тока при первом входе в калибровку амперметра. Выбор датчика нужен был для того, что бы подставлять наиболее ближайший множитель, чтобы потом нужно было меньше крутить энкодером при подгонке нужных показаний тока на дисплее ЗУ. Это давняя моя боль и мечта упростить процедуру калибровки амперметра. Отныне, независимо от применяемого датчика тока, входим в режим калибровки амперметра, подключаем к ЗУ эталонный амперметр (лучше через нагрузку), накручиваем энкодером ровно 5.00 А и одновременно нажимаем и удерживаем кнопку энкодера и МЕНЮ примерно 2 секунды. На дисплее ЗУ должно появиться сообшение типа: "SET 1.23453". Всё, множитель установлен и на этом калибровку амперметра почти можно считать законченной. Останется только побродить по диапазону и возможно несколько подстроить показания. Помните про врушки мульметра на больших токах!

Файлы прошивок:

1.08_RU_default.hex - кириллическая прошивка по умолчанию (ОСНОВНАЯ)
1.08_EN_default.hex - англоязычная прошивка по умолчанию (ОСНОВНАЯ)

1.08_RU_ARdisable.hex - кириллическая прошивка с отключенным модулем автовосстановления после отключения электроэнергии.
1.08_EN_ARdisable.hex - англоязычная прошивка с отключенным модулем автовосстановления после отключения электроэнергии.

1.08_RU_NUSEN1.5.hex - кириллическая прошивка для схемы Nusen v.1.5 с отключенным цифровым стабилизатором и корректором (Corr)
1.08_EN_NUSEN1.5.hex - англоязычная прошивка для схемы Nusen v.1.5 с отключенным цифровым стабилизатором и корректором (Corr)

Где прошивки? Как обычно, в общем архиве: https://goo.gl/RQNbSX или зеркало на гуглдиске http://bit.ly/2PcAbMk
Что бы не пропустить другие изменения в прошивках, обязательно читайте файл "История изменений.txt" в корне архива, или тут по ссылке https://cloud.mail.ru/public/2V5F/XNyYjj2qi
PS. Вроде ничего не перепутал.

_________________

Поблагодарить автора:
Контакты:
Телеграмм: alexSh154
Вконтакте
Одноквассники
Instagram


Вернуться к началу
 Профиль  
 
СообщениеДобавлено: 05 фев 2019, 00:04 
Не в сети
Заслуженный участник Клуба ЗУ-ОКА275

Зарегистрирован: 19 июл 2017, 00:16
Сообщения: 1022
Имя: Валерий
oka275
Там бы еще вольтметр лишний убрать с дисплея (в режиме калибровки) , правый который.


Вернуться к началу
 Профиль  
 
СообщениеДобавлено: 10 фев 2019, 21:09 
Не в сети
Участник Клуба ЗУ-ОКА275

Зарегистрирован: 17 июн 2016, 15:27
Сообщения: 50
Имя: Иван
Всем привет! С праздниками прошедшими и будущими. Давно не заходил....а тут прошивка новая вышла. За что огромное СПАСИБО! *DRINK* По точности еще точнее стало. Вот только с контроллером вентиляции глюки. Не заработала последняя прошивка. Не пускает в меню. Пишет перегрев по всем 4м датчикам (а температура комнатная). Может какие то изменения в схеме произошли? Я вывод "перегрев" не отсоединял. Прошился на прошивку ниже. Там не глючно выставляется пороги температуры. И еще глюк в гараже холодно -10...а вентиляторы молотят... Не понимает минус? ;)


Вернуться к началу
 Профиль  
 
СообщениеДобавлено: 10 фев 2019, 23:27 
Не в сети
Site Admin
Аватара пользователя

Зарегистрирован: 10 апр 2007, 22:36
Сообщения: 11260
Откуда: Новосибирск, Дзержинский
Авто: ВАЗ-21043
Имя: Алексей
Ага, приветствую!
BBAAHHOO писал(а):
По точности еще точнее стало

Автокалибровка амперметра всё-таки предварительная. Если в зоне максимальных токов все-таки подвирает, то остается возможность вручную подкрутить.

BBAAHHOO писал(а):
Вот только с контроллером вентиляции глюки. Не заработала последняя прошивка. Не пускает в меню. Пишет перегрев по всем 4м датчикам (а температура комнатная). Может какие то изменения в схеме произошли?

вообще в ту область не лазил. Странно. Может сброс еепром надо сделать и перекалиброваться.. не знаю. У меня вообще ничего по вентиляции не изменилось. Еще может у кого тоже проблемы появились? пишите!

BBAAHHOO писал(а):
И еще глюк в гараже холодно -10...а вентиляторы молотят... Не понимает минус?

я устранял проблему в прошивке контроллера вентиляции, но видимо до конца так и не устранилась :-[ Надо будет проверить как нибудь....

_________________

Поблагодарить автора:
Контакты:
Телеграмм: alexSh154
Вконтакте
Одноквассники
Instagram


Вернуться к началу
 Профиль  
 
СообщениеДобавлено: 10 фев 2019, 23:57 
Не в сети
Заслуженный участник Клуба ЗУ-ОКА275

Зарегистрирован: 06 ноя 2016, 10:55
Сообщения: 94
Откуда: краснотурьинск
Авто: ваз2107
Имя: вячеслав
Приветствую всех! Тоже откалибровался последней прошивкой, но никаких глюков не заметил. Да и при калибровке кнопка энкодера как то странно (не с первого раза) работала, а когда откалибровался все работает как надо. Так что больше спасибо Алексею! И еще спасибо за наставление на правильный путь при ремонте БП, как вы и писали действительно 12в для ШИМа мало, а 24в в самый раз. Правда попискивает в районе с 12 по 15в, но это уже попробую подправить.


Вернуться к началу
 Профиль  
 
СообщениеДобавлено: 11 фев 2019, 00:19 
Не в сети
Site Admin
Аватара пользователя

Зарегистрирован: 10 апр 2007, 22:36
Сообщения: 11260
Откуда: Новосибирск, Дзержинский
Авто: ВАЗ-21043
Имя: Алексей
slava77 писал(а):
Да и при калибровке кнопка энкодера как то странно (не с первого раза) работала, а когда откалибровался все работает как надо.

Если это про старт автокалибровки при 5А одновременным удержанием кнопки энкодера и МЕНЮ, то тут много от качества энкодера зависит. И вообще эта кнопка на энкодере - полная мерзость. Что бы её нажимать, надо придерживать корпус ЗУ, что бы не елозил. А если еще и вкупе с нажатием на МЕНЮ, то вообще не удобно. О чем я жалею сейчас, так это о минимализме в плане кнопок. Бахнул бы еще кнопки 4 на этапе проектирования - пригодилось бы.

_________________

Поблагодарить автора:
Контакты:
Телеграмм: alexSh154
Вконтакте
Одноквассники
Instagram


Вернуться к началу
 Профиль  
 
СообщениеДобавлено: 11 фев 2019, 00:54 
Не в сети
Заслуженный участник Клуба ЗУ-ОКА275

Зарегистрирован: 06 ноя 2016, 10:55
Сообщения: 94
Откуда: краснотурьинск
Авто: ваз2107
Имя: вячеслав
Алексей, приветствую! Вот как раз синхронное нажатие кнопок энкодера+меню отработало нормально, а потом отрабатывало после многократного нажатия (это я про кнопку энкодера) при калибровке вольтметров, крректоров и т.д. . После калибровки все работает отлично. Я было сперва подумал что то с кнопкой энкодера, а потом когда откалибровался начал бродить по меню все работает с одного нажатия.


Вернуться к началу
 Профиль  
 
СообщениеДобавлено: 11 фев 2019, 01:15 
Не в сети
Site Admin
Аватара пользователя

Зарегистрирован: 10 апр 2007, 22:36
Сообщения: 11260
Откуда: Новосибирск, Дзержинский
Авто: ВАЗ-21043
Имя: Алексей
slava77 писал(а):
Я было сперва подумал что то с кнопкой энкодера, а потом когда откалибровался начал бродить по меню все работает с одного нажатия.

странно. Там и глючить то нечему, или вернее подтормаживать.

_________________

Поблагодарить автора:
Контакты:
Телеграмм: alexSh154
Вконтакте
Одноквассники
Instagram


Вернуться к началу
 Профиль  
 
СообщениеДобавлено: 11 фев 2019, 01:23 
Не в сети
Site Admin
Аватара пользователя

Зарегистрирован: 10 апр 2007, 22:36
Сообщения: 11260
Откуда: Новосибирск, Дзержинский
Авто: ВАЗ-21043
Имя: Алексей
pereborka писал(а):
Всем привет!............ Никому свою схему разрядника не навязываю. Хотел для себя сделать стабилизацию тока в разряднике. Теперь делюсь со всеми. Может кому будет интересно. И чтобы скучно не было на форуме. Схема стала сложнее оригинальной и требует элементов, которые не продаются на каждом углу.

Здравствуйте, Дмитрий! Дошли руки, так сказать, посмотреть на Ваши труды. Да, грандиозно! Теперь по данному ЗУ можно калибровать дешевые китайские мультиметры! :-D Огорчило полное отсутствие обсуждений Вашего варианта, что нет Вам единомышленника или компаньона. Вероятно большинство устраивает и такая стабильность, да и аккуму 75Ач не принципиально каким током его разряжают - 7.5А или 7.39А Все равно счетчик будет считать исходя из реального тока. Но Вам респект за поиски! И точно знаю, что труды Ваши не пропадут даром! Спасибо огромное!!!

PS. Пожалуйста, не удаляйте Вашу схему. Я на нее закладку сделал.

_________________

Поблагодарить автора:
Контакты:
Телеграмм: alexSh154
Вконтакте
Одноквассники
Instagram


Вернуться к началу
 Профиль  
 
Показать сообщения за:  Поле сортировки  
Начать новую тему Ответить на тему  [ Сообщений: 11899 ]  На страницу Пред.  1 ... 464, 465, 466, 467, 468, 469, 470 ... 595  След.

Часовой пояс: UTC + 7 часов


Кто сейчас на конференции

Сейчас этот форум просматривают: Majestic-12 [Bot] и гости: 2


Вы не можете начинать темы
Вы не можете отвечать на сообщения
Вы не можете редактировать свои сообщения
Вы не можете удалять свои сообщения
Вы не можете добавлять вложения

Найти:
Перейти:  
Powered by phpBB® Forum Software © phpBB Group
Русская поддержка phpBB