Ока в Новосибирске

Клуб Окаводов Новосибирска
Текущее время: 28 мар 2026, 20:06

Часовой пояс: UTC + 7 часов




Начать новую тему Ответить на тему  [ Сообщений: 11899 ]  На страницу Пред.  1 ... 350, 351, 352, 353, 354, 355, 356 ... 595  След.

Актуальная статистика (не забывайте изменять статус!)
Собрал и буду собирать еще (соседу, свату, брату) 24%  24%  [ 57 ]
Собрал одно ЗУ 21%  21%  [ 50 ]
Уже собираю 28%  28%  [ 66 ]
Интересуюсь, размышляю - собирать или нет. Наверное буду. 26%  26%  [ 63 ]
Не буду собирать это устройство. 1%  1%  [ 3 ]
Всего голосов : 239
Автор Сообщение
СообщениеДобавлено: 10 май 2017, 16:39 
Не в сети
Участник Клуба ЗУ-ОКА275

Зарегистрирован: 20 май 2015, 11:53
Сообщения: 40
Откуда: Суходол Самарская обл
Авто: ВАЗ2170
Имя: Александр
Ткните пожалуйста носом где про Power Off написано и как проверить.Винстаровский дисплей 1117 сильно нагревает пришлось КРЕН 5 ставить
Платы у Вячеслава покупал 2 года назад.С разрядником была проблема на LM358 на плате перепутаны 1-3 нога была проводками спаял заработало!!!Режим работы АКБ выбираю с подключенным аккумулятором ставлю тип акб автомат зарядка и Power OFF на 35 ноге атмеги собран делитель напряжения мультиком показывает 2.15 вольт!!!


Вернуться к началу
 Профиль  
 
СообщениеДобавлено: 10 май 2017, 16:53 
Не в сети
Участник Клуба ЗУ-ОКА275

Зарегистрирован: 19 янв 2017, 15:12
Сообщения: 43
Откуда: гомель
Авто: b5
Имя: валентин
Скажите а что будет переделка разрядника? И будет ли новое ПО?


Вернуться к началу
 Профиль  
 
СообщениеДобавлено: 10 май 2017, 18:09 
Не в сети
Site Admin
Аватара пользователя

Зарегистрирован: 10 апр 2007, 22:36
Сообщения: 11260
Откуда: Новосибирск, Дзержинский
Авто: ВАЗ-21043
Имя: Алексей
А почему на 35 ноге всего 2.15в? И что за делитель напряжения? По схеме никаких делителей не предусмотрено. На схеме есть стабилитрон, который постоянно открыт, если напряжение, именуемое на плате "12.6в", находится в норме. Если оно падает ниже 8 вольт (напряжение его открытия), то стабилитрон закрывается и на 35й ножке напряжение пропадает. МК это расценивает как отключение эл.энергии, сохраняет текущие значения и, прощаясь, уходит в спячку. При этом он считает количество попыток это сделать - "PowerOff+x", но видеть это вы уже не должны, потому как схема работает практически уже на последних парах.

В общем, если вы видите данное сообщение, то значит на 35й ножке не присутствует 5В. Значит или напряжение, именуемое на схеме как 12.6В, просевшее, или подобран стабилитрон ZD1 с напряжением открытия выше 8 вольт.

_________________

Поблагодарить автора:
Контакты:
Телеграмм: alexSh154
Вконтакте
Одноквассники
Instagram


Вернуться к началу
 Профиль  
 
СообщениеДобавлено: 10 май 2017, 18:21 
Не в сети
Участник Клуба ЗУ-ОКА275

Зарегистрирован: 20 май 2015, 11:53
Сообщения: 40
Откуда: Суходол Самарская обл
Авто: ВАЗ2170
Имя: Александр
Наверное с чем то другим попутал извиняюсь!!!


Вернуться к началу
 Профиль  
 
СообщениеДобавлено: 10 май 2017, 18:37 
Не в сети
Site Admin
Аватара пользователя

Зарегистрирован: 10 апр 2007, 22:36
Сообщения: 11260
Откуда: Новосибирск, Дзержинский
Авто: ВАЗ-21043
Имя: Алексей
valikow писал(а):
Скажите а что будет переделка разрядника? И будет ли новое ПО?

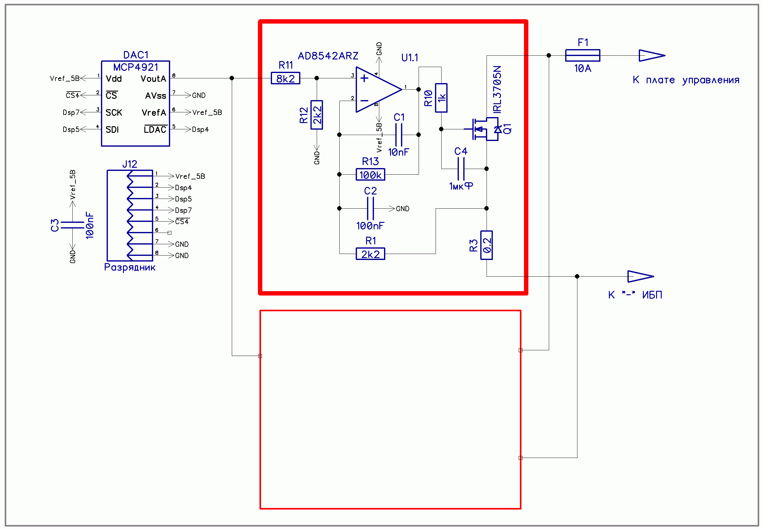
По разряднику - это кто как хочет. Готовой схемы нет, но переработать имеющуюся совсем не сложно. Для этого надо убрать из схемы фрагмент, собранный на второй половинке ОУ. Затем оставить только 1 каскад на транзисторе (остальные каскады, вместе с их резисторами 0.22 Ом, убрать). В результате получится разрядник, но только на одном каскаде, без ограничения максимального тока. Затем берём и собираем его точную копию (копируем элементы: ОУ, транзистор, резистор 0.22 Ом), при этом вход ОУ соединяем к выходу ЦАП, как это сделано в первом каскаде. Собираем таким образом нужное количество каскадов и радуемся более равномерной нагрузке между каскадами. В этом случае транзисторы на радиаторе можно располагать как угодно (рекомендация располагать транзисторы кучно, упраздняется).

Как-то так я себе это вижу (на скорую руку):
Вложение:
Вариант с отдельными ОУ.gif
Вариант с отдельными ОУ.gif [ 47.94 КБ | Просмотров: 17993 ]

Про ограничение максимального тока (что бы исключить полное открытие транзисторов) нужно подумать. В прочем, имеется предохранитель. Если что, он должен спасти от большого бадабум, но надеяться на него не стОит. Особенно, если применяется автомобильный тугодумный предохранитель.

valikow писал(а):
И будет ли новое ПО?

В смысле, новое? Недавно закончилась череда бесконечных апдейтов, много чего нового появилось. Пока взял передышку, потому что ремонт по квартире снова активизировался.

_________________

Поблагодарить автора:
Контакты:
Телеграмм: alexSh154
Вконтакте
Одноквассники
Instagram


Вернуться к началу
 Профиль  
 
СообщениеДобавлено: 11 май 2017, 03:24 
Не в сети
Заслуженный участник Клуба ЗУ-ОКА275
Аватара пользователя

Зарегистрирован: 11 янв 2016, 23:49
Сообщения: 217
Откуда: г. Мончегорск Мурманской обл.
Авто: GEELY ATLAS
Имя: Игорь
Всем привет! Ух как долго я здесь не был. Вчера только вернулся домой после 2-х месячного отсутствия. В Питере помогал сыну с ремонтом. Он в ипотеку (кабала) взял таунхаус под Питером, черновая сдача...ремонта там...не на одну пятилетку, а денег надо, лучше вовсе об этом не думать. 2 месяца конкретной пахоты...вот такой был отпуск. Еще не пришел в себя, устал, отойду надо почитать здесь все новости.


Вернуться к началу
 Профиль  
 
СообщениеДобавлено: 11 май 2017, 21:35 
Не в сети
Участник Клуба ЗУ-ОКА275

Зарегистрирован: 20 май 2015, 11:53
Сообщения: 40
Откуда: Суходол Самарская обл
Авто: ВАЗ2170
Имя: Александр
Алексей спасибо за пинок!!!Стабилитроны были попутаны то есть в место 9.1 был поставлен 5.1(в магазине видимо перепутали на расфасовке было упаковано в эбонитовые пакетики с надписями ),сколько раз сам себе говорил доверяй но проверяй!!!


Вернуться к началу
 Профиль  
 
СообщениеДобавлено: 12 май 2017, 02:37 
Не в сети
Участник Клуба ЗУ-ОКА275

Зарегистрирован: 07 апр 2017, 21:48
Сообщения: 33
Откуда: Киев
Имя: Игорь
Здравствуйте, Алексей.
Подскажите, пожалуйста, по схеме разрядника ...
С истоков полевиков через резистор 100 Ом (по старой схеме) снимается сигнал срабатывания ограничителя тока и через ограничитель от перенапряжения подается на вход АЦП (6 вывод). Правильно ли будет его снимать также и в варианте разрядника по схеме с ОУ на каждый полевик?...


Вернуться к началу
 Профиль  
 
СообщениеДобавлено: 12 май 2017, 02:44 
Не в сети
Site Admin
Аватара пользователя

Зарегистрирован: 10 апр 2007, 22:36
Сообщения: 11260
Откуда: Новосибирск, Дзержинский
Авто: ВАЗ-21043
Имя: Алексей
Здравствуйте, Игорь!
Указанный вход АЦП (6й вывод) пока не используется и неизвестно будет ли использоваться. Цепь задумывалась для проверки отсутствия тока в разряднике, то есть как доп.защита, но прибамбас этот до сих пор не потребовался. Но на будущее этот сигнал можно взять с одного из истоков. По хорошему бы конечно с каждого из истоков его взять, развязав сигналы диодами, например, но любой из диодов откроется не сразу. Например, для кремния это 0.6в, а при этом напряжении уже будет нормальный такой ток. Так что для простоты можно взять с одного из каскадов и не париться.

_________________

Поблагодарить автора:
Контакты:
Телеграмм: alexSh154
Вконтакте
Одноквассники
Instagram


Вернуться к началу
 Профиль  
 
СообщениеДобавлено: 12 май 2017, 12:27 
Не в сети
Участник Клуба ЗУ-ОКА275

Зарегистрирован: 07 апр 2017, 21:48
Сообщения: 33
Откуда: Киев
Имя: Игорь
Алексей, спасибо.
А то начал разводить плату и застопорился. Сегодня, завтра постараюсь слепить в железе и отпишусь.


Вернуться к началу
 Профиль  
 
СообщениеДобавлено: 12 май 2017, 12:30 
Не в сети
Site Admin
Аватара пользователя

Зарегистрирован: 10 апр 2007, 22:36
Сообщения: 11260
Откуда: Новосибирск, Дзержинский
Авто: ВАЗ-21043
Имя: Алексей
Очень интересно!

_________________

Поблагодарить автора:
Контакты:
Телеграмм: alexSh154
Вконтакте
Одноквассники
Instagram


Вернуться к началу
 Профиль  
 
СообщениеДобавлено: 12 май 2017, 12:59 
Не в сети
Участник Клуба ЗУ-ОКА275

Зарегистрирован: 07 апр 2017, 21:48
Сообщения: 33
Откуда: Киев
Имя: Игорь
У самого руки зачесались.....
Разводку сделал - осталось воплотить в железе.


Вернуться к началу
 Профиль  
 
СообщениеДобавлено: 12 май 2017, 13:04 
Не в сети
Site Admin
Аватара пользователя

Зарегистрирован: 10 апр 2007, 22:36
Сообщения: 11260
Откуда: Новосибирск, Дзержинский
Авто: ВАЗ-21043
Имя: Алексей
А имеется ли у кого доступ к собранной стандартной схеме? Ну что бы не разбирать корпус особо. Каково падение на резисторах 0.22А при токе, скажем, в 5А ? На сколько оно неравномерно? Я помню, что у меня был достаточно ощутимый разброс. Ввиду этого у меня имеется жгучий интерес получить Ваши результаты замера падения напряжения на резисторах.

_________________

Поблагодарить автора:
Контакты:
Телеграмм: alexSh154
Вконтакте
Одноквассники
Instagram


Вернуться к началу
 Профиль  
 
СообщениеДобавлено: 12 май 2017, 13:06 
Не в сети
Участник Клуба ЗУ-ОКА275

Зарегистрирован: 07 апр 2017, 21:48
Сообщения: 33
Откуда: Киев
Имя: Игорь
Вечером дома могу замерить.


Вернуться к началу
 Профиль  
 
СообщениеДобавлено: 12 май 2017, 13:09 
Не в сети
Site Admin
Аватара пользователя

Зарегистрирован: 10 апр 2007, 22:36
Сообщения: 11260
Откуда: Новосибирск, Дзержинский
Авто: ВАЗ-21043
Имя: Алексей
Будет интересно, это потом пригодится для сравнения.

_________________

Поблагодарить автора:
Контакты:
Телеграмм: alexSh154
Вконтакте
Одноквассники
Instagram


Вернуться к началу
 Профиль  
 
СообщениеДобавлено: 15 май 2017, 23:20 
Не в сети
Новичок

Зарегистрирован: 09 янв 2017, 21:42
Сообщения: 1
Имя: Николай
Стандартная схема разряд 5,3А: на резисторах 0,22Ом: 0,293v; 0,287v; 0,280v; 0,274v.


Вернуться к началу
 Профиль  
 
СообщениеДобавлено: 15 май 2017, 23:24 
Не в сети
Site Admin
Аватара пользователя

Зарегистрирован: 10 апр 2007, 22:36
Сообщения: 11260
Откуда: Новосибирск, Дзержинский
Авто: ВАЗ-21043
Имя: Алексей
Николай, спасибо большое!
Ну вот, каскады вроде работают все, но разброс имеется. Причиной этому может быть разброс параметров как самих резисторов, так и транзисторов. Дополнение каскадов скорее всего приведет к еще бОльшему расхождению в напряжениях падения, что я и наблюдал.

_________________

Поблагодарить автора:
Контакты:
Телеграмм: alexSh154
Вконтакте
Одноквассники
Instagram


Вернуться к началу
 Профиль  
 
СообщениеДобавлено: 16 май 2017, 13:38 
Не в сети
Site Admin
Аватара пользователя

Зарегистрирован: 10 апр 2007, 22:36
Сообщения: 11260
Откуда: Новосибирск, Дзержинский
Авто: ВАЗ-21043
Имя: Алексей
metasp писал(а):
Алексей спасибо за пинок!!!Стабилитроны были попутаны то есть в место 9.1 был поставлен 5.1(в магазине видимо перепутали на расфасовке было упаковано в эбонитовые пакетики с надписями ),сколько раз сам себе говорил доверяй но проверяй!!!

Пожалуйста! :)
А Вам спасибо за вашу благодарность на яндекс-кошелёк! Очень большое спасибо!!! :beer:

_________________

Поблагодарить автора:
Контакты:
Телеграмм: alexSh154
Вконтакте
Одноквассники
Instagram


Вернуться к началу
 Профиль  
 
СообщениеДобавлено: 16 май 2017, 14:07 
Не в сети
Site Admin
Аватара пользователя

Зарегистрирован: 10 апр 2007, 22:36
Сообщения: 11260
Откуда: Новосибирск, Дзержинский
Авто: ВАЗ-21043
Имя: Алексей
Так же спасибо volshebnik123 за благодарность на карту Сбербанк. Очень огромное спасибо!!! :beer:

_________________

Поблагодарить автора:
Контакты:
Телеграмм: alexSh154
Вконтакте
Одноквассники
Instagram


Вернуться к началу
 Профиль  
 
СообщениеДобавлено: 18 май 2017, 14:45 
Не в сети
Новичок

Зарегистрирован: 21 мар 2013, 13:00
Сообщения: 5
Имя: Anton
Думаю, теперь можно будет подключить любой дисплей 1602 для вывода текста на русском языке, судя по статье https://geektimes.ru/post/289103/
Жаль места нет в прошивке.


Вернуться к началу
 Профиль  
 
Показать сообщения за:  Поле сортировки  
Начать новую тему Ответить на тему  [ Сообщений: 11899 ]  На страницу Пред.  1 ... 350, 351, 352, 353, 354, 355, 356 ... 595  След.

Часовой пояс: UTC + 7 часов


Кто сейчас на конференции

Сейчас этот форум просматривают: нет зарегистрированных пользователей и гости: 2


Вы не можете начинать темы
Вы не можете отвечать на сообщения
Вы не можете редактировать свои сообщения
Вы не можете удалять свои сообщения
Вы не можете добавлять вложения

Найти:
Перейти:  
Powered by phpBB® Forum Software © phpBB Group
Русская поддержка phpBB